|
Source |
Alliance of Genome Resources |



| Category | ID | Classification term | Gene | Evidence | Inferred from | Organism | Reference |
|---|---|---|---|---|---|---|---|
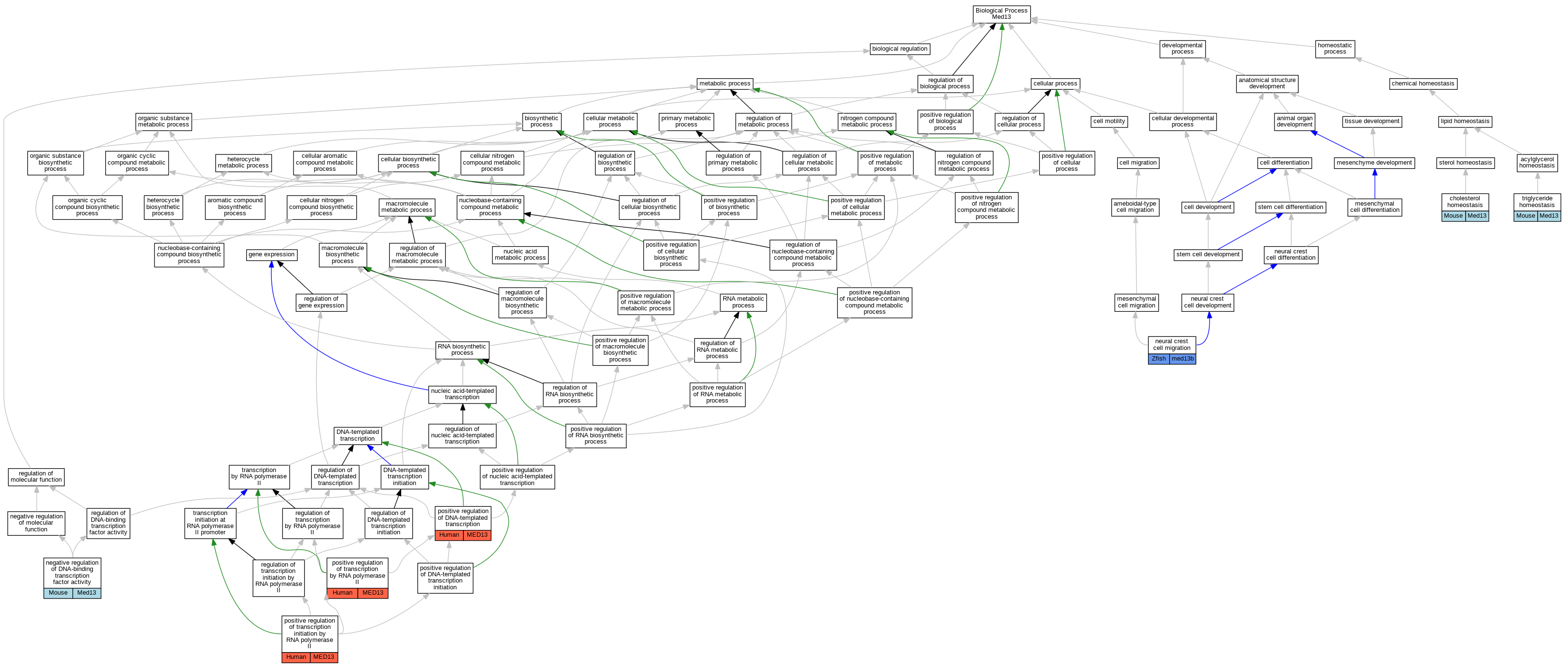
| Molecular Function | GO:0046966 | nuclear thyroid hormone receptor binding | MED13 | IDA | Human | PMID:10198638 | |
| Molecular Function | GO:0003713 | transcription coactivator activity | MED13 | IDA | Human | PMID:12037571 | |
| Molecular Function | GO:0003713 | transcription coactivator activity | MED13 | IDA | Human | PMID:12218053 | |
| Molecular Function | GO:0003712 | transcription coregulator activity | MED13 | IDA | Human | PMID:10198638 | |
| Cellular Component | GO:0016592 | mediator complex | MED13 | IDA | Human | PMID:10198638 | |
| Cellular Component | GO:0016592 | mediator complex | MED13 | IDA | Human | PMID:12037571 | |
| Cellular Component | GO:0016592 | mediator complex | Med13 | IDA | Mouse | PMID:15340084 | |
| Cellular Component | GO:0016020 | membrane | MED13 | HDA | Human | PMID:19946888 | |
| Cellular Component | GO:0005654 | nucleoplasm | MED13 | IDA | Human | GO_REF:0000052 | |
| Cellular Component | GO:0005634 | nucleus | MED13 | IDA | Human | PMID:10235267 | |
| Cellular Component | GO:0005634 | nucleus | Med13 | IDA | Rat | PMID:25287062|RGD:9681715 | |
| Biological Process | GO:0042632 | cholesterol homeostasis | Med13 | IDA | Mouse | MGI:MGI:5431176|PMID:22541436 | |
| Biological Process | GO:0043433 | negative regulation of DNA-binding transcription factor activity | Med13 | IDA | Mouse | MGI:MGI:5431176|PMID:22541436 | |
| Biological Process | GO:0001755 | neural crest cell migration | med13b | IMP | ZFIN:ZDB-MRPHLNO-161013-2 | Zfish | PMID:25137640 |
| Biological Process | GO:0045893 | positive regulation of DNA-templated transcription | MED13 | IDA | Human | PMID:10198638 | |
| Biological Process | GO:0045944 | positive regulation of transcription by RNA polymerase II | MED13 | IDA | Human | PMID:12037571 | |
| Biological Process | GO:0060261 | positive regulation of transcription initiation by RNA polymerase II | MED13 | IDA | Human | PMID:12218053 | |
| Biological Process | GO:0070328 | triglyceride homeostasis | Med13 | IDA | Mouse | MGI:MGI:5431176|PMID:22541436 |
| EXP Inferred from experiment |
| IDA Inferred from direct assay |
| IEP Inferred from expression pattern |
| IGI Inferred from genetic interaction |
| IMP Inferred from mutant phenotype |
| IPI Inferred from physical interaction |
| HTP Inferred from High Throughput Experiment |
| HDA Inferred from High Throughput Direct Assay |
| HMP Inferred from High Throughput Mutant Phenotype |
| HGI Inferred from High Throughput Genetic Interaction |
| HEP Inferred from High Throughput Expression Pattern |
Mouse Genome Database (MGD), Gene Expression Database (GXD), Mouse Models of Human Cancer database (MMHCdb) (formerly Mouse Tumor Biology (MTB)), Gene Ontology (GO) |
||
|
Citing These Resources Funding Information Warranty Disclaimer, Privacy Notice, Licensing, & Copyright Send questions and comments to User Support. |
last database update 09/30/2025 MGI 6.24 |
|
|
|
||