|
Source |
Alliance of Genome Resources |



| Category | ID | Classification term | Gene | Evidence | Inferred from | Organism | Reference |
|---|---|---|---|---|---|---|---|
| Molecular Function | GO:0003677 | DNA binding | MAFA | IDA | Human | PMID:12368292 | |
| Molecular Function | GO:0003677 | DNA binding | Mafa | IDA | Mouse | PMID:12368292 | |
| Molecular Function | GO:0003677 | DNA binding | Mafa | IDA | Mouse | PMID:12917329 | |
| Molecular Function | GO:0001228 | DNA-binding transcription activator activity, RNA polymerase II-specific | Mafa | IDA | Mouse | MGI:MGI:2447494|PMID:12368292 | |
| Molecular Function | GO:0005515 | protein binding | Mafa | IPI | RGD:1305902 | Rat | PMID:18042454|RGD:9590276 |
| Molecular Function | GO:0000978 | RNA polymerase II cis-regulatory region sequence-specific DNA binding | Mafa | IDA | Mouse | MGI:MGI:2447494|PMID:12368292 | |
| Molecular Function | GO:0043565 | sequence-specific DNA binding | mafaa | IDA | Zfish | PMID:11134968 | |
| Molecular Function | GO:1990837 | sequence-specific double-stranded DNA binding | MAFA | IDA | Human | PMID:28473536 | |
| Cellular Component | GO:0005634 | nucleus | MAFA | IDA | Human | PMID:12368292 | |
| Cellular Component | GO:0005634 | nucleus | Mafa | IDA | Mouse | PMID:12368292 | |
| Cellular Component | GO:0005634 | nucleus | Mafa | IDA | Mouse | PMID:17928203 | |
| Cellular Component | GO:0005634 | nucleus | Mafa | IDA | Mouse | PMID:12917329 | |
| Cellular Component | GO:0005634 | nucleus | Mafa | IDA | Rat | PMID:18042454|RGD:9590276 | |
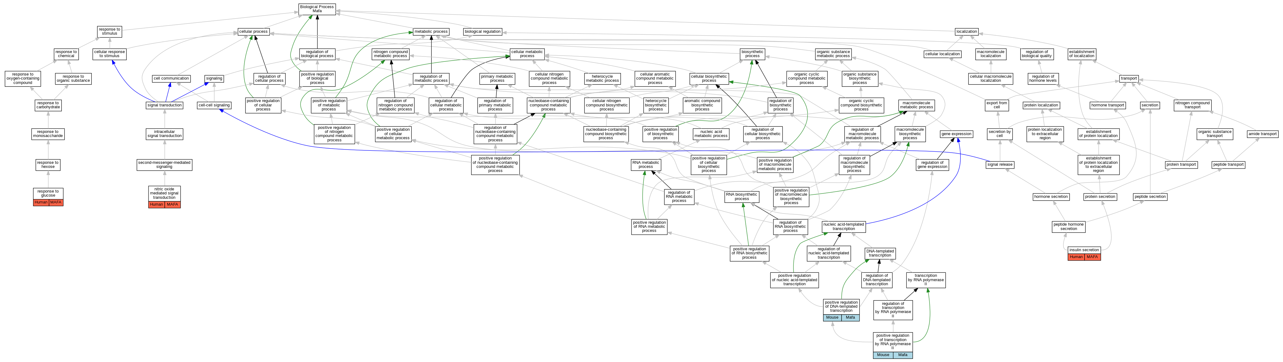
| Biological Process | GO:0030073 | insulin secretion | MAFA | IDA | Human | PMID:17941991 | |
| Biological Process | GO:0007263 | nitric oxide mediated signal transduction | MAFA | IDA | Human | PMID:17941991 | |
| Biological Process | GO:0045893 | positive regulation of DNA-templated transcription | Mafa | IDA | Mouse | PMID:12368292 | |
| Biological Process | GO:0045944 | positive regulation of transcription by RNA polymerase II | Mafa | IDA | Mouse | MGI:MGI:2447494|PMID:12368292 | |
| Biological Process | GO:0045944 | positive regulation of transcription by RNA polymerase II | Mafa | IDA | Mouse | PMID:16890542 | |
| Biological Process | GO:0045944 | positive regulation of transcription by RNA polymerase II | Mafa | IDA | Mouse | PMID:12917329 | |
| Biological Process | GO:0009749 | response to glucose | MAFA | IDA | Human | PMID:12368292 |
| EXP Inferred from experiment |
| IDA Inferred from direct assay |
| IEP Inferred from expression pattern |
| IGI Inferred from genetic interaction |
| IMP Inferred from mutant phenotype |
| IPI Inferred from physical interaction |
| HTP Inferred from High Throughput Experiment |
| HDA Inferred from High Throughput Direct Assay |
| HMP Inferred from High Throughput Mutant Phenotype |
| HGI Inferred from High Throughput Genetic Interaction |
| HEP Inferred from High Throughput Expression Pattern |
Mouse Genome Database (MGD), Gene Expression Database (GXD), Mouse Models of Human Cancer database (MMHCdb) (formerly Mouse Tumor Biology (MTB)), Gene Ontology (GO) |
||
|
Citing These Resources Funding Information Warranty Disclaimer, Privacy Notice, Licensing, & Copyright Send questions and comments to User Support. |
last database update 09/30/2025 MGI 6.24 |
|
|
|
||