|
Source |
Alliance of Genome Resources |



| Category | ID | Classification term | Gene | Evidence | Inferred from | Organism | Reference |
|---|---|---|---|---|---|---|---|
| Molecular Function | GO:0004177 | aminopeptidase activity | LTA4H | IDA | Human | PMID:15078870 | |
| Molecular Function | GO:0004177 | aminopeptidase activity | LTA4H | IDA | Human | PMID:18804029 | |
| Molecular Function | GO:0004177 | aminopeptidase activity | LTA4H | IDA | Human | PMID:9774412 | |
| Molecular Function | GO:0004301 | epoxide hydrolase activity | LTA4H | IMP | Human | PMID:11675384 | |
| Molecular Function | GO:0004301 | epoxide hydrolase activity | LTA4H | IDA | Human | PMID:15078870 | |
| Molecular Function | GO:0004463 | leukotriene-A4 hydrolase activity | LTA4H | IDA | Human | PMID:15078870 | |
| Molecular Function | GO:0004463 | leukotriene-A4 hydrolase activity | LTA4H | IDA | Human | PMID:9774412 | |
| Molecular Function | GO:0004463 | leukotriene-A4 hydrolase activity | Lta4h | IDA | Rat | PMID:3995081|RGD:2316605 | |
| Molecular Function | GO:0070006 | metalloaminopeptidase activity | LTA4H | IMP | Human | PMID:11675384 | |
| Molecular Function | GO:0005515 | protein binding | LTA4H | IPI | UniProtKB:Q9BSI4 | Human | PMID:21044950 |
| Molecular Function | GO:0005515 | protein binding | Lta4h | IPI | PR:E9Q9D5 | Mouse | PMID:23055941 |
| Molecular Function | GO:0003723 | RNA binding | LTA4H | HDA | Human | PMID:22658674 | |
| Molecular Function | GO:0008270 | zinc ion binding | LTA4H | IMP | Human | PMID:11675384 | |
| Molecular Function | GO:0008270 | zinc ion binding | LTA4H | IDA | Human | PMID:15078870 | |
| Molecular Function | GO:0008270 | zinc ion binding | LTA4H | IDA | Human | PMID:18804029 | |
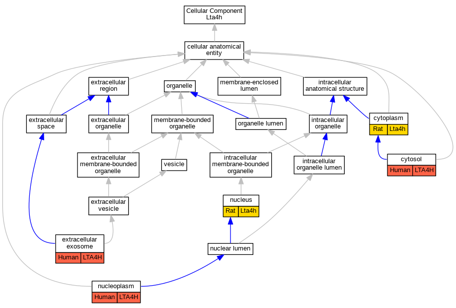
| Cellular Component | GO:0005737 | cytoplasm | Lta4h | IDA | Rat | PMID:15805137|RGD:2316585 | |
| Cellular Component | GO:0005829 | cytosol | LTA4H | IDA | Human | GO_REF:0000052 | |
| Cellular Component | GO:0070062 | extracellular exosome | LTA4H | HDA | Human | PMID:19056867 | |
| Cellular Component | GO:0070062 | extracellular exosome | LTA4H | HDA | Human | PMID:23533145 | |
| Cellular Component | GO:0005654 | nucleoplasm | LTA4H | IDA | Human | GO_REF:0000052 | |
| Cellular Component | GO:0005634 | nucleus | Lta4h | IDA | Rat | PMID:15805137|RGD:2316585 | |
| Biological Process | GO:0055113 | epiboly involved in gastrulation with mouth forming second | lta4h | IMP | ZFIN:ZDB-MRPHLNO-100504-7 | Zfish | PMID:25738285 |
| Biological Process | GO:0006954 | inflammatory response | lta4h | IMP | ZFIN:ZDB-GENO-100504-5 | Zfish | PMID:20211140 |
| Biological Process | GO:0006954 | inflammatory response | lta4h | IMP | ZFIN:ZDB-GENO-100504-4 | Zfish | PMID:20211140 |
| Biological Process | GO:0019370 | leukotriene biosynthetic process | LTA4H | IMP | Human | PMID:11675384 | |
| Biological Process | GO:0019370 | leukotriene biosynthetic process | LTA4H | IDA | Human | PMID:15078870 | |
| Biological Process | GO:0019370 | leukotriene biosynthetic process | LTA4H | IDA | Human | PMID:9774412 | |
| Biological Process | GO:0006691 | leukotriene metabolic process | Lta4h | IDA | Rat | PMID:3995081|RGD:2316605 | |
| Biological Process | GO:0030593 | neutrophil chemotaxis | lta4h | IMP | ZFIN:ZDB-MRPHLNO-100504-7 | Zfish | PMID:25582859 |
| Biological Process | GO:0043171 | peptide catabolic process | LTA4H | IDA | Human | PMID:15078870 | |
| Biological Process | GO:0043171 | peptide catabolic process | LTA4H | IDA | Human | PMID:18804029 | |
| Biological Process | GO:0043171 | peptide catabolic process | LTA4H | IDA | Human | PMID:9774412 | |
| Biological Process | GO:0019538 | protein metabolic process | LTA4H | IMP | Human | PMID:11675384 | |
| Biological Process | GO:0009617 | response to bacterium | lta4h | IMP | ZFIN:ZDB-MRPHLNO-171122-3 | Zfish | PMID:28658259 |
| Biological Process | GO:0043434 | response to peptide hormone | Lta4h | IEP | Rat | PMID:10601658|RGD:2316591 | |
| Biological Process | GO:0010043 | response to zinc ion | Lta4h | IEP | Rat | PMID:17985342|RGD:2316582 | |
| Biological Process | GO:0060509 | type I pneumocyte differentiation | Lta4h | IEP | Rat | PMID:15805137|RGD:2316585 |
| EXP Inferred from experiment |
| IDA Inferred from direct assay |
| IEP Inferred from expression pattern |
| IGI Inferred from genetic interaction |
| IMP Inferred from mutant phenotype |
| IPI Inferred from physical interaction |
| HTP Inferred from High Throughput Experiment |
| HDA Inferred from High Throughput Direct Assay |
| HMP Inferred from High Throughput Mutant Phenotype |
| HGI Inferred from High Throughput Genetic Interaction |
| HEP Inferred from High Throughput Expression Pattern |
Mouse Genome Database (MGD), Gene Expression Database (GXD), Mouse Models of Human Cancer database (MMHCdb) (formerly Mouse Tumor Biology (MTB)), Gene Ontology (GO) |
||
|
Citing These Resources Funding Information Warranty Disclaimer, Privacy Notice, Licensing, & Copyright Send questions and comments to User Support. |
last database update 09/30/2025 MGI 6.24 |
|
|
|
||