|
Source |
Alliance of Genome Resources |



| Category | ID | Classification term | Gene | Evidence | Inferred from | Organism | Reference |
|---|---|---|---|---|---|---|---|
| Molecular Function | GO:0042802 | identical protein binding | lrrtm1 | IDA | Zfish | PMID:19765300 | |
| Molecular Function | GO:0005515 | protein binding | lrrtm1 | IPI | UniProtKB:A8BAV6 | Zfish | PMID:19765300 |
| Molecular Function | GO:0005515 | protein binding | lrrtm1 | IPI | UniProtKB:A4JYG3 | Zfish | PMID:19765300 |
| Molecular Function | GO:0005515 | protein binding | lrrtm1 | IPI | UniProtKB:A4JYD8 | Zfish | PMID:19765300 |
| Molecular Function | GO:0005515 | protein binding | lrrtm1 | IPI | UniProtKB:A8BB35 | Zfish | PMID:19765300 |
| Molecular Function | GO:0005515 | protein binding | lrrtm1 | IPI | UniProtKB:A4JYG1 | Zfish | PMID:19765300 |
| Molecular Function | GO:0005515 | protein binding | lrrtm1 | IPI | UniProtKB:A4JYD4 | Zfish | PMID:19765300 |
| Molecular Function | GO:0005515 | protein binding | lrrtm1 | IPI | UniProtKB:A8BB40 | Zfish | PMID:19765300 |
| Molecular Function | GO:0005515 | protein binding | lrrtm1 | IPI | UniProtKB:Q7SX76 | Zfish | PMID:19765300 |
| Molecular Function | GO:0005515 | protein binding | lrrtm1 | IPI | UniProtKB:A4JYH1 | Zfish | PMID:19765300 |
| Molecular Function | GO:0005515 | protein binding | lrrtm1 | IPI | UniProtKB:A8BAX6 | Zfish | PMID:19765300 |
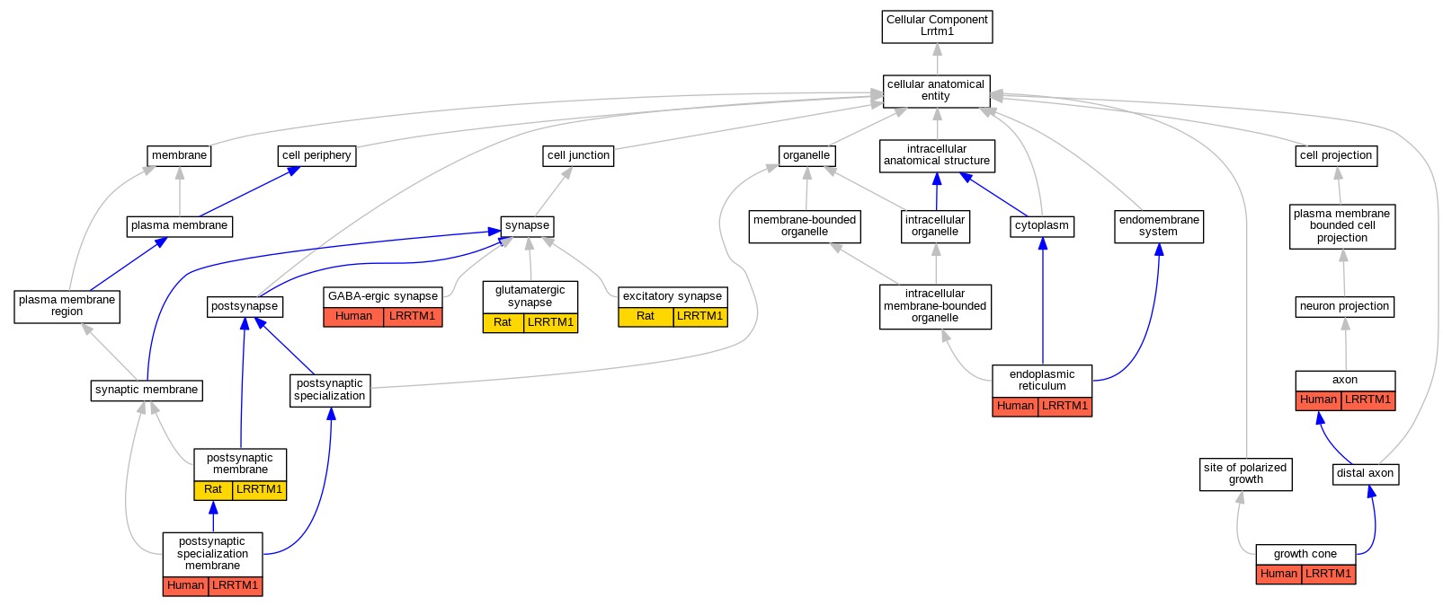
| Cellular Component | GO:0030424 | axon | LRRTM1 | IDA | Human | PMID:17667961 | |
| Cellular Component | GO:0005783 | endoplasmic reticulum | LRRTM1 | IDA | Human | PMID:17667961 | |
| Cellular Component | GO:0060076 | excitatory synapse | LRRTM1 | IDA | Rat | PMID:19285470|RGD:8554788 | |
| Cellular Component | GO:0098982 | GABA-ergic synapse | LRRTM1 | IDA | Human | PMID:27565350 | |
| Cellular Component | GO:0098982 | GABA-ergic synapse | LRRTM1 | IMP | Human | PMID:27565350 | |
| Cellular Component | GO:0098978 | glutamatergic synapse | LRRTM1 | IDA | Rat | PMID:19285470|RGD:8554788 | |
| Cellular Component | GO:0098978 | glutamatergic synapse | LRRTM1 | IMP | Rat | PMID:19285470|RGD:8554788 | |
| Cellular Component | GO:0030426 | growth cone | LRRTM1 | IDA | Human | PMID:17667961 | |
| Cellular Component | GO:0045211 | postsynaptic membrane | LRRTM1 | IDA | Rat | PMID:19285470|RGD:8554788 | |
| Cellular Component | GO:0045211 | postsynaptic membrane | LRRTM1 | IMP | Rat | PMID:19285470|RGD:8554788 | |
| Cellular Component | GO:0099634 | postsynaptic specialization membrane | LRRTM1 | IDA | Human | PMID:27565350 | |
| Cellular Component | GO:0099634 | postsynaptic specialization membrane | LRRTM1 | IMP | Human | PMID:27565350 | |
| Biological Process | GO:0051649 | establishment of localization in cell | Lrrtm1 | IGI | MGI:MGI:2389174 | Mouse | PMID:23931994 |
| Biological Process | GO:0035640 | exploration behavior | Lrrtm1 | IMP | Mouse | PMID:23089646 | |
| Biological Process | GO:0007626 | locomotory behavior | Lrrtm1 | IMP | MGI:MGI:5085889 | Mouse | PMID:21818371 |
| Biological Process | GO:0060291 | long-term synaptic potentiation | Lrrtm1 | IGI | MGI:MGI:2389174 | Mouse | PMID:23931994 |
| Biological Process | GO:0002091 | negative regulation of receptor internalization | Lrrtm1 | IGI | MGI:MGI:2389174 | Mouse | PMID:23931994 |
| Biological Process | GO:0051965 | positive regulation of synapse assembly | Lrrtm1 | IDA | Mouse | PMID:24613359 | |
| Biological Process | GO:0035418 | protein localization to synapse | Lrrtm1 | IMP | MGI:MGI:3836788 | Mouse | PMID:19285470 |
| Biological Process | GO:0031623 | receptor internalization | Lrrtm1 | IGI | MGI:MGI:2389174 | Mouse | PMID:23931994 |
| Biological Process | GO:0099151 | regulation of postsynaptic density assembly | LRRTM1 | IDA | Rat | PMID:19285470|RGD:8554788 | |
| Biological Process | GO:0099151 | regulation of postsynaptic density assembly | LRRTM1 | IMP | Rat | PMID:19285470|RGD:8554788 | |
| Biological Process | GO:1905606 | regulation of presynapse assembly | LRRTM1 | IDA | Rat | PMID:19285470|RGD:8554788 | |
| Biological Process | GO:1905606 | regulation of presynapse assembly | LRRTM1 | IMP | Rat | PMID:19285470|RGD:8554788 | |
| Biological Process | GO:0050808 | synapse organization | Lrrtm1 | IGI | MGI:MGI:2389174 | Mouse | PMID:21788371 |
| Biological Process | GO:0050808 | synapse organization | Lrrtm1 | IMP | MGI:MGI:5085889 | Mouse | PMID:21818371 |
| Biological Process | GO:0050808 | synapse organization | Lrrtm1 | IMP | MGI:MGI:5085889 | Mouse | PMID:19285470 |
| Biological Process | GO:0050808 | synapse organization | Lrrtm1 | IGI | MGI:MGI:2444609 | Mouse | PMID:21788371 |
| Biological Process | GO:0050808 | synapse organization | Lrrtm1 | IGI | MGI:MGI:2179435 | Mouse | PMID:21788371 |
| Biological Process | GO:0050808 | synapse organization | LRRTM1 | IDA | Rat | PMID:19285470|RGD:8554788 |
| EXP Inferred from experiment |
| IDA Inferred from direct assay |
| IEP Inferred from expression pattern |
| IGI Inferred from genetic interaction |
| IMP Inferred from mutant phenotype |
| IPI Inferred from physical interaction |
| HTP Inferred from High Throughput Experiment |
| HDA Inferred from High Throughput Direct Assay |
| HMP Inferred from High Throughput Mutant Phenotype |
| HGI Inferred from High Throughput Genetic Interaction |
| HEP Inferred from High Throughput Expression Pattern |
Mouse Genome Database (MGD), Gene Expression Database (GXD), Mouse Models of Human Cancer database (MMHCdb) (formerly Mouse Tumor Biology (MTB)), Gene Ontology (GO) |
||
|
Citing These Resources Funding Information Warranty Disclaimer, Privacy Notice, Licensing, & Copyright Send questions and comments to User Support. |
last database update 04/14/2026 MGI 6.24 |
|
|
|
||