|
Source |
Alliance of Genome Resources |



| Category | ID | Classification term | Gene | Evidence | Inferred from | Organism | Reference |
|---|---|---|---|---|---|---|---|
| Molecular Function | GO:0045296 | cadherin binding | KIF5B | HDA | Human | PMID:25468996 | |
| Molecular Function | GO:0042802 | identical protein binding | KIF5B | IPI | UniProtKB:P33176 | Human | PMID:17013387 |
| Molecular Function | GO:0042802 | identical protein binding | KIF5B | IPI | UniProtKB:P33176 | Human | PMID:18004302 |
| Molecular Function | GO:0008432 | JUN kinase binding | Kif5b | IPI | RGD:621506 | Rat | PMID:18932217|RGD:9587790 |
| Molecular Function | GO:0008017 | microtubule binding | KIF5B | IDA | Human | PMID:28426968 | |
| Molecular Function | GO:0008017 | microtubule binding | Kif5b | IDA | Rat | PMID:14985359|RGD:8553555 | |
| Molecular Function | GO:0099609 | microtubule lateral binding | Kif5b | IMP | Rat | PMID:15147841|RGD:12793044 | |
| Molecular Function | GO:0003777 | microtubule motor activity | KIF5B | IDA | Human | PMID:28426968 | |
| Molecular Function | GO:0003777 | microtubule motor activity | Kif5b | IDA | Rat | PMID:14985359|RGD:8553555 | |
| Molecular Function | GO:0005515 | protein binding | KIF5B | IPI | UniProtKB:P63104 | Human | PMID:15161933 |
| Molecular Function | GO:0005515 | protein binding | KIF5B | IPI | UniProtKB:Q8CII8 | Human | PMID:19164528 |
| Molecular Function | GO:0005515 | protein binding | KIF5B | IPI | UniProtKB:Q9BQS8 | Human | PMID:20562859 |
| Molecular Function | GO:0005515 | protein binding | KIF5B | IPI | UniProtKB:P68619 | Human | PMID:21915095 |
| Molecular Function | GO:0005515 | protein binding | KIF5B | IPI | UniProtKB:Q9BQS8 | Human | PMID:25855459 |
| Molecular Function | GO:0005515 | protein binding | KIF5B | IPI | UniProtKB:P15146 | Human | PMID:28426968 |
| Molecular Function | GO:0005515 | protein binding | KIF5B | IPI | UniProtKB:P63104 | Human | PMID:28514442 |
| Molecular Function | GO:0005515 | protein binding | KIF5B | IPI | UniProtKB:O75031 | Human | PMID:32296183 |
| Molecular Function | GO:0005515 | protein binding | KIF5B | IPI | UniProtKB:O95429 | Human | PMID:32296183 |
| Molecular Function | GO:0005515 | protein binding | KIF5B | IPI | UniProtKB:P31321 | Human | PMID:32296183 |
| Molecular Function | GO:0005515 | protein binding | KIF5B | IPI | UniProtKB:P31323 | Human | PMID:32296183 |
| Molecular Function | GO:0005515 | protein binding | KIF5B | IPI | UniProtKB:P52954 | Human | PMID:32296183 |
| Molecular Function | GO:0005515 | protein binding | KIF5B | IPI | UniProtKB:P62487 | Human | PMID:32296183 |
| Molecular Function | GO:0005515 | protein binding | KIF5B | IPI | UniProtKB:P78424 | Human | PMID:32296183 |
| Molecular Function | GO:0005515 | protein binding | KIF5B | IPI | UniProtKB:Q01850 | Human | PMID:32296183 |
| Molecular Function | GO:0005515 | protein binding | KIF5B | IPI | UniProtKB:Q14192 | Human | PMID:32296183 |
| Molecular Function | GO:0005515 | protein binding | KIF5B | IPI | UniProtKB:Q6FHY5 | Human | PMID:32296183 |
| Molecular Function | GO:0005515 | protein binding | KIF5B | IPI | UniProtKB:Q96BR9 | Human | PMID:32296183 |
| Molecular Function | GO:0005515 | protein binding | KIF5B | IPI | UniProtKB:Q96CN9 | Human | PMID:32296183 |
| Molecular Function | GO:0005515 | protein binding | Kif5b | IPI | UniProtKB:O88485 | Mouse | MGI:MGI:6093100|PMID:17548833 |
| Molecular Function | GO:0005515 | protein binding | Kif5b | IPI | UniProtKB:O88447 | Mouse | MGI:MGI:1266918|PMID:9624122 |
| Molecular Function | GO:0005515 | protein binding | Kif5b | IPI | UniProtKB:Q3TXX3 | Mouse | MGI:MGI:5795817|PMID:21976701 |
| Molecular Function | GO:0005515 | protein binding | Kif5b | IPI | UniProtKB:O35685|UniProtKB:O88485 | Mouse | MGI:MGI:4430931|PMID:20019668 |
| Molecular Function | GO:0005515 | protein binding | Kif5b | IPI | UniProtKB:O88448 | Mouse | MGI:MGI:1266918|PMID:9624122 |
| Molecular Function | GO:0005515 | protein binding | Kif5b | IPI | UniProtKB:Q8R1Z4 | Mouse | MGI:MGI:5298338|PMID:19886865 |
| Molecular Function | GO:0005515 | protein binding | Kif5b | IPI | PR:P28738 | Mouse | PMID:10964943 |
| Molecular Function | GO:0005515 | protein binding | Kif5b | IPI | PR:Q9QWT9 | Mouse | PMID:17360972 |
| Molecular Function | GO:0005515 | protein binding | Kif5b | IPI | UniProtKB:Q63100 | Rat | PMID:14985359|RGD:8553555 |
| Molecular Function | GO:0005515 | protein binding | Kif5b | IPI | UniProtKB:P37840 | Rat | PMID:16176937|RGD:8554467 |
| Molecular Function | GO:0005515 | protein binding | Kif5b | IPI | RGD:2950 | Rat | PMID:17241275|RGD:11059543 |
| Molecular Function | GO:0005515 | protein binding | Kif5b | IPI | UniProtKB:P09456 | Rat | PMID:17610895|RGD:126781731 |
| Molecular Function | GO:0005515 | protein binding | Kif5b | IPI | RGD:619708 | Rat | PMID:17669366|RGD:2316312 |
| Molecular Function | GO:0005515 | protein binding | Kif5b | IPI | RGD:621227 | Rat | PMID:18932217|RGD:9587790 |
| Molecular Function | GO:0005515 | protein binding | Kif5b | IPI | UniProtKB:Q9UPV9 | Rat | PMID:24995978|RGD:9590184 |
| Molecular Function | GO:0005515 | protein binding | kif5ba | IPI | UniProtKB:D3KVM1 | Zfish | PMID:20150281 |
| Molecular Function | GO:0044877 | protein-containing complex binding | Kif5b | IDA | Mouse | PMID:29276473 | |
| Cellular Component | GO:0044295 | axonal growth cone | Kif5b | IDA | Rat | PMID:23487040|RGD:11059540 | |
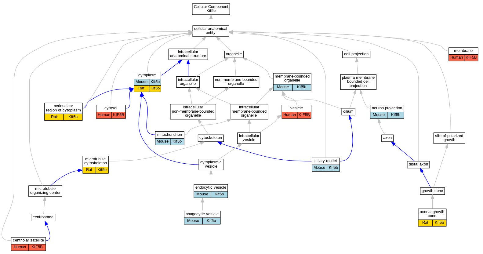
| Cellular Component | GO:0034451 | centriolar satellite | KIF5B | IDA | Human | GO_REF:0000052 | |
| Cellular Component | GO:0035253 | ciliary rootlet | Kif5b | IDA | Mouse | PMID:16018997 | |
| Cellular Component | GO:0005737 | cytoplasm | Kif5b | IDA | Mouse | PMID:16018997 | |
| Cellular Component | GO:0005737 | cytoplasm | Kif5b | IDA | Rat | PMID:25462067|RGD:11059539 | |
| Cellular Component | GO:0005829 | cytosol | KIF5B | IDA | Human | GO_REF:0000052 | |
| Cellular Component | GO:0030139 | endocytic vesicle | Kif5b | IDA | Mouse | PMID:17360972 | |
| Cellular Component | GO:0016020 | membrane | KIF5B | HDA | Human | PMID:19946888 | |
| Cellular Component | GO:0043227 | membrane-bounded organelle | Kif5b | IDA | Mouse | PMID:12805290 | |
| Cellular Component | GO:0015630 | microtubule cytoskeleton | Kif5b | IDA | Rat | PMID:15147841|RGD:12793044 | |
| Cellular Component | GO:0005739 | mitochondrion | Kif5b | IDA | Mouse | PMID:34048705 | |
| Cellular Component | GO:0043005 | neuron projection | Kif5b | IDA | Mouse | PMID:16301330 | |
| Cellular Component | GO:0048471 | perinuclear region of cytoplasm | Kif5b | IDA | Rat | PMID:14985359|RGD:8553555 | |
| Cellular Component | GO:0045335 | phagocytic vesicle | Kif5b | IDA | Mouse | PMID:19144319 | |
| Cellular Component | GO:0031982 | vesicle | KIF5B | IDA | Human | PMID:20682791 | |
| Biological Process | GO:0099641 | anterograde axonal protein transport | Kif5b | IMP | Rat | PMID:23576431|RGD:13673742 | |
| Biological Process | GO:0060349 | bone morphogenesis | kif5ba | IGI | ZFIN:ZDB-GENE-070629-4 | Zfish | PMID:28715414 |
| Biological Process | GO:0060349 | bone morphogenesis | kif5bb | IGI | ZFIN:ZDB-GENE-070629-2 | Zfish | PMID:28715414 |
| Biological Process | GO:0007420 | brain development | Kif5b | IEP | Rat | PMID:9349526|RGD:12792964 | |
| Biological Process | GO:0051216 | cartilage development | kif5ba | IGI | ZFIN:ZDB-GENE-070629-4 | Zfish | PMID:28715414 |
| Biological Process | GO:0051216 | cartilage development | kif5bb | IGI | ZFIN:ZDB-GENE-070629-2 | Zfish | PMID:28715414 |
| Biological Process | GO:0071346 | cellular response to type II interferon | Kif5b | IDA | Mouse | PMID:19144319 | |
| Biological Process | GO:0051642 | centrosome localization | KIF5B | IMP | Human | PMID:20386726 | |
| Biological Process | GO:0007028 | cytoplasm organization | Kif5b | IMP | MGI:MGI:2159694 | Mouse | PMID:9657148 |
| Biological Process | GO:0007281 | germ cell development | kif5ba | IMP | ZFIN:ZDB-GENO-160122-21 | Zfish | PMID:26253407 |
| Biological Process | GO:0021766 | hippocampus development | Kif5b | IEP | Rat | PMID:9349526|RGD:12792964 | |
| Biological Process | GO:0032418 | lysosome localization | KIF5B | IMP | Human | PMID:22172677 | |
| Biological Process | GO:0047497 | mitochondrion transport along microtubule | Kif5b | IMP | Mouse | PMID:34048705 | |
| Biological Process | GO:0160040 | mitocytosis | Kif5b | IMP | Mouse | PMID:34048705 | |
| Biological Process | GO:0042267 | natural killer cell mediated cytotoxicity | KIF5B | IMP | Human | PMID:24088571 | |
| Biological Process | GO:0072383 | plus-end-directed vesicle transport along microtubule | Kif5b | IMP | Mouse | PMID:17360972 | |
| Biological Process | GO:0035774 | positive regulation of insulin secretion involved in cellular response to glucose stimulus | Kif5b | IMP | Rat | PMID:25462067|RGD:11059539 | |
| Biological Process | GO:0090316 | positive regulation of intracellular protein transport | Kif5b | IMP | Rat | PMID:17241275|RGD:11059543 | |
| Biological Process | GO:0043268 | positive regulation of potassium ion transport | KIF5B | IDA | Human | PMID:19675065 | |
| Biological Process | GO:1903078 | positive regulation of protein localization to plasma membrane | KIF5B | IDA | Human | PMID:19675065 | |
| Biological Process | GO:0032230 | positive regulation of synaptic transmission, GABAergic | Kif5b | IDA | Mouse | MGI:MGI:5582163|PMID:20152113 | |
| Biological Process | GO:0031340 | positive regulation of vesicle fusion | Kif5b | IMP | Rat | PMID:24203699|RGD:11059541 | |
| Biological Process | GO:1905152 | positive regulation of voltage-gated sodium channel activity | Kif5b | IMP | Rat | PMID:24198377|RGD:11073607 | |
| Biological Process | GO:0042391 | regulation of membrane potential | KIF5B | IDA | Human | PMID:19675065 | |
| Biological Process | GO:1990049 | retrograde neuronal dense core vesicle transport | Kif5b | IGI | UniProtKB:Q6QLM7 | Rat | PMID:28426968|RGD:13514087 |
| Biological Process | GO:0007519 | skeletal muscle tissue development | kif5ba | IGI | ZFIN:ZDB-GENE-070629-4 | Zfish | PMID:28715414 |
| Biological Process | GO:0007519 | skeletal muscle tissue development | kif5bb | IGI | ZFIN:ZDB-GENE-070629-2 | Zfish | PMID:28715414 |
| Biological Process | GO:0035617 | stress granule disassembly | Kif5b | IMP | Mouse | MGI:MGI:4397616|PMID:19825938 | |
| Biological Process | GO:0047496 | vesicle transport along microtubule | KIF5B | IDA | Human | PMID:28426968 | |
| Biological Process | GO:0047496 | vesicle transport along microtubule | Kif5b | IGI | MGI:MGI:109596 | Mouse | PMID:17360972 |
| Biological Process | GO:0047496 | vesicle transport along microtubule | Kif5b | IDA | Rat | PMID:14985359|RGD:8553555 |
| EXP Inferred from experiment |
| IDA Inferred from direct assay |
| IEP Inferred from expression pattern |
| IGI Inferred from genetic interaction |
| IMP Inferred from mutant phenotype |
| IPI Inferred from physical interaction |
| HTP Inferred from High Throughput Experiment |
| HDA Inferred from High Throughput Direct Assay |
| HMP Inferred from High Throughput Mutant Phenotype |
| HGI Inferred from High Throughput Genetic Interaction |
| HEP Inferred from High Throughput Expression Pattern |
Mouse Genome Database (MGD), Gene Expression Database (GXD), Mouse Models of Human Cancer database (MMHCdb) (formerly Mouse Tumor Biology (MTB)), Gene Ontology (GO) |
||
|
Citing These Resources Funding Information Warranty Disclaimer, Privacy Notice, Licensing, & Copyright Send questions and comments to User Support. |
last database update 12/30/2025 MGI 6.24 |
|
|
|
||