|
Source |
Alliance of Genome Resources |



| Category | ID | Classification term | Gene | Evidence | Inferred from | Organism | Reference |
|---|---|---|---|---|---|---|---|
| Molecular Function | GO:0003682 | chromatin binding | Kdm5a | IDA | Mouse | MGI:MGI:4431292|PMID:20064375 | |
| Molecular Function | GO:0031490 | chromatin DNA binding | Kdm5a | IDA | Mouse | PMID:18483221 | |
| Molecular Function | GO:0003677 | DNA binding | KDM5A | IDA | Human | PMID:15640446 | |
| Molecular Function | GO:0004857 | enzyme inhibitor activity | Kdm5a | IDA | Mouse | MGI:MGI:5288521|PMID:21960634 | |
| Molecular Function | GO:0042393 | histone binding | KDM5A | IDA | Human | PMID:19430464 | |
| Molecular Function | GO:0032453 | histone H3K4 demethylase activity | Kdm5a | IMP | Mouse | PMID:18483221 | |
| Molecular Function | GO:0034647 | histone H3K4me/H3K4me2/H3K4me3 demethylase activity | KDM5A | IDA | Human | PMID:18270511 | |
| Molecular Function | GO:0035064 | methylated histone binding | KDM5A | IDA | Human | PMID:19430464 | |
| Molecular Function | GO:0005515 | protein binding | KDM5A | IPI | UniProtKB:O00327 | Human | PMID:21960634 |
| Molecular Function | GO:0005515 | protein binding | KDM5A | IPI | UniProtKB:O15516 | Human | PMID:21960634 |
| Molecular Function | GO:0005515 | protein binding | KDM5A | IPI | UniProtKB:P06400 | Human | PMID:22615382 |
| Molecular Function | GO:0005515 | protein binding | Kdm5a | IPI | UniProtKB:O08785|UniProtKB:O09106|UniProtKB:Q9WTL8 | Mouse | MGI:MGI:5288521|PMID:21960634 |
| Molecular Function | GO:0005515 | protein binding | Kdm5a | IPI | UniProtKB:Q80U70 | Mouse | MGI:MGI:4431292|PMID:20064375 |
| Molecular Function | GO:0000976 | transcription cis-regulatory region binding | KDM5A | IMP | Human | PMID:18270511 | |
| Molecular Function | GO:0003713 | transcription coactivator activity | Kdm5a | IDA | Mouse | MGI:MGI:5288521|PMID:21960634 | |
| Molecular Function | GO:0008270 | zinc ion binding | KDM5A | IDA | Human | PMID:19430464 | |
| Molecular Function | GO:0008270 | zinc ion binding | KDM5A | IDA | Human | PMID:27499454 | |
| Cellular Component | GO:0005634 | nucleus | KDM5A | IDA | Human | PMID:18270511 | |
| Cellular Component | GO:0005634 | nucleus | Kdm5a | IDA | Mouse | PMID:18483221 | |
| Cellular Component | GO:0032993 | protein-DNA complex | Kdm5a | IDA | Mouse | PMID:18483221 | |
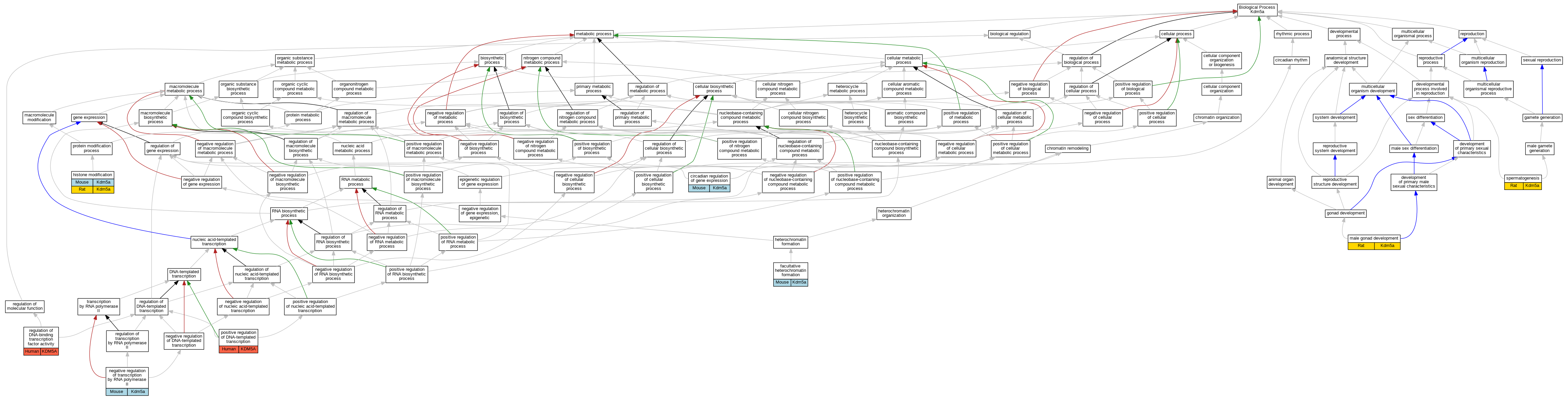
| Biological Process | GO:0032922 | circadian regulation of gene expression | Kdm5a | IMP | Mouse | MGI:MGI:5288521|PMID:21960634 | |
| Biological Process | GO:0140718 | facultative heterochromatin formation | Kdm5a | IDA | Mouse | MGI:MGI:4431292|PMID:20064375 | |
| Biological Process | GO:0016570 | histone modification | Kdm5a | IMP | Mouse | MGI:MGI:3789777|PMID:18483221 | |
| Biological Process | GO:0016570 | histone modification | Kdm5a | IEP | Rat | PMID:24679876|RGD:9588526 | |
| Biological Process | GO:0008584 | male gonad development | Kdm5a | IEP | Rat | PMID:24679876|RGD:9588526 | |
| Biological Process | GO:0000122 | negative regulation of transcription by RNA polymerase II | Kdm5a | IMP | Mouse | PMID:18483221 | |
| Biological Process | GO:0045893 | positive regulation of DNA-templated transcription | KDM5A | IDA | Human | PMID:11358960 | |
| Biological Process | GO:0051090 | regulation of DNA-binding transcription factor activity | KDM5A | IMP | Human | PMID:18270511 | |
| Biological Process | GO:0007283 | spermatogenesis | Kdm5a | IEP | Rat | PMID:24679876|RGD:9588526 |
| EXP Inferred from experiment |
| IDA Inferred from direct assay |
| IEP Inferred from expression pattern |
| IGI Inferred from genetic interaction |
| IMP Inferred from mutant phenotype |
| IPI Inferred from physical interaction |
| HTP Inferred from High Throughput Experiment |
| HDA Inferred from High Throughput Direct Assay |
| HMP Inferred from High Throughput Mutant Phenotype |
| HGI Inferred from High Throughput Genetic Interaction |
| HEP Inferred from High Throughput Expression Pattern |
Mouse Genome Database (MGD), Gene Expression Database (GXD), Mouse Models of Human Cancer database (MMHCdb) (formerly Mouse Tumor Biology (MTB)), Gene Ontology (GO) |
||
|
Citing These Resources Funding Information Warranty Disclaimer, Privacy Notice, Licensing, & Copyright Send questions and comments to User Support. |
last database update 05/12/2026 MGI 6.24 |
|
|
|
||