|
Source |
Alliance of Genome Resources |



| Category | ID | Classification term | Gene | Evidence | Inferred from | Organism | Reference |
|---|---|---|---|---|---|---|---|
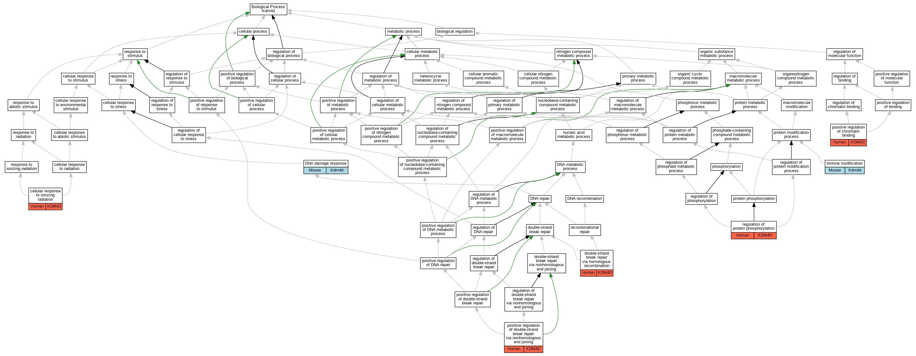
| Molecular Function | GO:0031490 | chromatin DNA binding | Kdm4d | IDA | Mouse | PMID:6953429 | |
| Molecular Function | GO:0003684 | damaged DNA binding | Kdm4d | IDA | Mouse | PMID:24550317 | |
| Molecular Function | GO:0032452 | histone demethylase activity | Kdm4d | IDA | Mouse | PMID:19144645 | |
| Molecular Function | GO:0032454 | histone H3K9 demethylase activity | KDM4D | IDA | Human | PMID:25124442 | |
| Molecular Function | GO:0032454 | histone H3K9 demethylase activity | Kdm4d | IMP | MGI:MGI:5051955 | Mouse | PMID:21293030 |
| Molecular Function | GO:0032454 | histone H3K9 demethylase activity | Kdm4d | IDA | Mouse | PMID:16738407 | |
| Molecular Function | GO:0032454 | histone H3K9 demethylase activity | Kdm4d | IMP | Mouse | PMID:24550317 | |
| Molecular Function | GO:0140684 | histone H3K9me2/H3K9me3 demethylase activity | KDM4D | IDA | Human | PMID:21914792 | |
| Molecular Function | GO:0005515 | protein binding | KDM4D | IPI | UniProtKB:Q8TAP6 | Human | PMID:32296183 |
| Cellular Component | GO:0072562 | blood microparticle | KDM4D | HDA | Human | PMID:22516433 | |
| Cellular Component | GO:0005634 | nucleus | Kdm4d | IDA | Mouse | PMID:24550317 | |
| Cellular Component | GO:0005721 | pericentric heterochromatin | Kdm4d | IDA | Mouse | PMID:16738407 | |
| Cellular Component | GO:0035861 | site of double-strand break | KDM4D | IDA | Human | PMID:24550317 | |
| Cellular Component | GO:0035861 | site of double-strand break | Kdm4d | IDA | Mouse | PMID:24550317 | |
| Biological Process | GO:0071479 | cellular response to ionizing radiation | KDM4D | IMP | Human | PMID:24550317 | |
| Biological Process | GO:0006974 | DNA damage response | Kdm4d | IDA | Mouse | PMID:24550317 | |
| Biological Process | GO:0000724 | double-strand break repair via homologous recombination | KDM4D | IMP | Human | PMID:24550317 | |
| Biological Process | GO:0016570 | histone modification | Kdm4d | IDA | Mouse | MGI:MGI:3845989|PMID:19144645 | |
| Biological Process | GO:0035563 | positive regulation of chromatin binding | KDM4D | IMP | Human | PMID:24550317 | |
| Biological Process | GO:2001034 | positive regulation of double-strand break repair via nonhomologous end joining | KDM4D | IMP | Human | PMID:24550317 | |
| Biological Process | GO:0001932 | regulation of protein phosphorylation | KDM4D | IMP | Human | PMID:24550317 |
| EXP Inferred from experiment |
| IDA Inferred from direct assay |
| IEP Inferred from expression pattern |
| IGI Inferred from genetic interaction |
| IMP Inferred from mutant phenotype |
| IPI Inferred from physical interaction |
| HTP Inferred from High Throughput Experiment |
| HDA Inferred from High Throughput Direct Assay |
| HMP Inferred from High Throughput Mutant Phenotype |
| HGI Inferred from High Throughput Genetic Interaction |
| HEP Inferred from High Throughput Expression Pattern |
Mouse Genome Database (MGD), Gene Expression Database (GXD), Mouse Models of Human Cancer database (MMHCdb) (formerly Mouse Tumor Biology (MTB)), Gene Ontology (GO) |
||
|
Citing These Resources Funding Information Warranty Disclaimer, Privacy Notice, Licensing, & Copyright Send questions and comments to User Support. |
last database update 10/07/2025 MGI 6.24 |
|
|
|
||