|
Source |
Alliance of Genome Resources |



| Category | ID | Classification term | Gene | Evidence | Inferred from | Organism | Reference |
|---|---|---|---|---|---|---|---|
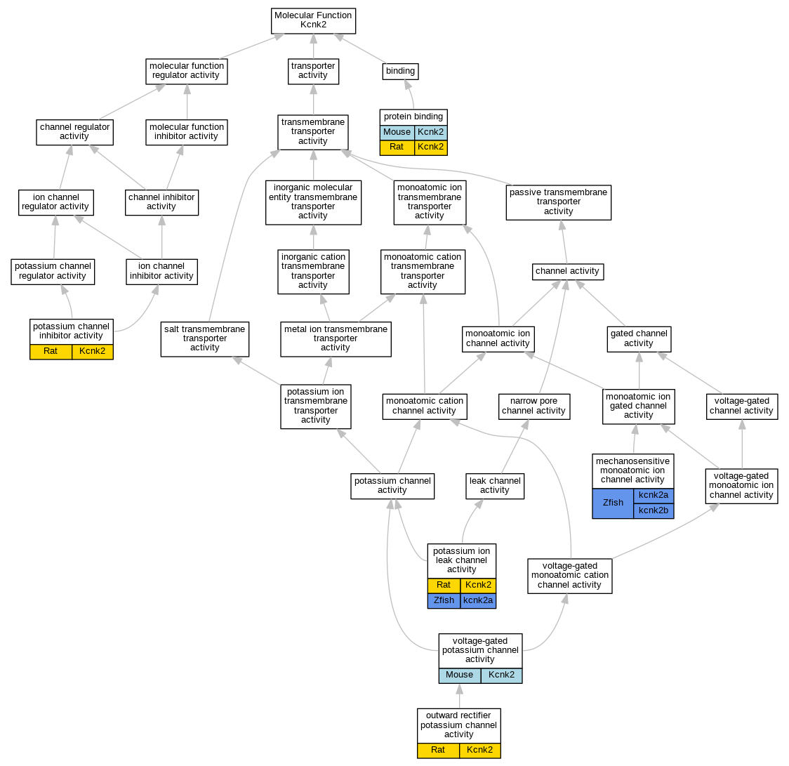
| Molecular Function | GO:0008381 | mechanosensitive monoatomic ion channel activity | kcnk2b | IDA | Zfish | PMID:30333618 | |
| Molecular Function | GO:0008381 | mechanosensitive monoatomic ion channel activity | kcnk2a | IDA | Zfish | PMID:30333618 | |
| Molecular Function | GO:0015271 | outward rectifier potassium channel activity | Kcnk2 | IDA | Rat | PMID:11319556|RGD:633144 | |
| Molecular Function | GO:0015271 | outward rectifier potassium channel activity | Kcnk2 | IDA | Rat | PMID:24196565|RGD:8661627 | |
| Molecular Function | GO:0019870 | potassium channel inhibitor activity | Kcnk2 | IDA | Rat | PMID:24196565|RGD:8661627 | |
| Molecular Function | GO:0022841 | potassium ion leak channel activity | Kcnk2 | IDA | Rat | PMID:11319556|RGD:633144 | |
| Molecular Function | GO:0022841 | potassium ion leak channel activity | Kcnk2 | IDA | Rat | PMID:19571146|RGD:9831119 | |
| Molecular Function | GO:0022841 | potassium ion leak channel activity | kcnk2a | IDA | Zfish | PMID:33345771 | |
| Molecular Function | GO:0005515 | protein binding | Kcnk2 | IPI | UniProtKB:Q8NE79 | Mouse | MGI:MGI:5751625|PMID:26642364 |
| Molecular Function | GO:0005515 | protein binding | Kcnk2 | IPI | UniProtKB:D3YVF0 | Mouse | MGI:MGI:3703490|PMID:17110924 |
| Molecular Function | GO:0005515 | protein binding | Kcnk2 | IPI | UniProtKB:Q6PHU5 | Mouse | MGI:MGI:4452544|PMID:20405001 |
| Molecular Function | GO:0005515 | protein binding | Kcnk2 | IPI | PR:Q9ES83 | Mouse | PMID:22354168 |
| Molecular Function | GO:0005515 | protein binding | Kcnk2 | IPI | RGD:3410 | Rat | PMID:16750514|RGD:9831180 |
| Molecular Function | GO:0005515 | protein binding | Kcnk2 | IPI | UniProtKB:P50150 | Rat | PMID:23021213|RGD:8655530 |
| Molecular Function | GO:0005249 | voltage-gated potassium channel activity | Kcnk2 | IDA | Mouse | PMID:11560940 | |
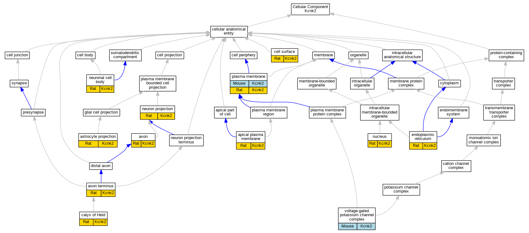
| Cellular Component | GO:0016324 | apical plasma membrane | Kcnk2 | IDA | Rat | PMID:15261098|RGD:9831118 | |
| Cellular Component | GO:0097449 | astrocyte projection | Kcnk2 | IDA | Rat | PMID:25062759|RGD:9831122 | |
| Cellular Component | GO:0030424 | axon | Kcnk2 | IDA | Rat | PMID:10790857|RGD:9831168 | |
| Cellular Component | GO:0043679 | axon terminus | Kcnk2 | IDA | Rat | PMID:18838117|RGD:9831146 | |
| Cellular Component | GO:0044305 | calyx of Held | Kcnk2 | IDA | Rat | PMID:15261098|RGD:9831118 | |
| Cellular Component | GO:0009986 | cell surface | Kcnk2 | IDA | Rat | PMID:22910181|RGD:9831115 | |
| Cellular Component | GO:0005783 | endoplasmic reticulum | Kcnk2 | IDA | Rat | PMID:24196565|RGD:8661627 | |
| Cellular Component | GO:0043005 | neuron projection | Kcnk2 | IDA | Rat | PMID:11301200|RGD:9831123 | |
| Cellular Component | GO:0043025 | neuronal cell body | Kcnk2 | IDA | Rat | PMID:19571146|RGD:9831119 | |
| Cellular Component | GO:0005634 | nucleus | Kcnk2 | IDA | Rat | PMID:15094499|RGD:2316534 | |
| Cellular Component | GO:0005886 | plasma membrane | Kcnk2 | IDA | Mouse | PMID:22354168 | |
| Cellular Component | GO:0005886 | plasma membrane | Kcnk2 | IDA | Rat | PMID:11509450|RGD:9831117 | |
| Cellular Component | GO:0005886 | plasma membrane | Kcnk2 | IMP | Rat | PMID:19571146|RGD:9831119 | |
| Cellular Component | GO:0005886 | plasma membrane | Kcnk2 | IDA | Rat | PMID:24196565|RGD:8661627 | |
| Cellular Component | GO:0008076 | voltage-gated potassium channel complex | Kcnk2 | IDA | Mouse | PMID:11560940 | |
| Biological Process | GO:0003231 | cardiac ventricle development | Kcnk2 | IEP | Rat | PMID:24705172|RGD:9831164 | |
| Biological Process | GO:0071456 | cellular response to hypoxia | Kcnk2 | IEP | Rat | PMID:24705172|RGD:9831164 | |
| Biological Process | GO:0090102 | cochlea development | Kcnk2 | IEP | Rat | PMID:15094499|RGD:2316534 | |
| Biological Process | GO:0007186 | G protein-coupled receptor signaling pathway | Kcnk2 | IDA | Mouse | PMID:11560940 | |
| Biological Process | GO:0007613 | memory | Kcnk2 | IEP | Rat | PMID:14730890|RGD:9831144 | |
| Biological Process | GO:0034220 | monoatomic ion transmembrane transport | kcnk2a | IDA | Zfish | PMID:30333618|ZFIN:ZDB-PUB-181020-8 | |
| Biological Process | GO:0034220 | monoatomic ion transmembrane transport | kcnk2b | IDA | Zfish | PMID:30333618|ZFIN:ZDB-PUB-181020-8 | |
| Biological Process | GO:0060044 | negative regulation of cardiac muscle cell proliferation | Kcnk2 | IMP | Rat | PMID:24705172|RGD:9831164 | |
| Biological Process | GO:2000279 | negative regulation of DNA biosynthetic process | Kcnk2 | IMP | Rat | PMID:23271285|RGD:9831181 | |
| Biological Process | GO:1900039 | positive regulation of cellular response to hypoxia | Kcnk2 | IMP | Rat | PMID:24705172|RGD:9831164 | |
| Biological Process | GO:0071805 | potassium ion transmembrane transport | Kcnk2 | IDA | Rat | PMID:11319556|RGD:633144 | |
| Biological Process | GO:0071805 | potassium ion transmembrane transport | Kcnk2 | IDA | Rat | PMID:19571146|RGD:9831119 | |
| Biological Process | GO:0071805 | potassium ion transmembrane transport | Kcnk2 | IDA | Rat | PMID:22910181|RGD:9831115 | |
| Biological Process | GO:0006813 | potassium ion transport | Kcnk2 | IDA | Mouse | PMID:11560940 | |
| Biological Process | GO:0042391 | regulation of membrane potential | Kcnk2 | IGI | MGI:MGI:1930150 | Mouse | PMID:22354168 |
| Biological Process | GO:0042391 | regulation of membrane potential | Kcnk2 | IGI | MGI:MGI:1930153 | Mouse | PMID:22354168 |
| Biological Process | GO:0042391 | regulation of membrane potential | Kcnk2 | IGI | MGI:MGI:1346013 | Mouse | PMID:22354168 |
| Biological Process | GO:0048678 | response to axon injury | Kcnk2 | IEP | Rat | PMID:10790857|RGD:9831168 | |
| Biological Process | GO:0009612 | response to mechanical stimulus | Kcnk2 | IEP | Rat | PMID:17828492|RGD:9831147 |
| EXP Inferred from experiment |
| IDA Inferred from direct assay |
| IEP Inferred from expression pattern |
| IGI Inferred from genetic interaction |
| IMP Inferred from mutant phenotype |
| IPI Inferred from physical interaction |
| HTP Inferred from High Throughput Experiment |
| HDA Inferred from High Throughput Direct Assay |
| HMP Inferred from High Throughput Mutant Phenotype |
| HGI Inferred from High Throughput Genetic Interaction |
| HEP Inferred from High Throughput Expression Pattern |
Mouse Genome Database (MGD), Gene Expression Database (GXD), Mouse Models of Human Cancer database (MMHCdb) (formerly Mouse Tumor Biology (MTB)), Gene Ontology (GO) |
||
|
Citing These Resources Funding Information Warranty Disclaimer, Privacy Notice, Licensing, & Copyright Send questions and comments to User Support. |
last database update 09/30/2025 MGI 6.24 |
|
|
|
||