|
Source |
Alliance of Genome Resources |



| Category | ID | Classification term | Gene | Evidence | Inferred from | Organism | Reference |
|---|---|---|---|---|---|---|---|
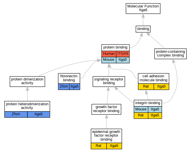
| Molecular Function | GO:0050839 | cell adhesion molecule binding | Itga5 | IDA | Rat | PMID:12821041|RGD:1300196 | |
| Molecular Function | GO:0005154 | epidermal growth factor receptor binding | Itga5 | IPI | RGD:2543 | Rat | PMID:21349584|RGD:5131469 |
| Molecular Function | GO:0001968 | fibronectin binding | itga5 | IGI | ZFIN:ZDB-GENE-000426-1,ZFIN:ZDB-GENE-060803-2 | Zfish | PMID:19641014 |
| Molecular Function | GO:0005178 | integrin binding | Itga5 | IPI | PR:Q9Z0T9 | Mouse | PMID:8601592 |
| Molecular Function | GO:0005178 | integrin binding | Itga5 | IPI | PR:O54890 | Mouse | PMID:8601592 |
| Molecular Function | GO:0005178 | integrin binding | Itga5 | IPI | PR:O70309 | Mouse | PMID:8601592 |
| Molecular Function | GO:0005178 | integrin binding | Itga5 | IPI | PR:P09055 | Mouse | PMID:8601592 |
| Molecular Function | GO:0005178 | integrin binding | Itga5 | IPI | RGD:2927 | Rat | PMID:18167060|RGD:2314623 |
| Molecular Function | GO:0005515 | protein binding | ITGA5 | IPI | UniProtKB:P48745 | Human | PMID:12695522 |
| Molecular Function | GO:0005515 | protein binding | ITGA5 | IPI | UniProtKB:P05556 | Human | PMID:12724312 |
| Molecular Function | GO:0005515 | protein binding | ITGA5 | IPI | UniProtKB:P35555 | Human | PMID:12807887 |
| Molecular Function | GO:0005515 | protein binding | ITGA5 | IPI | UniProtKB:P78536 | Human | PMID:14970227 |
| Molecular Function | GO:0005515 | protein binding | ITGA5 | IPI | UniProtKB:P49747 | Human | PMID:16051604 |
| Molecular Function | GO:0005515 | protein binding | ITGA5 | IPI | UniProtKB:P05556 | Human | PMID:16099422 |
| Molecular Function | GO:0005515 | protein binding | ITGA5 | IPI | UniProtKB:P35555 | Human | PMID:17158881 |
| Molecular Function | GO:0005515 | protein binding | ITGA5 | IPI | UniProtKB:P05106,UniProtKB:P21246 | Human | PMID:19141530 |
| Molecular Function | GO:0005515 | protein binding | ITGA5 | IPI | UniProtKB:O14786 | Human | PMID:19175293 |
| Molecular Function | GO:0005515 | protein binding | ITGA5 | IPI | UniProtKB:P97333 | Human | PMID:19175293 |
| Molecular Function | GO:0005515 | protein binding | ITGA5 | IPI | UniProtKB:P05556 | Human | PMID:21947080 |
| Molecular Function | GO:0005515 | protein binding | ITGA5 | IPI | UniProtKB:Q9H0F6 | Human | PMID:21947080 |
| Molecular Function | GO:0005515 | protein binding | ITGA5 | IPI | UniProtKB:P05556 | Human | PMID:22178926 |
| Molecular Function | GO:0005515 | protein binding | ITGA5 | IPI | UniProtKB:P05556 | Human | PMID:22451694 |
| Molecular Function | GO:0005515 | protein binding | ITGA5 | IPI | UniProtKB:P17813 | Human | PMID:22940691 |
| Molecular Function | GO:0005515 | protein binding | ITGA5 | IPI | UniProtKB:Q99828 | Human | PMID:24011356 |
| Molecular Function | GO:0005515 | protein binding | ITGA5 | IPI | UniProtKB:P05556 | Human | PMID:30021884 |
| Molecular Function | GO:0005515 | protein binding | ITGA5 | IPI | UniProtKB:P05556,UniProtKB:P29965 | Human | PMID:31331973 |
| Molecular Function | GO:0005515 | protein binding | ITGA5 | IPI | UniProtKB:P05556,UniProtKB:P0DTC2,UniProtKB:Q9BYF1 | Human | PMID:33102950 |
| Molecular Function | GO:0005515 | protein binding | Itga5 | IPI | UniProtKB:P23242 | Mouse | MGI:MGI:5314545|PMID:22331870 |
| Molecular Function | GO:0005515 | protein binding | Itga5 | IPI | UniProtKB:P68254 | Mouse | MGI:MGI:5644009|PMID:24163432 |
| Molecular Function | GO:0005515 | protein binding | Itga5 | IPI | PR:P09055 | Mouse | PMID:12904471 |
| Molecular Function | GO:0005515 | protein binding | Itga5 | IPI | PR:O54890 | Mouse | PMID:12867986 |
| Molecular Function | GO:0005515 | protein binding | Itga5 | IPI | PR:P11276 | Mouse | PMID:12867986 |
| Molecular Function | GO:0005515 | protein binding | Itga5 | IPI | UniProtKB:P48509 | Mouse | PMID:17716972 |
| Molecular Function | GO:0046982 | protein heterodimerization activity | itga5 | IPI | UniProtKB:Q3YAA1 | Zfish | PMID:19641014 |
| Molecular Function | GO:0046982 | protein heterodimerization activity | itga5 | IPI | UniProtKB:Q3YAA1 | Zfish | PMID:19747169 |
| Molecular Function | GO:0046982 | protein heterodimerization activity | itga5 | IPI | UniProtKB:Q3YAA0 | Zfish | PMID:19747169 |
| Cellular Component | GO:0009986 | cell surface | ITGA5 | IDA | Human | PMID:17158881 | |
| Cellular Component | GO:0009986 | cell surface | ITGA5 | HDA | Human | PMID:19581412 | |
| Cellular Component | GO:0009986 | cell surface | ITGA5 | IDA | Human | PMID:20563599 | |
| Cellular Component | GO:0009986 | cell surface | ITGA5 | IDA | Human | PMID:23154389 | |
| Cellular Component | GO:0009986 | cell surface | ITGA5 | HDA | Human | PMID:23658023 | |
| Cellular Component | GO:0009986 | cell surface | Itga5 | IDA | Mouse | MGI:MGI:5469937|PMID:23023225 | |
| Cellular Component | GO:0009986 | cell surface | Itga5 | IDA | Mouse | PMID:8306881 | |
| Cellular Component | GO:0005911 | cell-cell junction | ITGA5 | IDA | Human | PMID:14970227 | |
| Cellular Component | GO:0005737 | cytoplasm | Itga5 | IDA | Rat | PMID:12821041|RGD:1300196 | |
| Cellular Component | GO:0031410 | cytoplasmic vesicle | Itga5 | IDA | Mouse | MGI:MGI:5605959|PMID:12189152 | |
| Cellular Component | GO:0005783 | endoplasmic reticulum | Itga5 | IDA | Mouse | MGI:MGI:5605959|PMID:12189152 | |
| Cellular Component | GO:0009897 | external side of plasma membrane | Itga5 | IDA | Mouse | PMID:8557754 | |
| Cellular Component | GO:0009897 | external side of plasma membrane | Itga5 | IDA | Mouse | PMID:9553049 | |
| Cellular Component | GO:0005925 | focal adhesion | ITGA5 | IDA | Human | PMID:14970227 | |
| Cellular Component | GO:0005925 | focal adhesion | ITGA5 | IDA | Human | PMID:17158881 | |
| Cellular Component | GO:0005925 | focal adhesion | ITGA5 | HDA | Human | PMID:21423176 | |
| Cellular Component | GO:0005925 | focal adhesion | ITGA5 | IDA | Human | PMID:29162887 | |
| Cellular Component | GO:0098978 | glutamatergic synapse | Itga5 | IDA | Rat | PMID:27518800|RGD:155230752 | |
| Cellular Component | GO:0005794 | Golgi apparatus | Itga5 | IDA | Mouse | MGI:MGI:5605959|PMID:12189152 | |
| Cellular Component | GO:0034674 | integrin alpha5-beta1 complex | ITGA5 | IPI | Human | PMID:22451694 | |
| Cellular Component | GO:0034674 | integrin alpha5-beta1 complex | ITGA5 | IDA | Human | PMID:31331973 | |
| Cellular Component | GO:0034674 | integrin alpha5-beta1 complex | ITGA5 | IDA | Human | PMID:33102950 | |
| Cellular Component | GO:0008305 | integrin complex | Itga5 | IDA | Rat | PMID:12821041|RGD:1300196 | |
| Cellular Component | GO:0005886 | plasma membrane | ITGA5 | IDA | Human | PMID:19141530 | |
| Cellular Component | GO:0005886 | plasma membrane | Itga5 | IDA | Mouse | MGI:MGI:5605959|PMID:12189152 | |
| Cellular Component | GO:0045211 | postsynaptic membrane | Itga5 | IDA | Rat | PMID:27518800|RGD:155230752 | |
| Cellular Component | GO:0032587 | ruffle membrane | ITGA5 | IDA | Human | PMID:14970227 | |
| Cellular Component | GO:0045202 | synapse | Itga5 | IDA | Mouse | PMID:12904471 | |
| Biological Process | GO:0030325 | adrenal gland development | itga5 | IMP | ZFIN:ZDB-MRPHLNO-050712-1,ZFIN:ZDB-MRPHLNO-050713-1 | Zfish | PMID:22937010 |
| Biological Process | GO:0003401 | axis elongation | itga5 | IGI | ZFIN:ZDB-GENO-221208-11 | Zfish | PMID:35732225 |
| Biological Process | GO:0090245 | axis elongation involved in somitogenesis | itga5 | IMP | ZFIN:ZDB-MRPHLNO-050620-1,ZFIN:ZDB-MRPHLNO-120823-8 | Zfish | PMID:23810535 |
| Biological Process | GO:0051216 | cartilage development | itga5 | IMP | ZFIN:ZDB-GENO-221208-8 | Zfish | PMID:35732225 |
| Biological Process | GO:0051216 | cartilage development | itga5 | IGI | ZFIN:ZDB-GENO-221208-9 | Zfish | PMID:35732225 |
| Biological Process | GO:0051216 | cartilage development | itga5 | IGI | ZFIN:ZDB-GENO-221208-11 | Zfish | PMID:35732225 |
| Biological Process | GO:0051216 | cartilage development | itga5 | IGI | ZFIN:ZDB-GENO-221208-10 | Zfish | PMID:35732225 |
| Biological Process | GO:0023035 | CD40 signaling pathway | ITGA5 | IDA | Human | PMID:31331973 | |
| Biological Process | GO:0007155 | cell adhesion | ITGA5 | IDA | Human | PMID:19703720 | |
| Biological Process | GO:0007155 | cell adhesion | Itga5 | IDA | Rat | PMID:12821041|RGD:1300196 | |
| Biological Process | GO:0033627 | cell adhesion mediated by integrin | ITGA5 | IDA | Human | PMID:12807887 | |
| Biological Process | GO:0033627 | cell adhesion mediated by integrin | ITGA5 | IDA | Human | PMID:17158881 | |
| Biological Process | GO:0002042 | cell migration involved in sprouting angiogenesis | itga5 | IMP | ZFIN:ZDB-MRPHLNO-050712-1,ZFIN:ZDB-MRPHLNO-050713-1 | Zfish | PMID:22937010 |
| Biological Process | GO:0033631 | cell-cell adhesion mediated by integrin | Itga5 | IMP | Mouse | PMID:8557754 | |
| Biological Process | GO:0031589 | cell-substrate adhesion | ITGA5 | IMP | Human | PMID:19933311 | |
| Biological Process | GO:0007044 | cell-substrate junction assembly | Itga5 | IDA | Mouse | PMID:12867986 | |
| Biological Process | GO:0048703 | embryonic viscerocranium morphogenesis | itga5 | IMP | ZFIN:ZDB-GENO-120120-1 | Zfish | PMID:25810090 |
| Biological Process | GO:0048703 | embryonic viscerocranium morphogenesis | itga5 | IGI | ZFIN:ZDB-GENO-150821-4 | Zfish | PMID:25810090 |
| Biological Process | GO:0060956 | endocardial cell differentiation | itga5 | IGI | ZFIN:ZDB-GENO-220222-11 | Zfish | PMID:32628938 |
| Biological Process | GO:0001706 | endoderm formation | itga5 | IMP | ZFIN:ZDB-GENO-221208-4 | Zfish | PMID:35732225 |
| Biological Process | GO:0001706 | endoderm formation | itga5 | IGI | ZFIN:ZDB-GENO-221208-5 | Zfish | PMID:35732225 |
| Biological Process | GO:0001706 | endoderm formation | itga5 | IGI | ZFIN:ZDB-GENO-221208-14 | Zfish | PMID:35732225 |
| Biological Process | GO:0035987 | endodermal cell differentiation | ITGA5 | IMP | Human | PMID:23154389 | |
| Biological Process | GO:0085029 | extracellular matrix assembly | itga5 | IMP | ZFIN:ZDB-GENO-100512-3 | Zfish | PMID:19641014 |
| Biological Process | GO:0085029 | extracellular matrix assembly | itga5 | IMP | Zfish | PMID:19641014 | |
| Biological Process | GO:0007565 | female pregnancy | Itga5 | IEP | Rat | PMID:17715430|RGD:13593537 | |
| Biological Process | GO:0021782 | glial cell development | itga5 | IMP | ZFIN:ZDB-CRISPR-191009-71,ZFIN:ZDB-CRISPR-191009-72 | Zfish | PMID:30924555 |
| Biological Process | GO:0007157 | heterophilic cell-cell adhesion via plasma membrane cell adhesion molecules | Itga5 | IMP | Mouse | PMID:8557754 | |
| Biological Process | GO:0034113 | heterotypic cell-cell adhesion | ITGA5 | IMP | Human | PMID:20563599 | |
| Biological Process | GO:0007229 | integrin-mediated signaling pathway | ITGA5 | IDA | Human | PMID:31331973 | |
| Biological Process | GO:0007229 | integrin-mediated signaling pathway | Itga5 | IDA | Rat | PMID:12821041|RGD:1300196 | |
| Biological Process | GO:0070309 | lens fiber cell morphogenesis | itga5 | IMP | ZFIN:ZDB-GENO-130129-1 | Zfish | PMID:23097490 |
| Biological Process | GO:0002089 | lens morphogenesis in camera-type eye | itga5 | IMP | ZFIN:ZDB-GENO-130129-1 | Zfish | PMID:23097490 |
| Biological Process | GO:0007159 | leukocyte cell-cell adhesion | Itga5 | IMP | Mouse | PMID:8557754 | |
| Biological Process | GO:0007613 | memory | Itga5 | IMP | MGI:MGI:1857207 | Mouse | PMID:12904471 |
| Biological Process | GO:2000811 | negative regulation of anoikis | ITGA5 | IMP | Human | PMID:15006356 | |
| Biological Process | GO:0060037 | pharyngeal system development | itga5 | IGI | ZFIN:ZDB-GENO-221208-14 | Zfish | PMID:35732225 |
| Biological Process | GO:0060037 | pharyngeal system development | itga5 | IMP | ZFIN:ZDB-GENO-221208-8 | Zfish | PMID:35732225 |
| Biological Process | GO:0060037 | pharyngeal system development | itga5 | IGI | ZFIN:ZDB-GENO-221208-11 | Zfish | PMID:35732225 |
| Biological Process | GO:0060037 | pharyngeal system development | itga5 | IGI | ZFIN:ZDB-GENO-221208-10 | Zfish | PMID:35732225 |
| Biological Process | GO:0060037 | pharyngeal system development | itga5 | IGI | ZFIN:ZDB-GENO-221208-9 | Zfish | PMID:35732225 |
| Biological Process | GO:0060037 | pharyngeal system development | itga5 | IMP | ZFIN:ZDB-GENO-221208-4 | Zfish | PMID:35732225 |
| Biological Process | GO:0060037 | pharyngeal system development | itga5 | IGI | ZFIN:ZDB-GENO-221208-5 | Zfish | PMID:35732225 |
| Biological Process | GO:0030335 | positive regulation of cell migration | Itga5 | IMP | Rat | PMID:18167060|RGD:2314623 | |
| Biological Process | GO:0010811 | positive regulation of cell-substrate adhesion | Itga5 | IMP | Rat | PMID:18167060|RGD:2314623 | |
| Biological Process | GO:0050731 | positive regulation of peptidyl-tyrosine phosphorylation | ITGA5 | IMP | Human | PMID:10022831 | |
| Biological Process | GO:1903672 | positive regulation of sprouting angiogenesis | ITGA5 | IMP | Human | PMID:19460962 | |
| Biological Process | GO:0045765 | regulation of angiogenesis | Itga5 | IGI | RNAcentral:URS0000329B12_10090 | Mouse | MGI:MGI:3849520|PMID:19460962 |
| Biological Process | GO:0060041 | retina development in camera-type eye | itga5 | IMP | ZFIN:ZDB-CRISPR-191009-71,ZFIN:ZDB-CRISPR-191009-72 | Zfish | PMID:30924555 |
| Biological Process | GO:0001501 | skeletal system development | itga5 | IMP | ZFIN:ZDB-GENO-040930-12 | Zfish | PMID:15269787 |
| Biological Process | GO:0032525 | somite rostral/caudal axis specification | itga5 | IGI | ZFIN:ZDB-GENO-100512-3,ZFIN:ZDB-MRPHLNO-070519-3 | Zfish | PMID:23192979 |
| Biological Process | GO:0032525 | somite rostral/caudal axis specification | itga5 | IGI | ZFIN:ZDB-GENO-100512-2,ZFIN:ZDB-MRPHLNO-070519-3 | Zfish | PMID:23192979 |
| Biological Process | GO:0001756 | somitogenesis | itga5 | IMP | ZFIN:ZDB-GENO-050621-1 | Zfish | PMID:15809039 |
| Biological Process | GO:0001756 | somitogenesis | itga5 | IMP | ZFIN:ZDB-GENO-050621-2 | Zfish | PMID:15809039 |
| Biological Process | GO:0001756 | somitogenesis | itga5 | IGI | ZFIN:ZDB-GENE-000426-1 | Zfish | PMID:15809040 |
| Biological Process | GO:0001756 | somitogenesis | itga5 | IGI | ZFIN:ZDB-GENO-100512-3,ZFIN:ZDB-MRPHLNO-050712-3 | Zfish | PMID:23192979 |
| Biological Process | GO:0001756 | somitogenesis | itga5 | IGI | ZFIN:ZDB-GENO-100512-3,ZFIN:ZDB-MRPHLNO-070519-3 | Zfish | PMID:23192979 |
| Biological Process | GO:0001756 | somitogenesis | itga5 | IGI | ZFIN:ZDB-GENO-050209-19,ZFIN:ZDB-GENO-050622-1 | Zfish | PMID:15809039 |
| Biological Process | GO:0001756 | somitogenesis | itga5 | IGI | ZFIN:ZDB-GENO-100512-2,ZFIN:ZDB-MRPHLNO-050712-3 | Zfish | PMID:23192979 |
| Biological Process | GO:0001756 | somitogenesis | itga5 | IGI | ZFIN:ZDB-GENO-050713-1 | Zfish | PMID:15809040 |
| Biological Process | GO:0001756 | somitogenesis | itga5 | IGI | ZFIN:ZDB-MRPHLNO-050712-3 | Zfish | PMID:15809040 |
| Biological Process | GO:0001756 | somitogenesis | itga5 | IMP | ZFIN:ZDB-MRPHLNO-050712-1,ZFIN:ZDB-MRPHLNO-050713-1 | Zfish | PMID:15809040 |
| Biological Process | GO:0001756 | somitogenesis | itga5 | IGI | ZFIN:ZDB-GENO-100512-2,ZFIN:ZDB-MRPHLNO-070519-3 | Zfish | PMID:23192979 |
| Biological Process | GO:0001756 | somitogenesis | itga5 | IGI | ZFIN:ZDB-GENO-050622-1,ZFIN:ZDB-MRPHLNO-050620-2 | Zfish | PMID:15809039 |
| Biological Process | GO:0001944 | vasculature development | itga5 | IMP | ZFIN:ZDB-MRPHLNO-150722-1 | Zfish | PMID:23362312 |
| Biological Process | GO:0001944 | vasculature development | itga5 | IGI | ZFIN:ZDB-GENE-030616-572 | Zfish | PMID:23362312 |
| Biological Process | GO:0035313 | wound healing, spreading of epidermal cells | ITGA5 | IEP | Human | PMID:14970227 |
| EXP Inferred from experiment |
| IDA Inferred from direct assay |
| IEP Inferred from expression pattern |
| IGI Inferred from genetic interaction |
| IMP Inferred from mutant phenotype |
| IPI Inferred from physical interaction |
| HTP Inferred from High Throughput Experiment |
| HDA Inferred from High Throughput Direct Assay |
| HMP Inferred from High Throughput Mutant Phenotype |
| HGI Inferred from High Throughput Genetic Interaction |
| HEP Inferred from High Throughput Expression Pattern |
Mouse Genome Database (MGD), Gene Expression Database (GXD), Mouse Models of Human Cancer database (MMHCdb) (formerly Mouse Tumor Biology (MTB)), Gene Ontology (GO) |
||
|
Citing These Resources Funding Information Warranty Disclaimer, Privacy Notice, Licensing, & Copyright Send questions and comments to User Support. |
last database update 09/30/2025 MGI 6.24 |
|
|
|
||