|
Source |
Alliance of Genome Resources |



| Category | ID | Classification term | Gene | Evidence | Inferred from | Organism | Reference |
|---|---|---|---|---|---|---|---|
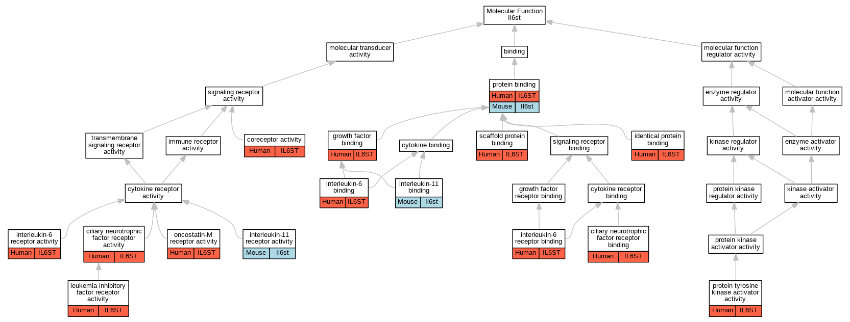
| Molecular Function | GO:0004897 | ciliary neurotrophic factor receptor activity | IL6ST | IDA | Human | PMID:12643274 | |
| Molecular Function | GO:0005127 | ciliary neurotrophic factor receptor binding | IL6ST | IPI | UniProtKB:P26992 | Human | PMID:12707266 |
| Molecular Function | GO:0015026 | coreceptor activity | IL6ST | IDA | Human | PMID:8637716 | |
| Molecular Function | GO:0019838 | growth factor binding | IL6ST | IPI | UniProtKB:P15018 | Human | PMID:8999038 |
| Molecular Function | GO:0019838 | growth factor binding | IL6ST | IPI | UniProtKB:P13725 | Human | PMID:8999038 |
| Molecular Function | GO:0042802 | identical protein binding | IL6ST | IPI | UniProtKB:P40189 | Human | PMID:24501689 |
| Molecular Function | GO:0019970 | interleukin-11 binding | Il6st | IDA | Mouse | PMID:7957045 | |
| Molecular Function | GO:0004921 | interleukin-11 receptor activity | Il6st | IDA | Mouse | PMID:7957045 | |
| Molecular Function | GO:0019981 | interleukin-6 binding | IL6ST | IPI | UniProtKB:P05231 | Human | PMID:12829785 |
| Molecular Function | GO:0004915 | interleukin-6 receptor activity | IL6ST | IDA | Human | PMID:12643274 | |
| Molecular Function | GO:0004915 | interleukin-6 receptor activity | IL6ST | IDA | Human | PMID:2261637 | |
| Molecular Function | GO:0005138 | interleukin-6 receptor binding | IL6ST | IPI | UniProtKB:P08887 | Human | PMID:12829785 |
| Molecular Function | GO:0004923 | leukemia inhibitory factor receptor activity | IL6ST | IDA | Human | PMID:12643274 | |
| Molecular Function | GO:0004923 | leukemia inhibitory factor receptor activity | IL6ST | IDA | Human | PMID:8999038 | |
| Molecular Function | GO:0004924 | oncostatin-M receptor activity | IL6ST | IDA | Human | PMID:8999038 | |
| Molecular Function | GO:0005515 | protein binding | IL6ST | IPI | UniProtKB:P42227 | Human | PMID:10982829 |
| Molecular Function | GO:0005515 | protein binding | IL6ST | IPI | UniProtKB:Q2HRC7 | Human | PMID:11238858 |
| Molecular Function | GO:0005515 | protein binding | IL6ST | IPI | UniProtKB:P15018 | Human | PMID:14527405 |
| Molecular Function | GO:0005515 | protein binding | IL6ST | IPI | UniProtKB:P13725 | Human | PMID:16051226 |
| Molecular Function | GO:0005515 | protein binding | IL6ST | IPI | UniProtKB:P15018 | Human | PMID:16051226 |
| Molecular Function | GO:0005515 | protein binding | IL6ST | IPI | UniProtKB:P26441 | Human | PMID:16051226 |
| Molecular Function | GO:0005515 | protein binding | IL6ST | IPI | UniProtKB:P26441 | Human | PMID:18775332 |
| Molecular Function | GO:0005515 | protein binding | IL6ST | IPI | UniProtKB:Q9ULZ3 | Human | PMID:24407287 |
| Molecular Function | GO:0005515 | protein binding | IL6ST | IPI | UniProtKB:Q99650 | Human | PMID:24501689 |
| Molecular Function | GO:0005515 | protein binding | IL6ST | IPI | UniProtKB:P07947 | Human | PMID:25731159 |
| Molecular Function | GO:0005515 | protein binding | IL6ST | IPI | UniProtKB:P12931 | Human | PMID:25731159 |
| Molecular Function | GO:0005515 | protein binding | IL6ST | IPI | UniProtKB:P13725 | Human | PMID:28514442 |
| Molecular Function | GO:0005515 | protein binding | IL6ST | IPI | UniProtKB:Q96EQ0 | Human | PMID:29892012 |
| Molecular Function | GO:0005515 | protein binding | IL6ST | IPI | UniProtKB:O43765 | Human | PMID:32296183 |
| Molecular Function | GO:0005515 | protein binding | IL6ST | IPI | UniProtKB:P43364 | Human | PMID:32296183 |
| Molecular Function | GO:0005515 | protein binding | IL6ST | IPI | UniProtKB:Q96EQ0 | Human | PMID:32296183 |
| Molecular Function | GO:0005515 | protein binding | IL6ST | IPI | UniProtKB:Q9NZI2-2 | Human | PMID:32296183 |
| Molecular Function | GO:0005515 | protein binding | IL6ST | IPI | UniProtKB:Q9Y2W7 | Human | PMID:32296183 |
| Molecular Function | GO:0005515 | protein binding | IL6ST | IPI | UniProtKB:P42227 | Human | PMID:8662591 |
| Molecular Function | GO:0005515 | protein binding | IL6ST | IPI | UniProtKB:P15018 | Human | PMID:8999038 |
| Molecular Function | GO:0005515 | protein binding | Il6st | IPI | UniProtKB:O35718 | Mouse | MGI:MGI:6695675|PMID:23454976 |
| Molecular Function | GO:0005515 | protein binding | Il6st | IPI | UniProtKB:O35718 | Mouse | MGI:MGI:5512848|PMID:16905102 |
| Molecular Function | GO:0005515 | protein binding | Il6st | IPI | PR:P42703 | Mouse | PMID:16452727 |
| Molecular Function | GO:0030296 | protein tyrosine kinase activator activity | IL6ST | IDA | Human | PMID:12829785 | |
| Molecular Function | GO:0097110 | scaffold protein binding | IL6ST | IPI | UniProtKB:P40763 | Human | PMID:31145836 |
| Cellular Component | GO:0044297 | cell body | Il6st | IDA | Mouse | PMID:10989258 | |
| Cellular Component | GO:0070110 | ciliary neurotrophic factor receptor complex | IL6ST | IDA | Human | PMID:12707266 | |
| Cellular Component | GO:0030425 | dendrite | Il6st | IDA | Mouse | PMID:10989258 | |
| Cellular Component | GO:0009897 | external side of plasma membrane | Il6st | IDA | Mouse | PMID:11275690 | |
| Cellular Component | GO:0070062 | extracellular exosome | IL6ST | HDA | Human | PMID:23533145 | |
| Cellular Component | GO:0005896 | interleukin-6 receptor complex | IL6ST | IDA | Human | PMID:12643274 | |
| Cellular Component | GO:0005896 | interleukin-6 receptor complex | IL6ST | IDA | Human | PMID:12829785 | |
| Cellular Component | GO:0005896 | interleukin-6 receptor complex | IL6ST | IDA | Human | PMID:2261637 | |
| Cellular Component | GO:0016020 | membrane | IL6ST | HDA | Human | PMID:19946888 | |
| Cellular Component | GO:0045121 | membrane raft | IL6ST | IDA | Human | PMID:31145836 | |
| Cellular Component | GO:0043025 | neuronal cell body | Il6st | IDA | Mouse | PMID:10989258 | |
| Cellular Component | GO:0032809 | neuronal cell body membrane | Il6st | IDA | Rat | PMID:8921254|RGD:5686896 | |
| Cellular Component | GO:0005900 | oncostatin-M receptor complex | IL6ST | IDA | Human | PMID:8999038 | |
| Cellular Component | GO:0005886 | plasma membrane | IL6ST | IDA | Human | PMID:19915009 | |
| Biological Process | GO:0070120 | ciliary neurotrophic factor-mediated signaling pathway | IL6ST | IDA | Human | PMID:12643274 | |
| Biological Process | GO:0019221 | cytokine-mediated signaling pathway | IL6ST | IDA | Human | PMID:2261637 | |
| Biological Process | GO:0019221 | cytokine-mediated signaling pathway | Il6st | IDA | Mouse | PMID:7957045 | |
| Biological Process | GO:0005977 | glycogen metabolic process | Il6st | IMP | MGI:MGI:2176787 | Mouse | PMID:10205167 |
| Biological Process | GO:0038154 | interleukin-11-mediated signaling pathway | IL6ST | IDA | Human | PMID:8637716 | |
| Biological Process | GO:0070106 | interleukin-27-mediated signaling pathway | IL6ST | IMP | Human | PMID:14764690 | |
| Biological Process | GO:0070102 | interleukin-6-mediated signaling pathway | IL6ST | IMP | Human | PMID:12643274 | |
| Biological Process | GO:0070102 | interleukin-6-mediated signaling pathway | IL6ST | IDA | Human | PMID:12829785 | |
| Biological Process | GO:0070102 | interleukin-6-mediated signaling pathway | IL6ST | IMP | Human | PMID:2261637 | |
| Biological Process | GO:0070102 | interleukin-6-mediated signaling pathway | IL6ST | IDA | Human | PMID:25731159 | |
| Biological Process | GO:0070102 | interleukin-6-mediated signaling pathway | Il6st | IDA | Mouse | MGI:MGI:5629863|PMID:25731159 | |
| Biological Process | GO:0070102 | interleukin-6-mediated signaling pathway | Il6st | IMP | Rat | PMID:18280048|RGD:5686900 | |
| Biological Process | GO:0060576 | intestinal epithelial cell development | IL6ST | IDA | Human | PMID:25731159 | |
| Biological Process | GO:0060576 | intestinal epithelial cell development | Il6st | IDA | Mouse | MGI:MGI:5629863|PMID:25731159 | |
| Biological Process | GO:0048861 | leukemia inhibitory factor signaling pathway | IL6ST | IDA | Human | PMID:12643274 | |
| Biological Process | GO:0048861 | leukemia inhibitory factor signaling pathway | IL6ST | IDA | Human | PMID:8999038 | |
| Biological Process | GO:0051481 | negative regulation of cytosolic calcium ion concentration | Il6st | IMP | Rat | PMID:17437036|RGD:1626700 | |
| Biological Process | GO:0043524 | negative regulation of neuron apoptotic process | IL6ST | IMP | Human | PMID:19386761 | |
| Biological Process | GO:0038165 | oncostatin-M-mediated signaling pathway | IL6ST | IMP | Human | PMID:8999038 | |
| Biological Process | GO:0048711 | positive regulation of astrocyte differentiation | Il6st | IMP | Mouse | PMID:10486560 | |
| Biological Process | GO:0048680 | positive regulation of axon regeneration | il6st | IMP | ZFIN:ZDB-MRPHLNO-140620-3 | Zfish | PMID:24523552 |
| Biological Process | GO:0008284 | positive regulation of cell population proliferation | IL6ST | IDA | Human | PMID:2261637 | |
| Biological Process | GO:0008284 | positive regulation of cell population proliferation | IL6ST | IGI | Human | PMID:8999038 | |
| Biological Process | GO:0008284 | positive regulation of cell population proliferation | Il6st | IGI | MGI:MGI:2684607 | Mouse | PMID:15051883 |
| Biological Process | GO:0045747 | positive regulation of Notch signaling pathway | IL6ST | IDA | Human | PMID:25731159 | |
| Biological Process | GO:0045747 | positive regulation of Notch signaling pathway | Il6st | IDA | Mouse | MGI:MGI:5629863|PMID:25731159 | |
| Biological Process | GO:0045669 | positive regulation of osteoblast differentiation | IL6ST | IMP | Human | PMID:12372336 | |
| Biological Process | GO:0014911 | positive regulation of smooth muscle cell migration | Il6st | IMP | Rat | PMID:17322172|RGD:1626703 | |
| Biological Process | GO:0042102 | positive regulation of T cell proliferation | IL6ST | IMP | Human | PMID:14764690 | |
| Biological Process | GO:0042531 | positive regulation of tyrosine phosphorylation of STAT protein | IL6ST | IMP | Human | PMID:14764690 | |
| Biological Process | GO:0008593 | regulation of Notch signaling pathway | Il6st | IDA | Mouse | PMID:12629177 | |
| Biological Process | GO:0034097 | response to cytokine | IL6ST | IDA | Human | PMID:2261637 | |
| Biological Process | GO:0034097 | response to cytokine | IL6ST | IDA | Human | PMID:8999038 | |
| Biological Process | GO:0007584 | response to nutrient | Il6st | IEP | Rat | PMID:15371280|RGD:1627569 | |
| Biological Process | GO:0007165 | signal transduction | Il6st | IDA | Mouse | PMID:12147685 | |
| Biological Process | GO:0006642 | triglyceride mobilization | Il6st | IMP | Rat | PMID:8843746|RGD:1626687 |
| EXP Inferred from experiment |
| IDA Inferred from direct assay |
| IEP Inferred from expression pattern |
| IGI Inferred from genetic interaction |
| IMP Inferred from mutant phenotype |
| IPI Inferred from physical interaction |
| HTP Inferred from High Throughput Experiment |
| HDA Inferred from High Throughput Direct Assay |
| HMP Inferred from High Throughput Mutant Phenotype |
| HGI Inferred from High Throughput Genetic Interaction |
| HEP Inferred from High Throughput Expression Pattern |
Mouse Genome Database (MGD), Gene Expression Database (GXD), Mouse Models of Human Cancer database (MMHCdb) (formerly Mouse Tumor Biology (MTB)), Gene Ontology (GO) |
||
|
Citing These Resources Funding Information Warranty Disclaimer, Privacy Notice, Licensing, & Copyright Send questions and comments to User Support. |
last database update 12/30/2025 MGI 6.24 |
|
|
|
||