|
Source |
Alliance of Genome Resources |



| Category | ID | Classification term | Gene | Evidence | Inferred from | Organism | Reference |
|---|---|---|---|---|---|---|---|
| Molecular Function | GO:0004449 | isocitrate dehydrogenase (NAD+) activity | Idh3g | IDA | Rat | PMID:938457|RGD:2306828 | |
| Molecular Function | GO:0000287 | magnesium ion binding | IDH3G | IDA | Human | PMID:28098230 | |
| Molecular Function | GO:0005515 | protein binding | IDH3G | IPI | UniProtKB:P50213 | Human | PMID:14555658 |
| Molecular Function | GO:0005515 | protein binding | IDH3G | IPI | UniProtKB:P50213 | Human | PMID:28098230 |
| Molecular Function | GO:0005515 | protein binding | IDH3G | IPI | UniProtKB:P50213 | Human | PMID:28514442 |
| Cellular Component | GO:0005962 | mitochondrial isocitrate dehydrogenase complex (NAD+) | IDH3G | IPI | Human | PMID:14555658 | |
| Cellular Component | GO:0005739 | mitochondrion | IDH3G | IDA | Human | GO_REF:0000052 | |
| Cellular Component | GO:0005739 | mitochondrion | IDH3G | IDA | Human | GO_REF:0000054 | |
| Cellular Component | GO:0005739 | mitochondrion | Idh3g | HDA | Mouse | PMID:14651853 | |
| Cellular Component | GO:0005739 | mitochondrion | Idh3g | HDA | Mouse | PMID:18614015 | |
| Cellular Component | GO:0005730 | nucleolus | IDH3G | IDA | Human | GO_REF:0000052 | |
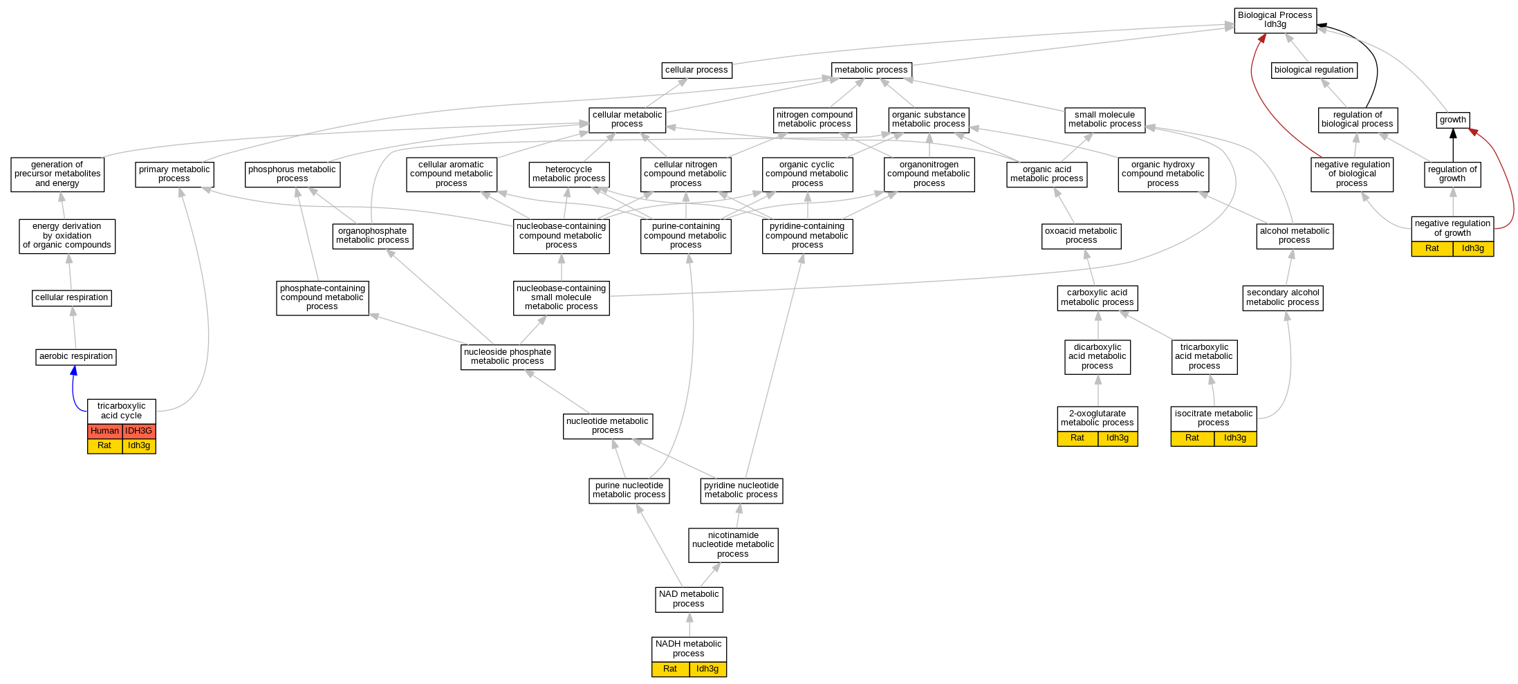
| Biological Process | GO:0006103 | 2-oxoglutarate metabolic process | Idh3g | IDA | Rat | PMID:938457|RGD:2306828 | |
| Biological Process | GO:0006102 | isocitrate metabolic process | Idh3g | IDA | Rat | PMID:938457|RGD:2306828 | |
| Biological Process | GO:0006734 | NADH metabolic process | Idh3g | IDA | Rat | PMID:938457|RGD:2306828 | |
| Biological Process | GO:0045926 | negative regulation of growth | Idh3g | IMP | Rat | PMID:9126338|RGD:633076 | |
| Biological Process | GO:0006099 | tricarboxylic acid cycle | IDH3G | IDA | Human | PMID:14555658 | |
| Biological Process | GO:0006099 | tricarboxylic acid cycle | Idh3g | IDA | Rat | PMID:938457|RGD:2306828 |
| EXP Inferred from experiment |
| IDA Inferred from direct assay |
| IEP Inferred from expression pattern |
| IGI Inferred from genetic interaction |
| IMP Inferred from mutant phenotype |
| IPI Inferred from physical interaction |
| HTP Inferred from High Throughput Experiment |
| HDA Inferred from High Throughput Direct Assay |
| HMP Inferred from High Throughput Mutant Phenotype |
| HGI Inferred from High Throughput Genetic Interaction |
| HEP Inferred from High Throughput Expression Pattern |
Mouse Genome Database (MGD), Gene Expression Database (GXD), Mouse Models of Human Cancer database (MMHCdb) (formerly Mouse Tumor Biology (MTB)), Gene Ontology (GO) |
||
|
Citing These Resources Funding Information Warranty Disclaimer, Privacy Notice, Licensing, & Copyright Send questions and comments to User Support. |
last database update 09/30/2025 MGI 6.24 |
|
|
|
||