|
Source |
Alliance of Genome Resources |



| Category | ID | Classification term | Gene | Evidence | Inferred from | Organism | Reference |
|---|---|---|---|---|---|---|---|
| Molecular Function | GO:0042802 | identical protein binding | HSPB8 | IPI | UniProtKB:Q9UJY1 | Human | PMID:14594798 |
| Molecular Function | GO:0005515 | protein binding | HSPB8 | IPI | UniProtKB:P04792 | Human | PMID:14594798 |
| Molecular Function | GO:0005515 | protein binding | HSPB8 | IPI | UniProtKB:Q16082 | Human | PMID:14594798 |
| Molecular Function | GO:0005515 | protein binding | HSPB8 | IPI | UniProtKB:Q9UBY9 | Human | PMID:14594798 |
| Molecular Function | GO:0005515 | protein binding | HSPB8 | IPI | UniProtKB:O95817 | Human | PMID:16189514 |
| Molecular Function | GO:0005515 | protein binding | HSPB8 | IPI | UniProtKB:Q9UBY9 | Human | PMID:16189514 |
| Molecular Function | GO:0005515 | protein binding | HSPB8 | IPI | UniProtKB:O95817 | Human | PMID:18006506 |
| Molecular Function | GO:0005515 | protein binding | HSPB8 | IPI | UniProtKB:Q9UJY1 | Human | PMID:18006506 |
| Molecular Function | GO:0005515 | protein binding | HSPB8 | IPI | UniProtKB:O95817 | Human | PMID:21516116 |
| Molecular Function | GO:0005515 | protein binding | HSPB8 | IPI | UniProtKB:O75190 | Human | PMID:22366786 |
| Molecular Function | GO:0005515 | protein binding | HSPB8 | IPI | UniProtKB:Q15773 | Human | PMID:23414517 |
| Molecular Function | GO:0005515 | protein binding | HSPB8 | IPI | UniProtKB:O95817 | Human | PMID:25036637 |
| Molecular Function | GO:0005515 | protein binding | HSPB8 | IPI | UniProtKB:Q15773 | Human | PMID:25036637 |
| Molecular Function | GO:0005515 | protein binding | HSPB8 | IPI | UniProtKB:Q2TAL8 | Human | PMID:25416956 |
| Molecular Function | GO:0005515 | protein binding | HSPB8 | IPI | UniProtKB:Q9UBY9 | Human | PMID:25416956 |
| Molecular Function | GO:0005515 | protein binding | HSPB8 | IPI | UniProtKB:Q9UNI6 | Human | PMID:25416956 |
| Molecular Function | GO:0005515 | protein binding | HSPB8 | IPI | UniProtKB:O95817 | Human | PMID:26496610 |
| Molecular Function | GO:0005515 | protein binding | HSPB8 | IPI | UniProtKB:O95817 | Human | PMID:28144995 |
| Molecular Function | GO:0005515 | protein binding | HSPB8 | IPI | UniProtKB:O95817 | Human | PMID:28514442 |
| Molecular Function | GO:0005515 | protein binding | HSPB8 | IPI | UniProtKB:Q9HC29-1 | Human | PMID:31273097 |
| Molecular Function | GO:0005515 | protein binding | HSPB8 | IPI | UniProtKB:O14512 | Human | PMID:32296183 |
| Molecular Function | GO:0005515 | protein binding | HSPB8 | IPI | UniProtKB:O15375 | Human | PMID:32296183 |
| Molecular Function | GO:0005515 | protein binding | HSPB8 | IPI | UniProtKB:O75865-2 | Human | PMID:32296183 |
| Molecular Function | GO:0005515 | protein binding | HSPB8 | IPI | UniProtKB:O95817 | Human | PMID:32296183 |
| Molecular Function | GO:0005515 | protein binding | HSPB8 | IPI | UniProtKB:P49247 | Human | PMID:32296183 |
| Molecular Function | GO:0005515 | protein binding | HSPB8 | IPI | UniProtKB:Q2TAL8 | Human | PMID:32296183 |
| Molecular Function | GO:0005515 | protein binding | HSPB8 | IPI | UniProtKB:Q53TS8 | Human | PMID:32296183 |
| Molecular Function | GO:0005515 | protein binding | HSPB8 | IPI | UniProtKB:Q7L5A3 | Human | PMID:32296183 |
| Molecular Function | GO:0005515 | protein binding | HSPB8 | IPI | UniProtKB:Q8IVT2 | Human | PMID:32296183 |
| Molecular Function | GO:0005515 | protein binding | HSPB8 | IPI | UniProtKB:Q9UBY9 | Human | PMID:32296183 |
| Molecular Function | GO:0005515 | protein binding | HSPB8 | IPI | UniProtKB:O95817 | Human | PMID:32707033 |
| Molecular Function | GO:0005515 | protein binding | HSPB8 | IPI | UniProtKB:Q15773 | Human | PMID:32707033 |
| Molecular Function | GO:0005515 | protein binding | Hspb8 | IPI | PR:Q9JLV1 | Mouse | PMID:20060297 |
| Molecular Function | GO:0042803 | protein homodimerization activity | HSPB8 | IDA | Human | PMID:18006506 | |
| Cellular Component | GO:0005737 | cytoplasm | HSPB8 | IDA | Human | PMID:19464326 | |
| Cellular Component | GO:0005737 | cytoplasm | HSPB8 | IDA | Human | PMID:28144995 | |
| Cellular Component | GO:0005829 | cytosol | HSPB8 | IDA | Human | GO_REF:0000052 | |
| Cellular Component | GO:0005654 | nucleoplasm | HSPB8 | IDA | Human | GO_REF:0000052 | |
| Cellular Component | GO:0005634 | nucleus | HSPB8 | IDA | Human | PMID:19464326 | |
| Cellular Component | GO:0101031 | protein folding chaperone complex | HSPB8 | IDA | Human | PMID:18006506 | |
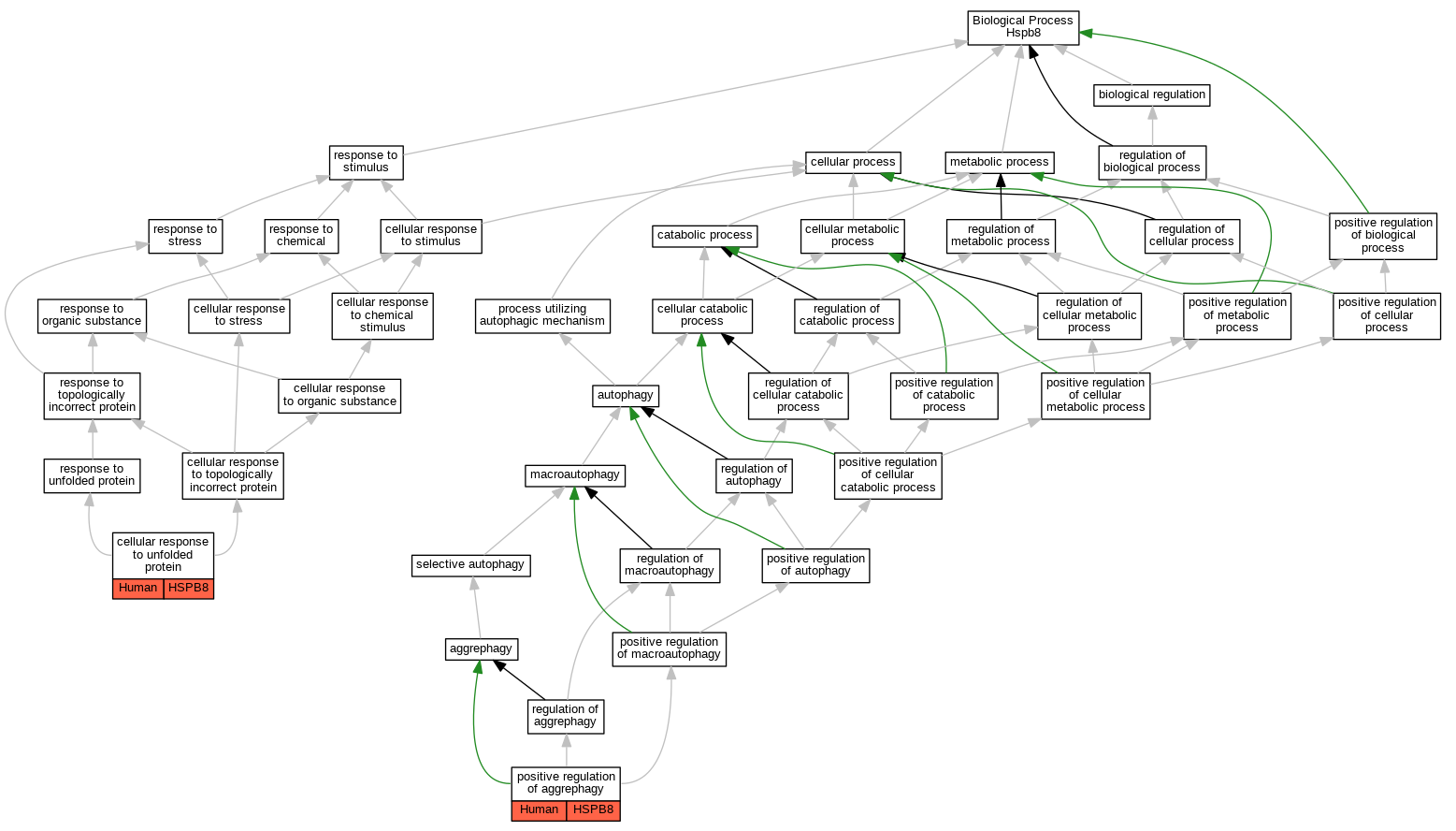
| Biological Process | GO:0034620 | cellular response to unfolded protein | HSPB8 | IMP | Human | PMID:18006506 | |
| Biological Process | GO:1905337 | positive regulation of aggrephagy | HSPB8 | IMP | Human | PMID:18006506 |
| EXP Inferred from experiment |
| IDA Inferred from direct assay |
| IEP Inferred from expression pattern |
| IGI Inferred from genetic interaction |
| IMP Inferred from mutant phenotype |
| IPI Inferred from physical interaction |
| HTP Inferred from High Throughput Experiment |
| HDA Inferred from High Throughput Direct Assay |
| HMP Inferred from High Throughput Mutant Phenotype |
| HGI Inferred from High Throughput Genetic Interaction |
| HEP Inferred from High Throughput Expression Pattern |
Mouse Genome Database (MGD), Gene Expression Database (GXD), Mouse Models of Human Cancer database (MMHCdb) (formerly Mouse Tumor Biology (MTB)), Gene Ontology (GO) |
||
|
Citing These Resources Funding Information Warranty Disclaimer, Privacy Notice, Licensing, & Copyright Send questions and comments to User Support. |
last database update 04/07/2026 MGI 6.24 |
|
|
|
||