|
Source |
Alliance of Genome Resources |



| Category | ID | Classification term | Gene | Evidence | Inferred from | Organism | Reference |
|---|---|---|---|---|---|---|---|
| Molecular Function | GO:0003682 | chromatin binding | Hoxd13 | IDA | Mouse | PMID:16672333 | |
| Molecular Function | GO:0000987 | cis-regulatory region sequence-specific DNA binding | Hoxd13 | IDA | Mouse | PMID:27706137 | |
| Molecular Function | GO:0003677 | DNA binding | HOXD13 | IDA | Human | PMID:26581570 | |
| Molecular Function | GO:0003677 | DNA binding | Hoxd13 | IDA | Mouse | PMID:19168674 | |
| Molecular Function | GO:0001228 | DNA-binding transcription activator activity, RNA polymerase II-specific | HOXD13 | IMP | Human | PMID:24789103 | |
| Molecular Function | GO:0001228 | DNA-binding transcription activator activity, RNA polymerase II-specific | Hoxd13 | IDA | Mouse | MGI:MGI:3620476|PMID:16314414 | |
| Molecular Function | GO:0003700 | DNA-binding transcription factor activity | Hoxd13 | IDA | Mouse | MGI:MGI:5795812|PMID:23995701 | |
| Molecular Function | GO:0003700 | DNA-binding transcription factor activity | Hoxd13 | IDA | Mouse | PMID:16314414 | |
| Molecular Function | GO:0000978 | RNA polymerase II cis-regulatory region sequence-specific DNA binding | Hoxd13 | IDA | Mouse | MGI:MGI:3620476|PMID:16314414 | |
| Molecular Function | GO:1990837 | sequence-specific double-stranded DNA binding | HOXD13 | IDA | Human | PMID:28473536 | |
| Molecular Function | GO:1990837 | sequence-specific double-stranded DNA binding | Hoxd13 | IDA | Rat | PMID:19925654|RGD:12738235 | |
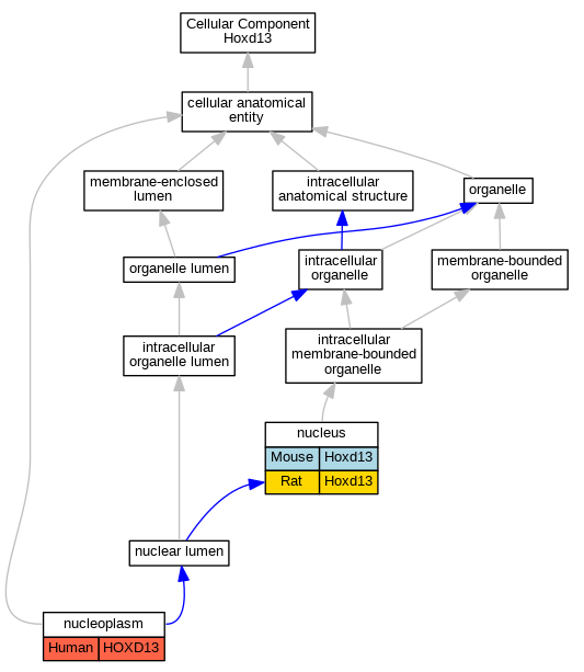
| Cellular Component | GO:0005654 | nucleoplasm | HOXD13 | IDA | Human | GO_REF:0000052 | |
| Cellular Component | GO:0005634 | nucleus | Hoxd13 | IDA | Mouse | PMID:15617687 | |
| Cellular Component | GO:0005634 | nucleus | Hoxd13 | IDA | Rat | PMID:19925654|RGD:12738235 | |
| Biological Process | GO:0009952 | anterior/posterior pattern specification | Hoxd13 | IMP | MGI:MGI:1857871 | Mouse | PMID:8106170 |
| Biological Process | GO:0060602 | branch elongation of an epithelium | Hoxd13 | IMP | MGI:MGI:1857871 | Mouse | PMID:9097018 |
| Biological Process | GO:0042733 | embryonic digit morphogenesis | Hoxd13 | IGI | MGI:MGI:96204 | Mouse | PMID:17714700 |
| Biological Process | GO:0042733 | embryonic digit morphogenesis | Hoxd13 | IGI | MGI:MGI:96203 | Mouse | PMID:8900279 |
| Biological Process | GO:0042733 | embryonic digit morphogenesis | Hoxd13 | IGI | MGI:MGI:96203 | Mouse | PMID:17714700 |
| Biological Process | GO:0042733 | embryonic digit morphogenesis | Hoxd13 | IGI | MGI:MGI:95729 | Mouse | PMID:17714700 |
| Biological Process | GO:0042733 | embryonic digit morphogenesis | Hoxd13 | IGI | MGI:MGI:1918115 | Mouse | PMID:9342042 |
| Biological Process | GO:0042733 | embryonic digit morphogenesis | Hoxd13 | IGI | MGI:MGI:96204 | Mouse | PMID:8900279 |
| Biological Process | GO:0048619 | embryonic hindgut morphogenesis | Hoxd13 | IMP | Rat | PMID:17161201|RGD:1599527 | |
| Biological Process | GO:0030326 | embryonic limb morphogenesis | Hoxd13 | IMP | MGI:MGI:1857397 | Mouse | PMID:11850178 |
| Biological Process | GO:0022612 | gland morphogenesis | Hoxd13 | IMP | MGI:MGI:1857871 | Mouse | PMID:9097018 |
| Biological Process | GO:0035108 | limb morphogenesis | Hoxd13 | IMP | MGI:MGI:1857397 | Mouse | PMID:11543619 |
| Biological Process | GO:0035108 | limb morphogenesis | Hoxd13 | IGI | MGI:MGI:95462 | Mouse | PMID:8978698 |
| Biological Process | GO:0030539 | male genitalia development | Hoxd13 | IMP | MGI:MGI:1857871 | Mouse | PMID:8106170 |
| Biological Process | GO:0060571 | morphogenesis of an epithelial fold | Hoxd13 | IMP | MGI:MGI:1857871 | Mouse | PMID:9097018 |
| Biological Process | GO:0007389 | pattern specification process | Hoxd13 | IGI | MGI:MGI:96204 | Mouse | PMID:8900279 |
| Biological Process | GO:0007389 | pattern specification process | Hoxd13 | IMP | MGI:MGI:1857871 | Mouse | PMID:8106170 |
| Biological Process | GO:0007389 | pattern specification process | Hoxd13 | IMP | MGI:MGI:1857397 | Mouse | PMID:11850178 |
| Biological Process | GO:0007389 | pattern specification process | Hoxd13 | IGI | MGI:MGI:96203 | Mouse | PMID:8900279 |
| Biological Process | GO:0045944 | positive regulation of transcription by RNA polymerase II | HOXD13 | IMP | Human | PMID:24789103 | |
| Biological Process | GO:0045944 | positive regulation of transcription by RNA polymerase II | Hoxd13 | IDA | Mouse | PMID:19168674 | |
| Biological Process | GO:0045944 | positive regulation of transcription by RNA polymerase II | Hoxd13 | IDA | Mouse | PMID:16314414 | |
| Biological Process | GO:0045944 | positive regulation of transcription by RNA polymerase II | Hoxd13 | IDA | Mouse | PMID:16672333 | |
| Biological Process | GO:0060527 | prostate epithelial cord arborization involved in prostate glandular acinus morphogenesis | Hoxd13 | IGI | MGI:MGI:107730 | Mouse | PMID:12668621 |
| Biological Process | GO:0030850 | prostate gland development | Hoxd13 | IEP | Rat | PMID:17138648|RGD:11354895 | |
| Biological Process | GO:0060687 | regulation of branching involved in prostate gland morphogenesis | Hoxd13 | IMP | MGI:MGI:1857871 | Mouse | PMID:9097018 |
| Biological Process | GO:0042127 | regulation of cell population proliferation | Hoxd13 | IMP | MGI:MGI:1857397 | Mouse | PMID:11850178 |
| Biological Process | GO:0033574 | response to testosterone | Hoxd13 | IEP | Rat | PMID:17138648|RGD:11354895 | |
| Biological Process | GO:0001501 | skeletal system development | Hoxd13 | IMP | MGI:MGI:2151805 | Mouse | PMID:8620844 |
| Biological Process | GO:0001501 | skeletal system development | Hoxd13 | IMP | MGI:MGI:1857871 | Mouse | PMID:8106170 |
| Biological Process | GO:0006366 | transcription by RNA polymerase II | Hoxd13 | IDA | Mouse | PMID:16314414 |
| EXP Inferred from experiment |
| IDA Inferred from direct assay |
| IEP Inferred from expression pattern |
| IGI Inferred from genetic interaction |
| IMP Inferred from mutant phenotype |
| IPI Inferred from physical interaction |
| HTP Inferred from High Throughput Experiment |
| HDA Inferred from High Throughput Direct Assay |
| HMP Inferred from High Throughput Mutant Phenotype |
| HGI Inferred from High Throughput Genetic Interaction |
| HEP Inferred from High Throughput Expression Pattern |
Mouse Genome Database (MGD), Gene Expression Database (GXD), Mouse Models of Human Cancer database (MMHCdb) (formerly Mouse Tumor Biology (MTB)), Gene Ontology (GO) |
||
|
Citing These Resources Funding Information Warranty Disclaimer, Privacy Notice, Licensing, & Copyright Send questions and comments to User Support. |
last database update 12/09/2025 MGI 6.24 |
|
|
|
||