|
Source |
Alliance of Genome Resources |



| Category | ID | Classification term | Gene | Evidence | Inferred from | Organism | Reference |
|---|---|---|---|---|---|---|---|
| Molecular Function | GO:0005515 | protein binding | HNRNPAB | IPI | UniProtKB:Q9H3D4 | Human | PMID:12692135 |
| Molecular Function | GO:0005515 | protein binding | HNRNPAB | IPI | UniProtKB:Q9H3D4-1 | Human | PMID:12692135 |
| Molecular Function | GO:0005515 | protein binding | HNRNPAB | IPI | UniProtKB:Q9H3D4-2 | Human | PMID:12692135 |
| Molecular Function | GO:0005515 | protein binding | HNRNPAB | IPI | UniProtKB:Q9H3D4 | Human | PMID:20085233 |
| Molecular Function | GO:0005515 | protein binding | HNRNPAB | IPI | UniProtKB:Q9H3D4-1 | Human | PMID:20085233 |
| Molecular Function | GO:0005515 | protein binding | HNRNPAB | IPI | UniProtKB:P19712:PRO_0000038050 | Human | PMID:24965446 |
| Molecular Function | GO:0005515 | protein binding | HNRNPAB | IPI | UniProtKB:Q15637 | Human | PMID:26420826 |
| Molecular Function | GO:0005515 | protein binding | Hnrnpab | IPI | UniProtKB:Q62318 | Mouse | MGI:MGI:3698386|PMID:17273560 |
| Molecular Function | GO:0005515 | protein binding | Hnrnpab | IPI | RGD:71058 | Rat | PMID:16518874|RGD:10054427 |
| Molecular Function | GO:0044877 | protein-containing complex binding | Hnrnpab | IDA | Rat | PMID:11154060|RGD:9999186 | |
| Molecular Function | GO:0003723 | RNA binding | HNRNPAB | HDA | Human | PMID:22658674 | |
| Molecular Function | GO:0003723 | RNA binding | HNRNPAB | HDA | Human | PMID:22681889 | |
| Molecular Function | GO:0003723 | RNA binding | Hnrnpab | IPI | EMBL:JX682706 | Mouse | PMID:23907535 |
| Molecular Function | GO:1990837 | sequence-specific double-stranded DNA binding | Hnrnpab | IDA | Rat | PMID:11154060|RGD:9999186 | |
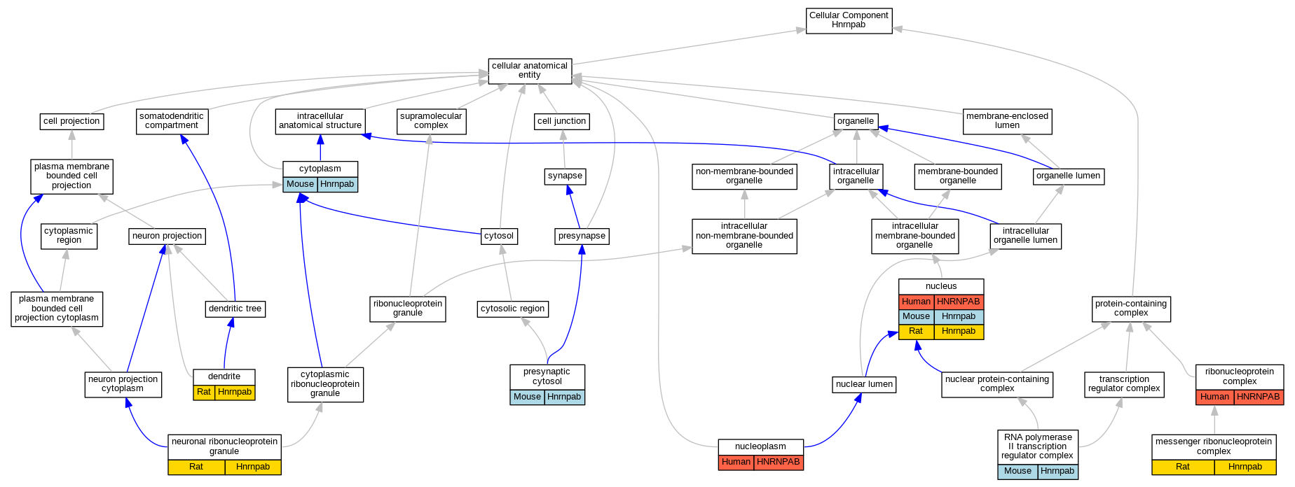
| Cellular Component | GO:0005737 | cytoplasm | Hnrnpab | IDA | Mouse | MGI:MGI:3698386|PMID:17273560 | |
| Cellular Component | GO:0030425 | dendrite | Hnrnpab | IDA | Rat | PMID:21471000|RGD:9999187 | |
| Cellular Component | GO:1990124 | messenger ribonucleoprotein complex | Hnrnpab | IDA | Rat | PMID:11937625|RGD:9999180 | |
| Cellular Component | GO:0071598 | neuronal ribonucleoprotein granule | Hnrnpab | IDA | Rat | PMID:21471000|RGD:9999187 | |
| Cellular Component | GO:0005654 | nucleoplasm | HNRNPAB | IDA | Human | GO_REF:0000052 | |
| Cellular Component | GO:0005634 | nucleus | HNRNPAB | IDA | Human | PMID:12881431 | |
| Cellular Component | GO:0005634 | nucleus | Hnrnpab | IDA | Mouse | MGI:MGI:3698386|PMID:17273560 | |
| Cellular Component | GO:0005634 | nucleus | Hnrnpab | IDA | Rat | PMID:11154060|RGD:9999186 | |
| Cellular Component | GO:0099523 | presynaptic cytosol | Hnrnpab | IDA | Mouse | PMID:21471000 | |
| Cellular Component | GO:1990904 | ribonucleoprotein complex | HNRNPAB | IDA | Human | PMID:17289661 | |
| Cellular Component | GO:0090575 | RNA polymerase II transcription regulator complex | Hnrnpab | IDA | Mouse | MGI:MGI:3698386|PMID:17273560 | |
| Biological Process | GO:0071230 | cellular response to amino acid stimulus | Hnrnpab | IEP | Rat | PMID:21471000|RGD:9999187 | |
| Biological Process | GO:0001837 | epithelial to mesenchymal transition | Hnrnpab | IDA | Mouse | MGI:MGI:3698386|PMID:17273560 | |
| Biological Process | GO:0016556 | mRNA modification | HNRNPAB | IDA | Human | PMID:11134005 | |
| Biological Process | GO:2000623 | negative regulation of nuclear-transcribed mRNA catabolic process, nonsense-mediated decay | HNRNPAB | IDA | Human | PMID:12881431 | |
| Biological Process | GO:0000122 | negative regulation of transcription by RNA polymerase II | Hnrnpab | IGI | MGI:MGI:2443180 | Mouse | PMID:23907535 |
| Biological Process | GO:0045893 | positive regulation of DNA-templated transcription | Hnrnpab | IDA | Mouse | MGI:MGI:3698386|PMID:17273560 | |
| Biological Process | GO:0060341 | regulation of cellular localization | Hnrnpab | IMP | Rat | PMID:21471000|RGD:9999187 | |
| Biological Process | GO:1904580 | regulation of intracellular mRNA localization | Hnrnpab | IMP | Rat | PMID:21471000|RGD:9999187 |
| EXP Inferred from experiment |
| IDA Inferred from direct assay |
| IEP Inferred from expression pattern |
| IGI Inferred from genetic interaction |
| IMP Inferred from mutant phenotype |
| IPI Inferred from physical interaction |
| HTP Inferred from High Throughput Experiment |
| HDA Inferred from High Throughput Direct Assay |
| HMP Inferred from High Throughput Mutant Phenotype |
| HGI Inferred from High Throughput Genetic Interaction |
| HEP Inferred from High Throughput Expression Pattern |
Mouse Genome Database (MGD), Gene Expression Database (GXD), Mouse Models of Human Cancer database (MMHCdb) (formerly Mouse Tumor Biology (MTB)), Gene Ontology (GO) |
||
|
Citing These Resources Funding Information Warranty Disclaimer, Privacy Notice, Licensing, & Copyright Send questions and comments to User Support. |
last database update 05/05/2026 MGI 6.24 |
|
|
|
||