|
Source |
Alliance of Genome Resources |



| Category | ID | Classification term | Gene | Evidence | Inferred from | Organism | Reference |
|---|---|---|---|---|---|---|---|
| Molecular Function | GO:0003691 | double-stranded telomeric DNA binding | HMBOX1 | IDA | Human | PMID:23685356 | |
| Molecular Function | GO:0042802 | identical protein binding | HMBOX1 | IPI | UniProtKB:Q6NT76 | Human | PMID:25416956 |
| Molecular Function | GO:0042802 | identical protein binding | HMBOX1 | IPI | UniProtKB:Q6NT76 | Human | PMID:32296183 |
| Molecular Function | GO:0005515 | protein binding | HMBOX1 | IPI | UniProtKB:O60832 | Human | PMID:23685356 |
| Molecular Function | GO:0005515 | protein binding | HMBOX1 | IPI | UniProtKB:P12956 | Human | PMID:23685356 |
| Molecular Function | GO:0005515 | protein binding | HMBOX1 | IPI | UniProtKB:P13010 | Human | PMID:23685356 |
| Molecular Function | GO:0005515 | protein binding | HMBOX1 | IPI | UniProtKB:P38432 | Human | PMID:23685356 |
| Molecular Function | GO:0005515 | protein binding | HMBOX1 | IPI | UniProtKB:Q9NPE3 | Human | PMID:23685356 |
| Molecular Function | GO:0005515 | protein binding | HMBOX1 | IPI | UniProtKB:Q9NX24 | Human | PMID:23685356 |
| Molecular Function | GO:0005515 | protein binding | HMBOX1 | IPI | UniProtKB:Q9NY12 | Human | PMID:23685356 |
| Molecular Function | GO:0005515 | protein binding | HMBOX1 | IPI | UniProtKB:A0AVT1 | Human | PMID:25416956 |
| Molecular Function | GO:0005515 | protein binding | HMBOX1 | IPI | UniProtKB:E9PJI5 | Human | PMID:25416956 |
| Molecular Function | GO:0005515 | protein binding | HMBOX1 | IPI | UniProtKB:O43167 | Human | PMID:25416956 |
| Molecular Function | GO:0005515 | protein binding | HMBOX1 | IPI | UniProtKB:O75553 | Human | PMID:25416956 |
| Molecular Function | GO:0005515 | protein binding | HMBOX1 | IPI | UniProtKB:O95363 | Human | PMID:25416956 |
| Molecular Function | GO:0005515 | protein binding | HMBOX1 | IPI | UniProtKB:P08579 | Human | PMID:25416956 |
| Molecular Function | GO:0005515 | protein binding | HMBOX1 | IPI | UniProtKB:P32969 | Human | PMID:25416956 |
| Molecular Function | GO:0005515 | protein binding | HMBOX1 | IPI | UniProtKB:P48047 | Human | PMID:25416956 |
| Molecular Function | GO:0005515 | protein binding | HMBOX1 | IPI | UniProtKB:P51116 | Human | PMID:25416956 |
| Molecular Function | GO:0005515 | protein binding | HMBOX1 | IPI | UniProtKB:P51959 | Human | PMID:25416956 |
| Molecular Function | GO:0005515 | protein binding | HMBOX1 | IPI | UniProtKB:P54646 | Human | PMID:25416956 |
| Molecular Function | GO:0005515 | protein binding | HMBOX1 | IPI | UniProtKB:P55081 | Human | PMID:25416956 |
| Molecular Function | GO:0005515 | protein binding | HMBOX1 | IPI | UniProtKB:P78356 | Human | PMID:25416956 |
| Molecular Function | GO:0005515 | protein binding | HMBOX1 | IPI | UniProtKB:Q13084 | Human | PMID:25416956 |
| Molecular Function | GO:0005515 | protein binding | HMBOX1 | IPI | UniProtKB:Q13131 | Human | PMID:25416956 |
| Molecular Function | GO:0005515 | protein binding | HMBOX1 | IPI | UniProtKB:Q13895 | Human | PMID:25416956 |
| Molecular Function | GO:0005515 | protein binding | HMBOX1 | IPI | UniProtKB:Q15906 | Human | PMID:25416956 |
| Molecular Function | GO:0005515 | protein binding | HMBOX1 | IPI | UniProtKB:Q3B820 | Human | PMID:25416956 |
| Molecular Function | GO:0005515 | protein binding | HMBOX1 | IPI | UniProtKB:Q5TZK3 | Human | PMID:25416956 |
| Molecular Function | GO:0005515 | protein binding | HMBOX1 | IPI | UniProtKB:Q6ZN18-2 | Human | PMID:25416956 |
| Molecular Function | GO:0005515 | protein binding | HMBOX1 | IPI | UniProtKB:Q8N8B7 | Human | PMID:25416956 |
| Molecular Function | GO:0005515 | protein binding | HMBOX1 | IPI | UniProtKB:Q8NE31 | Human | PMID:25416956 |
| Molecular Function | GO:0005515 | protein binding | HMBOX1 | IPI | UniProtKB:Q8TAU3 | Human | PMID:25416956 |
| Molecular Function | GO:0005515 | protein binding | HMBOX1 | IPI | UniProtKB:Q8TBB1 | Human | PMID:25416956 |
| Molecular Function | GO:0005515 | protein binding | HMBOX1 | IPI | UniProtKB:Q92993 | Human | PMID:25416956 |
| Molecular Function | GO:0005515 | protein binding | HMBOX1 | IPI | UniProtKB:Q96FJ2 | Human | PMID:25416956 |
| Molecular Function | GO:0005515 | protein binding | HMBOX1 | IPI | UniProtKB:Q96HR9 | Human | PMID:25416956 |
| Molecular Function | GO:0005515 | protein binding | HMBOX1 | IPI | UniProtKB:Q96NC0 | Human | PMID:25416956 |
| Molecular Function | GO:0005515 | protein binding | HMBOX1 | IPI | UniProtKB:Q96NE9 | Human | PMID:25416956 |
| Molecular Function | GO:0005515 | protein binding | HMBOX1 | IPI | UniProtKB:Q96SQ5 | Human | PMID:25416956 |
| Molecular Function | GO:0005515 | protein binding | HMBOX1 | IPI | UniProtKB:Q9BVV2 | Human | PMID:25416956 |
| Molecular Function | GO:0005515 | protein binding | HMBOX1 | IPI | UniProtKB:Q9H213 | Human | PMID:25416956 |
| Molecular Function | GO:0005515 | protein binding | HMBOX1 | IPI | UniProtKB:Q9H257 | Human | PMID:25416956 |
| Molecular Function | GO:0005515 | protein binding | HMBOX1 | IPI | UniProtKB:Q9H672 | Human | PMID:25416956 |
| Molecular Function | GO:0005515 | protein binding | HMBOX1 | IPI | UniProtKB:Q9H788 | Human | PMID:25416956 |
| Molecular Function | GO:0005515 | protein binding | HMBOX1 | IPI | UniProtKB:Q9H7E9 | Human | PMID:25416956 |
| Molecular Function | GO:0005515 | protein binding | HMBOX1 | IPI | UniProtKB:Q9H832 | Human | PMID:25416956 |
| Molecular Function | GO:0005515 | protein binding | HMBOX1 | IPI | UniProtKB:Q9HAJ7 | Human | PMID:25416956 |
| Molecular Function | GO:0005515 | protein binding | HMBOX1 | IPI | UniProtKB:Q9HC52 | Human | PMID:25416956 |
| Molecular Function | GO:0005515 | protein binding | HMBOX1 | IPI | UniProtKB:Q9NX38 | Human | PMID:25416956 |
| Molecular Function | GO:0005515 | protein binding | HMBOX1 | IPI | UniProtKB:Q9P0T4 | Human | PMID:25416956 |
| Molecular Function | GO:0005515 | protein binding | HMBOX1 | IPI | UniProtKB:Q9UBU8 | Human | PMID:25416956 |
| Molecular Function | GO:0005515 | protein binding | HMBOX1 | IPI | UniProtKB:Q9Y3B7 | Human | PMID:25416956 |
| Molecular Function | GO:0005515 | protein binding | HMBOX1 | IPI | UniProtKB:Q9Y3M9 | Human | PMID:25416956 |
| Molecular Function | GO:0005515 | protein binding | HMBOX1 | IPI | UniProtKB:A0A0S2Z5X4 | Human | PMID:26871637 |
| Molecular Function | GO:0005515 | protein binding | HMBOX1 | IPI | UniProtKB:Q96FJ2 | Human | PMID:31515488 |
| Molecular Function | GO:0005515 | protein binding | HMBOX1 | IPI | UniProtKB:A0A384ME17 | Human | PMID:32296183 |
| Molecular Function | GO:0005515 | protein binding | HMBOX1 | IPI | UniProtKB:A1A5B0 | Human | PMID:32296183 |
| Molecular Function | GO:0005515 | protein binding | HMBOX1 | IPI | UniProtKB:O00311 | Human | PMID:32296183 |
| Molecular Function | GO:0005515 | protein binding | HMBOX1 | IPI | UniProtKB:O00560 | Human | PMID:32296183 |
| Molecular Function | GO:0005515 | protein binding | HMBOX1 | IPI | UniProtKB:O15499 | Human | PMID:32296183 |
| Molecular Function | GO:0005515 | protein binding | HMBOX1 | IPI | UniProtKB:O75928-2 | Human | PMID:32296183 |
| Molecular Function | GO:0005515 | protein binding | HMBOX1 | IPI | UniProtKB:O94829 | Human | PMID:32296183 |
| Molecular Function | GO:0005515 | protein binding | HMBOX1 | IPI | UniProtKB:O95696 | Human | PMID:32296183 |
| Molecular Function | GO:0005515 | protein binding | HMBOX1 | IPI | UniProtKB:P15622-3 | Human | PMID:32296183 |
| Molecular Function | GO:0005515 | protein binding | HMBOX1 | IPI | UniProtKB:P19544-6 | Human | PMID:32296183 |
| Molecular Function | GO:0005515 | protein binding | HMBOX1 | IPI | UniProtKB:P25800 | Human | PMID:32296183 |
| Molecular Function | GO:0005515 | protein binding | HMBOX1 | IPI | UniProtKB:P26367 | Human | PMID:32296183 |
| Molecular Function | GO:0005515 | protein binding | HMBOX1 | IPI | UniProtKB:P26368-2 | Human | PMID:32296183 |
| Molecular Function | GO:0005515 | protein binding | HMBOX1 | IPI | UniProtKB:P32969 | Human | PMID:32296183 |
| Molecular Function | GO:0005515 | protein binding | HMBOX1 | IPI | UniProtKB:P50221 | Human | PMID:32296183 |
| Molecular Function | GO:0005515 | protein binding | HMBOX1 | IPI | UniProtKB:P55081 | Human | PMID:32296183 |
| Molecular Function | GO:0005515 | protein binding | HMBOX1 | IPI | UniProtKB:P62851 | Human | PMID:32296183 |
| Molecular Function | GO:0005515 | protein binding | HMBOX1 | IPI | UniProtKB:P63167 | Human | PMID:32296183 |
| Molecular Function | GO:0005515 | protein binding | HMBOX1 | IPI | UniProtKB:Q02548 | Human | PMID:32296183 |
| Molecular Function | GO:0005515 | protein binding | HMBOX1 | IPI | UniProtKB:Q07002 | Human | PMID:32296183 |
| Molecular Function | GO:0005515 | protein binding | HMBOX1 | IPI | UniProtKB:Q13573 | Human | PMID:32296183 |
| Molecular Function | GO:0005515 | protein binding | HMBOX1 | IPI | UniProtKB:Q13895 | Human | PMID:32296183 |
| Molecular Function | GO:0005515 | protein binding | HMBOX1 | IPI | UniProtKB:Q15014 | Human | PMID:32296183 |
| Molecular Function | GO:0005515 | protein binding | HMBOX1 | IPI | UniProtKB:Q15560 | Human | PMID:32296183 |
| Molecular Function | GO:0005515 | protein binding | HMBOX1 | IPI | UniProtKB:Q32MN6 | Human | PMID:32296183 |
| Molecular Function | GO:0005515 | protein binding | HMBOX1 | IPI | UniProtKB:Q3B820 | Human | PMID:32296183 |
| Molecular Function | GO:0005515 | protein binding | HMBOX1 | IPI | UniProtKB:Q3SY00 | Human | PMID:32296183 |
| Molecular Function | GO:0005515 | protein binding | HMBOX1 | IPI | UniProtKB:Q53HL2 | Human | PMID:32296183 |
| Molecular Function | GO:0005515 | protein binding | HMBOX1 | IPI | UniProtKB:Q5SQQ9-2 | Human | PMID:32296183 |
| Molecular Function | GO:0005515 | protein binding | HMBOX1 | IPI | UniProtKB:Q5T7P8-2 | Human | PMID:32296183 |
| Molecular Function | GO:0005515 | protein binding | HMBOX1 | IPI | UniProtKB:Q68DK2-5 | Human | PMID:32296183 |
| Molecular Function | GO:0005515 | protein binding | HMBOX1 | IPI | UniProtKB:Q6FHY5 | Human | PMID:32296183 |
| Molecular Function | GO:0005515 | protein binding | HMBOX1 | IPI | UniProtKB:Q6ZN18-2 | Human | PMID:32296183 |
| Molecular Function | GO:0005515 | protein binding | HMBOX1 | IPI | UniProtKB:Q7KZS0 | Human | PMID:32296183 |
| Molecular Function | GO:0005515 | protein binding | HMBOX1 | IPI | UniProtKB:Q86YD7 | Human | PMID:32296183 |
| Molecular Function | GO:0005515 | protein binding | HMBOX1 | IPI | UniProtKB:Q8IVT4 | Human | PMID:32296183 |
| Molecular Function | GO:0005515 | protein binding | HMBOX1 | IPI | UniProtKB:Q8N7W2-2 | Human | PMID:32296183 |
| Molecular Function | GO:0005515 | protein binding | HMBOX1 | IPI | UniProtKB:Q8NHY3 | Human | PMID:32296183 |
| Molecular Function | GO:0005515 | protein binding | HMBOX1 | IPI | UniProtKB:Q8TAP4-4 | Human | PMID:32296183 |
| Molecular Function | GO:0005515 | protein binding | HMBOX1 | IPI | UniProtKB:Q8TAU3 | Human | PMID:32296183 |
| Molecular Function | GO:0005515 | protein binding | HMBOX1 | IPI | UniProtKB:Q8WUT1 | Human | PMID:32296183 |
| Molecular Function | GO:0005515 | protein binding | HMBOX1 | IPI | UniProtKB:Q92914 | Human | PMID:32296183 |
| Molecular Function | GO:0005515 | protein binding | HMBOX1 | IPI | UniProtKB:Q92993 | Human | PMID:32296183 |
| Molecular Function | GO:0005515 | protein binding | HMBOX1 | IPI | UniProtKB:Q96EZ8 | Human | PMID:32296183 |
| Molecular Function | GO:0005515 | protein binding | HMBOX1 | IPI | UniProtKB:Q99633 | Human | PMID:32296183 |
| Molecular Function | GO:0005515 | protein binding | HMBOX1 | IPI | UniProtKB:Q9BWG6 | Human | PMID:32296183 |
| Molecular Function | GO:0005515 | protein binding | HMBOX1 | IPI | UniProtKB:Q9C086 | Human | PMID:32296183 |
| Molecular Function | GO:0005515 | protein binding | HMBOX1 | IPI | UniProtKB:Q9H0I2 | Human | PMID:32296183 |
| Molecular Function | GO:0005515 | protein binding | HMBOX1 | IPI | UniProtKB:Q9H147 | Human | PMID:32296183 |
| Molecular Function | GO:0005515 | protein binding | HMBOX1 | IPI | UniProtKB:Q9H672-2 | Human | PMID:32296183 |
| Molecular Function | GO:0005515 | protein binding | HMBOX1 | IPI | UniProtKB:Q9H788 | Human | PMID:32296183 |
| Molecular Function | GO:0005515 | protein binding | HMBOX1 | IPI | UniProtKB:Q9H7E9 | Human | PMID:32296183 |
| Molecular Function | GO:0005515 | protein binding | HMBOX1 | IPI | UniProtKB:Q9HAQ2 | Human | PMID:32296183 |
| Molecular Function | GO:0005515 | protein binding | HMBOX1 | IPI | UniProtKB:Q9HC52 | Human | PMID:32296183 |
| Molecular Function | GO:0005515 | protein binding | HMBOX1 | IPI | UniProtKB:Q9HCK0 | Human | PMID:32296183 |
| Molecular Function | GO:0005515 | protein binding | HMBOX1 | IPI | UniProtKB:Q9NRD5 | Human | PMID:32296183 |
| Molecular Function | GO:0005515 | protein binding | HMBOX1 | IPI | UniProtKB:Q9NTX9 | Human | PMID:32296183 |
| Molecular Function | GO:0005515 | protein binding | HMBOX1 | IPI | UniProtKB:Q9NVN8 | Human | PMID:32296183 |
| Molecular Function | GO:0005515 | protein binding | HMBOX1 | IPI | UniProtKB:Q9NX38 | Human | PMID:32296183 |
| Molecular Function | GO:0005515 | protein binding | HMBOX1 | IPI | UniProtKB:Q9P0T4 | Human | PMID:32296183 |
| Molecular Function | GO:0005515 | protein binding | HMBOX1 | IPI | UniProtKB:Q9P2K3-2 | Human | PMID:32296183 |
| Molecular Function | GO:0005515 | protein binding | HMBOX1 | IPI | UniProtKB:Q9UBU8-2 | Human | PMID:32296183 |
| Molecular Function | GO:0005515 | protein binding | HMBOX1 | IPI | UniProtKB:Q9UGP5-2 | Human | PMID:32296183 |
| Molecular Function | GO:0005515 | protein binding | HMBOX1 | IPI | UniProtKB:Q9UIF8 | Human | PMID:32296183 |
| Molecular Function | GO:0005515 | protein binding | HMBOX1 | IPI | UniProtKB:Q9UJ78-2 | Human | PMID:32296183 |
| Molecular Function | GO:0005515 | protein binding | Hmbox1 | IPI | UniProtKB:P23475|UniProtKB:P27641 | Mouse | MGI:MGI:5500098|PMID:23685356 |
| Molecular Function | GO:0005515 | protein binding | Hmbox1 | IPI | UniProtKB:Q5SU73|UniProtKB:Q9CQS2|UniProtKB:Q9CRB2|UniProtKB:Q9CY66|UniProtKB:Q9ESX5 | Mouse | MGI:MGI:5500098|PMID:23685356 |
| Molecular Function | GO:0044877 | protein-containing complex binding | HMBOX1 | IPI | ComplexPortal:CPX-1993 | Human | PMID:23685356 |
| Molecular Function | GO:0044877 | protein-containing complex binding | Hmbox1 | IPI | ComplexPortal:CPX-2047 | Mouse | MGI:MGI:5500098|PMID:23685356 |
| Molecular Function | GO:0043565 | sequence-specific DNA binding | HMBOX1 | IDA | Human | PMID:23332764 | |
| Molecular Function | GO:0043565 | sequence-specific DNA binding | HMBOX1 | IDA | Human | PMID:28473536 | |
| Molecular Function | GO:1990837 | sequence-specific double-stranded DNA binding | HMBOX1 | IDA | Human | PMID:28473536 | |
| Molecular Function | GO:0042162 | telomeric DNA binding | HMBOX1 | IDA | Human | PMID:23685356 | |
| Molecular Function | GO:0042162 | telomeric DNA binding | HMBOX1 | IMP | Human | PMID:23685356 | |
| Molecular Function | GO:0042162 | telomeric DNA binding | Hmbox1 | IDA | Mouse | MGI:MGI:5500098|PMID:23685356 | |
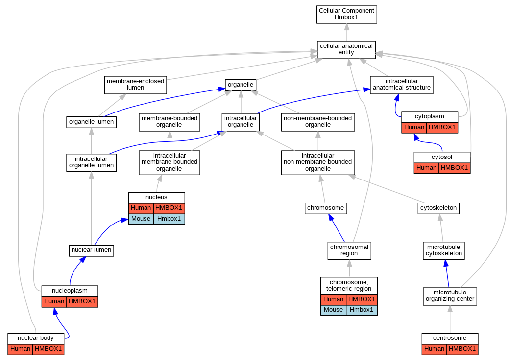
| Cellular Component | GO:0005813 | centrosome | HMBOX1 | IDA | Human | GO_REF:0000052 | |
| Cellular Component | GO:0000781 | chromosome, telomeric region | HMBOX1 | HDA | Human | PMID:19135898 | |
| Cellular Component | GO:0000781 | chromosome, telomeric region | HMBOX1 | IDA | Human | PMID:23685356 | |
| Cellular Component | GO:0000781 | chromosome, telomeric region | Hmbox1 | IDA | Mouse | MGI:MGI:5500098|PMID:23685356 | |
| Cellular Component | GO:0005737 | cytoplasm | HMBOX1 | IDA | Human | PMID:19757162 | |
| Cellular Component | GO:0005829 | cytosol | HMBOX1 | IDA | Human | GO_REF:0000052 | |
| Cellular Component | GO:0016604 | nuclear body | HMBOX1 | IDA | Human | GO_REF:0000052 | |
| Cellular Component | GO:0005654 | nucleoplasm | HMBOX1 | IDA | Human | GO_REF:0000052 | |
| Cellular Component | GO:0005634 | nucleus | HMBOX1 | IDA | Human | PMID:19757162 | |
| Cellular Component | GO:0005634 | nucleus | Hmbox1 | IDA | Mouse | MGI:MGI:5500098|PMID:23685356 | |
| Biological Process | GO:0045892 | negative regulation of DNA-templated transcription | HMBOX1 | IDA | Human | PMID:19757162 | |
| Biological Process | GO:0000122 | negative regulation of transcription by RNA polymerase II | HMBOX1 | IDA | Human | PMID:21839858 | |
| Biological Process | GO:0035563 | positive regulation of chromatin binding | Hmbox1 | IMP | Mouse | MGI:MGI:5500098|PMID:23685356 | |
| Biological Process | GO:0051973 | positive regulation of telomerase activity | HMBOX1 | IDA | Human | PMID:23685356 | |
| Biological Process | GO:0051973 | positive regulation of telomerase activity | HMBOX1 | IMP | Human | PMID:23685356 | |
| Biological Process | GO:0032212 | positive regulation of telomere maintenance via telomerase | HMBOX1 | IDA | Human | PMID:23685356 | |
| Biological Process | GO:0032212 | positive regulation of telomere maintenance via telomerase | HMBOX1 | IMP | Human | PMID:23685356 | |
| Biological Process | GO:0051972 | regulation of telomerase activity | HMBOX1 | IDA | Human | PMID:23685356 |
| EXP Inferred from experiment |
| IDA Inferred from direct assay |
| IEP Inferred from expression pattern |
| IGI Inferred from genetic interaction |
| IMP Inferred from mutant phenotype |
| IPI Inferred from physical interaction |
| HTP Inferred from High Throughput Experiment |
| HDA Inferred from High Throughput Direct Assay |
| HMP Inferred from High Throughput Mutant Phenotype |
| HGI Inferred from High Throughput Genetic Interaction |
| HEP Inferred from High Throughput Expression Pattern |
Mouse Genome Database (MGD), Gene Expression Database (GXD), Mouse Models of Human Cancer database (MMHCdb) (formerly Mouse Tumor Biology (MTB)), Gene Ontology (GO) |
||
|
Citing These Resources Funding Information Warranty Disclaimer, Privacy Notice, Licensing, & Copyright Send questions and comments to User Support. |
last database update 12/30/2025 MGI 6.24 |
|
|
|
||