|
Source |
Alliance of Genome Resources |



| Category | ID | Classification term | Gene | Evidence | Inferred from | Organism | Reference |
|---|---|---|---|---|---|---|---|
| Molecular Function | GO:0042802 | identical protein binding | Hgs | IPI | UniProtKB:Q99LI8 | Mouse | MGI:MGI:5927361|PMID:16615908 |
| Molecular Function | GO:0005515 | protein binding | HGS | IPI | UniProtKB:P35240 | Human | PMID:10861283 |
| Molecular Function | GO:0005515 | protein binding | HGS | IPI | UniProtKB:Q99816 | Human | PMID:12802020 |
| Molecular Function | GO:0005515 | protein binding | HGS | IPI | UniProtKB:O75674 | Human | PMID:15611048 |
| Molecular Function | GO:0005515 | protein binding | HGS | IPI | UniProtKB:Q6NRD3 | Human | PMID:16084064 |
| Molecular Function | GO:0005515 | protein binding | HGS | IPI | UniProtKB:A9UHW6 | Human | PMID:16189514 |
| Molecular Function | GO:0005515 | protein binding | HGS | IPI | UniProtKB:O43513 | Human | PMID:16189514 |
| Molecular Function | GO:0005515 | protein binding | HGS | IPI | UniProtKB:O75478 | Human | PMID:16189514 |
| Molecular Function | GO:0005515 | protein binding | HGS | IPI | UniProtKB:O95751 | Human | PMID:16189514 |
| Molecular Function | GO:0005515 | protein binding | HGS | IPI | UniProtKB:P05783 | Human | PMID:16189514 |
| Molecular Function | GO:0005515 | protein binding | HGS | IPI | UniProtKB:P08727 | Human | PMID:16189514 |
| Molecular Function | GO:0005515 | protein binding | HGS | IPI | UniProtKB:Q13287 | Human | PMID:16189514 |
| Molecular Function | GO:0005515 | protein binding | HGS | IPI | UniProtKB:Q15038 | Human | PMID:16189514 |
| Molecular Function | GO:0005515 | protein binding | HGS | IPI | UniProtKB:Q8N6Y0 | Human | PMID:16189514 |
| Molecular Function | GO:0005515 | protein binding | HGS | IPI | UniProtKB:Q92783 | Human | PMID:16189514 |
| Molecular Function | GO:0005515 | protein binding | HGS | IPI | UniProtKB:Q96LR2 | Human | PMID:16189514 |
| Molecular Function | GO:0005515 | protein binding | HGS | IPI | UniProtKB:Q99816 | Human | PMID:16189514 |
| Molecular Function | GO:0005515 | protein binding | HGS | IPI | UniProtKB:Q9UPT5 | Human | PMID:16189514 |
| Molecular Function | GO:0005515 | protein binding | HGS | IPI | UniProtKB:Q53EZ4 | Human | PMID:17853893 |
| Molecular Function | GO:0005515 | protein binding | HGS | IPI | UniProtKB:Q9UPV9 | Human | PMID:18675823 |
| Molecular Function | GO:0005515 | protein binding | HGS | IPI | UniProtKB:Q92783 | Human | PMID:19278655 |
| Molecular Function | GO:0005515 | protein binding | HGS | IPI | UniProtKB:Q92783-1 | Human | PMID:19278655 |
| Molecular Function | GO:0005515 | protein binding | HGS | IPI | UniProtKB:P0CG53 | Human | PMID:20150893 |
| Molecular Function | GO:0005515 | protein binding | HGS | IPI | UniProtKB:Q99816-1 | Human | PMID:21070952 |
| Molecular Function | GO:0005515 | protein binding | HGS | IPI | UniProtKB:Q7TLC7 | Human | PMID:22046132 |
| Molecular Function | GO:0005515 | protein binding | HGS | IPI | UniProtKB:P03410 | Human | PMID:22458338 |
| Molecular Function | GO:0005515 | protein binding | HGS | IPI | UniProtKB:P14079 | Human | PMID:22458338 |
| Molecular Function | GO:0005515 | protein binding | HGS | IPI | UniProtKB:Q8TDB6,UniProtKB:Q92783,UniProtKB:Q96J02 | Human | PMID:24790097 |
| Molecular Function | GO:0005515 | protein binding | HGS | IPI | UniProtKB:Q92783 | Human | PMID:24790097 |
| Molecular Function | GO:0005515 | protein binding | HGS | IPI | UniProtKB:A5D8V6 | Human | PMID:25416956 |
| Molecular Function | GO:0005515 | protein binding | HGS | IPI | UniProtKB:A9UHW6 | Human | PMID:25416956 |
| Molecular Function | GO:0005515 | protein binding | HGS | IPI | UniProtKB:O14777 | Human | PMID:25416956 |
| Molecular Function | GO:0005515 | protein binding | HGS | IPI | UniProtKB:O15481 | Human | PMID:25416956 |
| Molecular Function | GO:0005515 | protein binding | HGS | IPI | UniProtKB:O75934 | Human | PMID:25416956 |
| Molecular Function | GO:0005515 | protein binding | HGS | IPI | UniProtKB:O76015 | Human | PMID:25416956 |
| Molecular Function | GO:0005515 | protein binding | HGS | IPI | UniProtKB:O95751 | Human | PMID:25416956 |
| Molecular Function | GO:0005515 | protein binding | HGS | IPI | UniProtKB:P02538 | Human | PMID:25416956 |
| Molecular Function | GO:0005515 | protein binding | HGS | IPI | UniProtKB:P19012 | Human | PMID:25416956 |
| Molecular Function | GO:0005515 | protein binding | HGS | IPI | UniProtKB:P33240 | Human | PMID:25416956 |
| Molecular Function | GO:0005515 | protein binding | HGS | IPI | UniProtKB:P53365 | Human | PMID:25416956 |
| Molecular Function | GO:0005515 | protein binding | HGS | IPI | UniProtKB:P63165 | Human | PMID:25416956 |
| Molecular Function | GO:0005515 | protein binding | HGS | IPI | UniProtKB:Q15038 | Human | PMID:25416956 |
| Molecular Function | GO:0005515 | protein binding | HGS | IPI | UniProtKB:Q15323 | Human | PMID:25416956 |
| Molecular Function | GO:0005515 | protein binding | HGS | IPI | UniProtKB:Q6A162 | Human | PMID:25416956 |
| Molecular Function | GO:0005515 | protein binding | HGS | IPI | UniProtKB:Q7Z3B4 | Human | PMID:25416956 |
| Molecular Function | GO:0005515 | protein binding | HGS | IPI | UniProtKB:Q7Z3K3 | Human | PMID:25416956 |
| Molecular Function | GO:0005515 | protein binding | HGS | IPI | UniProtKB:Q7Z4N8 | Human | PMID:25416956 |
| Molecular Function | GO:0005515 | protein binding | HGS | IPI | UniProtKB:Q8IW40 | Human | PMID:25416956 |
| Molecular Function | GO:0005515 | protein binding | HGS | IPI | UniProtKB:Q8IYX8-2 | Human | PMID:25416956 |
| Molecular Function | GO:0005515 | protein binding | HGS | IPI | UniProtKB:Q8NDC0 | Human | PMID:25416956 |
| Molecular Function | GO:0005515 | protein binding | HGS | IPI | UniProtKB:Q8WYH8 | Human | PMID:25416956 |
| Molecular Function | GO:0005515 | protein binding | HGS | IPI | UniProtKB:Q96AA8 | Human | PMID:25416956 |
| Molecular Function | GO:0005515 | protein binding | HGS | IPI | UniProtKB:Q96HT8 | Human | PMID:25416956 |
| Molecular Function | GO:0005515 | protein binding | HGS | IPI | UniProtKB:Q96HW7 | Human | PMID:25416956 |
| Molecular Function | GO:0005515 | protein binding | HGS | IPI | UniProtKB:Q96M63 | Human | PMID:25416956 |
| Molecular Function | GO:0005515 | protein binding | HGS | IPI | UniProtKB:Q99732 | Human | PMID:25416956 |
| Molecular Function | GO:0005515 | protein binding | HGS | IPI | UniProtKB:Q9H0L4 | Human | PMID:25416956 |
| Molecular Function | GO:0005515 | protein binding | HGS | IPI | UniProtKB:Q9NYB9 | Human | PMID:25416956 |
| Molecular Function | GO:0005515 | protein binding | HGS | IPI | UniProtKB:Q9P2B4 | Human | PMID:25416956 |
| Molecular Function | GO:0005515 | protein binding | HGS | IPI | UniProtKB:Q9UBV8 | Human | PMID:25416956 |
| Molecular Function | GO:0005515 | protein binding | HGS | IPI | UniProtKB:Q9UNH6 | Human | PMID:25416956 |
| Molecular Function | GO:0005515 | protein binding | HGS | IPI | UniProtKB:Q9UPT5 | Human | PMID:25416956 |
| Molecular Function | GO:0005515 | protein binding | HGS | IPI | UniProtKB:Q86VI4 | Human | PMID:25588945 |
| Molecular Function | GO:0005515 | protein binding | HGS | IPI | UniProtKB:P05783 | Human | PMID:25910212 |
| Molecular Function | GO:0005515 | protein binding | HGS | IPI | UniProtKB:Q99732 | Human | PMID:25910212 |
| Molecular Function | GO:0005515 | protein binding | HGS | IPI | UniProtKB:A0A0S2Z4A7 | Human | PMID:26871637 |
| Molecular Function | GO:0005515 | protein binding | HGS | IPI | UniProtKB:A9UHW6-2 | Human | PMID:26871637 |
| Molecular Function | GO:0005515 | protein binding | HGS | IPI | UniProtKB:I6L9F6 | Human | PMID:26871637 |
| Molecular Function | GO:0005515 | protein binding | HGS | IPI | UniProtKB:O00471 | Human | PMID:26871637 |
| Molecular Function | GO:0005515 | protein binding | HGS | IPI | UniProtKB:O43186 | Human | PMID:26871637 |
| Molecular Function | GO:0005515 | protein binding | HGS | IPI | UniProtKB:O43513 | Human | PMID:26871637 |
| Molecular Function | GO:0005515 | protein binding | HGS | IPI | UniProtKB:O75177-5 | Human | PMID:26871637 |
| Molecular Function | GO:0005515 | protein binding | HGS | IPI | UniProtKB:O75478-2 | Human | PMID:26871637 |
| Molecular Function | GO:0005515 | protein binding | HGS | IPI | UniProtKB:O75558 | Human | PMID:26871637 |
| Molecular Function | GO:0005515 | protein binding | HGS | IPI | UniProtKB:O94868-3 | Human | PMID:26871637 |
| Molecular Function | GO:0005515 | protein binding | HGS | IPI | UniProtKB:O95751 | Human | PMID:26871637 |
| Molecular Function | GO:0005515 | protein binding | HGS | IPI | UniProtKB:P02538 | Human | PMID:26871637 |
| Molecular Function | GO:0005515 | protein binding | HGS | IPI | UniProtKB:P13646 | Human | PMID:26871637 |
| Molecular Function | GO:0005515 | protein binding | HGS | IPI | UniProtKB:Q01850 | Human | PMID:26871637 |
| Molecular Function | GO:0005515 | protein binding | HGS | IPI | UniProtKB:Q08117-2 | Human | PMID:26871637 |
| Molecular Function | GO:0005515 | protein binding | HGS | IPI | UniProtKB:Q08379 | Human | PMID:26871637 |
| Molecular Function | GO:0005515 | protein binding | HGS | IPI | UniProtKB:Q13287 | Human | PMID:26871637 |
| Molecular Function | GO:0005515 | protein binding | HGS | IPI | UniProtKB:Q14525 | Human | PMID:26871637 |
| Molecular Function | GO:0005515 | protein binding | HGS | IPI | UniProtKB:Q6A162 | Human | PMID:26871637 |
| Molecular Function | GO:0005515 | protein binding | HGS | IPI | UniProtKB:Q6P1W5 | Human | PMID:26871637 |
| Molecular Function | GO:0005515 | protein binding | HGS | IPI | UniProtKB:Q6PEX3 | Human | PMID:26871637 |
| Molecular Function | GO:0005515 | protein binding | HGS | IPI | UniProtKB:Q86WT6-2 | Human | PMID:26871637 |
| Molecular Function | GO:0005515 | protein binding | HGS | IPI | UniProtKB:Q8HWS3 | Human | PMID:26871637 |
| Molecular Function | GO:0005515 | protein binding | HGS | IPI | UniProtKB:Q8N1B4 | Human | PMID:26871637 |
| Molecular Function | GO:0005515 | protein binding | HGS | IPI | UniProtKB:Q8N6Y0 | Human | PMID:26871637 |
| Molecular Function | GO:0005515 | protein binding | HGS | IPI | UniProtKB:Q8NDC0 | Human | PMID:26871637 |
| Molecular Function | GO:0005515 | protein binding | HGS | IPI | UniProtKB:Q92567-2 | Human | PMID:26871637 |
| Molecular Function | GO:0005515 | protein binding | HGS | IPI | UniProtKB:Q969V4 | Human | PMID:26871637 |
| Molecular Function | GO:0005515 | protein binding | HGS | IPI | UniProtKB:Q96HW7-2 | Human | PMID:26871637 |
| Molecular Function | GO:0005515 | protein binding | HGS | IPI | UniProtKB:Q96LI6 | Human | PMID:26871637 |
| Molecular Function | GO:0005515 | protein binding | HGS | IPI | UniProtKB:Q96M63 | Human | PMID:26871637 |
| Molecular Function | GO:0005515 | protein binding | HGS | IPI | UniProtKB:Q96MT8-3 | Human | PMID:26871637 |
| Molecular Function | GO:0005515 | protein binding | HGS | IPI | UniProtKB:Q96MW5 | Human | PMID:26871637 |
| Molecular Function | GO:0005515 | protein binding | HGS | IPI | UniProtKB:Q9BUZ4 | Human | PMID:26871637 |
| Molecular Function | GO:0005515 | protein binding | HGS | IPI | UniProtKB:Q9H9H4 | Human | PMID:26871637 |
| Molecular Function | GO:0005515 | protein binding | HGS | IPI | UniProtKB:Q9Y577 | Human | PMID:26871637 |
| Molecular Function | GO:0005515 | protein binding | HGS | IPI | UniProtKB:Q9Y5V3 | Human | PMID:26871637 |
| Molecular Function | GO:0005515 | protein binding | HGS | IPI | UniProtKB:Q92783 | Human | PMID:29892012 |
| Molecular Function | GO:0005515 | protein binding | HGS | IPI | UniProtKB:Q9NYB9 | Human | PMID:29892012 |
| Molecular Function | GO:0005515 | protein binding | HGS | IPI | UniProtKB:P35240-4 | Human | PMID:31467278 |
| Molecular Function | GO:0005515 | protein binding | HGS | IPI | UniProtKB:A9UHW6 | Human | PMID:31515488 |
| Molecular Function | GO:0005515 | protein binding | HGS | IPI | UniProtKB:O75934 | Human | PMID:31515488 |
| Molecular Function | GO:0005515 | protein binding | HGS | IPI | UniProtKB:Q7Z3B4 | Human | PMID:31515488 |
| Molecular Function | GO:0005515 | protein binding | HGS | IPI | UniProtKB:Q8IW40 | Human | PMID:31515488 |
| Molecular Function | GO:0005515 | protein binding | HGS | IPI | UniProtKB:Q92783 | Human | PMID:31515488 |
| Molecular Function | GO:0005515 | protein binding | HGS | IPI | UniProtKB:Q96HW7 | Human | PMID:31515488 |
| Molecular Function | GO:0005515 | protein binding | HGS | IPI | UniProtKB:Q99732 | Human | PMID:31515488 |
| Molecular Function | GO:0005515 | protein binding | HGS | IPI | UniProtKB:Q99816 | Human | PMID:31515488 |
| Molecular Function | GO:0005515 | protein binding | HGS | IPI | UniProtKB:A0A1B0GWI1 | Human | PMID:32296183 |
| Molecular Function | GO:0005515 | protein binding | HGS | IPI | UniProtKB:A0A1U9X8X8 | Human | PMID:32296183 |
| Molecular Function | GO:0005515 | protein binding | HGS | IPI | UniProtKB:A1E959 | Human | PMID:32296183 |
| Molecular Function | GO:0005515 | protein binding | HGS | IPI | UniProtKB:A1L4K1 | Human | PMID:32296183 |
| Molecular Function | GO:0005515 | protein binding | HGS | IPI | UniProtKB:A5LHX3 | Human | PMID:32296183 |
| Molecular Function | GO:0005515 | protein binding | HGS | IPI | UniProtKB:A6NEM1 | Human | PMID:32296183 |
| Molecular Function | GO:0005515 | protein binding | HGS | IPI | UniProtKB:A8MV65-2 | Human | PMID:32296183 |
| Molecular Function | GO:0005515 | protein binding | HGS | IPI | UniProtKB:A9UHW6-2 | Human | PMID:32296183 |
| Molecular Function | GO:0005515 | protein binding | HGS | IPI | UniProtKB:B7ZLH0 | Human | PMID:32296183 |
| Molecular Function | GO:0005515 | protein binding | HGS | IPI | UniProtKB:M0R160 | Human | PMID:32296183 |
| Molecular Function | GO:0005515 | protein binding | HGS | IPI | UniProtKB:O00167-2 | Human | PMID:32296183 |
| Molecular Function | GO:0005515 | protein binding | HGS | IPI | UniProtKB:O00303 | Human | PMID:32296183 |
| Molecular Function | GO:0005515 | protein binding | HGS | IPI | UniProtKB:O14777 | Human | PMID:32296183 |
| Molecular Function | GO:0005515 | protein binding | HGS | IPI | UniProtKB:O15496 | Human | PMID:32296183 |
| Molecular Function | GO:0005515 | protein binding | HGS | IPI | UniProtKB:O43186 | Human | PMID:32296183 |
| Molecular Function | GO:0005515 | protein binding | HGS | IPI | UniProtKB:O43474 | Human | PMID:32296183 |
| Molecular Function | GO:0005515 | protein binding | HGS | IPI | UniProtKB:O43482 | Human | PMID:32296183 |
| Molecular Function | GO:0005515 | protein binding | HGS | IPI | UniProtKB:O43716 | Human | PMID:32296183 |
| Molecular Function | GO:0005515 | protein binding | HGS | IPI | UniProtKB:O43790 | Human | PMID:32296183 |
| Molecular Function | GO:0005515 | protein binding | HGS | IPI | UniProtKB:O60504 | Human | PMID:32296183 |
| Molecular Function | GO:0005515 | protein binding | HGS | IPI | UniProtKB:O60806 | Human | PMID:32296183 |
| Molecular Function | GO:0005515 | protein binding | HGS | IPI | UniProtKB:O75478 | Human | PMID:32296183 |
| Molecular Function | GO:0005515 | protein binding | HGS | IPI | UniProtKB:O76011 | Human | PMID:32296183 |
| Molecular Function | GO:0005515 | protein binding | HGS | IPI | UniProtKB:O76013-2 | Human | PMID:32296183 |
| Molecular Function | GO:0005515 | protein binding | HGS | IPI | UniProtKB:O76014 | Human | PMID:32296183 |
| Molecular Function | GO:0005515 | protein binding | HGS | IPI | UniProtKB:O76015 | Human | PMID:32296183 |
| Molecular Function | GO:0005515 | protein binding | HGS | IPI | UniProtKB:O95678 | Human | PMID:32296183 |
| Molecular Function | GO:0005515 | protein binding | HGS | IPI | UniProtKB:O95751 | Human | PMID:32296183 |
| Molecular Function | GO:0005515 | protein binding | HGS | IPI | UniProtKB:O95843 | Human | PMID:32296183 |
| Molecular Function | GO:0005515 | protein binding | HGS | IPI | UniProtKB:O95954 | Human | PMID:32296183 |
| Molecular Function | GO:0005515 | protein binding | HGS | IPI | UniProtKB:O96000 | Human | PMID:32296183 |
| Molecular Function | GO:0005515 | protein binding | HGS | IPI | UniProtKB:P02533 | Human | PMID:32296183 |
| Molecular Function | GO:0005515 | protein binding | HGS | IPI | UniProtKB:P05015 | Human | PMID:32296183 |
| Molecular Function | GO:0005515 | protein binding | HGS | IPI | UniProtKB:P05783 | Human | PMID:32296183 |
| Molecular Function | GO:0005515 | protein binding | HGS | IPI | UniProtKB:P08727 | Human | PMID:32296183 |
| Molecular Function | GO:0005515 | protein binding | HGS | IPI | UniProtKB:P08779 | Human | PMID:32296183 |
| Molecular Function | GO:0005515 | protein binding | HGS | IPI | UniProtKB:P09683 | Human | PMID:32296183 |
| Molecular Function | GO:0005515 | protein binding | HGS | IPI | UniProtKB:P0C870 | Human | PMID:32296183 |
| Molecular Function | GO:0005515 | protein binding | HGS | IPI | UniProtKB:P12035 | Human | PMID:32296183 |
| Molecular Function | GO:0005515 | protein binding | HGS | IPI | UniProtKB:P13646 | Human | PMID:32296183 |
| Molecular Function | GO:0005515 | protein binding | HGS | IPI | UniProtKB:P14373 | Human | PMID:32296183 |
| Molecular Function | GO:0005515 | protein binding | HGS | IPI | UniProtKB:P18825 | Human | PMID:32296183 |
| Molecular Function | GO:0005515 | protein binding | HGS | IPI | UniProtKB:P19012 | Human | PMID:32296183 |
| Molecular Function | GO:0005515 | protein binding | HGS | IPI | UniProtKB:P20132 | Human | PMID:32296183 |
| Molecular Function | GO:0005515 | protein binding | HGS | IPI | UniProtKB:P25800 | Human | PMID:32296183 |
| Molecular Function | GO:0005515 | protein binding | HGS | IPI | UniProtKB:P26367 | Human | PMID:32296183 |
| Molecular Function | GO:0005515 | protein binding | HGS | IPI | UniProtKB:P28070 | Human | PMID:32296183 |
| Molecular Function | GO:0005515 | protein binding | HGS | IPI | UniProtKB:P30281 | Human | PMID:32296183 |
| Molecular Function | GO:0005515 | protein binding | HGS | IPI | UniProtKB:P33240 | Human | PMID:32296183 |
| Molecular Function | GO:0005515 | protein binding | HGS | IPI | UniProtKB:P35250-2 | Human | PMID:32296183 |
| Molecular Function | GO:0005515 | protein binding | HGS | IPI | UniProtKB:P35555 | Human | PMID:32296183 |
| Molecular Function | GO:0005515 | protein binding | HGS | IPI | UniProtKB:P36406 | Human | PMID:32296183 |
| Molecular Function | GO:0005515 | protein binding | HGS | IPI | UniProtKB:P37198 | Human | PMID:32296183 |
| Molecular Function | GO:0005515 | protein binding | HGS | IPI | UniProtKB:P40199 | Human | PMID:32296183 |
| Molecular Function | GO:0005515 | protein binding | HGS | IPI | UniProtKB:P51178 | Human | PMID:32296183 |
| Molecular Function | GO:0005515 | protein binding | HGS | IPI | UniProtKB:P52272 | Human | PMID:32296183 |
| Molecular Function | GO:0005515 | protein binding | HGS | IPI | UniProtKB:P54257 | Human | PMID:32296183 |
| Molecular Function | GO:0005515 | protein binding | HGS | IPI | UniProtKB:P61968 | Human | PMID:32296183 |
| Molecular Function | GO:0005515 | protein binding | HGS | IPI | UniProtKB:P78317 | Human | PMID:32296183 |
| Molecular Function | GO:0005515 | protein binding | HGS | IPI | UniProtKB:P78424 | Human | PMID:32296183 |
| Molecular Function | GO:0005515 | protein binding | HGS | IPI | UniProtKB:P78537 | Human | PMID:32296183 |
| Molecular Function | GO:0005515 | protein binding | HGS | IPI | UniProtKB:P85299-2 | Human | PMID:32296183 |
| Molecular Function | GO:0005515 | protein binding | HGS | IPI | UniProtKB:Q01196-8 | Human | PMID:32296183 |
| Molecular Function | GO:0005515 | protein binding | HGS | IPI | UniProtKB:Q01546 | Human | PMID:32296183 |
| Molecular Function | GO:0005515 | protein binding | HGS | IPI | UniProtKB:Q01850 | Human | PMID:32296183 |
| Molecular Function | GO:0005515 | protein binding | HGS | IPI | UniProtKB:Q02548 | Human | PMID:32296183 |
| Molecular Function | GO:0005515 | protein binding | HGS | IPI | UniProtKB:Q08043 | Human | PMID:32296183 |
| Molecular Function | GO:0005515 | protein binding | HGS | IPI | UniProtKB:Q08117-2 | Human | PMID:32296183 |
| Molecular Function | GO:0005515 | protein binding | HGS | IPI | UniProtKB:Q12824-2 | Human | PMID:32296183 |
| Molecular Function | GO:0005515 | protein binding | HGS | IPI | UniProtKB:Q12888 | Human | PMID:32296183 |
| Molecular Function | GO:0005515 | protein binding | HGS | IPI | UniProtKB:Q12951-2 | Human | PMID:32296183 |
| Molecular Function | GO:0005515 | protein binding | HGS | IPI | UniProtKB:Q13064 | Human | PMID:32296183 |
| Molecular Function | GO:0005515 | protein binding | HGS | IPI | UniProtKB:Q13077 | Human | PMID:32296183 |
| Molecular Function | GO:0005515 | protein binding | HGS | IPI | UniProtKB:Q13287 | Human | PMID:32296183 |
| Molecular Function | GO:0005515 | protein binding | HGS | IPI | UniProtKB:Q13503 | Human | PMID:32296183 |
| Molecular Function | GO:0005515 | protein binding | HGS | IPI | UniProtKB:Q13515 | Human | PMID:32296183 |
| Molecular Function | GO:0005515 | protein binding | HGS | IPI | UniProtKB:Q13952-2 | Human | PMID:32296183 |
| Molecular Function | GO:0005515 | protein binding | HGS | IPI | UniProtKB:Q14525 | Human | PMID:32296183 |
| Molecular Function | GO:0005515 | protein binding | HGS | IPI | UniProtKB:Q14847-2 | Human | PMID:32296183 |
| Molecular Function | GO:0005515 | protein binding | HGS | IPI | UniProtKB:Q15038 | Human | PMID:32296183 |
| Molecular Function | GO:0005515 | protein binding | HGS | IPI | UniProtKB:Q15323 | Human | PMID:32296183 |
| Molecular Function | GO:0005515 | protein binding | HGS | IPI | UniProtKB:Q15528-2 | Human | PMID:32296183 |
| Molecular Function | GO:0005515 | protein binding | HGS | IPI | UniProtKB:Q16633 | Human | PMID:32296183 |
| Molecular Function | GO:0005515 | protein binding | HGS | IPI | UniProtKB:Q2I0M5 | Human | PMID:32296183 |
| Molecular Function | GO:0005515 | protein binding | HGS | IPI | UniProtKB:Q2KHM9 | Human | PMID:32296183 |
| Molecular Function | GO:0005515 | protein binding | HGS | IPI | UniProtKB:Q2M2I5 | Human | PMID:32296183 |
| Molecular Function | GO:0005515 | protein binding | HGS | IPI | UniProtKB:Q2NKJ9 | Human | PMID:32296183 |
| Molecular Function | GO:0005515 | protein binding | HGS | IPI | UniProtKB:Q2TAP0 | Human | PMID:32296183 |
| Molecular Function | GO:0005515 | protein binding | HGS | IPI | UniProtKB:Q3KP44 | Human | PMID:32296183 |
| Molecular Function | GO:0005515 | protein binding | HGS | IPI | UniProtKB:Q3LI72 | Human | PMID:32296183 |
| Molecular Function | GO:0005515 | protein binding | HGS | IPI | UniProtKB:Q3SXR2 | Human | PMID:32296183 |
| Molecular Function | GO:0005515 | protein binding | HGS | IPI | UniProtKB:Q53EZ4 | Human | PMID:32296183 |
| Molecular Function | GO:0005515 | protein binding | HGS | IPI | UniProtKB:Q5HY92 | Human | PMID:32296183 |
| Molecular Function | GO:0005515 | protein binding | HGS | IPI | UniProtKB:Q5JST6 | Human | PMID:32296183 |
| Molecular Function | GO:0005515 | protein binding | HGS | IPI | UniProtKB:Q5SSQ6-2 | Human | PMID:32296183 |
| Molecular Function | GO:0005515 | protein binding | HGS | IPI | UniProtKB:Q5T124-6 | Human | PMID:32296183 |
| Molecular Function | GO:0005515 | protein binding | HGS | IPI | UniProtKB:Q5T6F2 | Human | PMID:32296183 |
| Molecular Function | GO:0005515 | protein binding | HGS | IPI | UniProtKB:Q6A163 | Human | PMID:32296183 |
| Molecular Function | GO:0005515 | protein binding | HGS | IPI | UniProtKB:Q6AI39 | Human | PMID:32296183 |
| Molecular Function | GO:0005515 | protein binding | HGS | IPI | UniProtKB:Q6BCY4-2 | Human | PMID:32296183 |
| Molecular Function | GO:0005515 | protein binding | HGS | IPI | UniProtKB:Q6IA69 | Human | PMID:32296183 |
| Molecular Function | GO:0005515 | protein binding | HGS | IPI | UniProtKB:Q6J272 | Human | PMID:32296183 |
| Molecular Function | GO:0005515 | protein binding | HGS | IPI | UniProtKB:Q70EL1-9 | Human | PMID:32296183 |
| Molecular Function | GO:0005515 | protein binding | HGS | IPI | UniProtKB:Q71SY5 | Human | PMID:32296183 |
| Molecular Function | GO:0005515 | protein binding | HGS | IPI | UniProtKB:Q76N32-2 | Human | PMID:32296183 |
| Molecular Function | GO:0005515 | protein binding | HGS | IPI | UniProtKB:Q7KZS0 | Human | PMID:32296183 |
| Molecular Function | GO:0005515 | protein binding | HGS | IPI | UniProtKB:Q7Z3B4 | Human | PMID:32296183 |
| Molecular Function | GO:0005515 | protein binding | HGS | IPI | UniProtKB:Q7Z3K3 | Human | PMID:32296183 |
| Molecular Function | GO:0005515 | protein binding | HGS | IPI | UniProtKB:Q7Z3Y8 | Human | PMID:32296183 |
| Molecular Function | GO:0005515 | protein binding | HGS | IPI | UniProtKB:Q7Z3Y9 | Human | PMID:32296183 |
| Molecular Function | GO:0005515 | protein binding | HGS | IPI | UniProtKB:Q7Z3Z0 | Human | PMID:32296183 |
| Molecular Function | GO:0005515 | protein binding | HGS | IPI | UniProtKB:Q7Z4N8 | Human | PMID:32296183 |
| Molecular Function | GO:0005515 | protein binding | HGS | IPI | UniProtKB:Q7Z5V6-2 | Human | PMID:32296183 |
| Molecular Function | GO:0005515 | protein binding | HGS | IPI | UniProtKB:Q7Z6I5 | Human | PMID:32296183 |
| Molecular Function | GO:0005515 | protein binding | HGS | IPI | UniProtKB:Q86UV6-2 | Human | PMID:32296183 |
| Molecular Function | GO:0005515 | protein binding | HGS | IPI | UniProtKB:Q86UW9 | Human | PMID:32296183 |
| Molecular Function | GO:0005515 | protein binding | HGS | IPI | UniProtKB:Q86UX6 | Human | PMID:32296183 |
| Molecular Function | GO:0005515 | protein binding | HGS | IPI | UniProtKB:Q86V38 | Human | PMID:32296183 |
| Molecular Function | GO:0005515 | protein binding | HGS | IPI | UniProtKB:Q86VI1 | Human | PMID:32296183 |
| Molecular Function | GO:0005515 | protein binding | HGS | IPI | UniProtKB:Q86WT6-2 | Human | PMID:32296183 |
| Molecular Function | GO:0005515 | protein binding | HGS | IPI | UniProtKB:Q8IUC3 | Human | PMID:32296183 |
| Molecular Function | GO:0005515 | protein binding | HGS | IPI | UniProtKB:Q8IV33 | Human | PMID:32296183 |
| Molecular Function | GO:0005515 | protein binding | HGS | IPI | UniProtKB:Q8IYU4 | Human | PMID:32296183 |
| Molecular Function | GO:0005515 | protein binding | HGS | IPI | UniProtKB:Q8N0U4 | Human | PMID:32296183 |
| Molecular Function | GO:0005515 | protein binding | HGS | IPI | UniProtKB:Q8N4U5 | Human | PMID:32296183 |
| Molecular Function | GO:0005515 | protein binding | HGS | IPI | UniProtKB:Q8N6F8 | Human | PMID:32296183 |
| Molecular Function | GO:0005515 | protein binding | HGS | IPI | UniProtKB:Q8N7C3 | Human | PMID:32296183 |
| Molecular Function | GO:0005515 | protein binding | HGS | IPI | UniProtKB:Q8NCR6 | Human | PMID:32296183 |
| Molecular Function | GO:0005515 | protein binding | HGS | IPI | UniProtKB:Q8NDH6-2 | Human | PMID:32296183 |
| Molecular Function | GO:0005515 | protein binding | HGS | IPI | UniProtKB:Q8TEX9 | Human | PMID:32296183 |
| Molecular Function | GO:0005515 | protein binding | HGS | IPI | UniProtKB:Q8WWB3 | Human | PMID:32296183 |
| Molecular Function | GO:0005515 | protein binding | HGS | IPI | UniProtKB:Q8WWL2-2 | Human | PMID:32296183 |
| Molecular Function | GO:0005515 | protein binding | HGS | IPI | UniProtKB:Q8WXI4-2 | Human | PMID:32296183 |
| Molecular Function | GO:0005515 | protein binding | HGS | IPI | UniProtKB:Q8WXK4-2 | Human | PMID:32296183 |
| Molecular Function | GO:0005515 | protein binding | HGS | IPI | UniProtKB:Q8WYH8 | Human | PMID:32296183 |
| Molecular Function | GO:0005515 | protein binding | HGS | IPI | UniProtKB:Q92567-2 | Human | PMID:32296183 |
| Molecular Function | GO:0005515 | protein binding | HGS | IPI | UniProtKB:Q92734 | Human | PMID:32296183 |
| Molecular Function | GO:0005515 | protein binding | HGS | IPI | UniProtKB:Q92764 | Human | PMID:32296183 |
| Molecular Function | GO:0005515 | protein binding | HGS | IPI | UniProtKB:Q92783-2 | Human | PMID:32296183 |
| Molecular Function | GO:0005515 | protein binding | HGS | IPI | UniProtKB:Q969V4 | Human | PMID:32296183 |
| Molecular Function | GO:0005515 | protein binding | HGS | IPI | UniProtKB:Q96CS2 | Human | PMID:32296183 |
| Molecular Function | GO:0005515 | protein binding | HGS | IPI | UniProtKB:Q96CS7 | Human | PMID:32296183 |
| Molecular Function | GO:0005515 | protein binding | HGS | IPI | UniProtKB:Q96GS4 | Human | PMID:32296183 |
| Molecular Function | GO:0005515 | protein binding | HGS | IPI | UniProtKB:Q96HR3 | Human | PMID:32296183 |
| Molecular Function | GO:0005515 | protein binding | HGS | IPI | UniProtKB:Q96HT8 | Human | PMID:32296183 |
| Molecular Function | GO:0005515 | protein binding | HGS | IPI | UniProtKB:Q96KN3 | Human | PMID:32296183 |
| Molecular Function | GO:0005515 | protein binding | HGS | IPI | UniProtKB:Q96LB3-2 | Human | PMID:32296183 |
| Molecular Function | GO:0005515 | protein binding | HGS | IPI | UniProtKB:Q96LM9 | Human | PMID:32296183 |
| Molecular Function | GO:0005515 | protein binding | HGS | IPI | UniProtKB:Q96LR2 | Human | PMID:32296183 |
| Molecular Function | GO:0005515 | protein binding | HGS | IPI | UniProtKB:Q96M29 | Human | PMID:32296183 |
| Molecular Function | GO:0005515 | protein binding | HGS | IPI | UniProtKB:Q96M63 | Human | PMID:32296183 |
| Molecular Function | GO:0005515 | protein binding | HGS | IPI | UniProtKB:Q96MT8-3 | Human | PMID:32296183 |
| Molecular Function | GO:0005515 | protein binding | HGS | IPI | UniProtKB:Q96P16-3 | Human | PMID:32296183 |
| Molecular Function | GO:0005515 | protein binding | HGS | IPI | UniProtKB:Q96PG8 | Human | PMID:32296183 |
| Molecular Function | GO:0005515 | protein binding | HGS | IPI | UniProtKB:Q99687-3 | Human | PMID:32296183 |
| Molecular Function | GO:0005515 | protein binding | HGS | IPI | UniProtKB:Q9BQD7 | Human | PMID:32296183 |
| Molecular Function | GO:0005515 | protein binding | HGS | IPI | UniProtKB:Q9BUZ4 | Human | PMID:32296183 |
| Molecular Function | GO:0005515 | protein binding | HGS | IPI | UniProtKB:Q9BV99 | Human | PMID:32296183 |
| Molecular Function | GO:0005515 | protein binding | HGS | IPI | UniProtKB:Q9BVV2 | Human | PMID:32296183 |
| Molecular Function | GO:0005515 | protein binding | HGS | IPI | UniProtKB:Q9BYV2 | Human | PMID:32296183 |
| Molecular Function | GO:0005515 | protein binding | HGS | IPI | UniProtKB:Q9H2L5 | Human | PMID:32296183 |
| Molecular Function | GO:0005515 | protein binding | HGS | IPI | UniProtKB:Q9H410 | Human | PMID:32296183 |
| Molecular Function | GO:0005515 | protein binding | HGS | IPI | UniProtKB:Q9H5F2 | Human | PMID:32296183 |
| Molecular Function | GO:0005515 | protein binding | HGS | IPI | UniProtKB:Q9H6L4 | Human | PMID:32296183 |
| Molecular Function | GO:0005515 | protein binding | HGS | IPI | UniProtKB:Q9H9H4 | Human | PMID:32296183 |
| Molecular Function | GO:0005515 | protein binding | HGS | IPI | UniProtKB:Q9HBM1 | Human | PMID:32296183 |
| Molecular Function | GO:0005515 | protein binding | HGS | IPI | UniProtKB:Q9HDD0 | Human | PMID:32296183 |
| Molecular Function | GO:0005515 | protein binding | HGS | IPI | UniProtKB:Q9NPJ6 | Human | PMID:32296183 |
| Molecular Function | GO:0005515 | protein binding | HGS | IPI | UniProtKB:Q9NSB4 | Human | PMID:32296183 |
| Molecular Function | GO:0005515 | protein binding | HGS | IPI | UniProtKB:Q9NU39 | Human | PMID:32296183 |
| Molecular Function | GO:0005515 | protein binding | HGS | IPI | UniProtKB:Q9NZ72 | Human | PMID:32296183 |
| Molecular Function | GO:0005515 | protein binding | HGS | IPI | UniProtKB:Q9UDY6-2 | Human | PMID:32296183 |
| Molecular Function | GO:0005515 | protein binding | HGS | IPI | UniProtKB:Q9UGK8 | Human | PMID:32296183 |
| Molecular Function | GO:0005515 | protein binding | HGS | IPI | UniProtKB:Q9UHD9 | Human | PMID:32296183 |
| Molecular Function | GO:0005515 | protein binding | HGS | IPI | UniProtKB:Q9UHF1 | Human | PMID:32296183 |
| Molecular Function | GO:0005515 | protein binding | HGS | IPI | UniProtKB:Q9UJW9 | Human | PMID:32296183 |
| Molecular Function | GO:0005515 | protein binding | HGS | IPI | UniProtKB:Q9ULV5-2 | Human | PMID:32296183 |
| Molecular Function | GO:0005515 | protein binding | HGS | IPI | UniProtKB:Q9ULX6 | Human | PMID:32296183 |
| Molecular Function | GO:0005515 | protein binding | HGS | IPI | UniProtKB:Q9Y577 | Human | PMID:32296183 |
| Molecular Function | GO:0005515 | protein binding | HGS | IPI | UniProtKB:Q9Y5J6 | Human | PMID:32296183 |
| Molecular Function | GO:0005515 | protein binding | HGS | IPI | UniProtKB:Q9Y5P8 | Human | PMID:32296183 |
| Molecular Function | GO:0005515 | protein binding | HGS | IPI | UniProtKB:Q9Y5V3 | Human | PMID:32296183 |
| Molecular Function | GO:0005515 | protein binding | Hgs | IPI | UniProtKB:Q9UMX0 | Mouse | MGI:MGI:5634891|PMID:16159959 |
| Molecular Function | GO:0005515 | protein binding | Hgs | IPI | UniProtKB:Q99816 | Mouse | MGI:MGI:5688845|PMID:12900395 |
| Molecular Function | GO:0005515 | protein binding | Hgs | IPI | UniProtKB:Q92783-1 | Mouse | MGI:MGI:5918198|PMID:19278655 |
| Molecular Function | GO:0005515 | protein binding | Hgs | IPI | UniProtKB:Q99816 | Mouse | MGI:MGI:5688846|PMID:12802020 |
| Molecular Function | GO:0005515 | protein binding | Hgs | IPI | UniProtKB:P15209 | Mouse | MGI:MGI:4840150|PMID:20956301 |
| Molecular Function | GO:0005515 | protein binding | Hgs | IPI | UniProtKB:O88689-1 | Mouse | MGI:MGI:4837272|PMID:20876099 |
| Molecular Function | GO:0005515 | protein binding | Hgs | IPI | RGD:3728 | Rat | PMID:10825299|RGD:632855 |
| Molecular Function | GO:0005515 | protein binding | Hgs | IPI | RGD:68935 | Rat | PMID:11110793|RGD:68866 |
| Molecular Function | GO:0005515 | protein binding | Hgs | IPI | UniProtKB:P54256 | Rat | PMID:12021262|RGD:625566 |
| Molecular Function | GO:0005515 | protein binding | Hgs | IPI | UniProtKB:P54256-2 | Rat | PMID:12021262|RGD:625566 |
| Molecular Function | GO:0019904 | protein domain specific binding | HGS | IPI | UniProtKB:Q99698 | Human | PMID:11984006 |
| Molecular Function | GO:0140036 | ubiquitin-dependent protein binding | Hgs | IDA | Mouse | MGI:MGI:5619493|PMID:11916981 | |
| Molecular Function | GO:0044389 | ubiquitin-like protein ligase binding | HGS | IPI | UniProtKB:Q8TDB6 | Human | PMID:24790097 |
| Cellular Component | GO:0005737 | cytoplasm | Hgs | IDA | Mouse | PMID:7565774 | |
| Cellular Component | GO:0005829 | cytosol | HGS | IDA | Human | GO_REF:0000052 | |
| Cellular Component | GO:0005829 | cytosol | Hgs | IDA | Rat | PMID:10825299|RGD:632855 | |
| Cellular Component | GO:0005769 | early endosome | HGS | IDA | Human | PMID:10861283 | |
| Cellular Component | GO:0005768 | endosome | HGS | IDA | Human | GO_REF:0000052 | |
| Cellular Component | GO:0005768 | endosome | HGS | IDA | Human | PMID:15611048 | |
| Cellular Component | GO:0033565 | ESCRT-0 complex | HGS | IPI | Human | PMID:19278655 | |
| Cellular Component | GO:0033565 | ESCRT-0 complex | HGS | IDA | Human | PMID:24790097 | |
| Cellular Component | GO:0070062 | extracellular exosome | HGS | HDA | Human | PMID:19056867 | |
| Cellular Component | GO:0005764 | lysosome | HGS | IDA | Human | GO_REF:0000052 | |
| Cellular Component | GO:0016020 | membrane | Hgs | IDA | Rat | PMID:10825299|RGD:632855 | |
| Cellular Component | GO:0030141 | secretory granule | Hgs | IDA | Rat | PMID:10825299|RGD:632855 | |
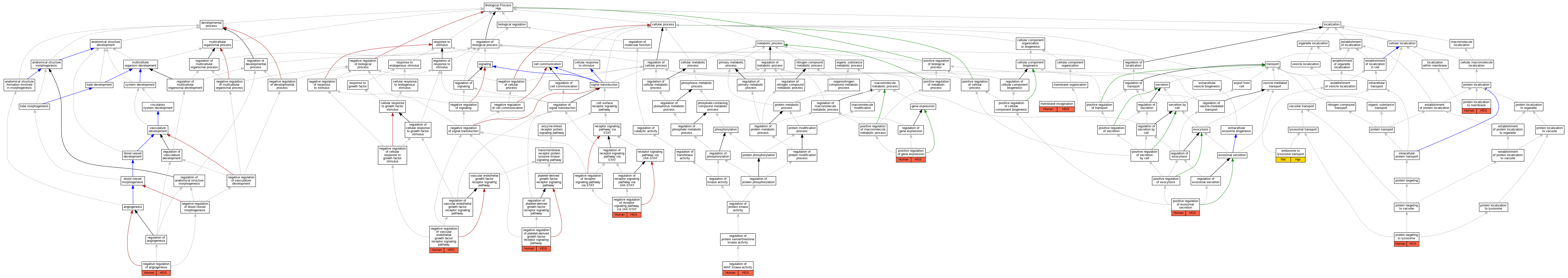
| Biological Process | GO:0008333 | endosome to lysosome transport | Hgs | IMP | Rat | PMID:19808888|RGD:4892648 | |
| Biological Process | GO:0010324 | membrane invagination | HGS | IMP | Human | PMID:18767904 | |
| Biological Process | GO:0016525 | negative regulation of angiogenesis | HGS | IMP | Human | PMID:18977327 | |
| Biological Process | GO:0010642 | negative regulation of platelet-derived growth factor receptor signaling pathway | HGS | IMP | Human | PMID:18977327 | |
| Biological Process | GO:0046426 | negative regulation of receptor signaling pathway via JAK-STAT | HGS | IDA | Human | PMID:12444102 | |
| Biological Process | GO:0030948 | negative regulation of vascular endothelial growth factor receptor signaling pathway | HGS | IMP | Human | PMID:18977327 | |
| Biological Process | GO:1903543 | positive regulation of exosomal secretion | HGS | IMP | Human | PMID:24105262 | |
| Biological Process | GO:0010628 | positive regulation of gene expression | HGS | IMP | Human | PMID:18767904 | |
| Biological Process | GO:0072657 | protein localization to membrane | HGS | IMP | Human | PMID:18767904 | |
| Biological Process | GO:0006622 | protein targeting to lysosome | HGS | IMP | Human | PMID:18767904 | |
| Biological Process | GO:0043405 | regulation of MAP kinase activity | HGS | IMP | Human | PMID:17714434 |
| EXP Inferred from experiment |
| IDA Inferred from direct assay |
| IEP Inferred from expression pattern |
| IGI Inferred from genetic interaction |
| IMP Inferred from mutant phenotype |
| IPI Inferred from physical interaction |
| HTP Inferred from High Throughput Experiment |
| HDA Inferred from High Throughput Direct Assay |
| HMP Inferred from High Throughput Mutant Phenotype |
| HGI Inferred from High Throughput Genetic Interaction |
| HEP Inferred from High Throughput Expression Pattern |
Mouse Genome Database (MGD), Gene Expression Database (GXD), Mouse Models of Human Cancer database (MMHCdb) (formerly Mouse Tumor Biology (MTB)), Gene Ontology (GO) |
||
|
Citing These Resources Funding Information Warranty Disclaimer, Privacy Notice, Licensing, & Copyright Send questions and comments to User Support. |
last database update 09/30/2025 MGI 6.24 |
|
|
|
||