|
Source |
Alliance of Genome Resources |



| Category | ID | Classification term | Gene | Evidence | Inferred from | Organism | Reference |
|---|---|---|---|---|---|---|---|
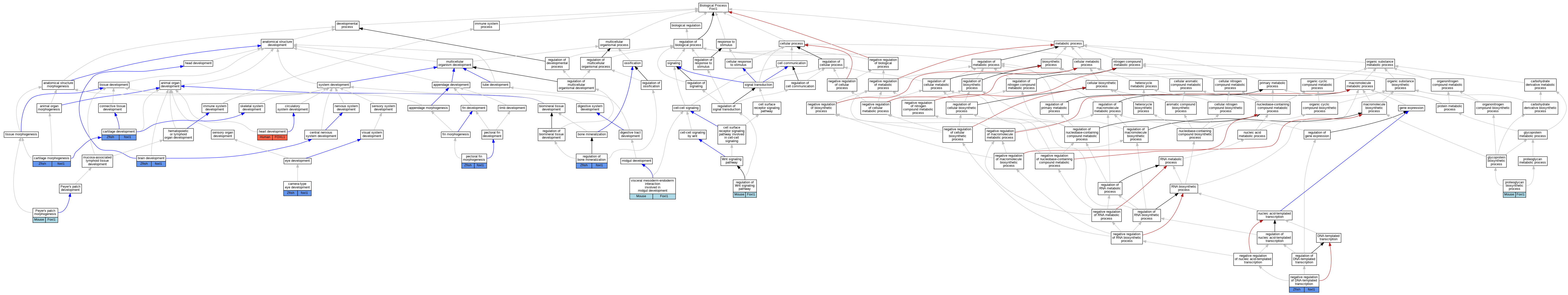
| Molecular Function | GO:0003677 | DNA binding | FOXL1 | IDA | Human | PMID:7957066 | |
| Molecular Function | GO:0003700 | DNA-binding transcription factor activity | Foxl1 | IDA | Mouse | MGI:MGI:5448533|PMID:19049965 | |
| Molecular Function | GO:0003700 | DNA-binding transcription factor activity | foxl1 | IDA | Zfish | PMID:16980626 | |
| Molecular Function | GO:0043565 | sequence-specific DNA binding | FOXL1 | IDA | Human | PMID:7957066 | |
| Biological Process | GO:0007420 | brain development | foxl1 | IMP | ZFIN:ZDB-MRPHLNO-070601-1 | Zfish | PMID:16980626 |
| Biological Process | GO:0007420 | brain development | foxl1 | IMP | ZFIN:ZDB-MRPHLNO-070601-2 | Zfish | PMID:16980626 |
| Biological Process | GO:0043010 | camera-type eye development | foxl1 | IMP | ZFIN:ZDB-MRPHLNO-070601-2 | Zfish | PMID:16980626 |
| Biological Process | GO:0043010 | camera-type eye development | foxl1 | IMP | ZFIN:ZDB-MRPHLNO-070601-1 | Zfish | PMID:16980626 |
| Biological Process | GO:0051216 | cartilage development | foxl1 | IMP | ZFIN:ZDB-MRPHLNO-070601-1 | Zfish | PMID:16980626 |
| Biological Process | GO:0060536 | cartilage morphogenesis | foxl1 | IMP | ZFIN:ZDB-GENO-230210-1 | Zfish | PMID:35885890 |
| Biological Process | GO:0007507 | heart development | FOXL1 | IMP | Human | PMID:21457232 | |
| Biological Process | GO:0045892 | negative regulation of DNA-templated transcription | foxl1 | IDA | Zfish | PMID:16980626 | |
| Biological Process | GO:0035138 | pectoral fin morphogenesis | foxl1 | IMP | ZFIN:ZDB-MRPHLNO-070601-1 | Zfish | PMID:16980626 |
| Biological Process | GO:0061146 | Peyer's patch morphogenesis | Foxl1 | IMP | MGI:MGI:2180191 | Mouse | PMID:12648490 |
| Biological Process | GO:0030166 | proteoglycan biosynthetic process | Foxl1 | IMP | MGI:MGI:2178230 | Mouse | PMID:11555641 |
| Biological Process | GO:0030500 | regulation of bone mineralization | foxl1 | IGI | ZFIN:ZDB-GENO-230210-2 | Zfish | PMID:35885890 |
| Biological Process | GO:0030500 | regulation of bone mineralization | foxl1 | IMP | ZFIN:ZDB-GENO-230210-1 | Zfish | PMID:35885890 |
| Biological Process | GO:0030111 | regulation of Wnt signaling pathway | Foxl1 | IMP | MGI:MGI:2178230 | Mouse | PMID:11555641 |
| Biological Process | GO:0007495 | visceral mesoderm-endoderm interaction involved in midgut development | Foxl1 | IMP | MGI:MGI:2178230 | Mouse | PMID:9203584 |
| EXP Inferred from experiment |
| IDA Inferred from direct assay |
| IEP Inferred from expression pattern |
| IGI Inferred from genetic interaction |
| IMP Inferred from mutant phenotype |
| IPI Inferred from physical interaction |
| HTP Inferred from High Throughput Experiment |
| HDA Inferred from High Throughput Direct Assay |
| HMP Inferred from High Throughput Mutant Phenotype |
| HGI Inferred from High Throughput Genetic Interaction |
| HEP Inferred from High Throughput Expression Pattern |
Mouse Genome Database (MGD), Gene Expression Database (GXD), Mouse Models of Human Cancer database (MMHCdb) (formerly Mouse Tumor Biology (MTB)), Gene Ontology (GO) |
||
|
Citing These Resources Funding Information Warranty Disclaimer, Privacy Notice, Licensing, & Copyright Send questions and comments to User Support. |
last database update 09/30/2025 MGI 6.24 |
|
|
|
||