|
Source |
Alliance of Genome Resources |



| Category | ID | Classification term | Gene | Evidence | Inferred from | Organism | Reference |
|---|---|---|---|---|---|---|---|
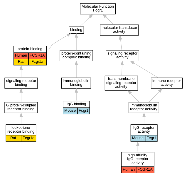
| Molecular Function | GO:0019771 | high-affinity IgG receptor activity | FCGR1A | IDA | Human | PMID:11711607 | |
| Molecular Function | GO:0019864 | IgG binding | Fcgr1 | IMP | MGI:MGI:2679238 | Mouse | PMID:11911823 |
| Molecular Function | GO:0019864 | IgG binding | Fcgr1 | IMP | MGI:MGI:2664927 | Mouse | PMID:11911824 |
| Molecular Function | GO:0019864 | IgG binding | Fcgr1 | IDA | Mouse | PMID:9551950 | |
| Molecular Function | GO:0019770 | IgG receptor activity | Fcgr1 | IMP | MGI:MGI:2679238 | Mouse | PMID:11911823 |
| Molecular Function | GO:0019770 | IgG receptor activity | Fcgr1 | IMP | MGI:MGI:2664927 | Mouse | PMID:11911824 |
| Molecular Function | GO:0019770 | IgG receptor activity | Fcgr1 | IMP | MGI:MGI:2679238 | Mouse | PMID:9551950 |
| Molecular Function | GO:0031774 | leukotriene receptor binding | Fcgr1a | IPI | RGD:620410 | Rat | PMID:19657115|RGD:9685698 |
| Molecular Function | GO:0005515 | protein binding | FCGR1A | IPI | UniProtKB:P21333 | Human | PMID:18322202 |
| Molecular Function | GO:0005515 | protein binding | FCGR1A | IPI | UniProtKB:O43491 | Human | PMID:22003208 |
| Molecular Function | GO:0005515 | protein binding | FCGR1A | IPI | UniProtKB:P01857 | Human | PMID:25925696 |
| Molecular Function | GO:0005515 | protein binding | FCGR1A | IPI | UniProtKB:P30273 | Human | PMID:29143175 |
| Molecular Function | GO:0005515 | protein binding | FCGR1A | IPI | UniProtKB:O00526 | Human | PMID:32296183 |
| Molecular Function | GO:0005515 | protein binding | FCGR1A | IPI | UniProtKB:O43736 | Human | PMID:32296183 |
| Molecular Function | GO:0005515 | protein binding | FCGR1A | IPI | UniProtKB:O95393 | Human | PMID:32296183 |
| Molecular Function | GO:0005515 | protein binding | FCGR1A | IPI | UniProtKB:P07306 | Human | PMID:32296183 |
| Molecular Function | GO:0005515 | protein binding | FCGR1A | IPI | UniProtKB:Q13021 | Human | PMID:32296183 |
| Molecular Function | GO:0005515 | protein binding | FCGR1A | IPI | UniProtKB:Q13323 | Human | PMID:32296183 |
| Molecular Function | GO:0005515 | protein binding | FCGR1A | IPI | UniProtKB:Q15848 | Human | PMID:32296183 |
| Molecular Function | GO:0005515 | protein binding | FCGR1A | IPI | UniProtKB:Q5TGU0 | Human | PMID:32296183 |
| Molecular Function | GO:0005515 | protein binding | FCGR1A | IPI | UniProtKB:Q6UX27-3 | Human | PMID:32296183 |
| Molecular Function | GO:0005515 | protein binding | FCGR1A | IPI | UniProtKB:Q86VB7 | Human | PMID:32296183 |
| Molecular Function | GO:0005515 | protein binding | FCGR1A | IPI | UniProtKB:Q8IZ57 | Human | PMID:32296183 |
| Molecular Function | GO:0005515 | protein binding | FCGR1A | IPI | UniProtKB:Q8N5M9 | Human | PMID:32296183 |
| Molecular Function | GO:0005515 | protein binding | FCGR1A | IPI | UniProtKB:Q8N6F1-2 | Human | PMID:32296183 |
| Molecular Function | GO:0005515 | protein binding | FCGR1A | IPI | UniProtKB:Q8TAF8 | Human | PMID:32296183 |
| Molecular Function | GO:0005515 | protein binding | FCGR1A | IPI | UniProtKB:Q92520 | Human | PMID:32296183 |
| Molecular Function | GO:0005515 | protein binding | FCGR1A | IPI | UniProtKB:Q92982 | Human | PMID:32296183 |
| Molecular Function | GO:0005515 | protein binding | FCGR1A | IPI | UniProtKB:Q9BXN2-6 | Human | PMID:32296183 |
| Molecular Function | GO:0005515 | protein binding | FCGR1A | IPI | UniProtKB:Q9H2S6-2 | Human | PMID:32296183 |
| Molecular Function | GO:0005515 | protein binding | FCGR1A | IPI | UniProtKB:Q9NS64 | Human | PMID:32296183 |
| Molecular Function | GO:0005515 | protein binding | FCGR1A | IPI | UniProtKB:Q9UEU0 | Human | PMID:32296183 |
| Molecular Function | GO:0005515 | protein binding | Fcgr1a | IPI | RGD:629471 | Rat | PMID:19657115|RGD:9685698 |
| Cellular Component | GO:0009897 | external side of plasma membrane | Fcgr1 | IDA | Mouse | PMID:11911823 | |
| Cellular Component | GO:0045121 | membrane raft | Fcgr1a | IDA | Rat | PMID:19657115|RGD:9685698 | |
| Cellular Component | GO:0005886 | plasma membrane | FCGR1A | IDA | Human | PMID:18322202 | |
| Biological Process | GO:0001788 | antibody-dependent cellular cytotoxicity | FCGR1A | IDA | Human | PMID:11711607 | |
| Biological Process | GO:0001788 | antibody-dependent cellular cytotoxicity | Fcgr1 | IMP | MGI:MGI:2679238 | Mouse | PMID:11911823 |
| Biological Process | GO:0001788 | antibody-dependent cellular cytotoxicity | Fcgr1 | IMP | MGI:MGI:2664927 | Mouse | PMID:11911824 |
| Biological Process | GO:0019884 | antigen processing and presentation of exogenous antigen | Fcgr1 | IMP | MGI:MGI:2679238 | Mouse | PMID:11911823 |
| Biological Process | GO:0042590 | antigen processing and presentation of exogenous peptide antigen via MHC class I | Fcgr1 | IMP | MGI:MGI:2664927 | Mouse | PMID:11911824 |
| Biological Process | GO:0007166 | cell surface receptor signaling pathway | Fcgr1 | IMP | MGI:MGI:2679238 | Mouse | PMID:11911823 |
| Biological Process | GO:0007166 | cell surface receptor signaling pathway | Fcgr1 | IMP | MGI:MGI:2664927 | Mouse | PMID:11911824 |
| Biological Process | GO:0007166 | cell surface receptor signaling pathway | Fcgr1 | IMP | MGI:MGI:2679238 | Mouse | PMID:9551950 |
| Biological Process | GO:0042742 | defense response to bacterium | Fcgr1 | IMP | MGI:MGI:2664927 | Mouse | PMID:11911824 |
| Biological Process | GO:0006911 | phagocytosis, engulfment | Fcgr1 | IMP | MGI:MGI:2664927 | Mouse | PMID:11911824 |
| Biological Process | GO:0006911 | phagocytosis, engulfment | Fcgr1 | IMP | MGI:MGI:2679238 | Mouse | PMID:11911823 |
| Biological Process | GO:0006911 | phagocytosis, engulfment | Fcgr1 | IMP | MGI:MGI:2679238 | Mouse | PMID:9551950 |
| Biological Process | GO:0006910 | phagocytosis, recognition | Fcgr1 | IMP | MGI:MGI:2664927 | Mouse | PMID:11911824 |
| Biological Process | GO:0006910 | phagocytosis, recognition | Fcgr1 | IMP | MGI:MGI:2679238 | Mouse | PMID:11911823 |
| Biological Process | GO:0006910 | phagocytosis, recognition | Fcgr1 | IMP | MGI:MGI:2679238 | Mouse | PMID:9551950 |
| Biological Process | GO:0050766 | positive regulation of phagocytosis | Fcgr1 | IMP | MGI:MGI:2679238 | Mouse | PMID:9551950 |
| Biological Process | GO:0050766 | positive regulation of phagocytosis | Fcgr1 | IMP | MGI:MGI:2679238 | Mouse | PMID:11911823 |
| Biological Process | GO:0050766 | positive regulation of phagocytosis | Fcgr1 | IMP | MGI:MGI:2664927 | Mouse | PMID:11911824 |
| Biological Process | GO:0060100 | positive regulation of phagocytosis, engulfment | Fcgr1a | IMP | Rat | PMID:19657115|RGD:9685698 | |
| Biological Process | GO:0061098 | positive regulation of protein tyrosine kinase activity | FCGR1A | IMP | Human | PMID:10556798 | |
| Biological Process | GO:1904058 | positive regulation of sensory perception of pain | Fcgr1a | IMP | Rat | PMID:32510872|RGD:127338469 | |
| Biological Process | GO:0001798 | positive regulation of type IIa hypersensitivity | Fcgr1 | IMP | MGI:MGI:2664927 | Mouse | PMID:11911824 |
| Biological Process | GO:0001805 | positive regulation of type III hypersensitivity | Fcgr1 | IMP | MGI:MGI:2679238 | Mouse | PMID:11911823 |
| Biological Process | GO:0006898 | receptor-mediated endocytosis | Fcgr1 | IMP | MGI:MGI:2679238 | Mouse | PMID:11911823 |
| Biological Process | GO:0050776 | regulation of immune response | Fcgr1 | IMP | MGI:MGI:2679238 | Mouse | PMID:11911823 |
| Biological Process | GO:0050776 | regulation of immune response | Fcgr1 | IMP | MGI:MGI:2664927 | Mouse | PMID:11911824 |
| Biological Process | GO:0009617 | response to bacterium | Fcgr1 | IMP | MGI:MGI:2664927 | Mouse | PMID:16836651 |
| Biological Process | GO:0071871 | response to epinephrine | Fcgr1a | IEP | Rat | PMID:18756515|RGD:9685707 | |
| Biological Process | GO:0032355 | response to estradiol | Fcgr1a | IEP | Rat | PMID:24551115|RGD:9685700 |
| EXP Inferred from experiment |
| IDA Inferred from direct assay |
| IEP Inferred from expression pattern |
| IGI Inferred from genetic interaction |
| IMP Inferred from mutant phenotype |
| IPI Inferred from physical interaction |
| HTP Inferred from High Throughput Experiment |
| HDA Inferred from High Throughput Direct Assay |
| HMP Inferred from High Throughput Mutant Phenotype |
| HGI Inferred from High Throughput Genetic Interaction |
| HEP Inferred from High Throughput Expression Pattern |
Mouse Genome Database (MGD), Gene Expression Database (GXD), Mouse Models of Human Cancer database (MMHCdb) (formerly Mouse Tumor Biology (MTB)), Gene Ontology (GO) |
||
|
Citing These Resources Funding Information Warranty Disclaimer, Privacy Notice, Licensing, & Copyright Send questions and comments to User Support. |
last database update 09/30/2025 MGI 6.24 |
|
|
|
||