|
Source |
Alliance of Genome Resources |



| Category | ID | Classification term | Gene | Evidence | Inferred from | Organism | Reference |
|---|---|---|---|---|---|---|---|
| Molecular Function | GO:0005515 | protein binding | FAIM2 | IPI | UniProtKB:O95208-2 | Human | PMID:32296183 |
| Molecular Function | GO:0005515 | protein binding | FAIM2 | IPI | UniProtKB:Q6P531 | Human | PMID:32296183 |
| Molecular Function | GO:0005515 | protein binding | Faim2 | IPI | PR:Q64373 | Mouse | PMID:26582200 |
| Cellular Component | GO:0005783 | endoplasmic reticulum | Faim2 | IDA | Mouse | PMID:26582200 | |
| Cellular Component | GO:0005794 | Golgi apparatus | Faim2 | IDA | Mouse | PMID:26582200 | |
| Cellular Component | GO:0016020 | membrane | Faim2 | IDA | Mouse | PMID:26582200 | |
| Cellular Component | GO:0045121 | membrane raft | FAIM2 | IDA | Human | PMID:17635665 | |
| Cellular Component | GO:0045121 | membrane raft | Faim2 | IDA | Mouse | MGI:MGI:5315338|PMID:17635665 | |
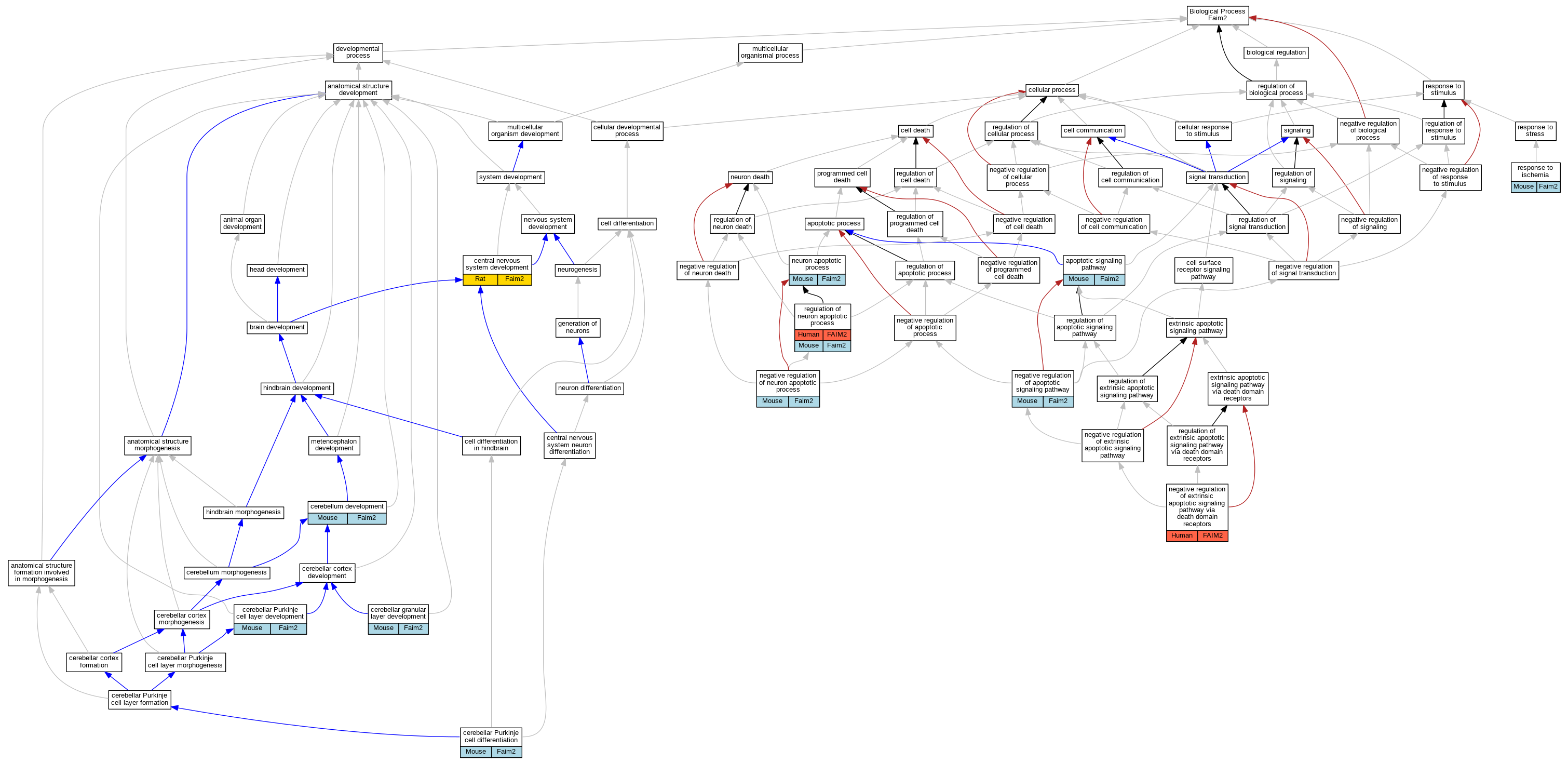
| Biological Process | GO:0097190 | apoptotic signaling pathway | Faim2 | IMP | MGI:MGI:4888719 | Mouse | PMID:21209208 |
| Biological Process | GO:0007417 | central nervous system development | Faim2 | IEP | Rat | PMID:9698393|RGD:633222 | |
| Biological Process | GO:0021681 | cerebellar granular layer development | Faim2 | IMP | Mouse | MGI:MGI:5295128|PMID:21957071 | |
| Biological Process | GO:0021702 | cerebellar Purkinje cell differentiation | Faim2 | IMP | Mouse | MGI:MGI:5295128|PMID:21957071 | |
| Biological Process | GO:0021680 | cerebellar Purkinje cell layer development | Faim2 | IMP | Mouse | MGI:MGI:5295128|PMID:21957071 | |
| Biological Process | GO:0021549 | cerebellum development | Faim2 | IMP | Mouse | MGI:MGI:5295128|PMID:21957071 | |
| Biological Process | GO:2001234 | negative regulation of apoptotic signaling pathway | Faim2 | IMP | MGI:MGI:4888719 | Mouse | PMID:21209208 |
| Biological Process | GO:1902042 | negative regulation of extrinsic apoptotic signaling pathway via death domain receptors | FAIM2 | IDA | Human | PMID:26582200 | |
| Biological Process | GO:0043524 | negative regulation of neuron apoptotic process | Faim2 | IMP | MGI:MGI:4888719 | Mouse | PMID:21209208 |
| Biological Process | GO:0051402 | neuron apoptotic process | Faim2 | IMP | MGI:MGI:4888719 | Mouse | PMID:21209208 |
| Biological Process | GO:0043523 | regulation of neuron apoptotic process | FAIM2 | IMP | Human | PMID:17635665 | |
| Biological Process | GO:0043523 | regulation of neuron apoptotic process | Faim2 | IMP | Mouse | MGI:MGI:5315338|PMID:17635665 | |
| Biological Process | GO:0043523 | regulation of neuron apoptotic process | Faim2 | IMP | Mouse | MGI:MGI:5295128|PMID:21957071 | |
| Biological Process | GO:0002931 | response to ischemia | Faim2 | IMP | MGI:MGI:4888719 | Mouse | PMID:21209208 |
| EXP Inferred from experiment |
| IDA Inferred from direct assay |
| IEP Inferred from expression pattern |
| IGI Inferred from genetic interaction |
| IMP Inferred from mutant phenotype |
| IPI Inferred from physical interaction |
| HTP Inferred from High Throughput Experiment |
| HDA Inferred from High Throughput Direct Assay |
| HMP Inferred from High Throughput Mutant Phenotype |
| HGI Inferred from High Throughput Genetic Interaction |
| HEP Inferred from High Throughput Expression Pattern |
Mouse Genome Database (MGD), Gene Expression Database (GXD), Mouse Models of Human Cancer database (MMHCdb) (formerly Mouse Tumor Biology (MTB)), Gene Ontology (GO) |
||
|
Citing These Resources Funding Information Warranty Disclaimer, Privacy Notice, Licensing, & Copyright Send questions and comments to User Support. |
last database update 05/05/2026 MGI 6.24 |
|
|
|
||