|
Source |
Alliance of Genome Resources |



| Category | ID | Classification term | Gene | Evidence | Inferred from | Organism | Reference |
|---|---|---|---|---|---|---|---|
| Molecular Function | GO:0005543 | phospholipid binding | F3 | IDA | Human | PMID:17469850 | |
| Molecular Function | GO:0002020 | protease binding | F3 | IPI | UniProtKB:P08709 | Human | PMID:3455766 |
| Molecular Function | GO:0002020 | protease binding | F3 | IPI | RGD:628678 | Rat | PMID:18315926|RGD:2312293 |
| Molecular Function | GO:0005515 | protein binding | F3 | IPI | UniProtKB:P08709 | Human | PMID:15522303 |
| Molecular Function | GO:0005515 | protein binding | F3 | IPI | UniProtKB:P08709 | Human | PMID:15664864 |
| Molecular Function | GO:0005515 | protein binding | F3 | IPI | UniProtKB:P55085 | Human | PMID:16959886 |
| Molecular Function | GO:0005515 | protein binding | F3 | IPI | UniProtKB:Q9Y251 | Human | PMID:20634491 |
| Molecular Function | GO:0005515 | protein binding | F3 | IPI | UniProtKB:P08709 | Human | PMID:25241761 |
| Molecular Function | GO:0005515 | protein binding | F3 | IPI | UniProtKB:Q9UM19 | Human | PMID:32296183 |
| Molecular Function | GO:0005515 | protein binding | F3 | IPI | UniProtKB:P08709 | Human | PMID:8598903 |
| Molecular Function | GO:0005515 | protein binding | F3 | IPI | UniProtKB:P08709 | Human | PMID:8940045 |
| Molecular Function | GO:0005515 | protein binding | F3 | IPI | UniProtKB:P08709 | Human | PMID:9414278 |
| Molecular Function | GO:0004252 | serine-type endopeptidase activity | F3 | IDA | Human | PMID:24998411 | |
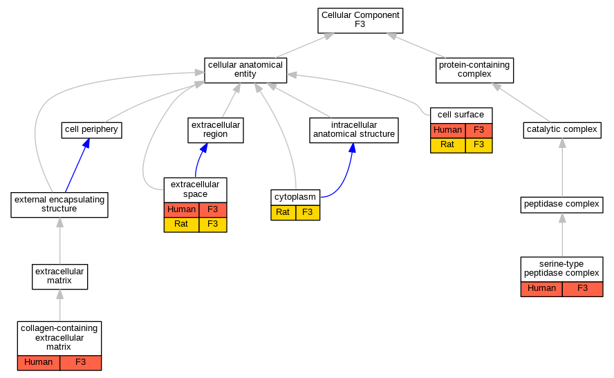
| Cellular Component | GO:0009986 | cell surface | F3 | IDA | Human | PMID:17898544 | |
| Cellular Component | GO:0009986 | cell surface | F3 | HDA | Human | PMID:19581412 | |
| Cellular Component | GO:0009986 | cell surface | F3 | IDA | Rat | PMID:16902157|RGD:2313746 | |
| Cellular Component | GO:0062023 | collagen-containing extracellular matrix | F3 | IDA | Human | PMID:2704749 | |
| Cellular Component | GO:0005737 | cytoplasm | F3 | IDA | Rat | PMID:16902157|RGD:2313746 | |
| Cellular Component | GO:0005615 | extracellular space | F3 | IDA | Human | PMID:19065458 | |
| Cellular Component | GO:0005615 | extracellular space | F3 | IDA | Rat | PMID:12083485|RGD:1299120 | |
| Cellular Component | GO:1905286 | serine-type peptidase complex | F3 | IPI | UniProtKB:P08709 | Human | PMID:24998411 |
| Biological Process | GO:0006919 | activation of cysteine-type endopeptidase activity involved in apoptotic process | F3 | IDA | Human | PMID:17898544 | |
| Biological Process | GO:0002541 | activation of plasma proteins involved in acute inflammatory response | F3 | IDA | Human | PMID:17469850 | |
| Biological Process | GO:0007568 | aging | F3 | IEP | Rat | PMID:9875493|RGD:2313773 | |
| Biological Process | GO:0007596 | blood coagulation | F3 | IDA | Human | PMID:24998411 | |
| Biological Process | GO:0007596 | blood coagulation | F3 | IDA | Human | PMID:8632006 | |
| Biological Process | GO:0070301 | cellular response to hydrogen peroxide | F3 | IEP | Rat | PMID:10190887|RGD:2313771 | |
| Biological Process | GO:0071404 | cellular response to low-density lipoprotein particle stimulus | F3 | IEP | Rat | PMID:10190887|RGD:2313771 | |
| Biological Process | GO:0007599 | hemostasis | f3a | IMP | ZFIN:ZDB-MRPHLNO-221118-3 | Zfish | PMID:35386206 |
| Biological Process | GO:0045766 | positive regulation of angiogenesis | F3 | IDA | Human | PMID:17898544 | |
| Biological Process | GO:0001938 | positive regulation of endothelial cell proliferation | F3 | IDA | Human | PMID:17898544 | |
| Biological Process | GO:0010628 | positive regulation of gene expression | F3 | IMP | Human | PMID:22556343 | |
| Biological Process | GO:0032757 | positive regulation of interleukin-8 production | F3 | IMP | Human | PMID:22556343 | |
| Biological Process | GO:0010641 | positive regulation of platelet-derived growth factor receptor signaling pathway | F3 | IDA | Human | PMID:17991872 | |
| Biological Process | GO:0051897 | positive regulation of protein kinase B signaling | F3 | IMP | Human | PMID:18612547 | |
| Biological Process | GO:0014911 | positive regulation of smooth muscle cell migration | F3 | IDA | Rat | PMID:10840019|RGD:2313761 | |
| Biological Process | GO:0016485 | protein processing | F3 | IDA | Human | PMID:24998411 | |
| Biological Process | GO:0032355 | response to estradiol | F3 | IEP | Rat | PMID:15481788|RGD:2313757 | |
| Biological Process | GO:0034405 | response to fluid shear stress | F3 | IEP | Rat | PMID:9974408|RGD:2313772 | |
| Biological Process | GO:0032496 | response to lipopolysaccharide | F3 | IEP | Rat | PMID:16113797|RGD:2313752 | |
| Biological Process | GO:0009612 | response to mechanical stimulus | F3 | IEP | Rat | PMID:15293323|RGD:2313758 | |
| Biological Process | GO:0009266 | response to temperature stimulus | F3 | IEP | Rat | PMID:16902157|RGD:2313746 | |
| Biological Process | GO:0009611 | response to wounding | F3 | IEP | Rat | PMID:10780328|RGD:2313770 | |
| Biological Process | GO:0002040 | sprouting angiogenesis | f3a | IMP | ZFIN:ZDB-MRPHLNO-221118-3 | Zfish | PMID:35386206 |
| Biological Process | GO:0001944 | vasculature development | f3b | IMP | Zfish | PMID:22057990 |
| EXP Inferred from experiment |
| IDA Inferred from direct assay |
| IEP Inferred from expression pattern |
| IGI Inferred from genetic interaction |
| IMP Inferred from mutant phenotype |
| IPI Inferred from physical interaction |
| HTP Inferred from High Throughput Experiment |
| HDA Inferred from High Throughput Direct Assay |
| HMP Inferred from High Throughput Mutant Phenotype |
| HGI Inferred from High Throughput Genetic Interaction |
| HEP Inferred from High Throughput Expression Pattern |
Mouse Genome Database (MGD), Gene Expression Database (GXD), Mouse Models of Human Cancer database (MMHCdb) (formerly Mouse Tumor Biology (MTB)), Gene Ontology (GO) |
||
|
Citing These Resources Funding Information Warranty Disclaimer, Privacy Notice, Licensing, & Copyright Send questions and comments to User Support. |
last database update 09/30/2025 MGI 6.24 |
|
|
|
||