|
Source |
Alliance of Genome Resources |



| Category | ID | Classification term | Gene | Evidence | Inferred from | Organism | Reference |
|---|---|---|---|---|---|---|---|
| Molecular Function | GO:0004177 | aminopeptidase activity | ENPEP | IDA | Human | PMID:10692253 | |
| Molecular Function | GO:0004177 | aminopeptidase activity | ENPEP | IDA | Human | PMID:8244382 | |
| Molecular Function | GO:0004177 | aminopeptidase activity | Enpep | IDA | Rat | PMID:10978538|RGD:631866 | |
| Molecular Function | GO:0004177 | aminopeptidase activity | Enpep | IDA | Rat | PMID:16537183|RGD:1581649 | |
| Molecular Function | GO:0070006 | metalloaminopeptidase activity | ENPEP | IDA | Human | PMID:23888046 | |
| Molecular Function | GO:0070006 | metalloaminopeptidase activity | ENPEP | IDA | Human | PMID:8346219 | |
| Molecular Function | GO:0008233 | peptidase activity | Enpep | IDA | Mouse | PMID:14998491 | |
| Molecular Function | GO:0042277 | peptide binding | Enpep | IDA | Rat | PMID:16537183|RGD:1581649 | |
| Cellular Component | GO:0045177 | apical part of cell | Enpep | IDA | Mouse | PMID:16286663 | |
| Cellular Component | GO:0016324 | apical plasma membrane | Enpep | IDA | Mouse | PMID:16286663 | |
| Cellular Component | GO:0005903 | brush border | Enpep | IDA | Mouse | PMID:16286663 | |
| Cellular Component | GO:0031526 | brush border membrane | Enpep | IDA | Rat | PMID:12110004|RGD:1626500 | |
| Cellular Component | GO:0031410 | cytoplasmic vesicle | Enpep | IDA | Mouse | PMID:16286663 | |
| Cellular Component | GO:0009897 | external side of plasma membrane | Enpep | IDA | Mouse | PMID:7795661 | |
| Cellular Component | GO:0070062 | extracellular exosome | ENPEP | HDA | Human | PMID:19056867 | |
| Cellular Component | GO:0070062 | extracellular exosome | ENPEP | HDA | Human | PMID:23533145 | |
| Cellular Component | GO:0005765 | lysosomal membrane | ENPEP | HDA | Human | PMID:17897319 | |
| Cellular Component | GO:0005886 | plasma membrane | ENPEP | IDA | Human | PMID:10692253 | |
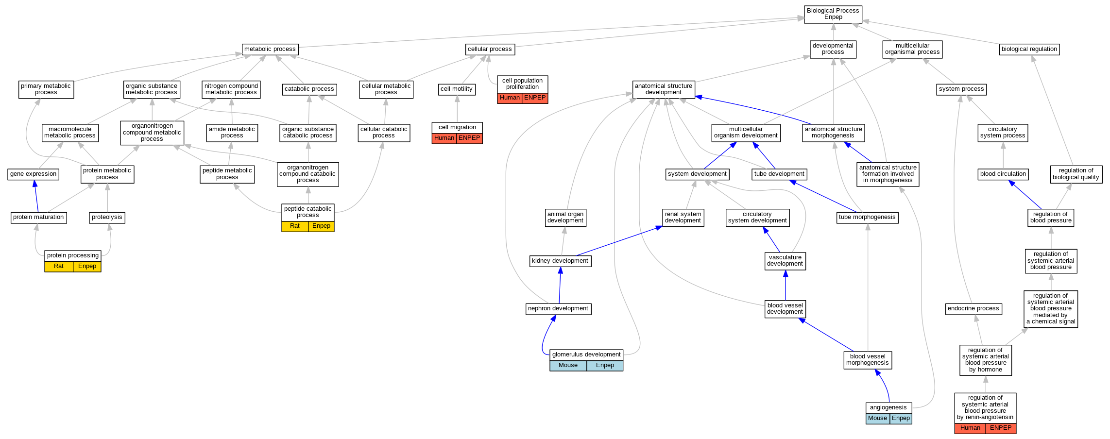
| Biological Process | GO:0001525 | angiogenesis | Enpep | IMP | MGI:MGI:2182774 | Mouse | PMID:14998491 |
| Biological Process | GO:0016477 | cell migration | ENPEP | IDA | Human | PMID:14998491 | |
| Biological Process | GO:0008283 | cell population proliferation | ENPEP | IDA | Human | PMID:14998491 | |
| Biological Process | GO:0032835 | glomerulus development | Enpep | IEP | Mouse | MGI:MGI:3624074|PMID:16286663 | |
| Biological Process | GO:0043171 | peptide catabolic process | Enpep | IDA | Rat | PMID:12110004|RGD:1626500 | |
| Biological Process | GO:0016485 | protein processing | Enpep | IDA | Rat | PMID:16537183|RGD:1581649 | |
| Biological Process | GO:0003081 | regulation of systemic arterial blood pressure by renin-angiotensin | ENPEP | IDA | Human | PMID:19608358 |
| EXP Inferred from experiment |
| IDA Inferred from direct assay |
| IEP Inferred from expression pattern |
| IGI Inferred from genetic interaction |
| IMP Inferred from mutant phenotype |
| IPI Inferred from physical interaction |
| HTP Inferred from High Throughput Experiment |
| HDA Inferred from High Throughput Direct Assay |
| HMP Inferred from High Throughput Mutant Phenotype |
| HGI Inferred from High Throughput Genetic Interaction |
| HEP Inferred from High Throughput Expression Pattern |
Mouse Genome Database (MGD), Gene Expression Database (GXD), Mouse Models of Human Cancer database (MMHCdb) (formerly Mouse Tumor Biology (MTB)), Gene Ontology (GO) |
||
|
Citing These Resources Funding Information Warranty Disclaimer, Privacy Notice, Licensing, & Copyright Send questions and comments to User Support. |
last database update 09/30/2025 MGI 6.24 |
|
|
|
||