|
Source |
Alliance of Genome Resources |



| Category | ID | Classification term | Gene | Evidence | Inferred from | Organism | Reference |
|---|---|---|---|---|---|---|---|
| Molecular Function | GO:0001228 | DNA-binding transcription activator activity, RNA polymerase II-specific | ELF4 | IDA | Human | PMID:14625302 | |
| Molecular Function | GO:0005515 | protein binding | ELF4 | IPI | UniProtKB:Q01196 | Human | PMID:10207087 |
| Molecular Function | GO:0005515 | protein binding | ELF4 | IPI | UniProtKB:Q01196-8 | Human | PMID:10207087 |
| Molecular Function | GO:0005515 | protein binding | ELF4 | IPI | UniProtKB:Q01196 | Human | PMID:14970218 |
| Molecular Function | GO:0005515 | protein binding | ELF4 | IPI | UniProtKB:Q01196-1 | Human | PMID:14970218 |
| Molecular Function | GO:0005515 | protein binding | ELF4 | IPI | UniProtKB:P29590 | Human | PMID:14976184 |
| Molecular Function | GO:0000978 | RNA polymerase II cis-regulatory region sequence-specific DNA binding | ELF4 | IDA | Human | PMID:14625302 | |
| Molecular Function | GO:1990837 | sequence-specific double-stranded DNA binding | ELF4 | IDA | Human | PMID:28473536 | |
| Cellular Component | GO:0016604 | nuclear body | ELF4 | IDA | Human | GO_REF:0000052 | |
| Cellular Component | GO:0005654 | nucleoplasm | ELF4 | IDA | Human | GO_REF:0000052 | |
| Cellular Component | GO:0016605 | PML body | ELF4 | IDA | Human | PMID:14970218 | |
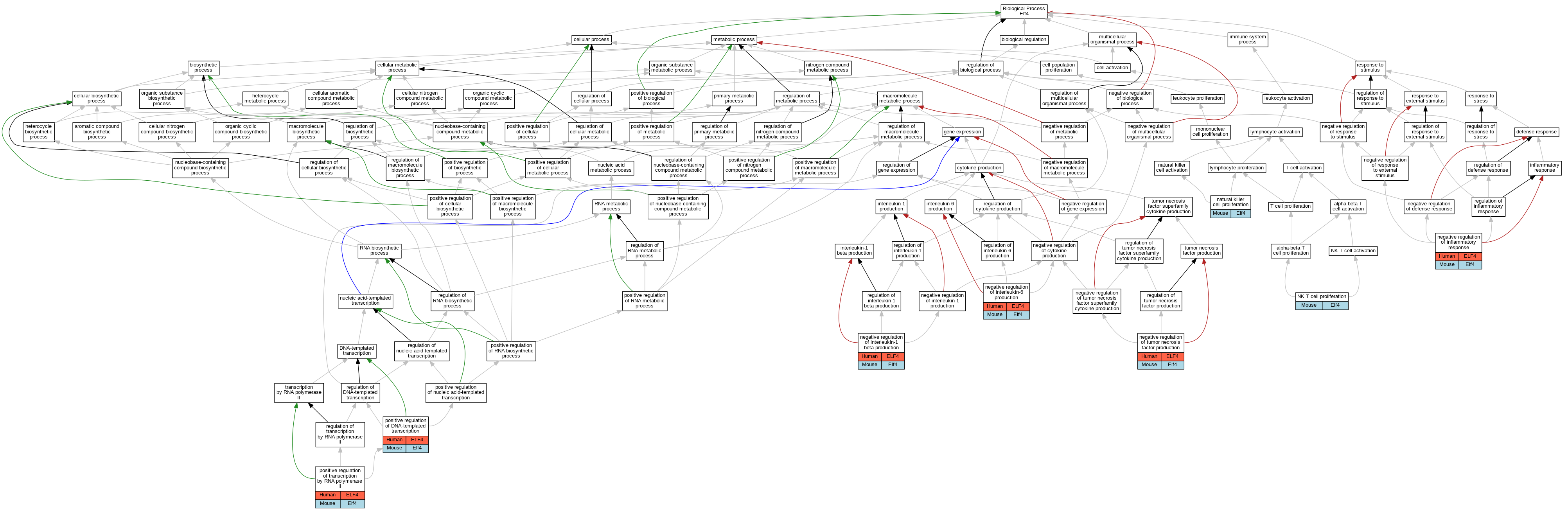
| Biological Process | GO:0001787 | natural killer cell proliferation | Elf4 | IDA | Mouse | MGI:MGI:2388503|PMID:12387738 | |
| Biological Process | GO:0050728 | negative regulation of inflammatory response | ELF4 | IMP | Human | PMID:34326534 | |
| Biological Process | GO:0050728 | negative regulation of inflammatory response | Elf4 | IMP | Mouse | MGI:MGI:6740250|PMID:34326534 | |
| Biological Process | GO:0032691 | negative regulation of interleukin-1 beta production | ELF4 | IMP | Human | PMID:34326534 | |
| Biological Process | GO:0032691 | negative regulation of interleukin-1 beta production | Elf4 | IMP | Mouse | MGI:MGI:6740250|PMID:34326534 | |
| Biological Process | GO:0032715 | negative regulation of interleukin-6 production | ELF4 | IMP | Human | PMID:34326534 | |
| Biological Process | GO:0032715 | negative regulation of interleukin-6 production | Elf4 | IMP | Mouse | MGI:MGI:6740250|PMID:34326534 | |
| Biological Process | GO:0032720 | negative regulation of tumor necrosis factor production | ELF4 | IMP | Human | PMID:35266071 | |
| Biological Process | GO:0032720 | negative regulation of tumor necrosis factor production | Elf4 | IMP | Mouse | MGI:MGI:7341386|PMID:35266071 | |
| Biological Process | GO:0001866 | NK T cell proliferation | Elf4 | IDA | Mouse | MGI:MGI:2388503|PMID:12387738 | |
| Biological Process | GO:0045893 | positive regulation of DNA-templated transcription | ELF4 | IDA | Human | PMID:14625302 | |
| Biological Process | GO:0045893 | positive regulation of DNA-templated transcription | ELF4 | IDA | Human | PMID:8895518 | |
| Biological Process | GO:0045893 | positive regulation of DNA-templated transcription | ELF4 | IDA | Human | PMID:9524226 | |
| Biological Process | GO:0045893 | positive regulation of DNA-templated transcription | Elf4 | IDA | Mouse | MGI:MGI:2388503|PMID:12387738 | |
| Biological Process | GO:0045944 | positive regulation of transcription by RNA polymerase II | ELF4 | IDA | Human | PMID:14625302 | |
| Biological Process | GO:0045944 | positive regulation of transcription by RNA polymerase II | ELF4 | IDA | Human | PMID:14970218 | |
| Biological Process | GO:0045944 | positive regulation of transcription by RNA polymerase II | ELF4 | IDA | Human | PMID:8895518 | |
| Biological Process | GO:0045944 | positive regulation of transcription by RNA polymerase II | ELF4 | IDA | Human | PMID:9524226 | |
| Biological Process | GO:0045944 | positive regulation of transcription by RNA polymerase II | Elf4 | IDA | Mouse | MGI:MGI:2388503|PMID:12387738 |
| EXP Inferred from experiment |
| IDA Inferred from direct assay |
| IEP Inferred from expression pattern |
| IGI Inferred from genetic interaction |
| IMP Inferred from mutant phenotype |
| IPI Inferred from physical interaction |
| HTP Inferred from High Throughput Experiment |
| HDA Inferred from High Throughput Direct Assay |
| HMP Inferred from High Throughput Mutant Phenotype |
| HGI Inferred from High Throughput Genetic Interaction |
| HEP Inferred from High Throughput Expression Pattern |
Mouse Genome Database (MGD), Gene Expression Database (GXD), Mouse Models of Human Cancer database (MMHCdb) (formerly Mouse Tumor Biology (MTB)), Gene Ontology (GO) |
||
|
Citing These Resources Funding Information Warranty Disclaimer, Privacy Notice, Licensing, & Copyright Send questions and comments to User Support. |
last database update 12/30/2025 MGI 6.24 |
|
|
|
||