|
Source |
Alliance of Genome Resources |



| Category | ID | Classification term | Gene | Evidence | Inferred from | Organism | Reference |
|---|---|---|---|---|---|---|---|
| Molecular Function | GO:0019899 | enzyme binding | Eif3i | IPI | RGD:61992 | Rat | PMID:22479495|RGD:10755507 |
| Molecular Function | GO:0005515 | protein binding | EIF3I | IPI | UniProtKB:P55884 | Human | PMID:14688252 |
| Molecular Function | GO:0005515 | protein binding | EIF3I | IPI | UniProtKB:O75821 | Human | PMID:17094969 |
| Molecular Function | GO:0005515 | protein binding | EIF3I | IPI | UniProtKB:O75821 | Human | PMID:18599441 |
| Molecular Function | GO:0005515 | protein binding | EIF3I | IPI | UniProtKB:P55884 | Human | PMID:18599441 |
| Molecular Function | GO:0005515 | protein binding | EIF3I | IPI | UniProtKB:Q6UXB4 | Human | PMID:18624398 |
| Molecular Function | GO:0005515 | protein binding | EIF3I | IPI | UniProtKB:P55884 | Human | PMID:18628297 |
| Molecular Function | GO:0005515 | protein binding | EIF3I | IPI | UniProtKB:P19712:PRO_0000038050 | Human | PMID:24965446 |
| Molecular Function | GO:0005515 | protein binding | EIF3I | IPI | UniProtKB:P42858 | Human | PMID:25959826 |
| Molecular Function | GO:0005515 | protein binding | EIF3I | IPI | UniProtKB:O75821 | Human | PMID:28514442 |
| Molecular Function | GO:0005515 | protein binding | EIF3I | IPI | UniProtKB:P13473-2 | Human | PMID:32814053 |
| Molecular Function | GO:0005515 | protein binding | EIF3I | IPI | UniProtKB:P42858 | Human | PMID:32814053 |
| Molecular Function | GO:0005515 | protein binding | EIF3I | IPI | UniProtKB:P55212 | Human | PMID:32814053 |
| Molecular Function | GO:0005515 | protein binding | Eif3i | IPI | UniProtKB:Q6NZJ6 | Mouse | MGI:MGI:3628832|PMID:16541103 |
| Molecular Function | GO:0005515 | protein binding | Eif3i | IPI | RGD:10073 | Rat | PMID:12403789|RGD:628498 |
| Molecular Function | GO:0003743 | translation initiation factor activity | EIF3I | IDA | Human | PMID:25849773 | |
| Molecular Function | GO:0003743 | translation initiation factor activity | EIF3I | IDA | Human | PMID:17581632 | |
| Molecular Function | GO:0003743 | translation initiation factor activity | Eif3i | IDA | Mouse | MGI:MGI:3843422|PMID:17581632 | |
| Cellular Component | GO:0005852 | eukaryotic translation initiation factor 3 complex | EIF3I | IPI | Human | PMID:17322308 | |
| Cellular Component | GO:0005852 | eukaryotic translation initiation factor 3 complex | EIF3I | IDA | Human | PMID:17322308 | |
| Cellular Component | GO:0005852 | eukaryotic translation initiation factor 3 complex | EIF3I | IDA | Human | PMID:17581632 | |
| Cellular Component | GO:0005852 | eukaryotic translation initiation factor 3 complex | EIF3I | IDA | Human | PMID:18599441 | |
| Cellular Component | GO:0005852 | eukaryotic translation initiation factor 3 complex | EIF3I | IDA | Human | PMID:25849773 | |
| Cellular Component | GO:0005852 | eukaryotic translation initiation factor 3 complex | Eif3i | IDA | Mouse | MGI:MGI:3843422|PMID:17581632 | |
| Cellular Component | GO:0071541 | eukaryotic translation initiation factor 3 complex, eIF3m | Eif3i | IDA | Mouse | PMID:24003236 | |
| Cellular Component | GO:0070062 | extracellular exosome | EIF3I | HDA | Human | PMID:20458337 | |
| Cellular Component | GO:0045202 | synapse | Eif3i | IDA | Mouse | PMID:25211037 | |
| Cellular Component | GO:0045202 | synapse | Eif3i | EXP | Mouse | PMID:25211037 | |
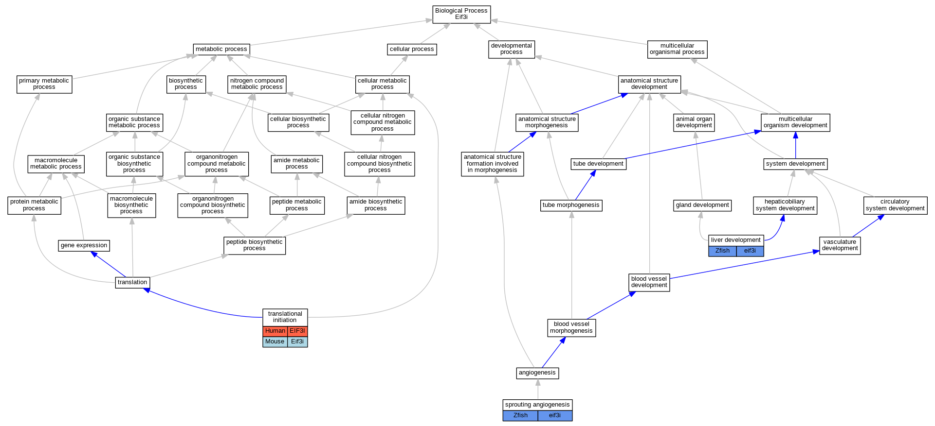
| Biological Process | GO:0001889 | liver development | eif3i | IMP | ZFIN:ZDB-GENO-150129-1 | Zfish | PMID:25147179 |
| Biological Process | GO:0002040 | sprouting angiogenesis | eif3i | IMP | ZFIN:ZDB-GENO-150129-1 | Zfish | PMID:25147179 |
| Biological Process | GO:0006413 | translational initiation | EIF3I | IDA | Human | PMID:17581632 | |
| Biological Process | GO:0006413 | translational initiation | Eif3i | IDA | Mouse | MGI:MGI:3843422|PMID:17581632 |
| EXP Inferred from experiment |
| IDA Inferred from direct assay |
| IEP Inferred from expression pattern |
| IGI Inferred from genetic interaction |
| IMP Inferred from mutant phenotype |
| IPI Inferred from physical interaction |
| HTP Inferred from High Throughput Experiment |
| HDA Inferred from High Throughput Direct Assay |
| HMP Inferred from High Throughput Mutant Phenotype |
| HGI Inferred from High Throughput Genetic Interaction |
| HEP Inferred from High Throughput Expression Pattern |
Mouse Genome Database (MGD), Gene Expression Database (GXD), Mouse Models of Human Cancer database (MMHCdb) (formerly Mouse Tumor Biology (MTB)), Gene Ontology (GO) |
||
|
Citing These Resources Funding Information Warranty Disclaimer, Privacy Notice, Licensing, & Copyright Send questions and comments to User Support. |
last database update 12/30/2025 MGI 6.24 |
|
|
|
||