|
Source |
Alliance of Genome Resources |



| Category | ID | Classification term | Gene | Evidence | Inferred from | Organism | Reference |
|---|---|---|---|---|---|---|---|
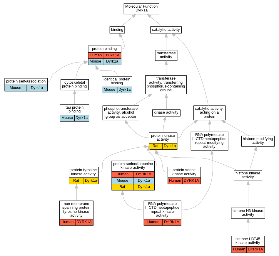
| Molecular Function | GO:0140857 | histone H3T45 kinase activity | DYRK1A | IDA | Human | PMID:24820035 | |
| Molecular Function | GO:0042802 | identical protein binding | Dyrk1a | IPI | UniProtKB:Q61214 | Mouse | MGI:MGI:5297623|PMID:21965663 |
| Molecular Function | GO:0042802 | identical protein binding | Dyrk1a | IPI | UniProtKB:Q61214 | Mouse | MGI:MGI:86016|PMID:9070862 |
| Molecular Function | GO:0004715 | non-membrane spanning protein tyrosine kinase activity | DYRK1A | IDA | Human | PMID:9748265 | |
| Molecular Function | GO:0005515 | protein binding | DYRK1A | IPI | UniProtKB:Q96S59 | Human | PMID:14500717 |
| Molecular Function | GO:0005515 | protein binding | DYRK1A | IPI | UniProtKB:P61962 | Human | PMID:14593110 |
| Molecular Function | GO:0005515 | protein binding | DYRK1A | IPI | UniProtKB:Q92561 | Human | PMID:15694837 |
| Molecular Function | GO:0005515 | protein binding | DYRK1A | IPI | UniProtKB:Q7Z698 | Human | PMID:20736167 |
| Molecular Function | GO:0005515 | protein binding | DYRK1A | IPI | UniProtKB:Q7Z699 | Human | PMID:20736167 |
| Molecular Function | GO:0005515 | protein binding | DYRK1A | IPI | UniProtKB:P61962 | Human | PMID:20940704 |
| Molecular Function | GO:0005515 | protein binding | DYRK1A | IPI | UniProtKB:P06400 | Human | PMID:23602568 |
| Molecular Function | GO:0005515 | protein binding | DYRK1A | IPI | UniProtKB:P28749 | Human | PMID:23602568 |
| Molecular Function | GO:0005515 | protein binding | DYRK1A | IPI | UniProtKB:P61962 | Human | PMID:23602568 |
| Molecular Function | GO:0005515 | protein binding | DYRK1A | IPI | UniProtKB:Q12815 | Human | PMID:23602568 |
| Molecular Function | GO:0005515 | protein binding | DYRK1A | IPI | UniProtKB:Q9BRK4 | Human | PMID:23602568 |
| Molecular Function | GO:0005515 | protein binding | DYRK1A | IPI | UniProtKB:Q12815 | Human | PMID:26949739 |
| Molecular Function | GO:0005515 | protein binding | DYRK1A | IPI | UniProtKB:Q9BRK4 | Human | PMID:26949739 |
| Molecular Function | GO:0005515 | protein binding | DYRK1A | IPI | UniProtKB:P61962 | Human | PMID:27173435 |
| Molecular Function | GO:0005515 | protein binding | DYRK1A | IPI | UniProtKB:P61962 | Human | PMID:27705803 |
| Molecular Function | GO:0005515 | protein binding | DYRK1A | IPI | UniProtKB:Q5T749 | Human | PMID:32296183 |
| Molecular Function | GO:0005515 | protein binding | DYRK1A | IPI | UniProtKB:P06400 | Human | PMID:32707033 |
| Molecular Function | GO:0005515 | protein binding | DYRK1A | IPI | UniProtKB:P28749 | Human | PMID:32707033 |
| Molecular Function | GO:0005515 | protein binding | DYRK1A | IPI | UniProtKB:P61962 | Human | PMID:32707033 |
| Molecular Function | GO:0005515 | protein binding | DYRK1A | IPI | UniProtKB:P61962 | Human | PMID:35016035 |
| Molecular Function | GO:0005515 | protein binding | Dyrk1a | IPI | UniProtKB:P53805-2|UniProtKB:Q9JHG6 | Mouse | MGI:MGI:5297623|PMID:21965663 |
| Molecular Function | GO:0005515 | protein binding | Dyrk1a | IPI | UniProtKB:Q923E4 | Mouse | MGI:MGI:4838949|PMID:20167603 |
| Molecular Function | GO:0005515 | protein binding | Dyrk1a | IPI | UniProtKB:Q9R194 | Mouse | MGI:MGI:4461092|PMID:20123978 |
| Molecular Function | GO:0005515 | protein binding | Dyrk1a | IPI | UniProtKB:O43597|UniProtKB:Q924S7|UniProtKB:Q924S8 | Mouse | MGI:MGI:5318016|PMID:20736167 |
| Molecular Function | GO:0005515 | protein binding | Dyrk1a | IPI | PR:Q62093 | Mouse | PMID:21470964 |
| Molecular Function | GO:0005515 | protein binding | Dyrk1a | IPI | PR:Q99NG0 | Mouse | PMID:15199138 |
| Molecular Function | GO:0004672 | protein kinase activity | Dyrk1a | IDA | Rat | PMID:11877424|RGD:625468 | |
| Molecular Function | GO:0043621 | protein self-association | Dyrk1a | IPI | UniProtKB:Q61214 | Mouse | MGI:MGI:86016|PMID:9070862 |
| Molecular Function | GO:0106310 | protein serine kinase activity | DYRK1A | IDA | Human | PMID:30773093 | |
| Molecular Function | GO:0004674 | protein serine/threonine kinase activity | DYRK1A | IGI | UniProtKB:Q61214 | Human | PMID:17906291 |
| Molecular Function | GO:0004674 | protein serine/threonine kinase activity | DYRK1A | IGI | UniProtKB:Q9Y463 | Human | PMID:25556849 |
| Molecular Function | GO:0004674 | protein serine/threonine kinase activity | Dyrk1a | IDA | Mouse | MGI:MGI:5318016|PMID:20736167 | |
| Molecular Function | GO:0004674 | protein serine/threonine kinase activity | Dyrk1a | IDA | Mouse | MGI:MGI:4461092|PMID:20123978 | |
| Molecular Function | GO:0004674 | protein serine/threonine kinase activity | Dyrk1a | IGI | UniProtKB:Q13627 | Mouse | MGI:MGI:3768476|PMID:17906291 |
| Molecular Function | GO:0004674 | protein serine/threonine kinase activity | Dyrk1a | IGI | UniProtKB:A0A0G2KAP6,UniProtKB:D4ACC4 | Rat | PMID:25556849|RGD:13507302 |
| Molecular Function | GO:0004674 | protein serine/threonine kinase activity | Dyrk1a | IDA | Rat | PMID:8631952|RGD:728738 | |
| Molecular Function | GO:0004713 | protein tyrosine kinase activity | Dyrk1a | IDA | Rat | PMID:8631952|RGD:728738 | |
| Molecular Function | GO:0008353 | RNA polymerase II CTD heptapeptide repeat kinase activity | DYRK1A | IDA | Human | PMID:25620562 | |
| Molecular Function | GO:0008353 | RNA polymerase II CTD heptapeptide repeat kinase activity | DYRK1A | IDA | Human | PMID:29849146 | |
| Molecular Function | GO:0048156 | tau protein binding | Dyrk1a | IPI | UniProtKB:P10637 | Mouse | MGI:MGI:3768476|PMID:17906291 |
| Molecular Function | GO:0048156 | tau protein binding | Dyrk1a | IPI | UniProtKB:P10637 | Mouse | MGI:MGI:5318016|PMID:20736167 |
| Cellular Component | GO:0030424 | axon | Dyrk1a | IDA | Mouse | MGI:MGI:5316575|PMID:21878370 | |
| Cellular Component | GO:0005737 | cytoplasm | DYRK1A | IDA | Human | PMID:15694837 | |
| Cellular Component | GO:0005737 | cytoplasm | Dyrk1a | IDA | Mouse | MGI:MGI:5316575|PMID:21878370 | |
| Cellular Component | GO:0005856 | cytoskeleton | DYRK1A | IDA | Human | PMID:24327345 | |
| Cellular Component | GO:0005856 | cytoskeleton | Dyrk1a | IDA | Mouse | MGI:MGI:6107410|PMID:24327345 | |
| Cellular Component | GO:0030425 | dendrite | Dyrk1a | IDA | Mouse | MGI:MGI:5316575|PMID:21878370 | |
| Cellular Component | GO:0016607 | nuclear speck | Dyrk1a | IDA | Rat | PMID:22767602|RGD:8554210 | |
| Cellular Component | GO:0016607 | nuclear speck | Dyrk1a | IDA | Rat | PMID:9748265|RGD:8554265 | |
| Cellular Component | GO:0005634 | nucleus | DYRK1A | IDA | Human | PMID:25620562 | |
| Cellular Component | GO:0005634 | nucleus | DYRK1A | IDA | Human | PMID:15694837 | |
| Cellular Component | GO:0005634 | nucleus | DYRK1A | IDA | Human | PMID:23415227 | |
| Cellular Component | GO:0005634 | nucleus | Dyrk1a | IDA | Mouse | MGI:MGI:86016|PMID:9070862 | |
| Cellular Component | GO:0005634 | nucleus | Dyrk1a | IDA | Mouse | MGI:MGI:5316575|PMID:21878370 | |
| Cellular Component | GO:0005634 | nucleus | Dyrk1a | IDA | Rat | PMID:9748265|RGD:8554265 | |
| Cellular Component | GO:1990904 | ribonucleoprotein complex | Dyrk1a | IDA | Mouse | PMID:21709260 | |
| Biological Process | GO:0034205 | amyloid-beta formation | DYRK1A | IMP | Human | PMID:25556849 | |
| Biological Process | GO:0001525 | angiogenesis | dyrk1aa | IMP | ZFIN:ZDB-GENO-181213-9 | Zfish | PMID:31043432 |
| Biological Process | GO:0007420 | brain development | dyrk1aa | IMP | ZFIN:ZDB-GENO-181213-9 | Zfish | PMID:29021890 |
| Biological Process | GO:0007623 | circadian rhythm | Dyrk1a | IMP | Mouse | MGI:MGI:4461092|PMID:20123978 | |
| Biological Process | GO:0043518 | negative regulation of DNA damage response, signal transduction by p53 class mediator | Dyrk1a | IDA | Mouse | MGI:MGI:5318016|PMID:20736167 | |
| Biological Process | GO:0090310 | negative regulation of DNA methylation-dependent heterochromatin formation | DYRK1A | IDA | Human | PMID:24820035 | |
| Biological Process | GO:0031115 | negative regulation of microtubule polymerization | Dyrk1a | IDA | Mouse | MGI:MGI:3768476|PMID:17906291 | |
| Biological Process | GO:0048025 | negative regulation of mRNA splicing, via spliceosome | Dyrk1a | IMP | Mouse | PMID:21470964 | |
| Biological Process | GO:0018105 | peptidyl-serine phosphorylation | DYRK1A | IGI | UniProtKB:Q9Y463 | Human | PMID:25556849 |
| Biological Process | GO:0018105 | peptidyl-serine phosphorylation | Dyrk1a | IDA | Mouse | MGI:MGI:4461092|PMID:20123978 | |
| Biological Process | GO:0018105 | peptidyl-serine phosphorylation | Dyrk1a | IDA | Rat | PMID:21215488|RGD:13464256 | |
| Biological Process | GO:0018105 | peptidyl-serine phosphorylation | Dyrk1a | IDA | Rat | PMID:22767602|RGD:8554210 | |
| Biological Process | GO:0018105 | peptidyl-serine phosphorylation | Dyrk1a | IGI | UniProtKB:A0A0G2KAP6,UniProtKB:D4ACC4 | Rat | PMID:25556849|RGD:13507302 |
| Biological Process | GO:0018107 | peptidyl-threonine phosphorylation | Dyrk1a | IDA | Mouse | MGI:MGI:5318016|PMID:20736167 | |
| Biological Process | GO:0018107 | peptidyl-threonine phosphorylation | Dyrk1a | IGI | UniProtKB:A0A0G2KAP6,UniProtKB:D4ACC4 | Rat | PMID:25556849|RGD:13507302 |
| Biological Process | GO:0038083 | peptidyl-tyrosine autophosphorylation | DYRK1A | IDA | Human | PMID:24327345 | |
| Biological Process | GO:0038083 | peptidyl-tyrosine autophosphorylation | Dyrk1a | IDA | Mouse | MGI:MGI:6107410|PMID:24327345 | |
| Biological Process | GO:0018108 | peptidyl-tyrosine phosphorylation | DYRK1A | IDA | Human | PMID:9748265 | |
| Biological Process | GO:0018108 | peptidyl-tyrosine phosphorylation | Dyrk1a | IDA | Mouse | PMID:21470964 | |
| Biological Process | GO:0018108 | peptidyl-tyrosine phosphorylation | Dyrk1a | IDA | Rat | PMID:8631952|RGD:728738 | |
| Biological Process | GO:0090312 | positive regulation of protein deacetylation | Dyrk1a | IDA | Mouse | MGI:MGI:5318016|PMID:20736167 | |
| Biological Process | GO:0033120 | positive regulation of RNA splicing | DYRK1A | IDA | Human | PMID:28377597 | |
| Biological Process | GO:0033120 | positive regulation of RNA splicing | Dyrk1a | IMP | Rat | PMID:28377597|RGD:13464257 | |
| Biological Process | GO:0046777 | protein autophosphorylation | Dyrk1a | IDA | Rat | PMID:8631952|RGD:728738 | |
| Biological Process | GO:0006468 | protein phosphorylation | Dyrk1a | IDA | Rat | PMID:11877424|RGD:625468 | |
| Biological Process | GO:0006468 | protein phosphorylation | Dyrk1a | IDA | Rat | PMID:8631952|RGD:728738 | |
| Biological Process | GO:0000381 | regulation of alternative mRNA splicing, via spliceosome | Dyrk1a | IDA | Rat | PMID:22767602|RGD:8554210 |
| EXP Inferred from experiment |
| IDA Inferred from direct assay |
| IEP Inferred from expression pattern |
| IGI Inferred from genetic interaction |
| IMP Inferred from mutant phenotype |
| IPI Inferred from physical interaction |
| HTP Inferred from High Throughput Experiment |
| HDA Inferred from High Throughput Direct Assay |
| HMP Inferred from High Throughput Mutant Phenotype |
| HGI Inferred from High Throughput Genetic Interaction |
| HEP Inferred from High Throughput Expression Pattern |
Mouse Genome Database (MGD), Gene Expression Database (GXD), Mouse Models of Human Cancer database (MMHCdb) (formerly Mouse Tumor Biology (MTB)), Gene Ontology (GO) |
||
|
Citing These Resources Funding Information Warranty Disclaimer, Privacy Notice, Licensing, & Copyright Send questions and comments to User Support. |
last database update 09/30/2025 MGI 6.24 |
|
|
|
||