|
Source |
Alliance of Genome Resources |



| Category | ID | Classification term | Gene | Evidence | Inferred from | Organism | Reference |
|---|---|---|---|---|---|---|---|
| Molecular Function | GO:0017151 | DEAD/H-box RNA helicase binding | DROSHA | IPI | UniProtKB:P17844 | Human | PMID:18548003 |
| Molecular Function | GO:0001530 | lipopolysaccharide binding | DROSHA | IDA | Human | PMID:20180804 | |
| Molecular Function | GO:0070878 | primary miRNA binding | DROSHA | IDA | Human | PMID:31507089 | |
| Molecular Function | GO:0070878 | primary miRNA binding | Drosha | IDA | Mouse | PMID:28819115 | |
| Molecular Function | GO:0005515 | protein binding | DROSHA | IPI | UniProtKB:Q8WYQ5 | Human | PMID:15574589 |
| Molecular Function | GO:0005515 | protein binding | DROSHA | IPI | UniProtKB:P17844 | Human | PMID:18548003 |
| Molecular Function | GO:0005515 | protein binding | DROSHA | IPI | UniProtKB:Q15797 | Human | PMID:18548003 |
| Molecular Function | GO:0005515 | protein binding | DROSHA | IPI | UniProtKB:P04637 | Human | PMID:19626115 |
| Molecular Function | GO:0005515 | protein binding | DROSHA | IPI | UniProtKB:P17844 | Human | PMID:19626115 |
| Molecular Function | GO:0005515 | protein binding | DROSHA | IPI | UniProtKB:Q8WYQ5 | Human | PMID:19626115 |
| Molecular Function | GO:0005515 | protein binding | DROSHA | IPI | UniProtKB:P17844 | Human | PMID:22222205 |
| Molecular Function | GO:0005515 | protein binding | DROSHA | IPI | UniProtKB:Q8WYQ5 | Human | PMID:22222205 |
| Molecular Function | GO:0005515 | protein binding | DROSHA | IPI | UniProtKB:Q8WYQ5 | Human | PMID:22796965 |
| Molecular Function | GO:0005515 | protein binding | DROSHA | IPI | UniProtKB:P35637 | Human | PMID:23232809 |
| Molecular Function | GO:0005515 | protein binding | DROSHA | IPI | UniProtKB:Q8WYQ5 | Human | PMID:23995758 |
| Molecular Function | GO:0005515 | protein binding | DROSHA | IPI | UniProtKB:P04637 | Human | PMID:24219989 |
| Molecular Function | GO:0005515 | protein binding | DROSHA | IPI | UniProtKB:Q8WYQ5 | Human | PMID:24581491 |
| Molecular Function | GO:0005515 | protein binding | DROSHA | IPI | UniProtKB:Q8WYQ5 | Human | PMID:26496610 |
| Molecular Function | GO:0005515 | protein binding | Drosha | IPI | UniProtKB:Q99MR6 | Mouse | MGI:MGI:4359572|PMID:19632182 |
| Molecular Function | GO:0005515 | protein binding | drosha | IPI | ZFIN:ZDB-GENE-030131-3421 | Zfish | PMID:31029426 |
| Molecular Function | GO:0042803 | protein homodimerization activity | DROSHA | IDA | Human | PMID:15574589 | |
| Molecular Function | GO:0070412 | R-SMAD binding | DROSHA | IPI | UniProtKB:Q15797 | Human | PMID:18548003 |
| Molecular Function | GO:0070412 | R-SMAD binding | DROSHA | IPI | UniProtKB:Q99717 | Human | PMID:18548003 |
| Molecular Function | GO:0004525 | ribonuclease III activity | DROSHA | IDA | Human | PMID:14508493 | |
| Molecular Function | GO:0004525 | ribonuclease III activity | DROSHA | IDA | Human | PMID:15574589 | |
| Molecular Function | GO:0003723 | RNA binding | DROSHA | HDA | Human | PMID:22658674 | |
| Molecular Function | GO:0003723 | RNA binding | DROSHA | HDA | Human | PMID:22681889 | |
| Molecular Function | GO:0004521 | RNA endonuclease activity | Drosha | IDA | Mouse | PMID:20424607 | |
| Molecular Function | GO:0046332 | SMAD binding | DROSHA | IPI | UniProtKB:P84022 | Human | PMID:18548003 |
| Cellular Component | GO:0005829 | cytosol | DROSHA | IDA | Human | GO_REF:0000052 | |
| Cellular Component | GO:0098978 | glutamatergic synapse | Drosha | IEP | Mouse | PMID:22897173 | |
| Cellular Component | GO:0098978 | glutamatergic synapse | Drosha | IPI | Mouse | PMID:22897173 | |
| Cellular Component | GO:0098978 | glutamatergic synapse | Drosha | IDA | Mouse | PMID:22897173 | |
| Cellular Component | GO:0070877 | microprocessor complex | DROSHA | IDA | Human | PMID:15574589 | |
| Cellular Component | GO:0005654 | nucleoplasm | DROSHA | IDA | Human | GO_REF:0000052 | |
| Cellular Component | GO:0014069 | postsynaptic density | Drosha | IDA | Mouse | PMID:22897173 | |
| Cellular Component | GO:0014069 | postsynaptic density | Drosha | IEP | Mouse | PMID:22897173 | |
| Cellular Component | GO:0014069 | postsynaptic density | Drosha | IPI | Mouse | PMID:22897173 | |
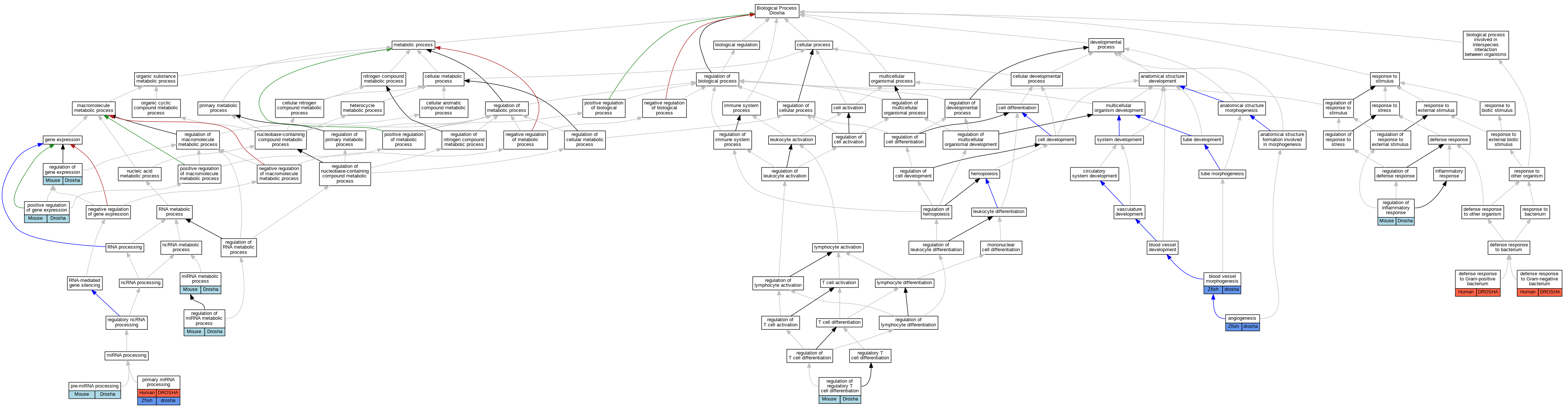
| Biological Process | GO:0001525 | angiogenesis | drosha | IMP | ZFIN:ZDB-MRPHLNO-180601-2 | Zfish | PMID:29339534 |
| Biological Process | GO:0001525 | angiogenesis | drosha | IMP | ZFIN:ZDB-MRPHLNO-180601-1 | Zfish | PMID:29339534 |
| Biological Process | GO:0001525 | angiogenesis | drosha | IMP | ZFIN:ZDB-MRPHLNO-180601-1,ZFIN:ZDB-MRPHLNO-180601-2 | Zfish | PMID:29339534 |
| Biological Process | GO:0048514 | blood vessel morphogenesis | drosha | IMP | ZFIN:ZDB-MRPHLNO-180601-1,ZFIN:ZDB-MRPHLNO-180601-2 | Zfish | PMID:29339534 |
| Biological Process | GO:0048514 | blood vessel morphogenesis | drosha | IMP | ZFIN:ZDB-MRPHLNO-180601-1 | Zfish | PMID:29339534 |
| Biological Process | GO:0048514 | blood vessel morphogenesis | drosha | IMP | ZFIN:ZDB-MRPHLNO-180601-2 | Zfish | PMID:29339534 |
| Biological Process | GO:0050829 | defense response to Gram-negative bacterium | DROSHA | IDA | Human | PMID:20180804 | |
| Biological Process | GO:0050830 | defense response to Gram-positive bacterium | DROSHA | IDA | Human | PMID:20180804 | |
| Biological Process | GO:0010586 | miRNA metabolic process | Drosha | IMP | Mouse | PMID:20424607 | |
| Biological Process | GO:0010628 | positive regulation of gene expression | Drosha | IMP | Mouse | MGI:MGI:5494393|PMID:22053081 | |
| Biological Process | GO:0031054 | pre-miRNA processing | Drosha | IDA | Mouse | PMID:18604195 | |
| Biological Process | GO:0031053 | primary miRNA processing | DROSHA | IDA | Human | PMID:14508493 | |
| Biological Process | GO:0031053 | primary miRNA processing | DROSHA | IMP | Human | PMID:14508493 | |
| Biological Process | GO:0031053 | primary miRNA processing | DROSHA | IDA | Human | PMID:15574589 | |
| Biological Process | GO:0031053 | primary miRNA processing | drosha | IGI | ZFIN:ZDB-GENE-030131-3421 | Zfish | PMID:31029426 |
| Biological Process | GO:0010468 | regulation of gene expression | Drosha | IMP | Mouse | PMID:22000014 | |
| Biological Process | GO:0050727 | regulation of inflammatory response | Drosha | IMP | Mouse | PMID:18725527 | |
| Biological Process | GO:2000628 | regulation of miRNA metabolic process | Drosha | IMP | Mouse | PMID:22053081 | |
| Biological Process | GO:0045589 | regulation of regulatory T cell differentiation | Drosha | IMP | Mouse | PMID:18725527 |
| EXP Inferred from experiment |
| IDA Inferred from direct assay |
| IEP Inferred from expression pattern |
| IGI Inferred from genetic interaction |
| IMP Inferred from mutant phenotype |
| IPI Inferred from physical interaction |
| HTP Inferred from High Throughput Experiment |
| HDA Inferred from High Throughput Direct Assay |
| HMP Inferred from High Throughput Mutant Phenotype |
| HGI Inferred from High Throughput Genetic Interaction |
| HEP Inferred from High Throughput Expression Pattern |
Mouse Genome Database (MGD), Gene Expression Database (GXD), Mouse Models of Human Cancer database (MMHCdb) (formerly Mouse Tumor Biology (MTB)), Gene Ontology (GO) |
||
|
Citing These Resources Funding Information Warranty Disclaimer, Privacy Notice, Licensing, & Copyright Send questions and comments to User Support. |
last database update 12/30/2025 MGI 6.24 |
|
|
|
||