|
Source |
Alliance of Genome Resources |



| Category | ID | Classification term | Gene | Evidence | Inferred from | Organism | Reference |
|---|---|---|---|---|---|---|---|
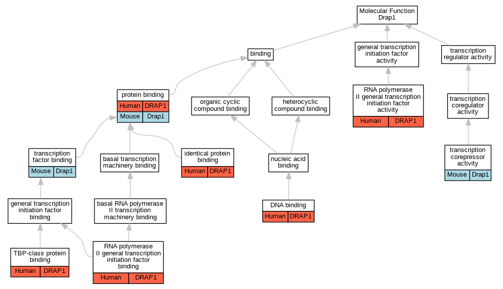
| Molecular Function | GO:0003677 | DNA binding | DRAP1 | IDA | Human | PMID:8670811 | |
| Molecular Function | GO:0042802 | identical protein binding | DRAP1 | IPI | UniProtKB:Q14919 | Human | PMID:25416956 |
| Molecular Function | GO:0042802 | identical protein binding | DRAP1 | IPI | UniProtKB:Q14919 | Human | PMID:27107012 |
| Molecular Function | GO:0005515 | protein binding | DRAP1 | IPI | UniProtKB:P25208 | Human | PMID:16189514 |
| Molecular Function | GO:0005515 | protein binding | DRAP1 | IPI | UniProtKB:Q16594 | Human | PMID:16189514 |
| Molecular Function | GO:0005515 | protein binding | DRAP1 | IPI | UniProtKB:Q9HBM6 | Human | PMID:16189514 |
| Molecular Function | GO:0005515 | protein binding | DRAP1 | IPI | UniProtKB:Q9NRF9 | Human | PMID:16189514 |
| Molecular Function | GO:0005515 | protein binding | DRAP1 | IPI | UniProtKB:Q16594 | Human | PMID:16713569 |
| Molecular Function | GO:0005515 | protein binding | DRAP1 | IPI | UniProtKB:Q01658 | Human | PMID:18692475 |
| Molecular Function | GO:0005515 | protein binding | DRAP1 | IPI | UniProtKB:P25791 | Human | PMID:21516116 |
| Molecular Function | GO:0005515 | protein binding | DRAP1 | IPI | UniProtKB:Q16594 | Human | PMID:21516116 |
| Molecular Function | GO:0005515 | protein binding | DRAP1 | IPI | UniProtKB:O43639 | Human | PMID:25416956 |
| Molecular Function | GO:0005515 | protein binding | DRAP1 | IPI | UniProtKB:P25208 | Human | PMID:25416956 |
| Molecular Function | GO:0005515 | protein binding | DRAP1 | IPI | UniProtKB:P25791 | Human | PMID:25416956 |
| Molecular Function | GO:0005515 | protein binding | DRAP1 | IPI | UniProtKB:Q00403 | Human | PMID:25416956 |
| Molecular Function | GO:0005515 | protein binding | DRAP1 | IPI | UniProtKB:Q16594 | Human | PMID:25416956 |
| Molecular Function | GO:0005515 | protein binding | DRAP1 | IPI | UniProtKB:Q9HBM6 | Human | PMID:25416956 |
| Molecular Function | GO:0005515 | protein binding | DRAP1 | IPI | UniProtKB:Q9NRF9 | Human | PMID:25416956 |
| Molecular Function | GO:0005515 | protein binding | DRAP1 | IPI | UniProtKB:O00560 | Human | PMID:27107012 |
| Molecular Function | GO:0005515 | protein binding | DRAP1 | IPI | UniProtKB:Q01658 | Human | PMID:29997244 |
| Molecular Function | GO:0005515 | protein binding | DRAP1 | IPI | UniProtKB:Q01658 | Human | PMID:31467278 |
| Molecular Function | GO:0005515 | protein binding | DRAP1 | IPI | UniProtKB:Q01658 | Human | PMID:31515488 |
| Molecular Function | GO:0005515 | protein binding | DRAP1 | IPI | UniProtKB:Q92569 | Human | PMID:31515488 |
| Molecular Function | GO:0005515 | protein binding | DRAP1 | IPI | UniProtKB:O00560 | Human | PMID:32296183 |
| Molecular Function | GO:0005515 | protein binding | DRAP1 | IPI | UniProtKB:P25791-3 | Human | PMID:32296183 |
| Molecular Function | GO:0005515 | protein binding | DRAP1 | IPI | UniProtKB:P32969 | Human | PMID:32296183 |
| Molecular Function | GO:0005515 | protein binding | DRAP1 | IPI | UniProtKB:Q00403 | Human | PMID:32296183 |
| Molecular Function | GO:0005515 | protein binding | DRAP1 | IPI | UniProtKB:Q16594 | Human | PMID:32296183 |
| Molecular Function | GO:0005515 | protein binding | DRAP1 | IPI | UniProtKB:Q8TBB1 | Human | PMID:32296183 |
| Molecular Function | GO:0005515 | protein binding | DRAP1 | IPI | UniProtKB:Q92569 | Human | PMID:32296183 |
| Molecular Function | GO:0005515 | protein binding | DRAP1 | IPI | UniProtKB:Q96EZ8 | Human | PMID:32296183 |
| Molecular Function | GO:0005515 | protein binding | DRAP1 | IPI | UniProtKB:Q9HBM6 | Human | PMID:32296183 |
| Molecular Function | GO:0005515 | protein binding | DRAP1 | IPI | UniProtKB:Q9NRD5 | Human | PMID:32296183 |
| Molecular Function | GO:0005515 | protein binding | DRAP1 | IPI | UniProtKB:Q9NRF9 | Human | PMID:32296183 |
| Molecular Function | GO:0005515 | protein binding | DRAP1 | IPI | UniProtKB:Q9UBU8-2 | Human | PMID:32296183 |
| Molecular Function | GO:0005515 | protein binding | DRAP1 | IPI | UniProtKB:Q01658 | Human | PMID:32814053 |
| Molecular Function | GO:0005515 | protein binding | Drap1 | IPI | PR:O88621 | Mouse | PMID:12471260 |
| Molecular Function | GO:0016251 | RNA polymerase II general transcription initiation factor activity | DRAP1 | IDA | Human | PMID:8670811 | |
| Molecular Function | GO:0001091 | RNA polymerase II general transcription initiation factor binding | DRAP1 | IDA | Human | PMID:8608938 | |
| Molecular Function | GO:0001091 | RNA polymerase II general transcription initiation factor binding | DRAP1 | IPI | UniProtKB:Q01658 | Human | PMID:8670811 |
| Molecular Function | GO:0017025 | TBP-class protein binding | DRAP1 | IPI | UniProtKB:P20226 | Human | PMID:8670811 |
| Molecular Function | GO:0003714 | transcription corepressor activity | Drap1 | IDA | Mouse | PMID:12471260 | |
| Molecular Function | GO:0008134 | transcription factor binding | Drap1 | IDA | Mouse | PMID:12471260 | |
| Cellular Component | GO:0005634 | nucleus | Drap1 | IDA | Mouse | PMID:12471260 | |
| Cellular Component | GO:0090575 | RNA polymerase II transcription regulator complex | DRAP1 | IDA | Human | PMID:8670811 | |
| Biological Process | GO:0000122 | negative regulation of transcription by RNA polymerase II | DRAP1 | IDA | Human | PMID:8670811 | |
| Biological Process | GO:0000122 | negative regulation of transcription by RNA polymerase II | Drap1 | IDA | Mouse | PMID:12471260 |
| EXP Inferred from experiment |
| IDA Inferred from direct assay |
| IEP Inferred from expression pattern |
| IGI Inferred from genetic interaction |
| IMP Inferred from mutant phenotype |
| IPI Inferred from physical interaction |
| HTP Inferred from High Throughput Experiment |
| HDA Inferred from High Throughput Direct Assay |
| HMP Inferred from High Throughput Mutant Phenotype |
| HGI Inferred from High Throughput Genetic Interaction |
| HEP Inferred from High Throughput Expression Pattern |
Mouse Genome Database (MGD), Gene Expression Database (GXD), Mouse Models of Human Cancer database (MMHCdb) (formerly Mouse Tumor Biology (MTB)), Gene Ontology (GO) |
||
|
Citing These Resources Funding Information Warranty Disclaimer, Privacy Notice, Licensing, & Copyright Send questions and comments to User Support. |
last database update 12/30/2025 MGI 6.24 |
|
|
|
||