|
Source |
Alliance of Genome Resources |



| Category | ID | Classification term | Gene | Evidence | Inferred from | Organism | Reference |
|---|---|---|---|---|---|---|---|
| Molecular Function | GO:0005112 | Notch binding | Dner | IPI | PR:Q01705 | Mouse | PMID:15965470 |
| Molecular Function | GO:0005515 | protein binding | DNER | IPI | UniProtKB:P22892 | Human | PMID:11950833 |
| Molecular Function | GO:0005515 | protein binding | DNER | IPI | UniProtKB:Q9NR12 | Human | PMID:32296183 |
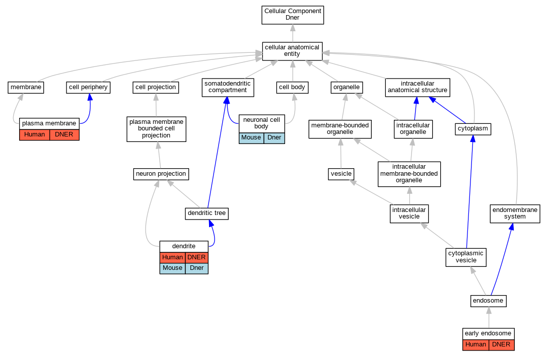
| Cellular Component | GO:0030425 | dendrite | DNER | IDA | Human | PMID:11950833 | |
| Cellular Component | GO:0030425 | dendrite | Dner | IDA | Mouse | PMID:15965470 | |
| Cellular Component | GO:0005769 | early endosome | DNER | IDA | Human | PMID:11950833 | |
| Cellular Component | GO:0043025 | neuronal cell body | Dner | IDA | Mouse | PMID:15965470 | |
| Cellular Component | GO:0005886 | plasma membrane | DNER | IDA | Human | PMID:11950833 | |
| Biological Process | GO:0007417 | central nervous system development | DNER | IEP | Human | PMID:11950833 | |
| Biological Process | GO:0010001 | glial cell differentiation | Dner | IDA | Mouse | PMID:15965470 | |
| Biological Process | GO:0010001 | glial cell differentiation | Dner | IMP | MGI:MGI:3621906 | Mouse | PMID:15965470 |
| Biological Process | GO:0010001 | glial cell differentiation | dner | IMP | ZFIN:ZDB-MRPHLNO-130502-3 | Zfish | PMID:23328254 |
| Biological Process | GO:0010001 | glial cell differentiation | dner | IDA | Zfish | PMID:23328254 | |
| Biological Process | GO:0010001 | glial cell differentiation | dner | IMP | ZFIN:ZDB-MRPHLNO-130502-4 | Zfish | PMID:23328254 |
| Biological Process | GO:0010001 | glial cell differentiation | dner | IGI | ZFIN:ZDB-MRPHLNO-130503-1,ZFIN:ZDB-MRPHLNO-130503-2 | Zfish | PMID:23328254 |
| Biological Process | GO:0060253 | negative regulation of glial cell proliferation | dner | IDA | Zfish | PMID:23328254 | |
| Biological Process | GO:2000178 | negative regulation of neural precursor cell proliferation | dner | IMP | ZFIN:ZDB-MRPHLNO-130502-3 | Zfish | PMID:23328254 |
| Biological Process | GO:2000178 | negative regulation of neural precursor cell proliferation | dner | IMP | ZFIN:ZDB-MRPHLNO-130502-4 | Zfish | PMID:23328254 |
| Biological Process | GO:2000178 | negative regulation of neural precursor cell proliferation | dner | IDA | Zfish | PMID:23328254 | |
| Biological Process | GO:0022008 | neurogenesis | dner | IDA | Zfish | PMID:23328254 | |
| Biological Process | GO:0022008 | neurogenesis | dner | IGI | ZFIN:ZDB-MRPHLNO-130503-1,ZFIN:ZDB-MRPHLNO-130503-2 | Zfish | PMID:23328254 |
| Biological Process | GO:0022008 | neurogenesis | dner | IMP | ZFIN:ZDB-MRPHLNO-130502-4 | Zfish | PMID:23328254 |
| Biological Process | GO:0022008 | neurogenesis | dner | IMP | ZFIN:ZDB-MRPHLNO-130502-3 | Zfish | PMID:23328254 |
| Biological Process | GO:0007220 | Notch receptor processing | Dner | IDA | Mouse | PMID:15965470 | |
| Biological Process | GO:0048741 | skeletal muscle fiber development | Dner | IDA | Mouse | PMID:15965470 |
| EXP Inferred from experiment |
| IDA Inferred from direct assay |
| IEP Inferred from expression pattern |
| IGI Inferred from genetic interaction |
| IMP Inferred from mutant phenotype |
| IPI Inferred from physical interaction |
| HTP Inferred from High Throughput Experiment |
| HDA Inferred from High Throughput Direct Assay |
| HMP Inferred from High Throughput Mutant Phenotype |
| HGI Inferred from High Throughput Genetic Interaction |
| HEP Inferred from High Throughput Expression Pattern |
Mouse Genome Database (MGD), Gene Expression Database (GXD), Mouse Models of Human Cancer database (MMHCdb) (formerly Mouse Tumor Biology (MTB)), Gene Ontology (GO) |
||
|
Citing These Resources Funding Information Warranty Disclaimer, Privacy Notice, Licensing, & Copyright Send questions and comments to User Support. |
last database update 12/30/2025 MGI 6.24 |
|
|
|
||