|
Source |
Alliance of Genome Resources |



| Category | ID | Classification term | Gene | Evidence | Inferred from | Organism | Reference |
|---|---|---|---|---|---|---|---|
| Molecular Function | GO:0031731 | CCR6 chemokine receptor binding | DEFB1 | IDA | Human | PMID:25122636 | |
| Molecular Function | GO:0042802 | identical protein binding | DEFB1 | IDA | Human | PMID:23938203 | |
| Molecular Function | GO:0005515 | protein binding | DEFB1 | IPI | UniProtKB:P51684 | Human | PMID:25122636 |
| Molecular Function | GO:0005515 | protein binding | DEFB1 | IPI | UniProtKB:Q12797-6 | Human | PMID:32296183 |
| Cellular Component | GO:0070062 | extracellular exosome | DEFB1 | HDA | Human | PMID:23533145 | |
| Cellular Component | GO:0005615 | extracellular space | DEFB1 | IDA | Human | PMID:12860195 | |
| Cellular Component | GO:0005615 | extracellular space | DEFB1 | IDA | Human | PMID:21115716 | |
| Cellular Component | GO:0019898 | extrinsic component of membrane | DEFB1 | IDA | Human | PMID:23938203 | |
| Cellular Component | GO:1990742 | microvesicle | DEFB1 | IDA | Human | PMID:23938203 | |
| Cellular Component | GO:0097225 | sperm midpiece | DEFB1 | IDA | Human | PMID:25122636 | |
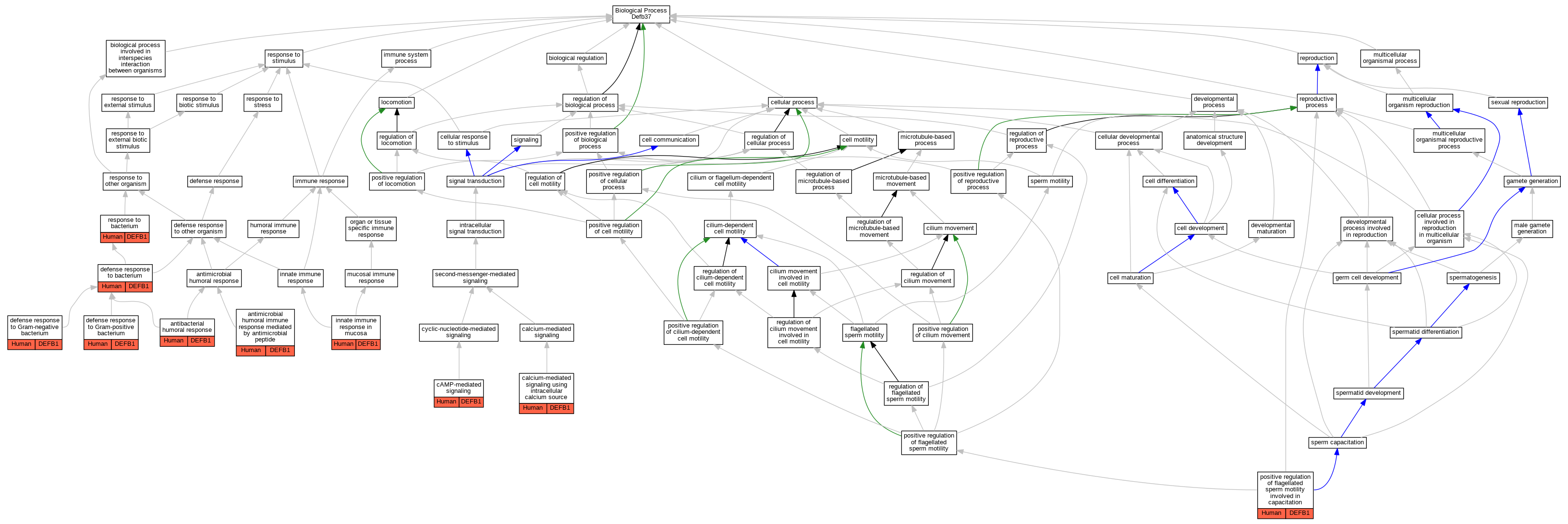
| Biological Process | GO:0019731 | antibacterial humoral response | DEFB1 | IDA | Human | PMID:12860195 | |
| Biological Process | GO:0061844 | antimicrobial humoral immune response mediated by antimicrobial peptide | DEFB1 | IDA | Human | PMID:12860195 | |
| Biological Process | GO:0061844 | antimicrobial humoral immune response mediated by antimicrobial peptide | DEFB1 | IMP | Human | PMID:25122636 | |
| Biological Process | GO:0035584 | calcium-mediated signaling using intracellular calcium source | DEFB1 | IDA | Human | PMID:25122636 | |
| Biological Process | GO:0019933 | cAMP-mediated signaling | DEFB1 | IDA | Human | PMID:25122636 | |
| Biological Process | GO:0042742 | defense response to bacterium | DEFB1 | IMP | Human | PMID:21115716 | |
| Biological Process | GO:0050829 | defense response to Gram-negative bacterium | DEFB1 | IMP | Human | PMID:25122636 | |
| Biological Process | GO:0050830 | defense response to Gram-positive bacterium | DEFB1 | IDA | Human | PMID:12860195 | |
| Biological Process | GO:0050830 | defense response to Gram-positive bacterium | DEFB1 | IMP | Human | PMID:25122636 | |
| Biological Process | GO:0002227 | innate immune response in mucosa | DEFB1 | IDA | Human | PMID:12860195 | |
| Biological Process | GO:0060474 | positive regulation of flagellated sperm motility involved in capacitation | DEFB1 | IMP | Human | PMID:25122636 | |
| Biological Process | GO:0009617 | response to bacterium | DEFB1 | IDA | Human | PMID:12054642 |
| EXP Inferred from experiment |
| IDA Inferred from direct assay |
| IEP Inferred from expression pattern |
| IGI Inferred from genetic interaction |
| IMP Inferred from mutant phenotype |
| IPI Inferred from physical interaction |
| HTP Inferred from High Throughput Experiment |
| HDA Inferred from High Throughput Direct Assay |
| HMP Inferred from High Throughput Mutant Phenotype |
| HGI Inferred from High Throughput Genetic Interaction |
| HEP Inferred from High Throughput Expression Pattern |
Mouse Genome Database (MGD), Gene Expression Database (GXD), Mouse Models of Human Cancer database (MMHCdb) (formerly Mouse Tumor Biology (MTB)), Gene Ontology (GO) |
||
|
Citing These Resources Funding Information Warranty Disclaimer, Privacy Notice, Licensing, & Copyright Send questions and comments to User Support. |
last database update 09/30/2025 MGI 6.24 |
|
|
|
||