|
Source |
Alliance of Genome Resources |



| Category | ID | Classification term | Gene | Evidence | Inferred from | Organism | Reference |
|---|---|---|---|---|---|---|---|
| Molecular Function | GO:0019894 | kinesin binding | Dcdc2 | IPI | RGD:621536 | Rat | PMID:21698230|RGD:10047152 |
| Molecular Function | GO:0005515 | protein binding | DCDC2 | IPI | UniProtKB:F1LQZ3 | Human | PMID:21698230 |
| Molecular Function | GO:0005515 | protein binding | DCDC2 | IPI | UniProtKB:Q9GZT8 | Human | PMID:25416956 |
| Molecular Function | GO:0005515 | protein binding | DCDC2 | IPI | UniProtKB:Q9Y605 | Human | PMID:25416956 |
| Molecular Function | GO:0005515 | protein binding | DCDC2 | IPI | UniProtKB:O14640 | Human | PMID:25557784 |
| Molecular Function | GO:0005515 | protein binding | DCDC2 | IPI | UniProtKB:O14641 | Human | PMID:25557784 |
| Molecular Function | GO:0005515 | protein binding | DCDC2 | IPI | UniProtKB:Q92997 | Human | PMID:25557784 |
| Molecular Function | GO:0005515 | protein binding | DCDC2 | IPI | UniProtKB:O94892 | Human | PMID:32296183 |
| Molecular Function | GO:0005515 | protein binding | DCDC2 | IPI | UniProtKB:P01178 | Human | PMID:32296183 |
| Molecular Function | GO:0005515 | protein binding | DCDC2 | IPI | UniProtKB:P26371 | Human | PMID:32296183 |
| Molecular Function | GO:0005515 | protein binding | DCDC2 | IPI | UniProtKB:P48645 | Human | PMID:32296183 |
| Molecular Function | GO:0005515 | protein binding | DCDC2 | IPI | UniProtKB:P61024 | Human | PMID:32296183 |
| Molecular Function | GO:0005515 | protein binding | DCDC2 | IPI | UniProtKB:Q14761 | Human | PMID:32296183 |
| Molecular Function | GO:0005515 | protein binding | DCDC2 | IPI | UniProtKB:Q7Z4G4 | Human | PMID:32296183 |
| Molecular Function | GO:0005515 | protein binding | DCDC2 | IPI | UniProtKB:Q86X24 | Human | PMID:32296183 |
| Molecular Function | GO:0005515 | protein binding | DCDC2 | IPI | UniProtKB:Q8IY33 | Human | PMID:32296183 |
| Molecular Function | GO:0005515 | protein binding | DCDC2 | IPI | UniProtKB:Q8IZS6 | Human | PMID:32296183 |
| Molecular Function | GO:0005515 | protein binding | DCDC2 | IPI | UniProtKB:Q8TAP4-4 | Human | PMID:32296183 |
| Molecular Function | GO:0005515 | protein binding | DCDC2 | IPI | UniProtKB:Q8TCX1-2 | Human | PMID:32296183 |
| Molecular Function | GO:0005515 | protein binding | DCDC2 | IPI | UniProtKB:Q969H6 | Human | PMID:32296183 |
| Molecular Function | GO:0005515 | protein binding | DCDC2 | IPI | UniProtKB:Q96QD8 | Human | PMID:32296183 |
| Molecular Function | GO:0005515 | protein binding | DCDC2 | IPI | UniProtKB:Q9BQP7 | Human | PMID:32296183 |
| Molecular Function | GO:0005515 | protein binding | DCDC2 | IPI | UniProtKB:Q9BU64 | Human | PMID:32296183 |
| Molecular Function | GO:0005515 | protein binding | DCDC2 | IPI | UniProtKB:Q9BYG0 | Human | PMID:32296183 |
| Molecular Function | GO:0005515 | protein binding | DCDC2 | IPI | UniProtKB:Q9BYQ3 | Human | PMID:32296183 |
| Molecular Function | GO:0005515 | protein binding | DCDC2 | IPI | UniProtKB:Q9H0E2 | Human | PMID:32296183 |
| Molecular Function | GO:0005515 | protein binding | DCDC2 | IPI | UniProtKB:Q9HB07 | Human | PMID:32296183 |
| Molecular Function | GO:0005515 | protein binding | DCDC2 | IPI | UniProtKB:Q9NVN8 | Human | PMID:32296183 |
| Molecular Function | GO:0005515 | protein binding | DCDC2 | IPI | UniProtKB:Q9NWS6 | Human | PMID:32296183 |
| Molecular Function | GO:0005515 | protein binding | DCDC2 | IPI | UniProtKB:Q9P000 | Human | PMID:32296183 |
| Molecular Function | GO:0005515 | protein binding | DCDC2 | IPI | UniProtKB:Q9P296 | Human | PMID:32296183 |
| Molecular Function | GO:0005515 | protein binding | DCDC2 | IPI | UniProtKB:Q9UIA0 | Human | PMID:32296183 |
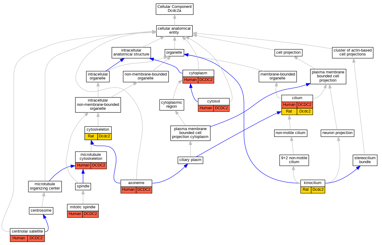
| Cellular Component | GO:0005930 | axoneme | DCDC2 | IDA | Human | PMID:25557784 | |
| Cellular Component | GO:0005930 | axoneme | DCDC2 | IDA | Human | PMID:27319779 | |
| Cellular Component | GO:0034451 | centriolar satellite | DCDC2 | IDA | Human | GO_REF:0000052 | |
| Cellular Component | GO:0005929 | cilium | DCDC2 | IDA | Human | PMID:21698230 | |
| Cellular Component | GO:0005929 | cilium | DCDC2 | IDA | Human | PMID:25601850 | |
| Cellular Component | GO:0005929 | cilium | DCDC2 | IDA | Human | PMID:27319779 | |
| Cellular Component | GO:0005929 | cilium | Dcdc2 | IDA | Rat | PMID:21698230|RGD:10047152 | |
| Cellular Component | GO:0005929 | cilium | Dcdc2 | IDA | Rat | PMID:25601850|RGD:10412291 | |
| Cellular Component | GO:0005737 | cytoplasm | DCDC2 | IDA | Human | PMID:21698230 | |
| Cellular Component | GO:0005737 | cytoplasm | DCDC2 | IDA | Human | PMID:27319779 | |
| Cellular Component | GO:0005856 | cytoskeleton | Dcdc2 | IDA | Rat | PMID:25601850|RGD:10412291 | |
| Cellular Component | GO:0005829 | cytosol | DCDC2 | IDA | Human | GO_REF:0000052 | |
| Cellular Component | GO:0060091 | kinocilium | Dcdc2 | IDA | Rat | PMID:25601850|RGD:10412291 | |
| Cellular Component | GO:0015630 | microtubule cytoskeleton | DCDC2 | IDA | Human | GO_REF:0000052 | |
| Cellular Component | GO:0072686 | mitotic spindle | DCDC2 | IDA | Human | GO_REF:0000052 | |
| Biological Process | GO:0060271 | cilium assembly | DCDC2 | IMP | Human | PMID:27319779 | |
| Biological Process | GO:0048813 | dendrite morphogenesis | Dcdc2a | IGI | MGI:MGI:1277171 | Mouse | PMID:21689730 |
| Biological Process | GO:0035675 | neuromast hair cell development | dcdc2b | IMP | ZFIN:ZDB-MRPHLNO-150514-2 | Zfish | PMID:25601850 |
| Biological Process | GO:0001764 | neuron migration | Dcdc2a | IGI | MGI:MGI:1277171 | Mouse | PMID:21689730 |
| Biological Process | GO:0001764 | neuron migration | Dcdc2 | IMP | Rat | PMID:16278297|RGD:8554574 | |
| Biological Process | GO:0001764 | neuron migration | Dcdc2 | IMP | Rat | PMID:18313856|RGD:12910966 | |
| Biological Process | GO:0019228 | neuronal action potential | Dcdc2a | IMP | MGI:MGI:5288003 | Mouse | PMID:24094509 |
| Biological Process | GO:0032474 | otolith morphogenesis | dcdc2b | IMP | ZFIN:ZDB-MRPHLNO-150402-3 | Zfish | PMID:25557784 |
| Biological Process | GO:0045880 | positive regulation of smoothened signaling pathway | DCDC2 | IMP | Human | PMID:21698230 | |
| Biological Process | GO:0048793 | pronephros development | dcdc2b | IMP | ZFIN:ZDB-MRPHLNO-150402-3 | Zfish | PMID:25557784 |
| Biological Process | GO:1902017 | regulation of cilium assembly | DCDC2 | IMP | Human | PMID:25601850 | |
| Biological Process | GO:0030111 | regulation of Wnt signaling pathway | DCDC2 | IMP | Human | PMID:25557784 | |
| Biological Process | GO:0007605 | sensory perception of sound | DCDC2 | IMP | Human | PMID:25601850 | |
| Biological Process | GO:0007605 | sensory perception of sound | Dcdc2a | IMP | MGI:5288003 | Mouse | PMID:25130614 |
| Biological Process | GO:0007605 | sensory perception of sound | dcdc2b | IMP | ZFIN:ZDB-MRPHLNO-150514-2 | Zfish | PMID:25601850 |
| Biological Process | GO:0035249 | synaptic transmission, glutamatergic | Dcdc2a | IMP | MGI:MGI:5288003 | Mouse | PMID:26250775 |
| Biological Process | GO:0035249 | synaptic transmission, glutamatergic | Dcdc2a | IMP | MGI:MGI:5288003 | Mouse | PMID:24094509 |
| Biological Process | GO:0008542 | visual learning | Dcdc2a | IMP | MGI:5288003 | Mouse | PMID:25130614 |
| Biological Process | GO:0008542 | visual learning | Dcdc2a | IMP | MGI:MGI:5288003 | Mouse | PMID:21883923 |
| EXP Inferred from experiment |
| IDA Inferred from direct assay |
| IEP Inferred from expression pattern |
| IGI Inferred from genetic interaction |
| IMP Inferred from mutant phenotype |
| IPI Inferred from physical interaction |
| HTP Inferred from High Throughput Experiment |
| HDA Inferred from High Throughput Direct Assay |
| HMP Inferred from High Throughput Mutant Phenotype |
| HGI Inferred from High Throughput Genetic Interaction |
| HEP Inferred from High Throughput Expression Pattern |
Mouse Genome Database (MGD), Gene Expression Database (GXD), Mouse Models of Human Cancer database (MMHCdb) (formerly Mouse Tumor Biology (MTB)), Gene Ontology (GO) |
||
|
Citing These Resources Funding Information Warranty Disclaimer, Privacy Notice, Licensing, & Copyright Send questions and comments to User Support. |
last database update 09/30/2025 MGI 6.24 |
|
|
|
||