|
Source |
Alliance of Genome Resources |



| Category | ID | Classification term | Gene | Evidence | Inferred from | Organism | Reference |
|---|---|---|---|---|---|---|---|
| Molecular Function | GO:0008134 | transcription factor binding | Creg1 | IDA | Mouse | PMID:9710587 | |
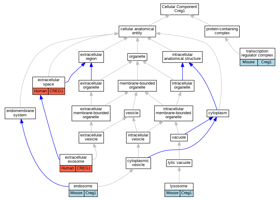
| Cellular Component | GO:0005768 | endosome | Creg1 | IDA | Mouse | PMID:33966596 | |
| Cellular Component | GO:0070062 | extracellular exosome | CREG1 | HDA | Human | PMID:23533145 | |
| Cellular Component | GO:0005615 | extracellular space | CREG1 | IDA | Human | PMID:25645918 | |
| Cellular Component | GO:0005764 | lysosome | Creg1 | IDA | Mouse | PMID:33966596 | |
| Cellular Component | GO:0005667 | transcription regulator complex | Creg1 | IDA | Mouse | PMID:9710587 | |
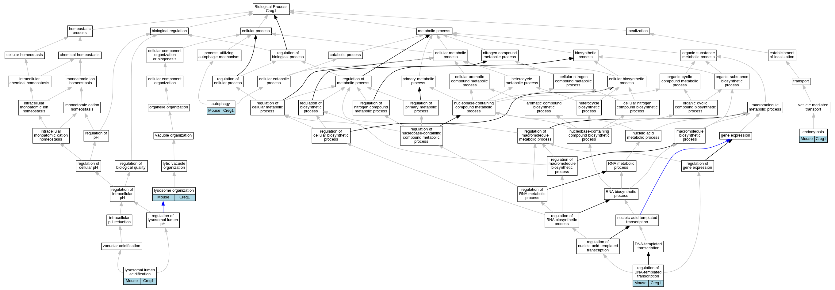
| Biological Process | GO:0006914 | autophagy | Creg1 | IMP | MGI:MGI:7384603 | Mouse | PMID:33966596 |
| Biological Process | GO:0006897 | endocytosis | Creg1 | IMP | Mouse | PMID:33966596 | |
| Biological Process | GO:0007042 | lysosomal lumen acidification | Creg1 | IMP | Mouse | PMID:33966596 | |
| Biological Process | GO:0007040 | lysosome organization | Creg1 | IMP | Mouse | PMID:33966596 | |
| Biological Process | GO:0006355 | regulation of DNA-templated transcription | Creg1 | IDA | Mouse | PMID:9710587 |
| EXP Inferred from experiment |
| IDA Inferred from direct assay |
| IEP Inferred from expression pattern |
| IGI Inferred from genetic interaction |
| IMP Inferred from mutant phenotype |
| IPI Inferred from physical interaction |
| HTP Inferred from High Throughput Experiment |
| HDA Inferred from High Throughput Direct Assay |
| HMP Inferred from High Throughput Mutant Phenotype |
| HGI Inferred from High Throughput Genetic Interaction |
| HEP Inferred from High Throughput Expression Pattern |
Mouse Genome Database (MGD), Gene Expression Database (GXD), Mouse Models of Human Cancer database (MMHCdb) (formerly Mouse Tumor Biology (MTB)), Gene Ontology (GO) |
||
|
Citing These Resources Funding Information Warranty Disclaimer, Privacy Notice, Licensing, & Copyright Send questions and comments to User Support. |
last database update 09/30/2025 MGI 6.24 |
|
|
|
||