|
Source |
Alliance of Genome Resources |



| Category | ID | Classification term | Gene | Evidence | Inferred from | Organism | Reference |
|---|---|---|---|---|---|---|---|
| Molecular Function | GO:0005515 | protein binding | CFI | IPI | UniProtKB:P0C045 | Human | PMID:16237761 |
| Cellular Component | GO:0070062 | extracellular exosome | CFI | HDA | Human | PMID:19056867 | |
| Cellular Component | GO:0070062 | extracellular exosome | CFI | HDA | Human | PMID:23533145 | |
| Cellular Component | GO:0005615 | extracellular space | CFI | HDA | Human | PMID:16502470 | |
| Cellular Component | GO:0005615 | extracellular space | Cfi | HDA | Mouse | MGI:MGI:5640941|PMID:24006456 | |
| Cellular Component | GO:0005615 | extracellular space | Cfi | IDA | Rat | PMID:11530941|RGD:8662322 | |
| Cellular Component | GO:0005634 | nucleus | Cfi | IDA | Rat | PMID:23727008|RGD:8662317 | |
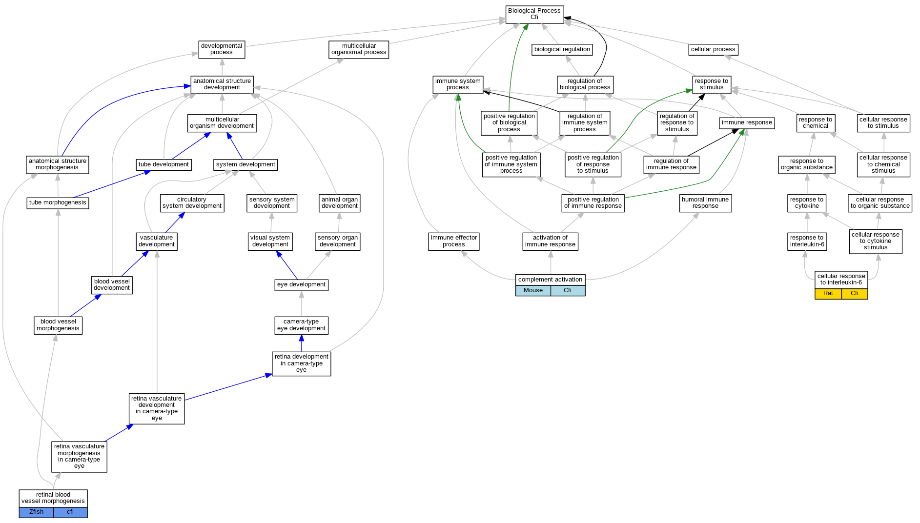
| Biological Process | GO:0071354 | cellular response to interleukin-6 | Cfi | IEP | Rat | PMID:11530941|RGD:8662322 | |
| Biological Process | GO:0006956 | complement activation | Cfi | IMP | Mouse | PMID:18202746 | |
| Biological Process | GO:0061304 | retinal blood vessel morphogenesis | cfi | IMP | ZFIN:ZDB-MRPHLNO-130814-3 | Zfish | PMID:23685748 |
| EXP Inferred from experiment |
| IDA Inferred from direct assay |
| IEP Inferred from expression pattern |
| IGI Inferred from genetic interaction |
| IMP Inferred from mutant phenotype |
| IPI Inferred from physical interaction |
| HTP Inferred from High Throughput Experiment |
| HDA Inferred from High Throughput Direct Assay |
| HMP Inferred from High Throughput Mutant Phenotype |
| HGI Inferred from High Throughput Genetic Interaction |
| HEP Inferred from High Throughput Expression Pattern |
Mouse Genome Database (MGD), Gene Expression Database (GXD), Mouse Models of Human Cancer database (MMHCdb) (formerly Mouse Tumor Biology (MTB)), Gene Ontology (GO) |
||
|
Citing These Resources Funding Information Warranty Disclaimer, Privacy Notice, Licensing, & Copyright Send questions and comments to User Support. |
last database update 04/14/2026 MGI 6.24 |
|
|
|
||