|
Source |
Alliance of Genome Resources |



| Category | ID | Classification term | Gene | Evidence | Inferred from | Organism | Reference |
|---|---|---|---|---|---|---|---|
| Molecular Function | GO:0042802 | identical protein binding | CENPC | IPI | UniProtKB:Q03188 | Human | PMID:19503796 |
| Molecular Function | GO:0005515 | protein binding | CENPC | IPI | UniProtKB:P49450 | Human | PMID:19503796 |
| Molecular Function | GO:0005515 | protein binding | Cenpc1 | IPI | UniProtKB:O08586 | Mouse | MGI:MGI:3706446|PMID:17218262 |
| Molecular Function | GO:0005515 | protein binding | Cenpc1 | IPI | PR:Q5F2C3 | Mouse | PMID:25533956 |
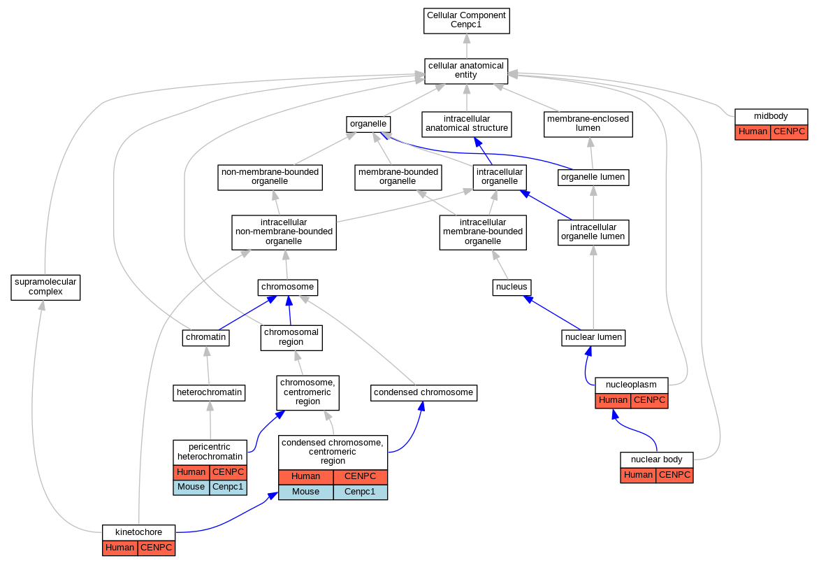
| Cellular Component | GO:0000779 | condensed chromosome, centromeric region | CENPC | IDA | Human | PMID:11682612 | |
| Cellular Component | GO:0000779 | condensed chromosome, centromeric region | Cenpc1 | IDA | Mouse | PMID:15242786 | |
| Cellular Component | GO:0000776 | kinetochore | CENPC | IDA | Human | GO_REF:0000052 | |
| Cellular Component | GO:0000776 | kinetochore | CENPC | IDA | Human | PMID:21529714 | |
| Cellular Component | GO:0030496 | midbody | CENPC | IDA | Human | GO_REF:0000052 | |
| Cellular Component | GO:0016604 | nuclear body | CENPC | IDA | Human | GO_REF:0000052 | |
| Cellular Component | GO:0005654 | nucleoplasm | CENPC | IDA | Human | GO_REF:0000052 | |
| Cellular Component | GO:0005721 | pericentric heterochromatin | CENPC | IDA | Human | PMID:21529714 | |
| Cellular Component | GO:0005721 | pericentric heterochromatin | Cenpc1 | IDA | Mouse | PMID:15242786 | |
| Biological Process | GO:0007059 | chromosome segregation | CENPC | IMP | Human | PMID:21529714 | |
| Biological Process | GO:0051382 | kinetochore assembly | CENPC | IMP | Human | PMID:21529714 | |
| Biological Process | GO:0000278 | mitotic cell cycle | CENPC | IMP | Human | PMID:21529714 |
| EXP Inferred from experiment |
| IDA Inferred from direct assay |
| IEP Inferred from expression pattern |
| IGI Inferred from genetic interaction |
| IMP Inferred from mutant phenotype |
| IPI Inferred from physical interaction |
| HTP Inferred from High Throughput Experiment |
| HDA Inferred from High Throughput Direct Assay |
| HMP Inferred from High Throughput Mutant Phenotype |
| HGI Inferred from High Throughput Genetic Interaction |
| HEP Inferred from High Throughput Expression Pattern |
Mouse Genome Database (MGD), Gene Expression Database (GXD), Mouse Models of Human Cancer database (MMHCdb) (formerly Mouse Tumor Biology (MTB)), Gene Ontology (GO) |
||
|
Citing These Resources Funding Information Warranty Disclaimer, Privacy Notice, Licensing, & Copyright Send questions and comments to User Support. |
last database update 04/14/2026 MGI 6.24 |
|
|
|
||