|
Source |
Alliance of Genome Resources |



| Category | ID | Classification term | Gene | Evidence | Inferred from | Organism | Reference |
|---|---|---|---|---|---|---|---|
| Molecular Function | GO:0005524 | ATP binding | CDC42BPA | IDA | Human | PMID:9092543 | |
| Molecular Function | GO:0005524 | ATP binding | Cdc42bpa | IDA | Rat | PMID:9418861|RGD:632451 | |
| Molecular Function | GO:0042802 | identical protein binding | CDC42BPA | IPI | UniProtKB:Q5VT25 | Human | PMID:11283256 |
| Molecular Function | GO:0042802 | identical protein binding | CDC42BPA | IPI | UniProtKB:Q5VT25 | Human | PMID:23414517 |
| Molecular Function | GO:0042802 | identical protein binding | Cdc42bpa | IPI | UniProtKB:O54874 | Rat | PMID:11283256|RGD:8554633 |
| Molecular Function | GO:0042802 | identical protein binding | Cdc42bpa | IPI | UniProtKB:O54874 | Rat | PMID:9418861|RGD:632451 |
| Molecular Function | GO:0000287 | magnesium ion binding | CDC42BPA | IDA | Human | PMID:9092543 | |
| Molecular Function | GO:0000287 | magnesium ion binding | Cdc42bpa | IDA | Rat | PMID:9418861|RGD:632451 | |
| Molecular Function | GO:0005515 | protein binding | CDC42BPA | IPI | UniProtKB:O92972:PRO_0000278742 | Human | PMID:10644344 |
| Molecular Function | GO:0005515 | protein binding | CDC42BPA | IPI | UniProtKB:P60953 | Human | PMID:15194684 |
| Molecular Function | GO:0005515 | protein binding | CDC42BPA | IPI | UniProtKB:P60953 | Human | PMID:20936779 |
| Molecular Function | GO:0005515 | protein binding | CDC42BPA | IPI | UniProtKB:P60953 | Human | PMID:9418861 |
| Molecular Function | GO:0005515 | protein binding | Cdc42bpa | IPI | UniProtKB:Q9QUI1 | Mouse | MGI:MGI:5908532|PMID:25107909 |
| Molecular Function | GO:0005515 | protein binding | Cdc42bpa | IPI | UniProtKB:D4A8G3 | Rat | PMID:18854160|RGD:8553532 |
| Molecular Function | GO:0005515 | protein binding | Cdc42bpa | IPI | UniProtKB:Q566R4 | Rat | PMID:25107909|RGD:13210541 |
| Molecular Function | GO:0004674 | protein serine/threonine kinase activity | CDC42BPA | IDA | Human | PMID:11340065 | |
| Molecular Function | GO:0004674 | protein serine/threonine kinase activity | CDC42BPA | IDA | Human | PMID:11399775 | |
| Molecular Function | GO:0004674 | protein serine/threonine kinase activity | CDC42BPA | IDA | Human | PMID:21457715 | |
| Molecular Function | GO:0004674 | protein serine/threonine kinase activity | CDC42BPA | IDA | Human | PMID:9092543 | |
| Molecular Function | GO:0004674 | protein serine/threonine kinase activity | Cdc42bpa | IDA | Rat | PMID:9418861|RGD:632451 | |
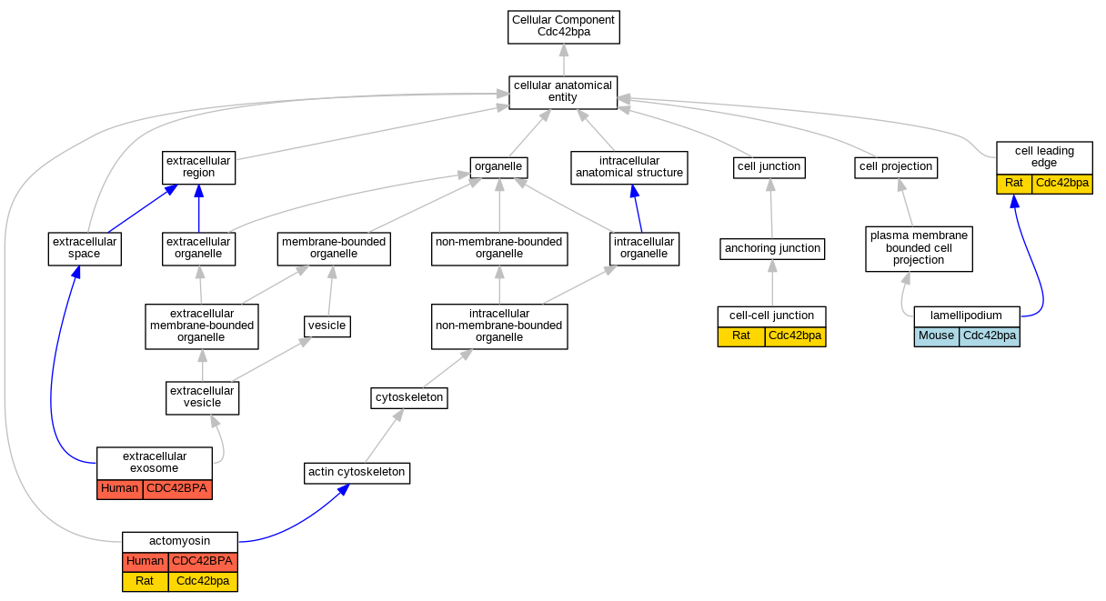
| Cellular Component | GO:0042641 | actomyosin | CDC42BPA | IDA | Human | PMID:18854160 | |
| Cellular Component | GO:0042641 | actomyosin | Cdc42bpa | IDA | Rat | PMID:18854160|RGD:8553532 | |
| Cellular Component | GO:0031252 | cell leading edge | Cdc42bpa | IDA | Rat | PMID:9418861|RGD:632451 | |
| Cellular Component | GO:0005911 | cell-cell junction | Cdc42bpa | IDA | Rat | PMID:9418861|RGD:632451 | |
| Cellular Component | GO:0070062 | extracellular exosome | CDC42BPA | HDA | Human | PMID:19056867 | |
| Cellular Component | GO:0030027 | lamellipodium | Cdc42bpa | IDA | Mouse | MGI:MGI:5908532|PMID:25107909 | |
| Biological Process | GO:0031532 | actin cytoskeleton reorganization | CDC42BPA | IDA | Human | PMID:9418861 | |
| Biological Process | GO:0031532 | actin cytoskeleton reorganization | Cdc42bpa | IDA | Rat | PMID:9418861|RGD:632451 | |
| Biological Process | GO:0031032 | actomyosin structure organization | CDC42BPA | IMP | Human | PMID:18854160 | |
| Biological Process | GO:0031032 | actomyosin structure organization | Cdc42bpa | IMP | Rat | PMID:18854160|RGD:8553532 | |
| Biological Process | GO:0016477 | cell migration | CDC42BPA | IMP | Human | PMID:18854160 | |
| Biological Process | GO:0016477 | cell migration | Cdc42bpa | IMP | Rat | PMID:18854160|RGD:8553532 | |
| Biological Process | GO:0007010 | cytoskeleton organization | Cdc42bpa | IDA | Rat | PMID:9418861|RGD:632451 | |
| Biological Process | GO:0000226 | microtubule cytoskeleton organization | Cdc42bpa | IMP | Mouse | PMID:15882626 | |
| Biological Process | GO:0007097 | nuclear migration | Cdc42bpa | IMP | Mouse | PMID:15882626 | |
| Biological Process | GO:0006468 | protein phosphorylation | CDC42BPA | IDA | Human | PMID:9092543 | |
| Biological Process | GO:0006468 | protein phosphorylation | Cdc42bpa | IDA | Rat | PMID:9418861|RGD:632451 | |
| Biological Process | GO:0051056 | regulation of small GTPase mediated signal transduction | Cdc42bpa | IDA | Rat | PMID:9418861|RGD:632451 |
| EXP Inferred from experiment |
| IDA Inferred from direct assay |
| IEP Inferred from expression pattern |
| IGI Inferred from genetic interaction |
| IMP Inferred from mutant phenotype |
| IPI Inferred from physical interaction |
| HTP Inferred from High Throughput Experiment |
| HDA Inferred from High Throughput Direct Assay |
| HMP Inferred from High Throughput Mutant Phenotype |
| HGI Inferred from High Throughput Genetic Interaction |
| HEP Inferred from High Throughput Expression Pattern |
Mouse Genome Database (MGD), Gene Expression Database (GXD), Mouse Models of Human Cancer database (MMHCdb) (formerly Mouse Tumor Biology (MTB)), Gene Ontology (GO) |
||
|
Citing These Resources Funding Information Warranty Disclaimer, Privacy Notice, Licensing, & Copyright Send questions and comments to User Support. |
last database update 12/30/2025 MGI 6.24 |
|
|
|
||