|
Source |
Alliance of Genome Resources |



| Category | ID | Classification term | Gene | Evidence | Inferred from | Organism | Reference |
|---|---|---|---|---|---|---|---|
| Molecular Function | GO:0050839 | cell adhesion molecule binding | CD226 | IPI | UniProtKB:P15151 | Human | PMID:12913096 |
| Molecular Function | GO:0050839 | cell adhesion molecule binding | CD226 | IPI | UniProtKB:Q92692 | Human | PMID:12913096 |
| Molecular Function | GO:0042802 | identical protein binding | CD226 | IPI | UniProtKB:Q15762 | Human | PMID:25465800 |
| Molecular Function | GO:0042802 | identical protein binding | CD226 | IPI | UniProtKB:Q15762 | Human | PMID:30591568 |
| Molecular Function | GO:0005178 | integrin binding | CD226 | IPI | UniProtKB:P05107 | Human | PMID:16831868 |
| Molecular Function | GO:0005515 | protein binding | CD226 | IPI | UniProtKB:P15151 | Human | PMID:21982860 |
| Molecular Function | GO:0005515 | protein binding | CD226 | IPI | UniProtKB:Q92692 | Human | PMID:21982860 |
| Molecular Function | GO:0005515 | protein binding | CD226 | IPI | UniProtKB:Q495A1 | Human | PMID:25465800 |
| Molecular Function | GO:0005515 | protein binding | CD226 | IPI | UniProtKB:Q92692 | Human | PMID:26755705 |
| Molecular Function | GO:0005515 | protein binding | CD226 | IPI | UniProtKB:P15151 | Human | PMID:30591568 |
| Molecular Function | GO:0005515 | protein binding | Cd226 | IPI | UniProtKB:P15151 | Mouse | MGI:MGI:6488796|PMID:30591568 |
| Molecular Function | GO:0005515 | protein binding | Cd226 | IPI | MGI:MGI:107741 | Mouse | PMID:15752754 |
| Molecular Function | GO:0005515 | protein binding | Cd226 | IPI | PR:P32507 | Mouse | PMID:15752754 |
| Molecular Function | GO:0005515 | protein binding | Cd226 | IPI | MGI:MGI:107741 | Mouse | PMID:21416464 |
| Molecular Function | GO:0005515 | protein binding | Cd226 | IPI | MGI:MGI:107741 | Mouse | PMID:24658051 |
| Molecular Function | GO:0019901 | protein kinase binding | CD226 | IPI | UniProtKB:P06241 | Human | PMID:16831868 |
| Cellular Component | GO:0009986 | cell surface | CD226 | IDA | Human | PMID:16831868 | |
| Cellular Component | GO:0009897 | external side of plasma membrane | Cd226 | IDA | Mouse | PMID:19648922 | |
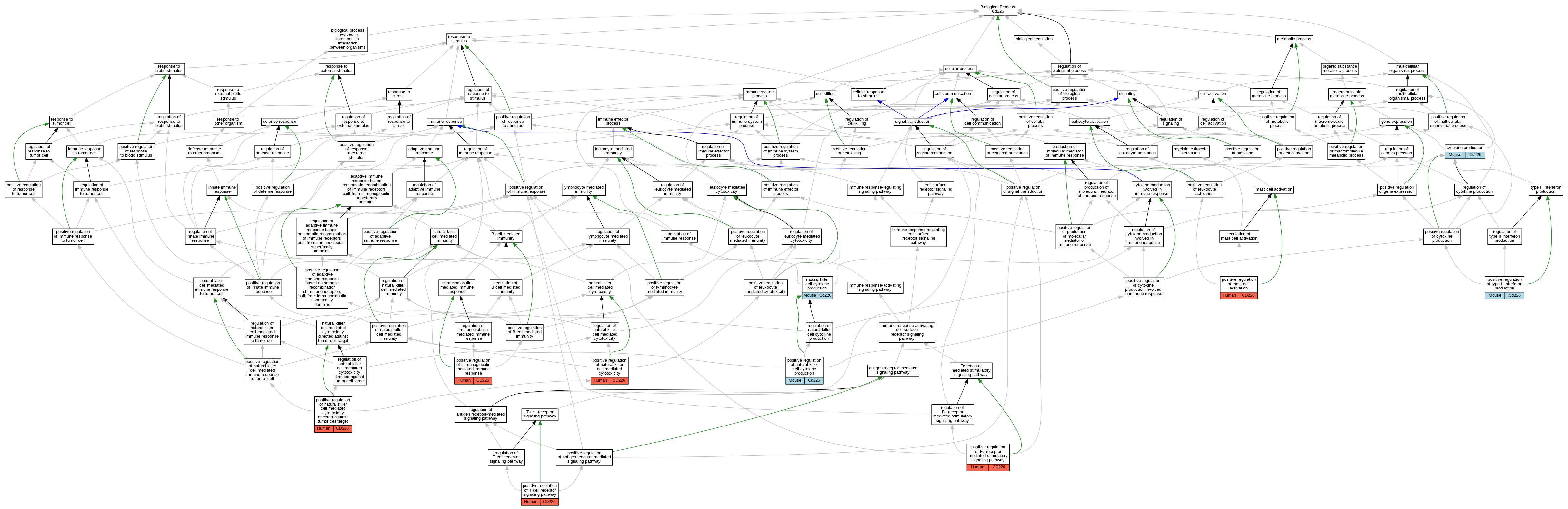
| Biological Process | GO:0001816 | cytokine production | Cd226 | IDA | Mouse | PMID:15752754 | |
| Biological Process | GO:0002370 | natural killer cell cytokine production | Cd226 | IMP | MGI:MGI:4454325 | Mouse | PMID:24658051 |
| Biological Process | GO:0060369 | positive regulation of Fc receptor mediated stimulatory signaling pathway | CD226 | IDA | Human | PMID:16831868 | |
| Biological Process | GO:0002891 | positive regulation of immunoglobulin mediated immune response | CD226 | IDA | Human | PMID:16831868 | |
| Biological Process | GO:0033005 | positive regulation of mast cell activation | CD226 | IDA | Human | PMID:16831868 | |
| Biological Process | GO:0002729 | positive regulation of natural killer cell cytokine production | Cd226 | IMP | MGI:MGI:4454325 | Mouse | PMID:24658051 |
| Biological Process | GO:0045954 | positive regulation of natural killer cell mediated cytotoxicity | CD226 | IMP | Human | PMID:16304049 | |
| Biological Process | GO:0002860 | positive regulation of natural killer cell mediated cytotoxicity directed against tumor cell target | CD226 | IMP | Human | PMID:12913096 | |
| Biological Process | GO:0050862 | positive regulation of T cell receptor signaling pathway | CD226 | IMP | Human | PMID:26755705 | |
| Biological Process | GO:0032729 | positive regulation of type II interferon production | Cd226 | IMP | MGI:MGI:4454325 | Mouse | PMID:24658051 |
| EXP Inferred from experiment |
| IDA Inferred from direct assay |
| IEP Inferred from expression pattern |
| IGI Inferred from genetic interaction |
| IMP Inferred from mutant phenotype |
| IPI Inferred from physical interaction |
| HTP Inferred from High Throughput Experiment |
| HDA Inferred from High Throughput Direct Assay |
| HMP Inferred from High Throughput Mutant Phenotype |
| HGI Inferred from High Throughput Genetic Interaction |
| HEP Inferred from High Throughput Expression Pattern |
Mouse Genome Database (MGD), Gene Expression Database (GXD), Mouse Models of Human Cancer database (MMHCdb) (formerly Mouse Tumor Biology (MTB)), Gene Ontology (GO) |
||
|
Citing These Resources Funding Information Warranty Disclaimer, Privacy Notice, Licensing, & Copyright Send questions and comments to User Support. |
last database update 10/07/2025 MGI 6.24 |
|
|
|
||