|
Source |
Alliance of Genome Resources |



| Category | ID | Classification term | Gene | Evidence | Inferred from | Organism | Reference |
|---|---|---|---|---|---|---|---|
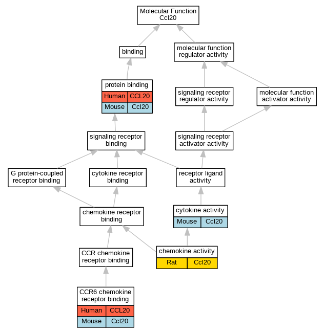
| Molecular Function | GO:0031731 | CCR6 chemokine receptor binding | CCL20 | IDA | Human | PMID:12081481 | |
| Molecular Function | GO:0031731 | CCR6 chemokine receptor binding | CCL20 | IDA | Human | PMID:20068036 | |
| Molecular Function | GO:0031731 | CCR6 chemokine receptor binding | Ccl20 | IDA | Mouse | MGI:MGI:5784982|PMID:20068036 | |
| Molecular Function | GO:0008009 | chemokine activity | Ccl20 | IDA | Rat | PMID:9916893|RGD:69987 | |
| Molecular Function | GO:0005125 | cytokine activity | Ccl20 | IDA | Mouse | PMID:9862452 | |
| Molecular Function | GO:0005515 | protein binding | CCL20 | IPI | UniProtKB:Q15311 | Human | PMID:17703191 |
| Molecular Function | GO:0005515 | protein binding | CCL20 | IPI | UniProtKB:Q15311 | Human | PMID:18239685 |
| Molecular Function | GO:0005515 | protein binding | CCL20 | IPI | UniProtKB:P02776 | Human | PMID:28381538 |
| Molecular Function | GO:0005515 | protein binding | CCL20 | IPI | UniProtKB:P13501 | Human | PMID:28381538 |
| Molecular Function | GO:0005515 | protein binding | CCL20 | IPI | UniProtKB:P48061 | Human | PMID:28381538 |
| Molecular Function | GO:0005515 | protein binding | Ccl20 | IPI | PR:O54689 | Mouse | PMID:9862452 |
| Cellular Component | GO:0005615 | extracellular space | Ccl20 | IDA | Rat | PMID:19428685|RGD:7488896 | |
| Biological Process | GO:0035584 | calcium-mediated signaling using intracellular calcium source | CCL20 | IDA | Human | PMID:25122636 | |
| Biological Process | GO:0060326 | cell chemotaxis | CCL20 | IDA | Human | PMID:23765988 | |
| Biological Process | GO:0071222 | cellular response to lipopolysaccharide | Ccl20 | IEP | Rat | PMID:15618187|RGD:7483631 | |
| Biological Process | GO:0071223 | cellular response to lipoteichoic acid | Ccl20 | IEP | Rat | PMID:15618187|RGD:7483631 | |
| Biological Process | GO:0071310 | cellular response to organic substance | Ccl20 | IEP | Rat | PMID:15618187|RGD:7483631 | |
| Biological Process | GO:0006935 | chemotaxis | CCL20 | IDA | Human | PMID:20068036 | |
| Biological Process | GO:0006935 | chemotaxis | Ccl20 | IDA | Mouse | MGI:MGI:5784982|PMID:20068036 | |
| Biological Process | GO:0006935 | chemotaxis | Ccl20 | IDA | Rat | PMID:9916893|RGD:69987 | |
| Biological Process | GO:0042742 | defense response to bacterium | ccl20a.3 | IDA | Zfish | PMID:29572872 | |
| Biological Process | GO:0006955 | immune response | ccl20a.3 | IDA | Zfish | PMID:29572872 | |
| Biological Process | GO:0032730 | positive regulation of interleukin-1 alpha production | Ccl20 | IDA | Rat | PMID:19428685|RGD:7488896 | |
| Biological Process | GO:0051770 | positive regulation of nitric-oxide synthase biosynthetic process | Ccl20 | IDA | Rat | PMID:19428685|RGD:7488896 | |
| Biological Process | GO:2000406 | positive regulation of T cell migration | CCL20 | IDA | Human | PMID:23620790 | |
| Biological Process | GO:0072678 | T cell migration | Ccl20 | IDA | Mouse | MGI:MGI:5784970|PMID:24638065 | |
| Biological Process | GO:0072678 | T cell migration | Ccl20 | IDA | Mouse | MGI:MGI:3820359|PMID:19050256 | |
| Biological Process | GO:0072679 | thymocyte migration | Ccl20 | IDA | Mouse | MGI:MGI:5784970|PMID:24638065 | |
| Biological Process | GO:0042060 | wound healing | Ccl20 | IEP | Rat | PMID:21881592|RGD:7483606 |
| EXP Inferred from experiment |
| IDA Inferred from direct assay |
| IEP Inferred from expression pattern |
| IGI Inferred from genetic interaction |
| IMP Inferred from mutant phenotype |
| IPI Inferred from physical interaction |
| HTP Inferred from High Throughput Experiment |
| HDA Inferred from High Throughput Direct Assay |
| HMP Inferred from High Throughput Mutant Phenotype |
| HGI Inferred from High Throughput Genetic Interaction |
| HEP Inferred from High Throughput Expression Pattern |
Mouse Genome Database (MGD), Gene Expression Database (GXD), Mouse Models of Human Cancer database (MMHCdb) (formerly Mouse Tumor Biology (MTB)), Gene Ontology (GO) |
||
|
Citing These Resources Funding Information Warranty Disclaimer, Privacy Notice, Licensing, & Copyright Send questions and comments to User Support. |
last database update 12/30/2025 MGI 6.24 |
|
|
|
||