|
Source |
Alliance of Genome Resources |



| Category | ID | Classification term | Gene | Evidence | Inferred from | Organism | Reference |
|---|---|---|---|---|---|---|---|
| Molecular Function | GO:0008009 | chemokine activity | CCL1 | IDA | Human | PMID:1557400 | |
| Molecular Function | GO:0005125 | cytokine activity | Ccl1 | IDA | Mouse | PMID:9670926 | |
| Molecular Function | GO:0060090 | molecular adaptor activity | CCL1 | IDA | Human | PMID:1557400 | |
| Molecular Function | GO:0005515 | protein binding | Ccl1 | IPI | PR:P56484 | Mouse | PMID:9670926 |
| Cellular Component | GO:0005615 | extracellular space | CCL1 | IDA | Human | PMID:1557400 | |
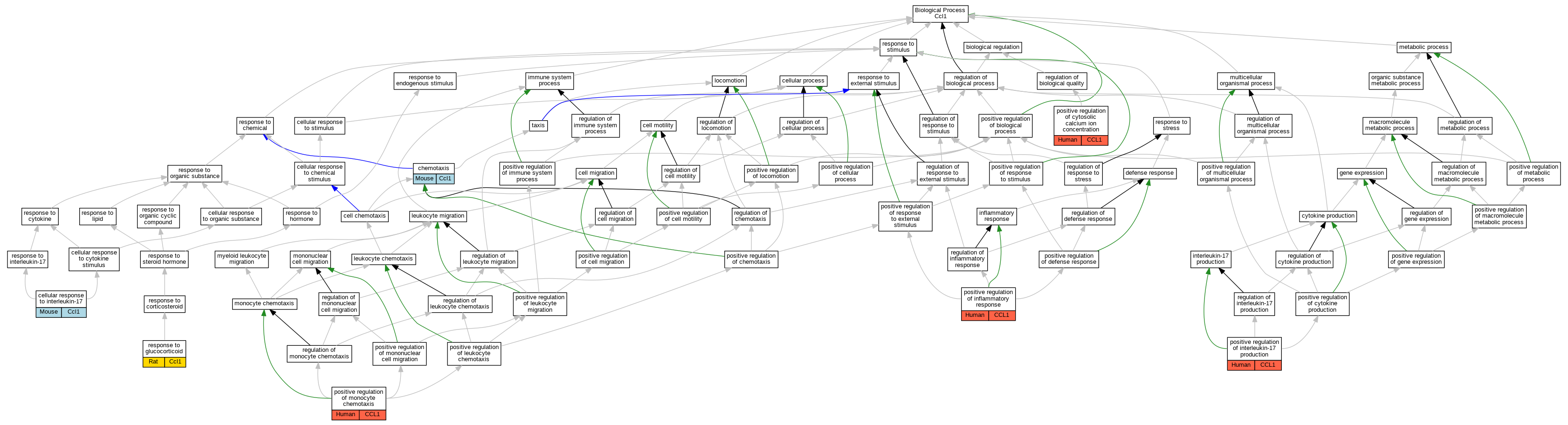
| Biological Process | GO:0097398 | cellular response to interleukin-17 | Ccl1 | IDA | Mouse | PMID:30294880 | |
| Biological Process | GO:0006935 | chemotaxis | Ccl1 | IDA | Mouse | PMID:9670926 | |
| Biological Process | GO:0007204 | positive regulation of cytosolic calcium ion concentration | CCL1 | IDA | Human | PMID:1557400 | |
| Biological Process | GO:0050729 | positive regulation of inflammatory response | CCL1 | IDA | Human | PMID:28972028 | |
| Biological Process | GO:0032740 | positive regulation of interleukin-17 production | CCL1 | IDA | Human | PMID:28972028 | |
| Biological Process | GO:0090026 | positive regulation of monocyte chemotaxis | CCL1 | IDA | Human | PMID:1557400 | |
| Biological Process | GO:0051384 | response to glucocorticoid | Ccl1 | IEP | Rat | PMID:11157384|RGD:8693624 |
| EXP Inferred from experiment |
| IDA Inferred from direct assay |
| IEP Inferred from expression pattern |
| IGI Inferred from genetic interaction |
| IMP Inferred from mutant phenotype |
| IPI Inferred from physical interaction |
| HTP Inferred from High Throughput Experiment |
| HDA Inferred from High Throughput Direct Assay |
| HMP Inferred from High Throughput Mutant Phenotype |
| HGI Inferred from High Throughput Genetic Interaction |
| HEP Inferred from High Throughput Expression Pattern |
Mouse Genome Database (MGD), Gene Expression Database (GXD), Mouse Models of Human Cancer database (MMHCdb) (formerly Mouse Tumor Biology (MTB)), Gene Ontology (GO) |
||
|
Citing These Resources Funding Information Warranty Disclaimer, Privacy Notice, Licensing, & Copyright Send questions and comments to User Support. |
last database update 04/07/2026 MGI 6.24 |
|
|
|
||