|
Source |
Alliance of Genome Resources |



| Category | ID | Classification term | Gene | Evidence | Inferred from | Organism | Reference |
|---|---|---|---|---|---|---|---|
| Molecular Function | GO:0003779 | actin binding | CCDC88A | IDA | Human | PMID:16139227 | |
| Molecular Function | GO:0005154 | epidermal growth factor receptor binding | CCDC88A | IPI | UniProtKB:P00533 | Human | PMID:20462955 |
| Molecular Function | GO:0005154 | epidermal growth factor receptor binding | CCDC88A | IPI | UniProtKB:P00533 | Human | PMID:25187647 |
| Molecular Function | GO:0001965 | G-protein alpha-subunit binding | CCDC88A | IPI | UniProtKB:P08753 | Human | PMID:19211784 |
| Molecular Function | GO:0001965 | G-protein alpha-subunit binding | CCDC88A | IPI | UniProtKB:P08753 | Human | PMID:23509302 |
| Molecular Function | GO:0001965 | G-protein alpha-subunit binding | CCDC88A | IPI | UniProtKB:P08753 | Human | PMID:27621449 |
| Molecular Function | GO:0001965 | G-protein alpha-subunit binding | CCDC88A | IPI | UniProtKB:P08754 | Human | PMID:27621449 |
| Molecular Function | GO:0001965 | G-protein alpha-subunit binding | CCDC88A | IPI | UniProtKB:P63092 | Human | PMID:27621449 |
| Molecular Function | GO:0031682 | G-protein gamma-subunit binding | Ccdc88a | IPI | RGD:2716 | Rat | PMID:15749703|RGD:10401274 |
| Molecular Function | GO:0005092 | GDP-dissociation inhibitor activity | CCDC88A | IDA | Human | PMID:27621449 | |
| Molecular Function | GO:0005085 | guanyl-nucleotide exchange factor activity | CCDC88A | IDA | Human | PMID:19211784 | |
| Molecular Function | GO:0005085 | guanyl-nucleotide exchange factor activity | CCDC88A | IDA | Human | PMID:23509302 | |
| Molecular Function | GO:0005085 | guanyl-nucleotide exchange factor activity | CCDC88A | IDA | Human | PMID:27864364 | |
| Molecular Function | GO:0005158 | insulin receptor binding | CCDC88A | IPI | UniProtKB:P06213 | Human | PMID:25187647 |
| Molecular Function | GO:0008017 | microtubule binding | Ccdc88a | IDA | Mouse | MGI:MGI:3710717|PMID:15882442 | |
| Molecular Function | GO:0035091 | phosphatidylinositol binding | CCDC88A | IDA | Human | PMID:16139227 | |
| Molecular Function | GO:0005515 | protein binding | Ccdc88a | IPI | UniProtKB:Q811T9 | Mouse | MGI:MGI:4411937|PMID:19778506 |
| Molecular Function | GO:0005515 | protein binding | Ccdc88a | IPI | PR:Q8BRT1 | Mouse | PMID:24211587 |
| Molecular Function | GO:0042803 | protein homodimerization activity | CCDC88A | IPI | UniProtKB:Q3V6T2 | Human | PMID:16139227 |
| Molecular Function | GO:0043422 | protein kinase B binding | CCDC88A | IPI | UniProtKB:P31749 | Human | PMID:16139227 |
| Molecular Function | GO:0043422 | protein kinase B binding | Ccdc88a | IPI | UniProtKB:P31750 | Mouse | MGI:MGI:3581096|PMID:15753085 |
| Molecular Function | GO:0005080 | protein kinase C binding | CCDC88A | IPI | UniProtKB:Q04759 | Human | PMID:23509302 |
| Molecular Function | GO:0042169 | SH2 domain binding | CCDC88A | IPI | UniProtKB:P27986 | Human | PMID:21954290 |
| Molecular Function | GO:0043184 | vascular endothelial growth factor receptor 2 binding | CCDC88A | IPI | UniProtKB:P35968 | Human | PMID:25187647 |
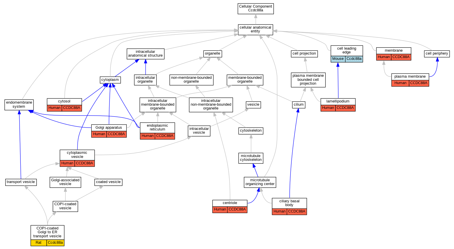
| Cellular Component | GO:0031252 | cell leading edge | Ccdc88a | IDA | Mouse | PMID:24211587 | |
| Cellular Component | GO:0005814 | centriole | CCDC88A | IDA | Human | PMID:27623382 | |
| Cellular Component | GO:0036064 | ciliary basal body | CCDC88A | IDA | Human | PMID:27623382 | |
| Cellular Component | GO:0030142 | COPI-coated Golgi to ER transport vesicle | Ccdc88a | IDA | Rat | PMID:15749703|RGD:10401274 | |
| Cellular Component | GO:0031410 | cytoplasmic vesicle | CCDC88A | IDA | Human | PMID:15882442 | |
| Cellular Component | GO:0005829 | cytosol | CCDC88A | IDA | Human | PMID:15749703 | |
| Cellular Component | GO:0005829 | cytosol | CCDC88A | IDA | Human | PMID:27864364 | |
| Cellular Component | GO:0005783 | endoplasmic reticulum | CCDC88A | IDA | Human | PMID:15882442 | |
| Cellular Component | GO:0005794 | Golgi apparatus | CCDC88A | IDA | Human | PMID:15882442 | |
| Cellular Component | GO:0030027 | lamellipodium | CCDC88A | IDA | Human | PMID:16139227 | |
| Cellular Component | GO:0016020 | membrane | CCDC88A | IDA | Human | PMID:15749703 | |
| Cellular Component | GO:0016020 | membrane | CCDC88A | IDA | Human | PMID:15882442 | |
| Cellular Component | GO:0005886 | plasma membrane | CCDC88A | IDA | Human | PMID:15882442 | |
| Cellular Component | GO:0005886 | plasma membrane | CCDC88A | IDA | Human | PMID:27864364 | |
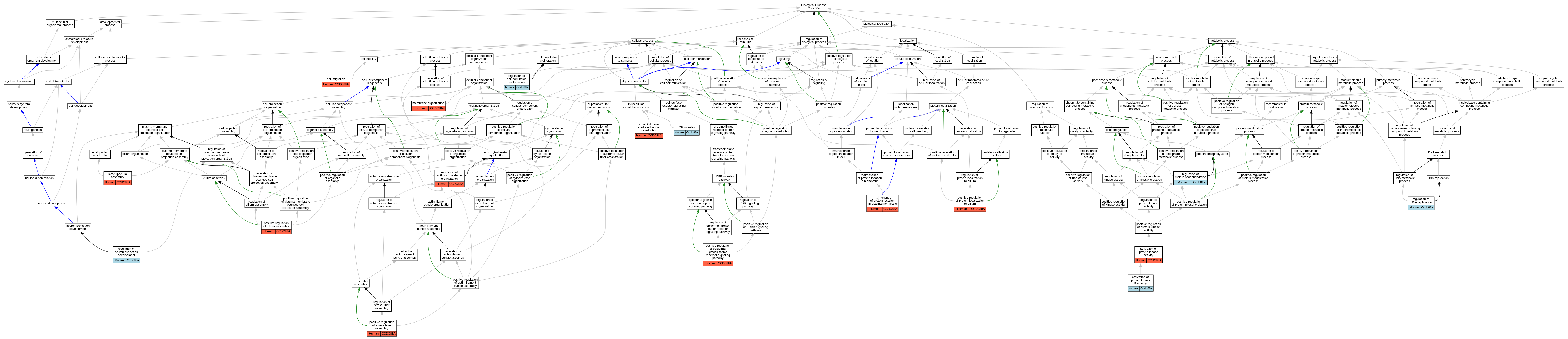
| Biological Process | GO:0032147 | activation of protein kinase activity | CCDC88A | IDA | Human | PMID:21954290 | |
| Biological Process | GO:0032148 | activation of protein kinase B activity | Ccdc88a | IDA | Mouse | MGI:MGI:3581096|PMID:15753085 | |
| Biological Process | GO:0016477 | cell migration | CCDC88A | IMP | Human | PMID:16139227 | |
| Biological Process | GO:0030032 | lamellipodium assembly | CCDC88A | IMP | Human | PMID:16139227 | |
| Biological Process | GO:0072660 | maintenance of protein location in plasma membrane | CCDC88A | IDA | Human | PMID:20462955 | |
| Biological Process | GO:0061024 | membrane organization | CCDC88A | IDA | Human | PMID:15882442 | |
| Biological Process | GO:0045724 | positive regulation of cilium assembly | CCDC88A | IMP | Human | PMID:27623382 | |
| Biological Process | GO:0045742 | positive regulation of epidermal growth factor receptor signaling pathway | CCDC88A | IDA | Human | PMID:20462955 | |
| Biological Process | GO:1903566 | positive regulation of protein localization to cilium | CCDC88A | IMP | Human | PMID:27623382 | |
| Biological Process | GO:0051496 | positive regulation of stress fiber assembly | CCDC88A | IMP | Human | PMID:16139227 | |
| Biological Process | GO:0032956 | regulation of actin cytoskeleton organization | CCDC88A | IMP | Human | PMID:16139227 | |
| Biological Process | GO:0042127 | regulation of cell population proliferation | Ccdc88a | IMP | Mouse | MGI:MGI:3581096|PMID:15753085 | |
| Biological Process | GO:0006275 | regulation of DNA replication | Ccdc88a | IMP | Mouse | MGI:MGI:3581096|PMID:15753085 | |
| Biological Process | GO:0010975 | regulation of neuron projection development | Ccdc88a | IDA | Mouse | MGI:MGI:4411937|PMID:19778506 | |
| Biological Process | GO:0001932 | regulation of protein phosphorylation | Ccdc88a | IDA | Mouse | MGI:MGI:3581096|PMID:15753085 | |
| Biological Process | GO:0007264 | small GTPase mediated signal transduction | CCDC88A | IDA | Human | PMID:19211784 | |
| Biological Process | GO:0007264 | small GTPase mediated signal transduction | CCDC88A | IDA | Human | PMID:23509302 | |
| Biological Process | GO:0007264 | small GTPase mediated signal transduction | CCDC88A | IDA | Human | PMID:27621449 | |
| Biological Process | GO:0007264 | small GTPase mediated signal transduction | CCDC88A | IDA | Human | PMID:27864364 | |
| Biological Process | GO:0031929 | TOR signaling | Ccdc88a | IDA | Mouse | MGI:MGI:4411937|PMID:19778506 |
| EXP Inferred from experiment |
| IDA Inferred from direct assay |
| IEP Inferred from expression pattern |
| IGI Inferred from genetic interaction |
| IMP Inferred from mutant phenotype |
| IPI Inferred from physical interaction |
| HTP Inferred from High Throughput Experiment |
| HDA Inferred from High Throughput Direct Assay |
| HMP Inferred from High Throughput Mutant Phenotype |
| HGI Inferred from High Throughput Genetic Interaction |
| HEP Inferred from High Throughput Expression Pattern |
Mouse Genome Database (MGD), Gene Expression Database (GXD), Mouse Models of Human Cancer database (MMHCdb) (formerly Mouse Tumor Biology (MTB)), Gene Ontology (GO) |
||
|
Citing These Resources Funding Information Warranty Disclaimer, Privacy Notice, Licensing, & Copyright Send questions and comments to User Support. |
last database update 09/30/2025 MGI 6.24 |
|
|
|
||