|
Source |
Alliance of Genome Resources |



| Category | ID | Classification term | Gene | Evidence | Inferred from | Organism | Reference |
|---|---|---|---|---|---|---|---|
| Molecular Function | GO:0045296 | cadherin binding | CBL | HDA | Human | PMID:25468996 | |
| Molecular Function | GO:0046875 | ephrin receptor binding | CBL | IPI | UniProtKB:P54762 | Human | PMID:18034775 |
| Molecular Function | GO:0046875 | ephrin receptor binding | Cbl | IPI | UniProtKB:Q8CBF3 | Mouse | MGI:MGI:5294293|PMID:18034775 |
| Molecular Function | GO:0036312 | phosphatidylinositol 3-kinase regulatory subunit binding | Cbl | IDA | Rat | PMID:18773943|RGD:4108486 | |
| Molecular Function | GO:0036312 | phosphatidylinositol 3-kinase regulatory subunit binding | Cbl | IDA | Rat | PMID:9259313|RGD:11038829 | |
| Molecular Function | GO:0005515 | protein binding | CBL | IPI | UniProtKB:Q9Y2R2 | Human | PMID:10068674 |
| Molecular Function | GO:0005515 | protein binding | CBL | IPI | UniProtKB:P08631-2 | Human | PMID:10092522 |
| Molecular Function | GO:0005515 | protein binding | CBL | IPI | UniProtKB:Q96B97 | Human | PMID:10679202 |
| Molecular Function | GO:0005515 | protein binding | CBL | IPI | UniProtKB:P31946 | Human | PMID:11157475 |
| Molecular Function | GO:0005515 | protein binding | CBL | IPI | UniProtKB:P27348 | Human | PMID:11697890 |
| Molecular Function | GO:0005515 | protein binding | CBL | IPI | UniProtKB:P31946 | Human | PMID:11697890 |
| Molecular Function | GO:0005515 | protein binding | CBL | IPI | UniProtKB:Q04917 | Human | PMID:11697890 |
| Molecular Function | GO:0005515 | protein binding | CBL | IPI | UniProtKB:Q9H6Q3 | Human | PMID:11891219 |
| Molecular Function | GO:0005515 | protein binding | CBL | IPI | UniProtKB:Q96B97 | Human | PMID:12177062 |
| Molecular Function | GO:0005515 | protein binding | CBL | IPI | UniProtKB:O43597 | Human | PMID:12815057 |
| Molecular Function | GO:0005515 | protein binding | CBL | IPI | UniProtKB:Q96B97 | Human | PMID:14596919 |
| Molecular Function | GO:0005515 | protein binding | CBL | IPI | UniProtKB:Q96B97 | Human | PMID:15090612 |
| Molecular Function | GO:0005515 | protein binding | CBL | IPI | UniProtKB:P27348 | Human | PMID:15094368 |
| Molecular Function | GO:0005515 | protein binding | CBL | IPI | UniProtKB:Q96JA1 | Human | PMID:15282549 |
| Molecular Function | GO:0005515 | protein binding | CBL | IPI | UniProtKB:P00533 | Human | PMID:15657067 |
| Molecular Function | GO:0005515 | protein binding | CBL | IPI | UniProtKB:P55085 | Human | PMID:15708858 |
| Molecular Function | GO:0005515 | protein binding | CBL | IPI | UniProtKB:O14492 | Human | PMID:15737992 |
| Molecular Function | GO:0005515 | protein binding | CBL | IPI | UniProtKB:O43597 | Human | PMID:15962011 |
| Molecular Function | GO:0005515 | protein binding | CBL | IPI | UniProtKB:P00533 | Human | PMID:15962011 |
| Molecular Function | GO:0005515 | protein binding | CBL | IPI | UniProtKB:Q96B97 | Human | PMID:15962011 |
| Molecular Function | GO:0005515 | protein binding | CBL | IPI | UniProtKB:Q14155 | Human | PMID:16407834 |
| Molecular Function | GO:0005515 | protein binding | CBL | IPI | UniProtKB:Q96B97 | Human | PMID:16407834 |
| Molecular Function | GO:0005515 | protein binding | CBL | IPI | UniProtKB:P08487 | Human | PMID:16467851 |
| Molecular Function | GO:0005515 | protein binding | CBL | IPI | UniProtKB:P12931 | Human | PMID:16636290 |
| Molecular Function | GO:0005515 | protein binding | CBL | IPI | UniProtKB:O43597 | Human | PMID:16893902 |
| Molecular Function | GO:0005515 | protein binding | CBL | IPI | UniProtKB:P00533 | Human | PMID:16914641 |
| Molecular Function | GO:0005515 | protein binding | CBL | IPI | UniProtKB:Q15811 | Human | PMID:16914641 |
| Molecular Function | GO:0005515 | protein binding | CBL | IPI | UniProtKB:P27986 | Human | PMID:16982329 |
| Molecular Function | GO:0005515 | protein binding | CBL | IPI | UniProtKB:P45983 | Human | PMID:16982329 |
| Molecular Function | GO:0005515 | protein binding | CBL | IPI | UniProtKB:P46109 | Human | PMID:16982329 |
| Molecular Function | GO:0005515 | protein binding | CBL | IPI | UniProtKB:Q9Y5K6 | Human | PMID:17020880 |
| Molecular Function | GO:0005515 | protein binding | CBL | IPI | UniProtKB:P12931 | Human | PMID:17094785 |
| Molecular Function | GO:0005515 | protein binding | CBL | IPI | UniProtKB:P62993 | Human | PMID:17094785 |
| Molecular Function | GO:0005515 | protein binding | CBL | IPI | UniProtKB:P12931 | Human | PMID:17141222 |
| Molecular Function | GO:0005515 | protein binding | CBL | IPI | UniProtKB:F1SDV6 | Human | PMID:17372230 |
| Molecular Function | GO:0005515 | protein binding | CBL | IPI | UniProtKB:Q8IZP0-2 | Human | PMID:17395426 |
| Molecular Function | GO:0005515 | protein binding | CBL | IPI | UniProtKB:O43597 | Human | PMID:17974561 |
| Molecular Function | GO:0005515 | protein binding | CBL | IPI | UniProtKB:O14492 | Human | PMID:18273061 |
| Molecular Function | GO:0005515 | protein binding | CBL | IPI | UniProtKB:O43597 | Human | PMID:18273061 |
| Molecular Function | GO:0005515 | protein binding | CBL | IPI | UniProtKB:P00533 | Human | PMID:18273061 |
| Molecular Function | GO:0005515 | protein binding | CBL | IPI | UniProtKB:P08581 | Human | PMID:18273061 |
| Molecular Function | GO:0005515 | protein binding | CBL | IPI | UniProtKB:P12931 | Human | PMID:18273061 |
| Molecular Function | GO:0005515 | protein binding | CBL | IPI | UniProtKB:P17948 | Human | PMID:18273061 |
| Molecular Function | GO:0005515 | protein binding | CBL | IPI | UniProtKB:P43405 | Human | PMID:18273061 |
| Molecular Function | GO:0005515 | protein binding | CBL | IPI | UniProtKB:P62993 | Human | PMID:18273061 |
| Molecular Function | GO:0005515 | protein binding | CBL | IPI | UniProtKB:Q9C004 | Human | PMID:18273061 |
| Molecular Function | GO:0005515 | protein binding | CBL | IPI | UniProtKB:Q15811 | Human | PMID:18654987 |
| Molecular Function | GO:0005515 | protein binding | CBL | IPI | UniProtKB:Q96B97 | Human | PMID:19268472 |
| Molecular Function | GO:0005515 | protein binding | CBL | IPI | UniProtKB:O00459 | Human | PMID:19380743 |
| Molecular Function | GO:0005515 | protein binding | CBL | IPI | UniProtKB:P27986 | Human | PMID:19380743 |
| Molecular Function | GO:0005515 | protein binding | CBL | IPI | UniProtKB:P46108 | Human | PMID:19380743 |
| Molecular Function | GO:0005515 | protein binding | CBL | IPI | UniProtKB:P62993 | Human | PMID:19380743 |
| Molecular Function | GO:0005515 | protein binding | CBL | IPI | UniProtKB:P00533 | Human | PMID:20308550 |
| Molecular Function | GO:0005515 | protein binding | CBL | IPI | UniProtKB:P00533 | Human | PMID:20562913 |
| Molecular Function | GO:0005515 | protein binding | CBL | IPI | UniProtKB:Q96B97 | Human | PMID:20711168 |
| Molecular Function | GO:0005515 | protein binding | CBL | IPI | UniProtKB:P62993 | Human | PMID:20936779 |
| Molecular Function | GO:0005515 | protein binding | CBL | IPI | UniProtKB:P08581 | Human | PMID:21163258 |
| Molecular Function | GO:0005515 | protein binding | CBL | IPI | UniProtKB:P04629 | Human | PMID:21570973 |
| Molecular Function | GO:0005515 | protein binding | CBL | IPI | UniProtKB:P62993 | Human | PMID:21706016 |
| Molecular Function | GO:0005515 | protein binding | CBL | IPI | UniProtKB:P43403 | Human | PMID:22266821 |
| Molecular Function | GO:0005515 | protein binding | CBL | IPI | UniProtKB:P62837 | Human | PMID:22266821 |
| Molecular Function | GO:0005515 | protein binding | CBL | IPI | UniProtKB:P00533 | Human | PMID:23799367 |
| Molecular Function | GO:0005515 | protein binding | CBL | IPI | UniProtKB:P62993 | Human | PMID:23799367 |
| Molecular Function | GO:0005515 | protein binding | CBL | IPI | UniProtKB:P31946 | Human | PMID:24255178 |
| Molecular Function | GO:0005515 | protein binding | CBL | IPI | UniProtKB:P62993 | Human | PMID:25036637 |
| Molecular Function | GO:0005515 | protein binding | CBL | IPI | UniProtKB:Q04917 | Human | PMID:25036637 |
| Molecular Function | GO:0005515 | protein binding | CBL | IPI | UniProtKB:Q96B97 | Human | PMID:25036637 |
| Molecular Function | GO:0005515 | protein binding | CBL | IPI | UniProtKB:Q9Y5K6 | Human | PMID:25036637 |
| Molecular Function | GO:0005515 | protein binding | CBL | IPI | UniProtKB:P08581 | Human | PMID:25241761 |
| Molecular Function | GO:0005515 | protein binding | CBL | IPI | UniProtKB:O00459 | Human | PMID:25814554 |
| Molecular Function | GO:0005515 | protein binding | CBL | IPI | UniProtKB:P46108 | Human | PMID:25814554 |
| Molecular Function | GO:0005515 | protein binding | CBL | IPI | UniProtKB:P46109 | Human | PMID:25814554 |
| Molecular Function | GO:0005515 | protein binding | CBL | IPI | UniProtKB:P62993 | Human | PMID:25814554 |
| Molecular Function | GO:0005515 | protein binding | CBL | IPI | UniProtKB:Q92569 | Human | PMID:25814554 |
| Molecular Function | GO:0005515 | protein binding | CBL | IPI | UniProtKB:P00533 | Human | PMID:27059931 |
| Molecular Function | GO:0005515 | protein binding | CBL | IPI | UniProtKB:P62993 | Human | PMID:28514442 |
| Molecular Function | GO:0005515 | protein binding | CBL | IPI | UniProtKB:Q04917 | Human | PMID:28514442 |
| Molecular Function | GO:0005515 | protein binding | CBL | IPI | UniProtKB:Q96B97 | Human | PMID:28514442 |
| Molecular Function | GO:0005515 | protein binding | CBL | IPI | UniProtKB:Q13191 | Human | PMID:29237719 |
| Molecular Function | GO:0005515 | protein binding | CBL | IPI | UniProtKB:Q8IY31 | Human | PMID:29237719 |
| Molecular Function | GO:0005515 | protein binding | CBL | IPI | UniProtKB:A0A0H3L6J6 | Human | PMID:30118682 |
| Molecular Function | GO:0005515 | protein binding | CBL | IPI | UniProtKB:P46108 | Human | PMID:31980649 |
| Molecular Function | GO:0005515 | protein binding | CBL | IPI | UniProtKB:P62993 | Human | PMID:31980649 |
| Molecular Function | GO:0005515 | protein binding | CBL | IPI | UniProtKB:Q96B97 | Human | PMID:31980649 |
| Molecular Function | GO:0005515 | protein binding | CBL | IPI | UniProtKB:P42858 | Human | PMID:32814053 |
| Molecular Function | GO:0005515 | protein binding | CBL | IPI | UniProtKB:P54253 | Human | PMID:32814053 |
| Molecular Function | GO:0005515 | protein binding | CBL | IPI | UniProtKB:O15357 | Human | PMID:5668240 |
| Molecular Function | GO:0005515 | protein binding | CBL | IPI | UniProtKB:P00533 | Human | PMID:7657591 |
| Molecular Function | GO:0005515 | protein binding | CBL | IPI | UniProtKB:P46108 | Human | PMID:8524328 |
| Molecular Function | GO:0005515 | protein binding | CBL | IPI | UniProtKB:P46108 | Human | PMID:8626543 |
| Molecular Function | GO:0005515 | protein binding | CBL | IPI | UniProtKB:P46109 | Human | PMID:8626543 |
| Molecular Function | GO:0005515 | protein binding | CBL | IPI | UniProtKB:P27348 | Human | PMID:8663231 |
| Molecular Function | GO:0005515 | protein binding | CBL | IPI | UniProtKB:P27348 | Human | PMID:9092538 |
| Molecular Function | GO:0005515 | protein binding | CBL | IPI | UniProtKB:P27986 | Human | PMID:9160881 |
| Molecular Function | GO:0005515 | protein binding | CBL | IPI | UniProtKB:Q62417 | Human | PMID:9447983 |
| Molecular Function | GO:0005515 | protein binding | CBL | IPI | UniProtKB:P27986 | Human | PMID:9890970 |
| Molecular Function | GO:0005515 | protein binding | CBL | IPI | UniProtKB:P39688 | Human | PMID:9890970 |
| Molecular Function | GO:0005515 | protein binding | Cbl | IPI | UniProtKB:Q62417 | Mouse | MGI:MGI:1201213|PMID:9447983 |
| Molecular Function | GO:0005515 | protein binding | Cbl | IPI | UniProtKB:Q01279 | Mouse | MGI:MGI:5553215|PMID:23799367 |
| Molecular Function | GO:0005515 | protein binding | Cbl | IPI | UniProtKB:Q8R550 | Mouse | MGI:MGI:5700492|PMID:21830225 |
| Molecular Function | GO:0005515 | protein binding | Cbl | IPI | UniProtKB:Q9JLQ0 | Mouse | MGI:MGI:5758812|PMID:12559036 |
| Molecular Function | GO:0005515 | protein binding | Cbl | IPI | UniProtKB:P13379|UniProtKB:P39688|UniProtKB:Q9JLQ0 | Mouse | MGI:MGI:5825410|PMID:27474268 |
| Molecular Function | GO:0005515 | protein binding | Cbl | IPI | UniProtKB:P39688 | Mouse | MGI:MGI:5508303|PMID:9890970 |
| Molecular Function | GO:0005515 | protein binding | Cbl | IPI | UniProtKB:Q6Q899 | Mouse | MGI:MGI:5468580|PMID:23374343 |
| Molecular Function | GO:0005515 | protein binding | Cbl | IPI | UniProtKB:P16056 | Mouse | MGI:MGI:5553025|PMID:24440350 |
| Molecular Function | GO:0005515 | protein binding | Cbl | IPI | UniProtKB:Q64010 | Mouse | MGI:MGI:1201213|PMID:9447983 |
| Molecular Function | GO:0005515 | protein binding | Cbl | IPI | UniProtKB:P00533 | Mouse | MGI:MGI:4418647|PMID:7657591 |
| Molecular Function | GO:0005515 | protein binding | Cbl | IPI | PR:P39688 | Mouse | PMID:8551236 |
| Molecular Function | GO:0005515 | protein binding | Cbl | IPI | PR:P43404 | Mouse | PMID:8551236 |
| Molecular Function | GO:0005515 | protein binding | Cbl | IPI | PR:O08917 | Mouse | PMID:16455755 |
| Molecular Function | GO:0005515 | protein binding | Cbl | IPI | PR:Q8R550 | Mouse | PMID:11152963 |
| Molecular Function | GO:0005515 | protein binding | Cbl | IPI | RGD:620904 | Rat | PMID:11152963|RGD:729812 |
| Molecular Function | GO:0005515 | protein binding | Cbl | IPI | RGD:1586598 | Rat | PMID:14525909|RGD:11038810 |
| Molecular Function | GO:0005515 | protein binding | Cbl | IPI | RGD:1310357 | Rat | PMID:17675467|RGD:11576315 |
| Molecular Function | GO:0005515 | protein binding | Cbl | IPI | RGD:620904 | Rat | PMID:17675467|RGD:11576315 |
| Molecular Function | GO:0005515 | protein binding | Cbl | IPI | RGD:619758 | Rat | PMID:9259313|RGD:11038829 |
| Molecular Function | GO:0005515 | protein binding | Cbl | IPI | RGD:2405 | Rat | PMID:9348226|RGD:11038915 |
| Molecular Function | GO:0019901 | protein kinase binding | Cbl | IPI | RGD:3329 | Rat | PMID:18773943|RGD:4108486 |
| Molecular Function | GO:1990782 | protein tyrosine kinase binding | Cbl | IPI | RGD:2641 | Rat | PMID:12231245|RGD:632732 |
| Molecular Function | GO:1990782 | protein tyrosine kinase binding | Cbl | IPI | RGD:628758 | Rat | PMID:16945503|RGD:1642613 |
| Molecular Function | GO:1990782 | protein tyrosine kinase binding | Cbl | IPI | RGD:3796 | Rat | PMID:8920860|RGD:11576303 |
| Molecular Function | GO:0017124 | SH3 domain binding | CBL | IPI | UniProtKB:Q62417 | Human | PMID:9447983 |
| Molecular Function | GO:0017124 | SH3 domain binding | Cbl | IPI | UniProtKB:Q62417|UniProtKB:Q64010 | Mouse | MGI:MGI:1201213|PMID:9447983 |
| Molecular Function | GO:0017124 | SH3 domain binding | Cbl | IPI | RGD:732890 | Rat | PMID:17675467|RGD:11576315 |
| Molecular Function | GO:0017124 | SH3 domain binding | Cbl | IDA | Rat | PMID:9259313|RGD:11038829 | |
| Molecular Function | GO:0061630 | ubiquitin protein ligase activity | Cbl | IDA | Rat | PMID:17675467|RGD:11576315 | |
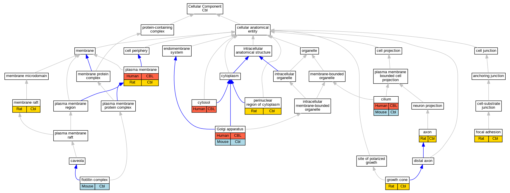
| Cellular Component | GO:0030424 | axon | Cbl | IDA | Rat | PMID:15128873|RGD:1642627 | |
| Cellular Component | GO:0005929 | cilium | CBL | IDA | Human | PMID:29237719 | |
| Cellular Component | GO:0005929 | cilium | Cbl | IDA | Mouse | MGI:MGI:6108066|PMID:29237719 | |
| Cellular Component | GO:0005829 | cytosol | CBL | IDA | Human | GO_REF:0000052 | |
| Cellular Component | GO:0016600 | flotillin complex | Cbl | IDA | Mouse | MGI:MGI:3690172|PMID:11001060 | |
| Cellular Component | GO:0005925 | focal adhesion | Cbl | IDA | Rat | PMID:22203672|RGD:11576305 | |
| Cellular Component | GO:0005794 | Golgi apparatus | CBL | IDA | Human | PMID:29237719 | |
| Cellular Component | GO:0005794 | Golgi apparatus | Cbl | IDA | Mouse | MGI:MGI:6108066|PMID:29237719 | |
| Cellular Component | GO:0030426 | growth cone | Cbl | IDA | Rat | PMID:15128873|RGD:1642627 | |
| Cellular Component | GO:0045121 | membrane raft | Cbl | IDA | Rat | PMID:15128873|RGD:1642627 | |
| Cellular Component | GO:0048471 | perinuclear region of cytoplasm | Cbl | IDA | Rat | PMID:15128873|RGD:1642627 | |
| Cellular Component | GO:0005886 | plasma membrane | CBL | IDA | Human | PMID:15465819 | |
| Cellular Component | GO:0005886 | plasma membrane | Cbl | IDA | Rat | PMID:18702941|RGD:11038822 | |
| Biological Process | GO:1990090 | cellular response to nerve growth factor stimulus | Cbl | IEP | Rat | PMID:19546888|RGD:11038823 | |
| Biological Process | GO:0090650 | cellular response to oxygen-glucose deprivation | Cbl | IEP | Rat | PMID:24229686|RGD:11038824 | |
| Biological Process | GO:0036120 | cellular response to platelet-derived growth factor stimulus | Cbl | IEP | Rat | PMID:15128873|RGD:1642627 | |
| Biological Process | GO:0060216 | definitive hemopoiesis | cbl | IMP | ZFIN:ZDB-GENO-180726-1 | Zfish | PMID:26104663 |
| Biological Process | GO:0006974 | DNA damage response | Cbl | IEP | Rat | PMID:19546888|RGD:11038823 | |
| Biological Process | GO:0008584 | male gonad development | Cbl | IEP | Rat | PMID:16301331|RGD:1579837 | |
| Biological Process | GO:0043303 | mast cell degranulation | Cbl | IEP | Rat | PMID:18243321|RGD:11576314 | |
| Biological Process | GO:0043066 | negative regulation of apoptotic process | CBL | IMP | Human | PMID:18070883 | |
| Biological Process | GO:0043066 | negative regulation of apoptotic process | Cbl | IMP | Rat | PMID:19546888|RGD:11038823 | |
| Biological Process | GO:0042059 | negative regulation of epidermal growth factor receptor signaling pathway | CBL | IMP | Human | PMID:25178484 | |
| Biological Process | GO:0014068 | positive regulation of phosphatidylinositol 3-kinase signaling | CBL | IMP | Human | PMID:17003487 | |
| Biological Process | GO:0048260 | positive regulation of receptor-mediated endocytosis | CBL | IMP | Human | PMID:25178484 | |
| Biological Process | GO:0051865 | protein autoubiquitination | Cbl | IDA | Rat | PMID:22203672|RGD:11576305 | |
| Biological Process | GO:0006513 | protein monoubiquitination | Cbl | IMP | Rat | PMID:22706924|RGD:11533125 | |
| Biological Process | GO:0000209 | protein polyubiquitination | Cbl | IDA | Rat | PMID:17675467|RGD:11576315 | |
| Biological Process | GO:0016567 | protein ubiquitination | CBL | IMP | Human | PMID:17094949 | |
| Biological Process | GO:0016567 | protein ubiquitination | CBL | IDA | Human | PMID:17974561 | |
| Biological Process | GO:2000583 | regulation of platelet-derived growth factor receptor-alpha signaling pathway | Cbl | IMP | Mouse | MGI:MGI:6108066|PMID:29237719 | |
| Biological Process | GO:0032487 | regulation of Rap protein signal transduction | Cbl | IMP | MGI:MGI:2180576 | Mouse | PMID:12671687 |
| Biological Process | GO:0014823 | response to activity | Cbl | IEP | Rat | PMID:18502271|RGD:11038815 | |
| Biological Process | GO:0046677 | response to antibiotic | Cbl | IDA | Rat | PMID:18773943|RGD:4108486 | |
| Biological Process | GO:0045471 | response to ethanol | Cbl | IEP | Rat | PMID:16105861|RGD:1579848 | |
| Biological Process | GO:0010332 | response to gamma radiation | Cbl | IEP | Rat | PMID:16301331|RGD:1579837 | |
| Biological Process | GO:0042594 | response to starvation | Cbl | IEP | Rat | PMID:14525909|RGD:11038810 | |
| Biological Process | GO:0033574 | response to testosterone | Cbl | IEP | Rat | PMID:16301331|RGD:1579837 | |
| Biological Process | GO:0006511 | ubiquitin-dependent protein catabolic process | CBL | IMP | Human | PMID:25178484 |
| EXP Inferred from experiment |
| IDA Inferred from direct assay |
| IEP Inferred from expression pattern |
| IGI Inferred from genetic interaction |
| IMP Inferred from mutant phenotype |
| IPI Inferred from physical interaction |
| HTP Inferred from High Throughput Experiment |
| HDA Inferred from High Throughput Direct Assay |
| HMP Inferred from High Throughput Mutant Phenotype |
| HGI Inferred from High Throughput Genetic Interaction |
| HEP Inferred from High Throughput Expression Pattern |
Mouse Genome Database (MGD), Gene Expression Database (GXD), Mouse Models of Human Cancer database (MMHCdb) (formerly Mouse Tumor Biology (MTB)), Gene Ontology (GO) |
||
|
Citing These Resources Funding Information Warranty Disclaimer, Privacy Notice, Licensing, & Copyright Send questions and comments to User Support. |
last database update 12/30/2025 MGI 6.24 |
|
|
|
||