|
Source |
Alliance of Genome Resources |



| Category | ID | Classification term | Gene | Evidence | Inferred from | Organism | Reference |
|---|---|---|---|---|---|---|---|
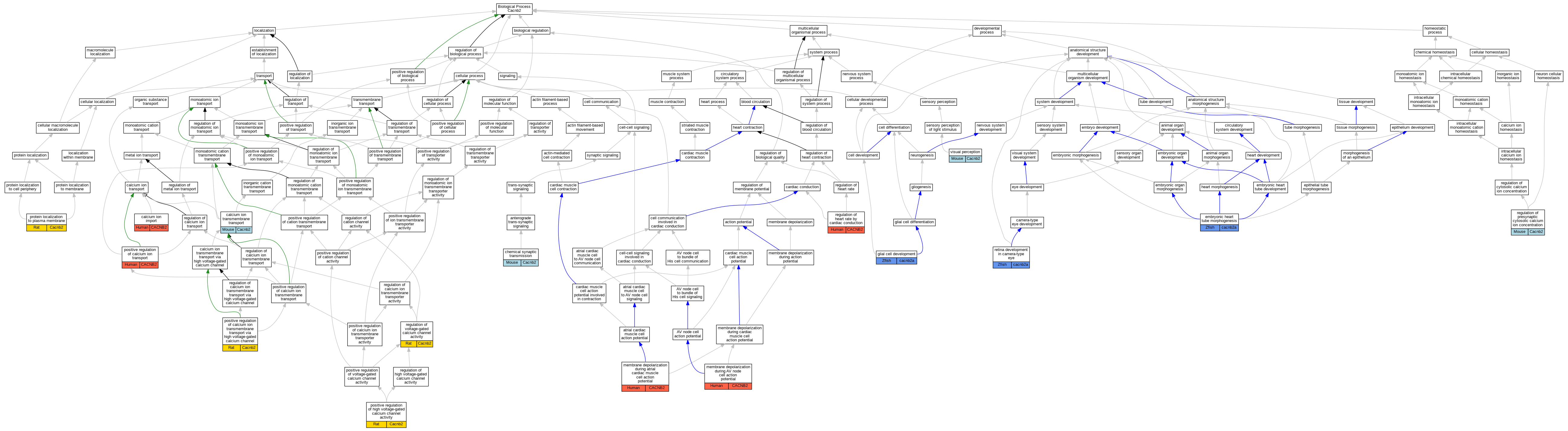
| Molecular Function | GO:0051015 | actin filament binding | Cacnb2 | IDA | Mouse | MGI:MGI:5770035|PMID:25533460 | |
| Molecular Function | GO:0051015 | actin filament binding | Cacnb2 | IDA | Rat | PMID:25533460|RGD:11059570 | |
| Molecular Function | GO:0005246 | calcium channel regulator activity | Cacnb2 | IDA | Rat | PMID:1370480|RGD:632405 | |
| Molecular Function | GO:0008331 | high voltage-gated calcium channel activity | CACNB2 | IDA | Human | PMID:1309651 | |
| Molecular Function | GO:0042802 | identical protein binding | Cacnb2 | IPI | UniProtKB:Q8VGC3-2 | Rat | PMID:18776052|RGD:13432277 |
| Molecular Function | GO:0051219 | phosphoprotein binding | Cacnb2 | IPI | RGD:10284 | Rat | PMID:19840220|RGD:7207260 |
| Molecular Function | GO:0005515 | protein binding | CACNB2 | IPI | UniProtKB:O88667 | Human | PMID:17525370 |
| Molecular Function | GO:0005515 | protein binding | CACNB2 | IPI | UniProtKB:Q9UQM7 | Human | PMID:28130356 |
| Molecular Function | GO:0005515 | protein binding | CACNB2 | IPI | UniProtKB:O14744 | Human | PMID:32296183 |
| Molecular Function | GO:0005515 | protein binding | CACNB2 | IPI | UniProtKB:P56545-3 | Human | PMID:32296183 |
| Molecular Function | GO:0005515 | protein binding | CACNB2 | IPI | UniProtKB:Q8WUU8 | Human | PMID:32296183 |
| Molecular Function | GO:0005515 | protein binding | CACNB2 | IPI | UniProtKB:Q96MH2 | Human | PMID:32296183 |
| Molecular Function | GO:0005515 | protein binding | Cacnb2 | IPI | PR:Q01815 | Mouse | PMID:16787652 |
| Molecular Function | GO:0005515 | protein binding | Cacnb2 | IPI | UniProtKB:E9Q1T1 | Mouse | PMID:20877009 |
| Molecular Function | GO:0005515 | protein binding | Cacnb2 | IPI | PR:O55017 | Mouse | PMID:10328888 |
| Molecular Function | GO:0005515 | protein binding | Cacnb2 | IPI | PR:P97445 | Mouse | PMID:10328888 |
| Molecular Function | GO:0005515 | protein binding | Cacnb2 | IPI | UniProtKB:Q66L44 | Rat | PMID:24751537|RGD:10047103 |
| Molecular Function | GO:0019904 | protein domain specific binding | Cacnb2 | IPI | RGD:10284 | Rat | PMID:19840220|RGD:7207260 |
| Molecular Function | GO:0019901 | protein kinase binding | Cacnb2 | IDA | Rat | PMID:18205403|RGD:7175532 | |
| Molecular Function | GO:0019901 | protein kinase binding | Cacnb2 | IPI | RGD:10284 | Rat | PMID:19840220|RGD:7207260 |
| Molecular Function | GO:0005245 | voltage-gated calcium channel activity | CACNB2 | IDA | Human | PMID:1309651 | |
| Molecular Function | GO:0005245 | voltage-gated calcium channel activity | Cacnb2 | IDA | Rat | PMID:16049183|RGD:1582495 | |
| Molecular Function | GO:0086056 | voltage-gated calcium channel activity involved in AV node cell action potential | CACNB2 | IMP | Human | PMID:17224476 | |
| Molecular Function | GO:0086007 | voltage-gated calcium channel activity involved in cardiac muscle cell action potential | CACNB2 | IMP | Human | PMID:17224476 | |
| Molecular Function | GO:0099626 | voltage-gated calcium channel activity involved in regulation of presynaptic cytosolic calcium levels | Cacnb2 | IMP | Mouse | PMID:11980879 | |
| Molecular Function | GO:0099626 | voltage-gated calcium channel activity involved in regulation of presynaptic cytosolic calcium levels | Cacnb2 | IDA | Mouse | PMID:11980879 | |
| Cellular Component | GO:1990454 | L-type voltage-gated calcium channel complex | CACNB2 | IDA | Human | PMID:1309651 | |
| Cellular Component | GO:1990454 | L-type voltage-gated calcium channel complex | Cacnb2 | IDA | Rat | PMID:26680202|RGD:12907551 | |
| Cellular Component | GO:0098684 | photoreceptor ribbon synapse | Cacnb2 | IMP | Mouse | PMID:11980879 | |
| Cellular Component | GO:0098684 | photoreceptor ribbon synapse | Cacnb2 | IDA | Mouse | PMID:11980879 | |
| Cellular Component | GO:0005891 | voltage-gated calcium channel complex | CACNB2 | IDA | Human | PMID:17224476 | |
| Cellular Component | GO:0005891 | voltage-gated calcium channel complex | Cacnb2 | IDA | Mouse | PMID:10328888 | |
| Cellular Component | GO:0005891 | voltage-gated calcium channel complex | Cacnb2 | IDA | Rat | PMID:16049183|RGD:1582495 | |
| Cellular Component | GO:0005891 | voltage-gated calcium channel complex | Cacnb2 | IDA | Rat | PMID:19840220|RGD:7207260 | |
| Cellular Component | GO:0005891 | voltage-gated calcium channel complex | Cacnb2 | IDA | Rat | PMID:21611731|RGD:7205480 | |
| Biological Process | GO:0070509 | calcium ion import | CACNB2 | IDA | Human | PMID:1309651 | |
| Biological Process | GO:0070588 | calcium ion transmembrane transport | Cacnb2 | IDA | Mouse | MGI:MGI:2429657|PMID:11980879 | |
| Biological Process | GO:0007268 | chemical synaptic transmission | Cacnb2 | IMP | MGI:MGI:2429694 | Mouse | PMID:11980879 |
| Biological Process | GO:0003143 | embryonic heart tube morphogenesis | cacnb2a | IMP | ZFIN:ZDB-MRPHLNO-120511-10 | Zfish | PMID:22274990 |
| Biological Process | GO:0021782 | glial cell development | cacnb2a | IMP | ZFIN:ZDB-CRISPR-191009-41,ZFIN:ZDB-CRISPR-191009-42 | Zfish | PMID:30924555 |
| Biological Process | GO:0098912 | membrane depolarization during atrial cardiac muscle cell action potential | CACNB2 | IMP | Human | PMID:17224476 | |
| Biological Process | GO:0086045 | membrane depolarization during AV node cell action potential | CACNB2 | IMP | Human | PMID:17224476 | |
| Biological Process | GO:1904879 | positive regulation of calcium ion transmembrane transport via high voltage-gated calcium channel | Cacnb2 | IDA | Rat | PMID:25533460|RGD:11059570 | |
| Biological Process | GO:0051928 | positive regulation of calcium ion transport | CACNB2 | IDA | Human | PMID:1309651 | |
| Biological Process | GO:1901843 | positive regulation of high voltage-gated calcium channel activity | Cacnb2 | IDA | Rat | PMID:25533460|RGD:11059570 | |
| Biological Process | GO:0072659 | protein localization to plasma membrane | Cacnb2 | IDA | Rat | PMID:25533460|RGD:11059570 | |
| Biological Process | GO:0086091 | regulation of heart rate by cardiac conduction | CACNB2 | IMP | Human | PMID:17224476 | |
| Biological Process | GO:0099509 | regulation of presynaptic cytosolic calcium ion concentration | Cacnb2 | IDA | Mouse | MGI:MGI:2429657|PMID:11980879 | |
| Biological Process | GO:1901385 | regulation of voltage-gated calcium channel activity | Cacnb2 | IDA | Rat | PMID:12042350|RGD:632406 | |
| Biological Process | GO:0060041 | retina development in camera-type eye | cacnb2a | IMP | ZFIN:ZDB-CRISPR-191009-41,ZFIN:ZDB-CRISPR-191009-42 | Zfish | PMID:30924555 |
| Biological Process | GO:0007601 | visual perception | Cacnb2 | IMP | MGI:MGI:2429694 | Mouse | PMID:11980879 |
| EXP Inferred from experiment |
| IDA Inferred from direct assay |
| IEP Inferred from expression pattern |
| IGI Inferred from genetic interaction |
| IMP Inferred from mutant phenotype |
| IPI Inferred from physical interaction |
| HTP Inferred from High Throughput Experiment |
| HDA Inferred from High Throughput Direct Assay |
| HMP Inferred from High Throughput Mutant Phenotype |
| HGI Inferred from High Throughput Genetic Interaction |
| HEP Inferred from High Throughput Expression Pattern |
Mouse Genome Database (MGD), Gene Expression Database (GXD), Mouse Models of Human Cancer database (MMHCdb) (formerly Mouse Tumor Biology (MTB)), Gene Ontology (GO) |
||
|
Citing These Resources Funding Information Warranty Disclaimer, Privacy Notice, Licensing, & Copyright Send questions and comments to User Support. |
last database update 09/30/2025 MGI 6.24 |
|
|
|
||