|
Source |
Alliance of Genome Resources |



| Category | ID | Classification term | Gene | Evidence | Inferred from | Organism | Reference |
|---|---|---|---|---|---|---|---|
| Molecular Function | GO:0042802 | identical protein binding | C1QTNF3 | IPI | UniProtKB:Q9BXJ4 | Human | PMID:16213490 |
| Molecular Function | GO:0042802 | identical protein binding | C1qtnf3 | IDA | Mouse | PMID:18783346 | |
| Molecular Function | GO:0005515 | protein binding | C1QTNF3 | IPI | UniProtKB:P42858 | Human | PMID:32814053 |
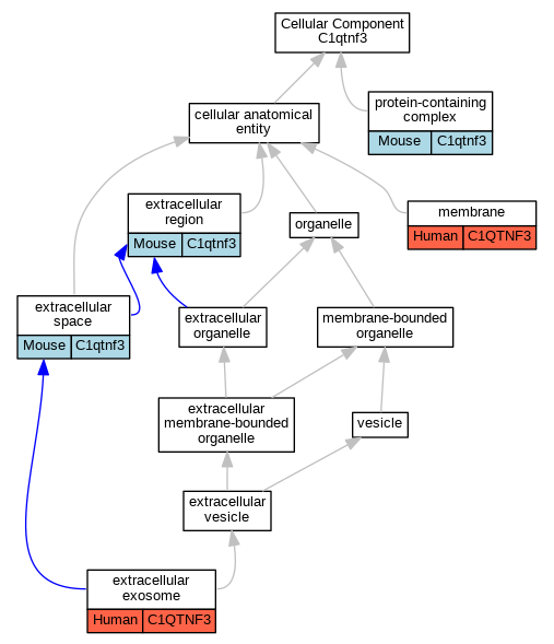
| Cellular Component | GO:0070062 | extracellular exosome | C1QTNF3 | HDA | Human | PMID:19199708 | |
| Cellular Component | GO:0005576 | extracellular region | C1qtnf3 | IDA | Mouse | PMID:11071891 | |
| Cellular Component | GO:0005615 | extracellular space | C1qtnf3 | IDA | Mouse | PMID:20952387 | |
| Cellular Component | GO:0005615 | extracellular space | C1qtnf3 | IDA | Mouse | PMID:18783346 | |
| Cellular Component | GO:0016020 | membrane | C1QTNF3 | HDA | Human | PMID:19946888 | |
| Cellular Component | GO:0032991 | protein-containing complex | C1qtnf3 | IDA | Mouse | PMID:18783346 | |
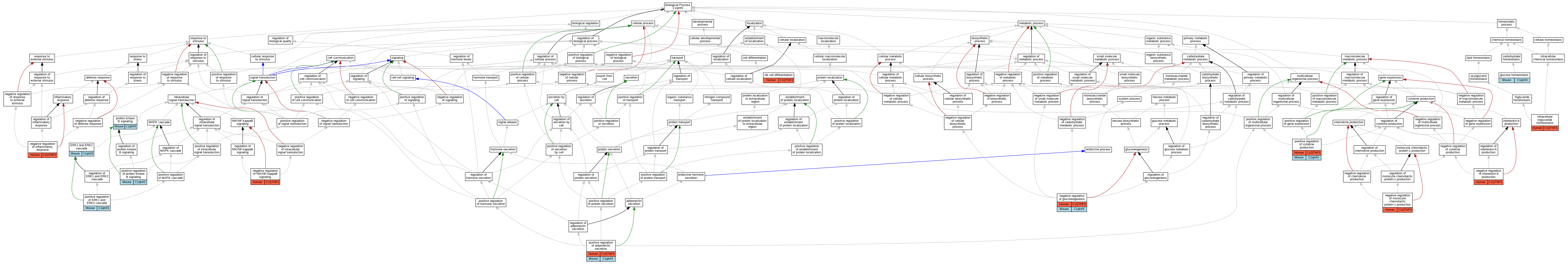
| Biological Process | GO:0070371 | ERK1 and ERK2 cascade | C1qtnf3 | IDA | Mouse | PMID:20952387 | |
| Biological Process | GO:0045444 | fat cell differentiation | C1QTNF3 | IEP | Human | PMID:20739398 | |
| Biological Process | GO:0042593 | glucose homeostasis | C1qtnf3 | IDA | Mouse | PMID:20952387 | |
| Biological Process | GO:0035356 | intracellular triglyceride homeostasis | C1QTNF3 | IDA | Human | PMID:20739398 | |
| Biological Process | GO:0045721 | negative regulation of gluconeogenesis | C1QTNF3 | IDA | Human | PMID:20952387 | |
| Biological Process | GO:0045721 | negative regulation of gluconeogenesis | C1qtnf3 | IDA | Mouse | PMID:20952387 | |
| Biological Process | GO:0050728 | negative regulation of inflammatory response | C1QTNF3 | IDA | Human | PMID:16213490 | |
| Biological Process | GO:0032715 | negative regulation of interleukin-6 production | C1QTNF3 | IDA | Human | PMID:16213490 | |
| Biological Process | GO:0071638 | negative regulation of monocyte chemotactic protein-1 production | C1QTNF3 | IDA | Human | PMID:20739398 | |
| Biological Process | GO:1901223 | negative regulation of NIK/NF-kappaB signaling | C1QTNF3 | IDA | Human | PMID:16213490 | |
| Biological Process | GO:0070165 | positive regulation of adiponectin secretion | C1QTNF3 | IDA | Human | PMID:18421280 | |
| Biological Process | GO:0070165 | positive regulation of adiponectin secretion | C1qtnf3 | IDA | Mouse | MGI:MGI:5442507|PMID:17299102 | |
| Biological Process | GO:0001819 | positive regulation of cytokine production | C1QTNF3 | IDA | Human | PMID:18421280 | |
| Biological Process | GO:0001819 | positive regulation of cytokine production | C1qtnf3 | IDA | Mouse | MGI:MGI:5442507|PMID:17299102 | |
| Biological Process | GO:0070374 | positive regulation of ERK1 and ERK2 cascade | C1qtnf3 | IDA | Mouse | PMID:20952387 | |
| Biological Process | GO:0051897 | positive regulation of protein kinase B signaling | C1qtnf3 | IDA | Mouse | PMID:20952387 | |
| Biological Process | GO:0043491 | protein kinase B signaling | C1qtnf3 | IDA | Mouse | PMID:20952387 |
| EXP Inferred from experiment |
| IDA Inferred from direct assay |
| IEP Inferred from expression pattern |
| IGI Inferred from genetic interaction |
| IMP Inferred from mutant phenotype |
| IPI Inferred from physical interaction |
| HTP Inferred from High Throughput Experiment |
| HDA Inferred from High Throughput Direct Assay |
| HMP Inferred from High Throughput Mutant Phenotype |
| HGI Inferred from High Throughput Genetic Interaction |
| HEP Inferred from High Throughput Expression Pattern |
Mouse Genome Database (MGD), Gene Expression Database (GXD), Mouse Models of Human Cancer database (MMHCdb) (formerly Mouse Tumor Biology (MTB)), Gene Ontology (GO) |
||
|
Citing These Resources Funding Information Warranty Disclaimer, Privacy Notice, Licensing, & Copyright Send questions and comments to User Support. |
last database update 12/30/2025 MGI 6.24 |
|
|
|
||