|
Source |
Alliance of Genome Resources |



| Category | ID | Classification term | Gene | Evidence | Inferred from | Organism | Reference |
|---|---|---|---|---|---|---|---|
| Molecular Function | GO:0042802 | identical protein binding | BNIP3L | IPI | UniProtKB:O60238 | Human | PMID:10381623 |
| Molecular Function | GO:0042802 | identical protein binding | BNIP3L | IPI | UniProtKB:O60238 | Human | PMID:16189514 |
| Molecular Function | GO:0042802 | identical protein binding | BNIP3L | IPI | UniProtKB:O60238 | Human | PMID:21516116 |
| Molecular Function | GO:0042802 | identical protein binding | BNIP3L | IPI | UniProtKB:O60238 | Human | PMID:25416956 |
| Molecular Function | GO:0042802 | identical protein binding | BNIP3L | IPI | UniProtKB:O60238 | Human | PMID:27107012 |
| Molecular Function | GO:0042802 | identical protein binding | Bnip3l | IPI | PR:Q9Z2F7 | Mouse | PMID:9867803 |
| Molecular Function | GO:0005521 | lamin binding | BNIP3L | IDA | Human | PMID:10381623 | |
| Molecular Function | GO:0005521 | lamin binding | BNIP3L | IPI | UniProtKB:P02545-2 | Human | PMID:10381623 |
| Molecular Function | GO:0005515 | protein binding | BNIP3L | IPI | UniProtKB:P03247 | Human | PMID:10381623 |
| Molecular Function | GO:0005515 | protein binding | BNIP3L | IPI | UniProtKB:Q12982 | Human | PMID:10381623 |
| Molecular Function | GO:0005515 | protein binding | BNIP3L | IPI | UniProtKB:Q12983 | Human | PMID:10381623 |
| Molecular Function | GO:0005515 | protein binding | BNIP3L | IPI | UniProtKB:P17152 | Human | PMID:16189514 |
| Molecular Function | GO:0005515 | protein binding | BNIP3L | IPI | UniProtKB:Q12983 | Human | PMID:16189514 |
| Molecular Function | GO:0005515 | protein binding | BNIP3L | IPI | UniProtKB:Q12983 | Human | PMID:19060904 |
| Molecular Function | GO:0005515 | protein binding | BNIP3L | IPI | UniProtKB:Q9H492 | Human | PMID:20010802 |
| Molecular Function | GO:0005515 | protein binding | BNIP3L | IPI | UniProtKB:O75143 | Human | PMID:20200478 |
| Molecular Function | GO:0005515 | protein binding | BNIP3L | IPI | UniProtKB:O95166 | Human | PMID:20200478 |
| Molecular Function | GO:0005515 | protein binding | BNIP3L | IPI | UniProtKB:P38182 | Human | PMID:20200478 |
| Molecular Function | GO:0005515 | protein binding | BNIP3L | IPI | UniProtKB:Q9GZQ8 | Human | PMID:20200478 |
| Molecular Function | GO:0005515 | protein binding | BNIP3L | IPI | UniProtKB:Q8TC71 | Human | PMID:21264221 |
| Molecular Function | GO:0005515 | protein binding | BNIP3L | IPI | UniProtKB:Q12983 | Human | PMID:21516116 |
| Molecular Function | GO:0005515 | protein binding | BNIP3L | IPI | UniProtKB:Q9BXN2 | Human | PMID:21516116 |
| Molecular Function | GO:0005515 | protein binding | BNIP3L | IPI | UniProtKB:Q9NRQ5 | Human | PMID:21516116 |
| Molecular Function | GO:0005515 | protein binding | BNIP3L | IPI | UniProtKB:Q9NQ11 | Human | PMID:22645275 |
| Molecular Function | GO:0005515 | protein binding | BNIP3L | IPI | UniProtKB:P22736-1 | Human | PMID:24316735 |
| Molecular Function | GO:0005515 | protein binding | BNIP3L | IPI | UniProtKB:Q12983 | Human | PMID:24981860 |
| Molecular Function | GO:0005515 | protein binding | BNIP3L | IPI | UniProtKB:P17152 | Human | PMID:25416956 |
| Molecular Function | GO:0005515 | protein binding | BNIP3L | IPI | UniProtKB:Q12983 | Human | PMID:25416956 |
| Molecular Function | GO:0005515 | protein binding | BNIP3L | IPI | UniProtKB:Q5T700 | Human | PMID:25416956 |
| Molecular Function | GO:0005515 | protein binding | BNIP3L | IPI | UniProtKB:Q969F0 | Human | PMID:25416956 |
| Molecular Function | GO:0005515 | protein binding | BNIP3L | IPI | UniProtKB:Q9BXN2 | Human | PMID:25416956 |
| Molecular Function | GO:0005515 | protein binding | BNIP3L | IPI | UniProtKB:Q9NRQ5 | Human | PMID:25416956 |
| Molecular Function | GO:0005515 | protein binding | BNIP3L | IPI | UniProtKB:Q15848 | Human | PMID:25910212 |
| Molecular Function | GO:0005515 | protein binding | BNIP3L | IPI | UniProtKB:P17152 | Human | PMID:27107012 |
| Molecular Function | GO:0005515 | protein binding | BNIP3L | IPI | UniProtKB:Q12983 | Human | PMID:27107012 |
| Molecular Function | GO:0005515 | protein binding | BNIP3L | IPI | UniProtKB:Q12983 | Human | PMID:28514442 |
| Molecular Function | GO:0005515 | protein binding | BNIP3L | IPI | UniProtKB:Q5T700 | Human | PMID:31515488 |
| Molecular Function | GO:0005515 | protein binding | BNIP3L | IPI | UniProtKB:A0PK00 | Human | PMID:32296183 |
| Molecular Function | GO:0005515 | protein binding | BNIP3L | IPI | UniProtKB:O43169 | Human | PMID:32296183 |
| Molecular Function | GO:0005515 | protein binding | BNIP3L | IPI | UniProtKB:P17152 | Human | PMID:32296183 |
| Molecular Function | GO:0005515 | protein binding | BNIP3L | IPI | UniProtKB:P60520 | Human | PMID:32296183 |
| Molecular Function | GO:0005515 | protein binding | BNIP3L | IPI | UniProtKB:Q12983 | Human | PMID:32296183 |
| Molecular Function | GO:0005515 | protein binding | BNIP3L | IPI | UniProtKB:Q13021 | Human | PMID:32296183 |
| Molecular Function | GO:0005515 | protein binding | BNIP3L | IPI | UniProtKB:Q9BXN2-6 | Human | PMID:32296183 |
| Molecular Function | GO:0005515 | protein binding | BNIP3L | IPI | UniProtKB:Q9H0R8 | Human | PMID:32296183 |
| Molecular Function | GO:0005515 | protein binding | BNIP3L | IPI | UniProtKB:Q9H2S6-2 | Human | PMID:32296183 |
| Molecular Function | GO:0005515 | protein binding | BNIP3L | IPI | UniProtKB:Q9NRQ5 | Human | PMID:32296183 |
| Molecular Function | GO:0005515 | protein binding | BNIP3L | IPI | UniProtKB:Q9NRS4 | Human | PMID:32296183 |
| Molecular Function | GO:0005515 | protein binding | BNIP3L | IPI | UniProtKB:A0A663DJA2 | Human | PMID:34845370 |
| Molecular Function | GO:0005515 | protein binding | BNIP3L | IPI | UniProtKB:Q9H492 | Human | PMID:35044719 |
| Molecular Function | GO:0005515 | protein binding | BNIP3L | IPI | UniProtKB:P03247 | Human | PMID:9973195 |
| Molecular Function | GO:0005515 | protein binding | BNIP3L | IPI | UniProtKB:P10415 | Human | PMID:9973195 |
| Molecular Function | GO:0005515 | protein binding | BNIP3L | IPI | UniProtKB:Q92934 | Human | PMID:9973195 |
| Molecular Function | GO:0005515 | protein binding | Bnip3l | IPI | UniProtKB:O75143|UniProtKB:O95166|UniProtKB:P60520|UniProtKB:Q9GZQ8|UniProtKB:Q9H0R8 | Mouse | MGI:MGI:5616312|PMID:20200478 |
| Molecular Function | GO:0005515 | protein binding | Bnip3l | IPI | UniProtKB:Q69ZI1 | Mouse | MGI:MGI:3828389|PMID:17095503 |
| Molecular Function | GO:0005515 | protein binding | Bnip3l | IPI | UniProtKB:O95166|UniProtKB:P60520|UniProtKB:Q9GZQ8|UniProtKB:Q9H0R8|UniProtKB:Q9H492 | Mouse | MGI:MGI:4887532|PMID:20010802 |
| Molecular Function | GO:0005515 | protein binding | Bnip3l | IPI | RGD:736805 | Rat | PMID:19363302|RGD:7483576 |
| Molecular Function | GO:0042803 | protein homodimerization activity | BNIP3L | IDA | Human | PMID:10381623 | |
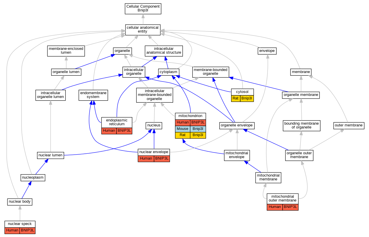
| Cellular Component | GO:0005829 | cytosol | Bnip3l | IDA | Rat | PMID:15902200|RGD:2314138 | |
| Cellular Component | GO:0005783 | endoplasmic reticulum | BNIP3L | IDA | Human | PMID:10381623 | |
| Cellular Component | GO:0005741 | mitochondrial outer membrane | BNIP3L | IMP | Human | PMID:21264228 | |
| Cellular Component | GO:0005739 | mitochondrion | BNIP3L | IDA | Human | GO_REF:0000052 | |
| Cellular Component | GO:0005739 | mitochondrion | BNIP3L | IDA | Human | PMID:10381623 | |
| Cellular Component | GO:0005739 | mitochondrion | BNIP3L | IDA | Human | PMID:9973195 | |
| Cellular Component | GO:0005739 | mitochondrion | Bnip3l | HDA | Mouse | PMID:14651853 | |
| Cellular Component | GO:0005739 | mitochondrion | Bnip3l | IDA | Mouse | PMID:9867803 | |
| Cellular Component | GO:0005739 | mitochondrion | Bnip3l | IDA | Mouse | PMID:23028046 | |
| Cellular Component | GO:0005739 | mitochondrion | Bnip3l | IDA | Rat | PMID:15902200|RGD:2314138 | |
| Cellular Component | GO:0005635 | nuclear envelope | BNIP3L | IDA | Human | PMID:10381623 | |
| Cellular Component | GO:0016607 | nuclear speck | BNIP3L | IDA | Human | GO_REF:0000052 | |
| Biological Process | GO:0071456 | cellular response to hypoxia | BNIP3L | IGI | UniProtKB:Q12983 | Human | PMID:19273585 |
| Biological Process | GO:0051607 | defense response to virus | BNIP3L | IDA | Human | PMID:9973195 | |
| Biological Process | GO:0001947 | heart looping | bnip3lb | IMP | Zfish | PMID:16854375 | |
| Biological Process | GO:0035694 | mitochondrial protein catabolic process | BNIP3L | IMP | Human | PMID:21264228 | |
| Biological Process | GO:0043066 | negative regulation of apoptotic process | BNIP3L | IDA | Human | PMID:10381623 | |
| Biological Process | GO:0060548 | negative regulation of cell death | BNIP3L | IGI | UniProtKB:Q12983 | Human | PMID:19273585 |
| Biological Process | GO:0045822 | negative regulation of heart contraction | bnip3lb | IMP | Zfish | PMID:16854375 | |
| Biological Process | GO:0010917 | negative regulation of mitochondrial membrane potential | Bnip3l | IMP | Rat | PMID:26512955|RGD:11564338 | |
| Biological Process | GO:0043065 | positive regulation of apoptotic process | BNIP3L | IDA | Human | PMID:9973195 | |
| Biological Process | GO:0043065 | positive regulation of apoptotic process | Bnip3l | IDA | Mouse | PMID:9867803 | |
| Biological Process | GO:0043065 | positive regulation of apoptotic process | Bnip3l | IMP | Rat | PMID:15695738|RGD:7483578 | |
| Biological Process | GO:0043065 | positive regulation of apoptotic process | bnip3lb | IMP | Zfish | PMID:16854375 | |
| Biological Process | GO:0016239 | positive regulation of macroautophagy | BNIP3L | IGI | UniProtKB:Q12983 | Human | PMID:19273585 |
| Biological Process | GO:0035794 | positive regulation of mitochondrial membrane permeability | Bnip3l | IMP | Rat | PMID:26512955|RGD:11564338 | |
| Biological Process | GO:1903146 | regulation of autophagy of mitochondrion | Bnip3l | IGI | UniProtKB:Q9Z2F7 | Mouse | MGI:MGI:5616312|PMID:20200478 |
| Biological Process | GO:1903214 | regulation of protein targeting to mitochondrion | Bnip3l | IGI | UniProtKB:Q9Z2F7 | Mouse | MGI:MGI:5616312|PMID:20200478 |
| EXP Inferred from experiment |
| IDA Inferred from direct assay |
| IEP Inferred from expression pattern |
| IGI Inferred from genetic interaction |
| IMP Inferred from mutant phenotype |
| IPI Inferred from physical interaction |
| HTP Inferred from High Throughput Experiment |
| HDA Inferred from High Throughput Direct Assay |
| HMP Inferred from High Throughput Mutant Phenotype |
| HGI Inferred from High Throughput Genetic Interaction |
| HEP Inferred from High Throughput Expression Pattern |
Mouse Genome Database (MGD), Gene Expression Database (GXD), Mouse Models of Human Cancer database (MMHCdb) (formerly Mouse Tumor Biology (MTB)), Gene Ontology (GO) |
||
|
Citing These Resources Funding Information Warranty Disclaimer, Privacy Notice, Licensing, & Copyright Send questions and comments to User Support. |
last database update 12/30/2025 MGI 6.24 |
|
|
|
||