|
Source |
Alliance of Genome Resources |



| Category | ID | Classification term | Gene | Evidence | Inferred from | Organism | Reference |
|---|---|---|---|---|---|---|---|
| Molecular Function | GO:0005515 | protein binding | Bcas1 | IPI | UniProtKB:P63170 | Rat | PMID:16133941|RGD:13792523 |
| Molecular Function | GO:0005515 | protein binding | Bcas1 | IPI | UniProtKB:Q78P75 | Rat | PMID:16133941|RGD:13792523 |
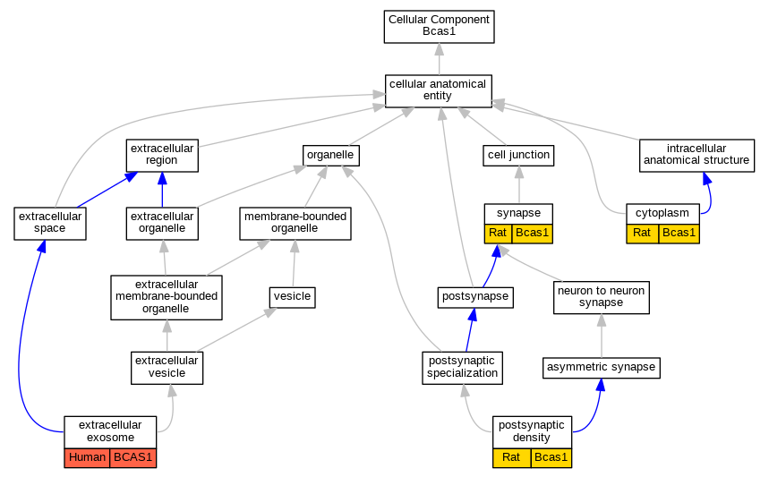
| Cellular Component | GO:0005737 | cytoplasm | Bcas1 | IDA | Rat | PMID:16133941|RGD:13792523 | |
| Cellular Component | GO:0070062 | extracellular exosome | BCAS1 | HDA | Human | PMID:23533145 | |
| Cellular Component | GO:0014069 | postsynaptic density | Bcas1 | IDA | Rat | PMID:12427555|RGD:632030 | |
| Cellular Component | GO:0045202 | synapse | Bcas1 | IDA | Rat | PMID:12427555|RGD:632030 | |
| Biological Process | GO:0042552 | myelination | Bcas1 | IMP | Mouse | MGI:MGI:5904231|PMID:28230289 |
| EXP Inferred from experiment |
| IDA Inferred from direct assay |
| IEP Inferred from expression pattern |
| IGI Inferred from genetic interaction |
| IMP Inferred from mutant phenotype |
| IPI Inferred from physical interaction |
| HTP Inferred from High Throughput Experiment |
| HDA Inferred from High Throughput Direct Assay |
| HMP Inferred from High Throughput Mutant Phenotype |
| HGI Inferred from High Throughput Genetic Interaction |
| HEP Inferred from High Throughput Expression Pattern |
Mouse Genome Database (MGD), Gene Expression Database (GXD), Mouse Models of Human Cancer database (MMHCdb) (formerly Mouse Tumor Biology (MTB)), Gene Ontology (GO) |
||
|
Citing These Resources Funding Information Warranty Disclaimer, Privacy Notice, Licensing, & Copyright Send questions and comments to User Support. |
last database update 12/30/2025 MGI 6.24 |
|
|
|
||