|
Source |
Alliance of Genome Resources |



| Category | ID | Classification term | Gene | Evidence | Inferred from | Organism | Reference |
|---|---|---|---|---|---|---|---|
| Molecular Function | GO:0019899 | enzyme binding | Atxn10 | IPI | RGD:62060 | Rat | PMID:16714295|RGD:1599412 |
| Molecular Function | GO:0042802 | identical protein binding | Atxn10 | IPI | RGD:621813 | Rat | PMID:15201271|RGD:1599414 |
| Molecular Function | GO:0005515 | protein binding | ATXN10 | IPI | UniProtKB:P62879 | Human | PMID:16498633 |
| Molecular Function | GO:0005515 | protein binding | ATXN10 | IPI | UniProtKB:Q15051 | Human | PMID:21565611 |
| Molecular Function | GO:0005515 | protein binding | ATXN10 | IPI | UniProtKB:P01106 | Human | PMID:26496610 |
| Molecular Function | GO:0005515 | protein binding | ATXN10 | IPI | UniProtKB:O14974 | Human | PMID:32814053 |
| Molecular Function | GO:0005515 | protein binding | ATXN10 | IPI | UniProtKB:O75925 | Human | PMID:32814053 |
| Molecular Function | GO:0005515 | protein binding | ATXN10 | IPI | UniProtKB:O94851 | Human | PMID:32814053 |
| Molecular Function | GO:0005515 | protein binding | ATXN10 | IPI | UniProtKB:O95391 | Human | PMID:32814053 |
| Molecular Function | GO:0005515 | protein binding | ATXN10 | IPI | UniProtKB:P01106 | Human | PMID:32814053 |
| Molecular Function | GO:0005515 | protein binding | ATXN10 | IPI | UniProtKB:P08670 | Human | PMID:32814053 |
| Molecular Function | GO:0005515 | protein binding | ATXN10 | IPI | UniProtKB:P29017 | Human | PMID:32814053 |
| Molecular Function | GO:0005515 | protein binding | ATXN10 | IPI | UniProtKB:P55198 | Human | PMID:32814053 |
| Molecular Function | GO:0005515 | protein binding | ATXN10 | IPI | UniProtKB:P61978 | Human | PMID:32814053 |
| Molecular Function | GO:0005515 | protein binding | ATXN10 | IPI | UniProtKB:P63010-2 | Human | PMID:32814053 |
| Molecular Function | GO:0005515 | protein binding | ATXN10 | IPI | UniProtKB:Q04724 | Human | PMID:32814053 |
| Molecular Function | GO:0005515 | protein binding | ATXN10 | IPI | UniProtKB:Q12891 | Human | PMID:32814053 |
| Molecular Function | GO:0005515 | protein binding | ATXN10 | IPI | UniProtKB:Q13772-3 | Human | PMID:32814053 |
| Molecular Function | GO:0005515 | protein binding | ATXN10 | IPI | UniProtKB:Q14689-3 | Human | PMID:32814053 |
| Molecular Function | GO:0005515 | protein binding | ATXN10 | IPI | UniProtKB:Q14693 | Human | PMID:32814053 |
| Molecular Function | GO:0005515 | protein binding | ATXN10 | IPI | UniProtKB:Q15049 | Human | PMID:32814053 |
| Molecular Function | GO:0005515 | protein binding | ATXN10 | IPI | UniProtKB:Q16611 | Human | PMID:32814053 |
| Molecular Function | GO:0005515 | protein binding | ATXN10 | IPI | UniProtKB:Q2TBE0 | Human | PMID:32814053 |
| Molecular Function | GO:0005515 | protein binding | ATXN10 | IPI | UniProtKB:Q5T6S3 | Human | PMID:32814053 |
| Molecular Function | GO:0005515 | protein binding | ATXN10 | IPI | UniProtKB:Q6NX45 | Human | PMID:32814053 |
| Molecular Function | GO:0005515 | protein binding | ATXN10 | IPI | UniProtKB:Q71DI3 | Human | PMID:32814053 |
| Molecular Function | GO:0005515 | protein binding | ATXN10 | IPI | UniProtKB:Q7Z7K6 | Human | PMID:32814053 |
| Molecular Function | GO:0005515 | protein binding | ATXN10 | IPI | UniProtKB:Q8IUW3 | Human | PMID:32814053 |
| Molecular Function | GO:0005515 | protein binding | ATXN10 | IPI | UniProtKB:Q8IYU4 | Human | PMID:32814053 |
| Molecular Function | GO:0005515 | protein binding | ATXN10 | IPI | UniProtKB:Q8N6K7-2 | Human | PMID:32814053 |
| Molecular Function | GO:0005515 | protein binding | ATXN10 | IPI | UniProtKB:Q8NHS9 | Human | PMID:32814053 |
| Molecular Function | GO:0005515 | protein binding | ATXN10 | IPI | UniProtKB:Q8WVJ9 | Human | PMID:32814053 |
| Molecular Function | GO:0005515 | protein binding | ATXN10 | IPI | UniProtKB:Q96E88 | Human | PMID:32814053 |
| Molecular Function | GO:0005515 | protein binding | ATXN10 | IPI | UniProtKB:Q96KN4 | Human | PMID:32814053 |
| Molecular Function | GO:0005515 | protein binding | ATXN10 | IPI | UniProtKB:Q9BR01-2 | Human | PMID:32814053 |
| Molecular Function | GO:0005515 | protein binding | ATXN10 | IPI | UniProtKB:Q9BVJ6 | Human | PMID:32814053 |
| Molecular Function | GO:0005515 | protein binding | ATXN10 | IPI | UniProtKB:Q9BZZ5-2 | Human | PMID:32814053 |
| Molecular Function | GO:0005515 | protein binding | ATXN10 | IPI | UniProtKB:Q9GZS3 | Human | PMID:32814053 |
| Molecular Function | GO:0005515 | protein binding | ATXN10 | IPI | UniProtKB:Q9H347 | Human | PMID:32814053 |
| Molecular Function | GO:0005515 | protein binding | ATXN10 | IPI | UniProtKB:Q9UHD9 | Human | PMID:32814053 |
| Molecular Function | GO:0005515 | protein binding | ATXN10 | IPI | UniProtKB:Q9UJX2 | Human | PMID:32814053 |
| Molecular Function | GO:0005515 | protein binding | ATXN10 | IPI | UniProtKB:Q9UNS2 | Human | PMID:32814053 |
| Molecular Function | GO:0005515 | protein binding | ATXN10 | IPI | UniProtKB:Q9UNY5 | Human | PMID:32814053 |
| Molecular Function | GO:0005515 | protein binding | ATXN10 | IPI | UniProtKB:Q9Y2L8 | Human | PMID:32814053 |
| Molecular Function | GO:0005515 | protein binding | Atxn10 | IPI | UniProtKB:Q8BP00 | Mouse | MGI:MGI:5013991|PMID:21565611 |
| Cellular Component | GO:0005737 | cytoplasm | ATXN10 | IDA | Human | GO_REF:0000054 | |
| Cellular Component | GO:0005737 | cytoplasm | ATXN10 | IDA | Human | PMID:15201271 | |
| Cellular Component | GO:0005737 | cytoplasm | Atxn10 | IDA | Rat | PMID:15201271|RGD:1599414 | |
| Cellular Component | GO:0005829 | cytosol | ATXN10 | IDA | Human | GO_REF:0000052 | |
| Cellular Component | GO:0005829 | cytosol | Atxn10 | IDA | Rat | PMID:16714295|RGD:1599412 | |
| Cellular Component | GO:0030425 | dendrite | ATXN10 | IDA | Human | PMID:15201271 | |
| Cellular Component | GO:0005615 | extracellular space | ATXN10 | HDA | Human | PMID:23580065 | |
| Cellular Component | GO:0016020 | membrane | ATXN10 | HDA | Human | PMID:19946888 | |
| Cellular Component | GO:0043025 | neuronal cell body | ATXN10 | IDA | Human | PMID:15201271 | |
| Cellular Component | GO:0048471 | perinuclear region of cytoplasm | ATXN10 | IDA | Human | PMID:15201271 | |
| Cellular Component | GO:0048471 | perinuclear region of cytoplasm | ATXN10 | IDA | Human | PMID:16498633 | |
| Cellular Component | GO:0005886 | plasma membrane | ATXN10 | IDA | Human | GO_REF:0000052 | |
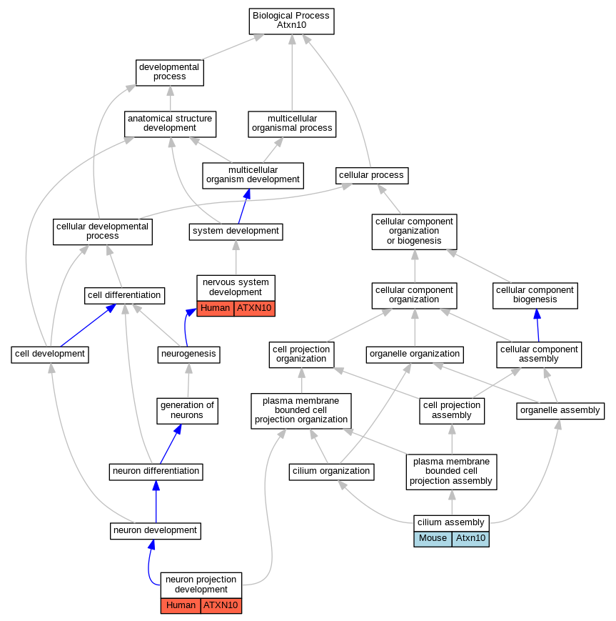
| Biological Process | GO:0060271 | cilium assembly | Atxn10 | IMP | Mouse | PMID:21565611 | |
| Biological Process | GO:0007399 | nervous system development | ATXN10 | IMP | Human | PMID:16385455 | |
| Biological Process | GO:0031175 | neuron projection development | ATXN10 | IDA | Human | PMID:16498633 |
| EXP Inferred from experiment |
| IDA Inferred from direct assay |
| IEP Inferred from expression pattern |
| IGI Inferred from genetic interaction |
| IMP Inferred from mutant phenotype |
| IPI Inferred from physical interaction |
| HTP Inferred from High Throughput Experiment |
| HDA Inferred from High Throughput Direct Assay |
| HMP Inferred from High Throughput Mutant Phenotype |
| HGI Inferred from High Throughput Genetic Interaction |
| HEP Inferred from High Throughput Expression Pattern |
Mouse Genome Database (MGD), Gene Expression Database (GXD), Mouse Models of Human Cancer database (MMHCdb) (formerly Mouse Tumor Biology (MTB)), Gene Ontology (GO) |
||
|
Citing These Resources Funding Information Warranty Disclaimer, Privacy Notice, Licensing, & Copyright Send questions and comments to User Support. |
last database update 10/07/2025 MGI 6.24 |
|
|
|
||