|
Source |
Alliance of Genome Resources |



| Category | ID | Classification term | Gene | Evidence | Inferred from | Organism | Reference |
|---|---|---|---|---|---|---|---|
| Molecular Function | GO:0005515 | protein binding | ATP6V0C | IPI | UniProtKB:Q96G23 | Human | PMID:11543633 |
| Molecular Function | GO:0005515 | protein binding | ATP6V0C | IPI | UniProtKB:P0CK45 | Human | PMID:1334459 |
| Molecular Function | GO:0005515 | protein binding | ATP6V0C | IPI | UniProtKB:O75787 | Human | PMID:20093472 |
| Molecular Function | GO:0005515 | protein binding | ATP6V0C | IPI | UniProtKB:Q96G23 | Human | PMID:21988832 |
| Molecular Function | GO:0005515 | protein binding | ATP6V0C | IPI | UniProtKB:P21757 | Human | PMID:25416956 |
| Molecular Function | GO:0005515 | protein binding | ATP6V0C | IPI | UniProtKB:P25788 | Human | PMID:25416956 |
| Molecular Function | GO:0005515 | protein binding | ATP6V0C | IPI | UniProtKB:Q92838 | Human | PMID:25416956 |
| Molecular Function | GO:0005515 | protein binding | ATP6V0C | IPI | UniProtKB:Q9BZL3 | Human | PMID:25416956 |
| Molecular Function | GO:0005515 | protein binding | ATP6V0C | IPI | UniProtKB:Q92838 | Human | PMID:31515488 |
| Molecular Function | GO:0005515 | protein binding | ATP6V0C | IPI | UniProtKB:O00155 | Human | PMID:32296183 |
| Molecular Function | GO:0005515 | protein binding | ATP6V0C | IPI | UniProtKB:O15529 | Human | PMID:32296183 |
| Molecular Function | GO:0005515 | protein binding | ATP6V0C | IPI | UniProtKB:O15552 | Human | PMID:32296183 |
| Molecular Function | GO:0005515 | protein binding | ATP6V0C | IPI | UniProtKB:P07307-3 | Human | PMID:32296183 |
| Molecular Function | GO:0005515 | protein binding | ATP6V0C | IPI | UniProtKB:P11912 | Human | PMID:32296183 |
| Molecular Function | GO:0005515 | protein binding | ATP6V0C | IPI | UniProtKB:P16871 | Human | PMID:32296183 |
| Molecular Function | GO:0005515 | protein binding | ATP6V0C | IPI | UniProtKB:P19397 | Human | PMID:32296183 |
| Molecular Function | GO:0005515 | protein binding | ATP6V0C | IPI | UniProtKB:P21757 | Human | PMID:32296183 |
| Molecular Function | GO:0005515 | protein binding | ATP6V0C | IPI | UniProtKB:P22794 | Human | PMID:32296183 |
| Molecular Function | GO:0005515 | protein binding | ATP6V0C | IPI | UniProtKB:P26715 | Human | PMID:32296183 |
| Molecular Function | GO:0005515 | protein binding | ATP6V0C | IPI | UniProtKB:P27105 | Human | PMID:32296183 |
| Molecular Function | GO:0005515 | protein binding | ATP6V0C | IPI | UniProtKB:P30825 | Human | PMID:32296183 |
| Molecular Function | GO:0005515 | protein binding | ATP6V0C | IPI | UniProtKB:P35372-10 | Human | PMID:32296183 |
| Molecular Function | GO:0005515 | protein binding | ATP6V0C | IPI | UniProtKB:P84090 | Human | PMID:32296183 |
| Molecular Function | GO:0005515 | protein binding | ATP6V0C | IPI | UniProtKB:Q07108 | Human | PMID:32296183 |
| Molecular Function | GO:0005515 | protein binding | ATP6V0C | IPI | UniProtKB:Q13520 | Human | PMID:32296183 |
| Molecular Function | GO:0005515 | protein binding | ATP6V0C | IPI | UniProtKB:Q13651 | Human | PMID:32296183 |
| Molecular Function | GO:0005515 | protein binding | ATP6V0C | IPI | UniProtKB:Q6P499 | Human | PMID:32296183 |
| Molecular Function | GO:0005515 | protein binding | ATP6V0C | IPI | UniProtKB:Q6PEW1 | Human | PMID:32296183 |
| Molecular Function | GO:0005515 | protein binding | ATP6V0C | IPI | UniProtKB:Q6UXB8 | Human | PMID:32296183 |
| Molecular Function | GO:0005515 | protein binding | ATP6V0C | IPI | UniProtKB:Q6ZS10 | Human | PMID:32296183 |
| Molecular Function | GO:0005515 | protein binding | ATP6V0C | IPI | UniProtKB:Q7Z5P4 | Human | PMID:32296183 |
| Molecular Function | GO:0005515 | protein binding | ATP6V0C | IPI | UniProtKB:Q7Z769 | Human | PMID:32296183 |
| Molecular Function | GO:0005515 | protein binding | ATP6V0C | IPI | UniProtKB:Q7Z7G2 | Human | PMID:32296183 |
| Molecular Function | GO:0005515 | protein binding | ATP6V0C | IPI | UniProtKB:Q86T13 | Human | PMID:32296183 |
| Molecular Function | GO:0005515 | protein binding | ATP6V0C | IPI | UniProtKB:Q86VR2 | Human | PMID:32296183 |
| Molecular Function | GO:0005515 | protein binding | ATP6V0C | IPI | UniProtKB:Q8IV31 | Human | PMID:32296183 |
| Molecular Function | GO:0005515 | protein binding | ATP6V0C | IPI | UniProtKB:Q8IX19 | Human | PMID:32296183 |
| Molecular Function | GO:0005515 | protein binding | ATP6V0C | IPI | UniProtKB:Q8N386 | Human | PMID:32296183 |
| Molecular Function | GO:0005515 | protein binding | ATP6V0C | IPI | UniProtKB:Q8TBE3 | Human | PMID:32296183 |
| Molecular Function | GO:0005515 | protein binding | ATP6V0C | IPI | UniProtKB:Q8TDT2 | Human | PMID:32296183 |
| Molecular Function | GO:0005515 | protein binding | ATP6V0C | IPI | UniProtKB:Q8WWF3 | Human | PMID:32296183 |
| Molecular Function | GO:0005515 | protein binding | ATP6V0C | IPI | UniProtKB:Q96KC8 | Human | PMID:32296183 |
| Molecular Function | GO:0005515 | protein binding | ATP6V0C | IPI | UniProtKB:Q96KR6 | Human | PMID:32296183 |
| Molecular Function | GO:0005515 | protein binding | ATP6V0C | IPI | UniProtKB:Q96L08 | Human | PMID:32296183 |
| Molecular Function | GO:0005515 | protein binding | ATP6V0C | IPI | UniProtKB:Q9BQ51 | Human | PMID:32296183 |
| Molecular Function | GO:0005515 | protein binding | ATP6V0C | IPI | UniProtKB:Q9BZL3 | Human | PMID:32296183 |
| Molecular Function | GO:0005515 | protein binding | ATP6V0C | IPI | UniProtKB:Q9H6H4 | Human | PMID:32296183 |
| Molecular Function | GO:0005515 | protein binding | ATP6V0C | IPI | UniProtKB:Q9H7M9 | Human | PMID:32296183 |
| Molecular Function | GO:0005515 | protein binding | ATP6V0C | IPI | UniProtKB:Q9HAV5 | Human | PMID:32296183 |
| Molecular Function | GO:0005515 | protein binding | ATP6V0C | IPI | UniProtKB:Q9HBV2 | Human | PMID:32296183 |
| Molecular Function | GO:0005515 | protein binding | ATP6V0C | IPI | UniProtKB:Q9NR28 | Human | PMID:32296183 |
| Molecular Function | GO:0005515 | protein binding | ATP6V0C | IPI | UniProtKB:Q9NY72 | Human | PMID:32296183 |
| Molecular Function | GO:0005515 | protein binding | ATP6V0C | IPI | UniProtKB:Q9P0T7 | Human | PMID:32296183 |
| Molecular Function | GO:0005515 | protein binding | ATP6V0C | IPI | UniProtKB:Q9UHP7-3 | Human | PMID:32296183 |
| Molecular Function | GO:0005515 | protein binding | ATP6V0C | IPI | UniProtKB:Q9Y282 | Human | PMID:32296183 |
| Molecular Function | GO:0005515 | protein binding | ATP6V0C | IPI | UniProtKB:Q92876 | Human | PMID:32814053 |
| Molecular Function | GO:0005515 | protein binding | Atp6v0c | IPI | PR:Q9WTT4 | Mouse | PMID:12133826 |
| Molecular Function | GO:0005515 | protein binding | Atp6v0c | IPI | PR:Q9CR51 | Mouse | PMID:12133826 |
| Molecular Function | GO:0031625 | ubiquitin protein ligase binding | ATP6V0C | IPI | UniProtKB:Q8N6D2 | Human | PMID:18298843 |
| Molecular Function | GO:0005245 | voltage-gated calcium channel activity | atp6v0cb | IMP | ZFIN:ZDB-MRPHLNO-101014-9 | Zfish | PMID:20839327 |
| Cellular Component | GO:0070062 | extracellular exosome | ATP6V0C | HDA | Human | PMID:19056867 | |
| Cellular Component | GO:0005925 | focal adhesion | ATP6V0C | HDA | Human | PMID:21423176 | |
| Cellular Component | GO:0005794 | Golgi apparatus | Atp6v0c | IDA | Rat | PMID:1400263|RGD:631903 | |
| Cellular Component | GO:0005765 | lysosomal membrane | ATP6V0C | HDA | Human | PMID:17897319 | |
| Cellular Component | GO:0005764 | lysosome | Atp6v0c | IDA | Rat | PMID:1400263|RGD:631903 | |
| Cellular Component | GO:0016020 | membrane | ATP6V0C | IDA | Human | PMID:33065002 | |
| Cellular Component | GO:0048786 | presynaptic active zone | atp6v0cb | IDA | Zfish | PMID:20839327 | |
| Cellular Component | GO:0033176 | proton-transporting V-type ATPase complex | Atp6v0c | IDA | Mouse | PMID:12963731 | |
| Cellular Component | GO:0008021 | synaptic vesicle | Atp6v0c | IDA | Rat | PMID:8567678|RGD:2301258 | |
| Cellular Component | GO:0008021 | synaptic vesicle | atp6v0cb | IDA | Zfish | PMID:20839327 | |
| Cellular Component | GO:0030672 | synaptic vesicle membrane | Atp6v0c | EXP | Rat | PMID:32165585|RGD:39458019 | |
| Cellular Component | GO:0030672 | synaptic vesicle membrane | Atp6v0c | IDA | Rat | PMID:32165585|RGD:39458019 | |
| Cellular Component | GO:1902495 | transmembrane transporter complex | Atp6v0c | IDA | Mouse | PMID:12963731 | |
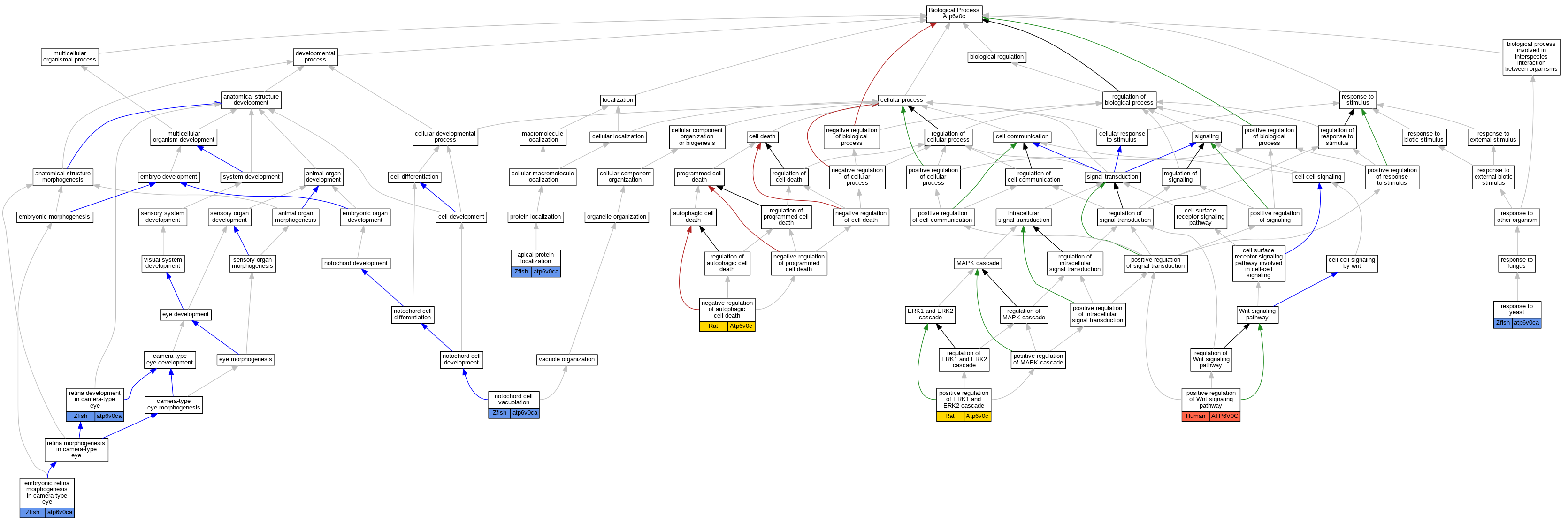
| Biological Process | GO:0045176 | apical protein localization | atp6v0ca | IMP | ZFIN:ZDB-GENO-210928-9 | Zfish | PMID:32328632 |
| Biological Process | GO:0060059 | embryonic retina morphogenesis in camera-type eye | atp6v0ca | IMP | ZFIN:ZDB-GENO-080718-12 | Zfish | PMID:18356958 |
| Biological Process | GO:1904093 | negative regulation of autophagic cell death | Atp6v0c | IMP | Rat | PMID:17845832|RGD:14700553 | |
| Biological Process | GO:0060036 | notochord cell vacuolation | atp6v0ca | IMP | ZFIN:ZDB-GENO-080718-12 | Zfish | PMID:23460678 |
| Biological Process | GO:0070374 | positive regulation of ERK1 and ERK2 cascade | Atp6v0c | IMP | Rat | PMID:17845832|RGD:14700553 | |
| Biological Process | GO:0030177 | positive regulation of Wnt signaling pathway | ATP6V0C | IMP | Human | PMID:20093472 | |
| Biological Process | GO:0001878 | response to yeast | atp6v0ca | IDA | Zfish | PMID:23947337 | |
| Biological Process | GO:0060041 | retina development in camera-type eye | atp6v0ca | IMP | ZFIN:ZDB-GENO-020430-3 | Zfish | PMID:15716491 |
| EXP Inferred from experiment |
| IDA Inferred from direct assay |
| IEP Inferred from expression pattern |
| IGI Inferred from genetic interaction |
| IMP Inferred from mutant phenotype |
| IPI Inferred from physical interaction |
| HTP Inferred from High Throughput Experiment |
| HDA Inferred from High Throughput Direct Assay |
| HMP Inferred from High Throughput Mutant Phenotype |
| HGI Inferred from High Throughput Genetic Interaction |
| HEP Inferred from High Throughput Expression Pattern |
Mouse Genome Database (MGD), Gene Expression Database (GXD), Mouse Models of Human Cancer database (MMHCdb) (formerly Mouse Tumor Biology (MTB)), Gene Ontology (GO) |
||
|
Citing These Resources Funding Information Warranty Disclaimer, Privacy Notice, Licensing, & Copyright Send questions and comments to User Support. |
last database update 12/30/2025 MGI 6.24 |
|
|
|
||