|
Source |
Alliance of Genome Resources |



| Category | ID | Classification term | Gene | Evidence | Inferred from | Organism | Reference |
|---|---|---|---|---|---|---|---|
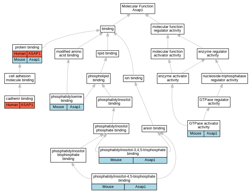
| Molecular Function | GO:0045296 | cadherin binding | ASAP1 | HDA | Human | PMID:25468996 | |
| Molecular Function | GO:0005096 | GTPase activator activity | Asap1 | IDA | Mouse | MGI:MGI:5532922|PMID:10734117 | |
| Molecular Function | GO:0005096 | GTPase activator activity | Asap1 | IDA | Mouse | PMID:16431365 | |
| Molecular Function | GO:0005547 | phosphatidylinositol-3,4,5-trisphosphate binding | Asap1 | IDA | Mouse | MGI:MGI:5532922|PMID:10734117 | |
| Molecular Function | GO:0005546 | phosphatidylinositol-4,5-bisphosphate binding | Asap1 | IDA | Mouse | MGI:MGI:5532922|PMID:10734117 | |
| Molecular Function | GO:0001786 | phosphatidylserine binding | Asap1 | IDA | Mouse | PMID:16431365 | |
| Molecular Function | GO:0005515 | protein binding | ASAP1 | IPI | UniProtKB:P08631 | Human | PMID:12029088 |
| Molecular Function | GO:0005515 | protein binding | ASAP1 | IPI | UniProtKB:Q96B97 | Human | PMID:15090612 |
| Molecular Function | GO:0005515 | protein binding | ASAP1 | IPI | UniProtKB:P06241 | Human | PMID:16636290 |
| Molecular Function | GO:0005515 | protein binding | ASAP1 | IPI | UniProtKB:P08631 | Human | PMID:16636290 |
| Molecular Function | GO:0005515 | protein binding | ASAP1 | IPI | UniProtKB:P12931 | Human | PMID:16636290 |
| Molecular Function | GO:0005515 | protein binding | ASAP1 | IPI | UniProtKB:P16333 | Human | PMID:16636290 |
| Molecular Function | GO:0005515 | protein binding | ASAP1 | IPI | UniProtKB:Q14247 | Human | PMID:16636290 |
| Molecular Function | GO:0005515 | protein binding | ASAP1 | IPI | UniProtKB:P0CG48 | Human | PMID:17255943 |
| Molecular Function | GO:0005515 | protein binding | ASAP1 | IPI | UniProtKB:Q13191 | Human | PMID:17255943 |
| Molecular Function | GO:0005515 | protein binding | ASAP1 | IPI | UniProtKB:Q14247 | Human | PMID:17255943 |
| Molecular Function | GO:0005515 | protein binding | ASAP1 | IPI | UniProtKB:Q96B97 | Human | PMID:17255943 |
| Molecular Function | GO:0005515 | protein binding | ASAP1 | IPI | UniProtKB:P06241 | Human | PMID:17474147 |
| Molecular Function | GO:0005515 | protein binding | ASAP1 | IPI | UniProtKB:P12931 | Human | PMID:17474147 |
| Molecular Function | GO:0005515 | protein binding | ASAP1 | IPI | UniProtKB:P16333 | Human | PMID:17474147 |
| Molecular Function | GO:0005515 | protein binding | ASAP1 | IPI | UniProtKB:P19174 | Human | PMID:17474147 |
| Molecular Function | GO:0005515 | protein binding | ASAP1 | IPI | UniProtKB:P46108 | Human | PMID:17474147 |
| Molecular Function | GO:0005515 | protein binding | ASAP1 | IPI | UniProtKB:P62993 | Human | PMID:17474147 |
| Molecular Function | GO:0005515 | protein binding | ASAP1 | IPI | UniProtKB:P70039 | Human | PMID:18786926 |
| Molecular Function | GO:0005515 | protein binding | ASAP1 | IPI | UniProtKB:P62993 | Human | PMID:19380743 |
| Molecular Function | GO:0005515 | protein binding | ASAP1 | IPI | UniProtKB:P62993 | Human | PMID:20936779 |
| Molecular Function | GO:0005515 | protein binding | ASAP1 | IPI | UniProtKB:P62993 | Human | PMID:21706016 |
| Molecular Function | GO:0005515 | protein binding | ASAP1 | IPI | UniProtKB:P62993 | Human | PMID:21988832 |
| Molecular Function | GO:0005515 | protein binding | ASAP1 | IPI | UniProtKB:P62993 | Human | PMID:28514442 |
| Molecular Function | GO:0005515 | protein binding | ASAP1 | IPI | UniProtKB:Q96B97 | Human | PMID:28514442 |
| Molecular Function | GO:0005515 | protein binding | ASAP1 | IPI | UniProtKB:P46108 | Human | PMID:31980649 |
| Molecular Function | GO:0005515 | protein binding | ASAP1 | IPI | UniProtKB:P62993 | Human | PMID:31980649 |
| Molecular Function | GO:0005515 | protein binding | ASAP1 | IPI | UniProtKB:Q96B97 | Human | PMID:31980649 |
| Molecular Function | GO:0005515 | protein binding | ASAP1 | IPI | UniProtKB:P07947 | Human | PMID:35044719 |
| Molecular Function | GO:0005515 | protein binding | ASAP1 | IPI | UniProtKB:P46108 | Human | PMID:35044719 |
| Molecular Function | GO:0005515 | protein binding | Asap1 | IPI | UniProtKB:P00523|UniProtKB:P00523 | Mouse | MGI:MGI:1328749|PMID:9819391 |
| Molecular Function | GO:0005515 | protein binding | Asap1 | IPI | UniProtKB:Q9QVP9 | Mouse | PMID:12771146 |
| Molecular Function | GO:0005515 | protein binding | Asap1 | IPI | PR:Q60875 | Mouse | PMID:21352810 |
| Cellular Component | GO:0043197 | dendritic spine | Asap1 | IDA | Mouse | PMID:23050017 | |
| Cellular Component | GO:0098978 | glutamatergic synapse | Asap1 | IMP | Mouse | PMID:23050017 | |
| Cellular Component | GO:0098978 | glutamatergic synapse | Asap1 | IDA | Mouse | PMID:23050017 | |
| Cellular Component | GO:0002102 | podosome | Asap1 | IDA | Mouse | PMID:21352810 | |
| Biological Process | GO:0060271 | cilium assembly | ASAP1 | IMP | Human | PMID:20393563 | |
| Biological Process | GO:0042742 | defense response to bacterium | asap1b | IMP | ZFIN:ZDB-MRPHLNO-210712-3 | Zfish | PMID:33194781 |
| Biological Process | GO:0042742 | defense response to bacterium | asap1a | IMP | ZFIN:ZDB-MRPHLNO-210826-1 | Zfish | PMID:33194781 |
| Biological Process | GO:0061000 | negative regulation of dendritic spine development | Asap1 | IDA | Mouse | PMID:23050017 | |
| Biological Process | GO:1905523 | positive regulation of macrophage migration | asap1a | IMP | ZFIN:ZDB-MRPHLNO-210826-1 | Zfish | PMID:33194781 |
| Biological Process | GO:1905523 | positive regulation of macrophage migration | asap1b | IMP | ZFIN:ZDB-MRPHLNO-210712-3 | Zfish | PMID:33194781 |
| Biological Process | GO:1903527 | positive regulation of membrane tubulation | Asap1 | IDA | Mouse | PMID:16431365 | |
| Biological Process | GO:0099175 | regulation of postsynapse organization | Asap1 | IDA | Mouse | PMID:23050017 | |
| Biological Process | GO:0099175 | regulation of postsynapse organization | Asap1 | IMP | Mouse | PMID:23050017 |
| EXP Inferred from experiment |
| IDA Inferred from direct assay |
| IEP Inferred from expression pattern |
| IGI Inferred from genetic interaction |
| IMP Inferred from mutant phenotype |
| IPI Inferred from physical interaction |
| HTP Inferred from High Throughput Experiment |
| HDA Inferred from High Throughput Direct Assay |
| HMP Inferred from High Throughput Mutant Phenotype |
| HGI Inferred from High Throughput Genetic Interaction |
| HEP Inferred from High Throughput Expression Pattern |
Mouse Genome Database (MGD), Gene Expression Database (GXD), Mouse Models of Human Cancer database (MMHCdb) (formerly Mouse Tumor Biology (MTB)), Gene Ontology (GO) |
||
|
Citing These Resources Funding Information Warranty Disclaimer, Privacy Notice, Licensing, & Copyright Send questions and comments to User Support. |
last database update 09/30/2025 MGI 6.24 |
|
|
|
||