|
Source |
Alliance of Genome Resources |



| Category | ID | Classification term | Gene | Evidence | Inferred from | Organism | Reference |
|---|---|---|---|---|---|---|---|
| Molecular Function | GO:0004126 | cytidine deaminase activity | APOBEC3F | IDA | Human | PMID:17121840 | |
| Molecular Function | GO:0047844 | deoxycytidine deaminase activity | APOBEC3G | IDA | Human | PMID:12808465 | |
| Molecular Function | GO:0047844 | deoxycytidine deaminase activity | APOBEC3B | IMP | Human | PMID:22457529 | |
| Molecular Function | GO:0042802 | identical protein binding | APOBEC3F | IPI | UniProtKB:Q8IUX4 | Human | PMID:23685212 |
| Molecular Function | GO:0042802 | identical protein binding | APOBEC3G | IPI | UniProtKB:Q9HC16 | Human | PMID:11863358 |
| Molecular Function | GO:0042802 | identical protein binding | APOBEC3G | IPI | UniProtKB:Q9HC16 | Human | PMID:15152192 |
| Molecular Function | GO:0042802 | identical protein binding | APOBEC3G | IPI | UniProtKB:Q9HC16 | Human | PMID:20152150 |
| Molecular Function | GO:0005515 | protein binding | APOBEC3F | IPI | UniProtKB:Q9HC16 | Human | PMID:16699599 |
| Molecular Function | GO:0005515 | protein binding | APOBEC3F | IPI | UniProtKB:Q9H9G7 | Human | PMID:22915799 |
| Molecular Function | GO:0005515 | protein binding | APOBEC3F | IPI | UniProtKB:Q9UKV8 | Human | PMID:22915799 |
| Molecular Function | GO:0005515 | protein binding | APOBEC3F | IPI | UniProtKB:Q9UL18 | Human | PMID:22915799 |
| Molecular Function | GO:0005515 | protein binding | APOBEC3G | IPI | UniProtKB:P69723 | Human | PMID:14528301 |
| Molecular Function | GO:0005515 | protein binding | APOBEC3G | IPI | UniProtKB:P69723 | Human | PMID:15152192 |
| Molecular Function | GO:0005515 | protein binding | APOBEC3G | IPI | UniProtKB:P06730 | Human | PMID:16699599 |
| Molecular Function | GO:0005515 | protein binding | APOBEC3G | IPI | UniProtKB:P26196 | Human | PMID:16699599 |
| Molecular Function | GO:0005515 | protein binding | APOBEC3G | IPI | UniProtKB:Q8IU60 | Human | PMID:16699599 |
| Molecular Function | GO:0005515 | protein binding | APOBEC3G | IPI | UniProtKB:Q8IUX4 | Human | PMID:16699599 |
| Molecular Function | GO:0005515 | protein binding | APOBEC3G | IPI | UniProtKB:Q9NRA8 | Human | PMID:16699599 |
| Molecular Function | GO:0005515 | protein binding | APOBEC3G | IPI | UniProtKB:Q9UKV8 | Human | PMID:16699599 |
| Molecular Function | GO:0005515 | protein binding | APOBEC3G | IPI | UniProtKB:P17612 | Human | PMID:18836454 |
| Molecular Function | GO:0005515 | protein binding | APOBEC3G | IPI | UniProtKB:Q77YG0 | Human | PMID:18836454 |
| Molecular Function | GO:0005515 | protein binding | APOBEC3G | IPI | UniProtKB:Q77YG0 | Human | PMID:19887642 |
| Molecular Function | GO:0005515 | protein binding | APOBEC3G | IPI | UniProtKB:Q9H9G7 | Human | PMID:22915799 |
| Molecular Function | GO:0005515 | protein binding | APOBEC3G | IPI | UniProtKB:Q9UKV8 | Human | PMID:22915799 |
| Molecular Function | GO:0005515 | protein binding | APOBEC3G | IPI | UniProtKB:Q9UL18 | Human | PMID:22915799 |
| Molecular Function | GO:0005515 | protein binding | APOBEC3C | IPI | UniProtKB:Q9UKV8 | Human | PMID:22915799 |
| Molecular Function | GO:0005515 | protein binding | APOBEC3C | IPI | UniProtKB:P0DJD3 | Human | PMID:25416956 |
| Molecular Function | GO:0005515 | protein binding | APOBEC3C | IPI | UniProtKB:P38159 | Human | PMID:25416956 |
| Molecular Function | GO:0005515 | protein binding | APOBEC3C | IPI | UniProtKB:Q15415 | Human | PMID:25416956 |
| Molecular Function | GO:0005515 | protein binding | APOBEC3C | IPI | UniProtKB:P15622-3 | Human | PMID:32296183 |
| Molecular Function | GO:0005515 | protein binding | APOBEC3C | IPI | UniProtKB:P38159 | Human | PMID:32296183 |
| Molecular Function | GO:0005515 | protein binding | APOBEC3C | IPI | UniProtKB:P61978-2 | Human | PMID:32296183 |
| Molecular Function | GO:0005515 | protein binding | APOBEC3C | IPI | UniProtKB:P79522 | Human | PMID:32296183 |
| Molecular Function | GO:0005515 | protein binding | APOBEC3C | IPI | UniProtKB:Q03014 | Human | PMID:32296183 |
| Molecular Function | GO:0005515 | protein binding | APOBEC3C | IPI | UniProtKB:Q15415 | Human | PMID:32296183 |
| Molecular Function | GO:0005515 | protein binding | APOBEC3C | IPI | UniProtKB:Q96MX3 | Human | PMID:32296183 |
| Molecular Function | GO:0005515 | protein binding | APOBEC3C | IPI | UniProtKB:Q96RU7 | Human | PMID:32296183 |
| Molecular Function | GO:0005515 | protein binding | APOBEC3C | IPI | UniProtKB:Q9H9D4 | Human | PMID:32296183 |
| Molecular Function | GO:0005515 | protein binding | APOBEC3C | IPI | UniProtKB:Q9P0T4 | Human | PMID:32296183 |
| Molecular Function | GO:0005515 | protein binding | APOBEC3C | IPI | UniProtKB:Q9Y3Y2-3 | Human | PMID:32296183 |
| Molecular Function | GO:0005515 | protein binding | APOBEC3B | IPI | UniProtKB:P11802 | Human | PMID:31217276 |
| Molecular Function | GO:0005515 | protein binding | Apobec3 | IPI | UniProtKB:Q6VY05 | Mouse | MGI:MGI:3796258|PMID:18509452 |
| Molecular Function | GO:0003723 | RNA binding | APOBEC3F | IDA | Human | PMID:11863358 | |
| Molecular Function | GO:0003723 | RNA binding | APOBEC3F | HDA | Human | PMID:22681889 | |
| Molecular Function | GO:0003723 | RNA binding | APOBEC3G | IDA | Human | PMID:11863358 | |
| Molecular Function | GO:0003723 | RNA binding | APOBEC3C | HDA | Human | PMID:22658674 | |
| Molecular Function | GO:0003723 | RNA binding | APOBEC3C | HDA | Human | PMID:22681889 | |
| Molecular Function | GO:0003723 | RNA binding | APOBEC3B | HDA | Human | PMID:22681889 | |
| Molecular Function | GO:0008270 | zinc ion binding | APOBEC3F | IDA | Human | PMID:11863358 | |
| Molecular Function | GO:0008270 | zinc ion binding | APOBEC3G | IDA | Human | PMID:11863358 | |
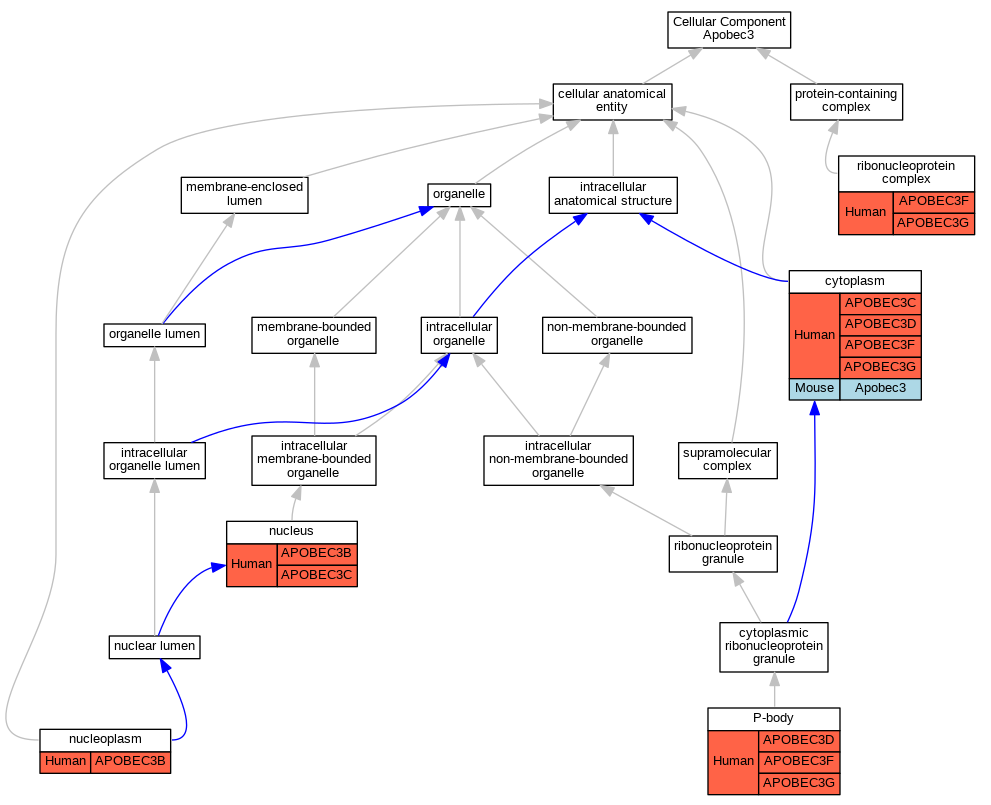
| Cellular Component | GO:0005737 | cytoplasm | APOBEC3F | IDA | Human | PMID:16527742 | |
| Cellular Component | GO:0005737 | cytoplasm | APOBEC3F | IDA | Human | PMID:16699599 | |
| Cellular Component | GO:0005737 | cytoplasm | APOBEC3F | IDA | Human | PMID:21835787 | |
| Cellular Component | GO:0005737 | cytoplasm | APOBEC3D | IDA | Human | PMID:21835787 | |
| Cellular Component | GO:0005737 | cytoplasm | APOBEC3G | IDA | Human | PMID:16527742 | |
| Cellular Component | GO:0005737 | cytoplasm | APOBEC3G | IDA | Human | PMID:16699599 | |
| Cellular Component | GO:0005737 | cytoplasm | APOBEC3G | IDA | Human | PMID:21835787 | |
| Cellular Component | GO:0005737 | cytoplasm | APOBEC3C | IDA | Human | PMID:21835787 | |
| Cellular Component | GO:0005737 | cytoplasm | Apobec3 | IDA | Mouse | MGI:MGI:5285175|PMID:16527742 | |
| Cellular Component | GO:0005654 | nucleoplasm | APOBEC3B | IDA | Human | GO_REF:0000052 | |
| Cellular Component | GO:0005634 | nucleus | APOBEC3C | IDA | Human | PMID:21835787 | |
| Cellular Component | GO:0005634 | nucleus | APOBEC3B | IDA | Human | PMID:16699599 | |
| Cellular Component | GO:0005634 | nucleus | APOBEC3B | IDA | Human | PMID:21835787 | |
| Cellular Component | GO:0000932 | P-body | APOBEC3F | IDA | Human | PMID:16699599 | |
| Cellular Component | GO:0000932 | P-body | APOBEC3F | IDA | Human | PMID:22915799 | |
| Cellular Component | GO:0000932 | P-body | APOBEC3D | IDA | Human | PMID:22915799 | |
| Cellular Component | GO:0000932 | P-body | APOBEC3G | IDA | Human | PMID:16699599 | |
| Cellular Component | GO:0000932 | P-body | APOBEC3G | IDA | Human | PMID:22915799 | |
| Cellular Component | GO:1990904 | ribonucleoprotein complex | APOBEC3F | IDA | Human | PMID:16699599 | |
| Cellular Component | GO:1990904 | ribonucleoprotein complex | APOBEC3G | IDA | Human | PMID:16699599 | |
| Biological Process | GO:0016553 | base conversion or substitution editing | APOBEC3F | IDA | Human | PMID:17121840 | |
| Biological Process | GO:0009972 | cytidine deamination | APOBEC3G | IDA | Human | PMID:16378963 | |
| Biological Process | GO:0009972 | cytidine deamination | APOBEC3C | IDA | Human | PMID:21632763 | |
| Biological Process | GO:0051607 | defense response to virus | APOBEC3F | IDA | Human | PMID:21835787 | |
| Biological Process | GO:0051607 | defense response to virus | APOBEC3F | IDA | Human | PMID:22915799 | |
| Biological Process | GO:0051607 | defense response to virus | APOBEC3D | IDA | Human | PMID:21835787 | |
| Biological Process | GO:0051607 | defense response to virus | APOBEC3G | IDA | Human | PMID:12808465 | |
| Biological Process | GO:0051607 | defense response to virus | APOBEC3G | IDA | Human | PMID:21835787 | |
| Biological Process | GO:0051607 | defense response to virus | APOBEC3G | IDA | Human | PMID:22915799 | |
| Biological Process | GO:0051607 | defense response to virus | APOBEC3B | IDA | Human | PMID:22457529 | |
| Biological Process | GO:0051607 | defense response to virus | APOBEC3B | IDA | Human | PMID:22915799 | |
| Biological Process | GO:0070383 | DNA cytosine deamination | APOBEC3F | IDA | Human | PMID:21835787 | |
| Biological Process | GO:0070383 | DNA cytosine deamination | APOBEC3D | IDA | Human | PMID:21835787 | |
| Biological Process | GO:0070383 | DNA cytosine deamination | APOBEC3G | IDA | Human | PMID:16527742 | |
| Biological Process | GO:0070383 | DNA cytosine deamination | APOBEC3G | IDA | Human | PMID:16571802 | |
| Biological Process | GO:0070383 | DNA cytosine deamination | APOBEC3G | IDA | Human | PMID:21835787 | |
| Biological Process | GO:0080111 | DNA demethylation | APOBEC3F | IDA | Human | PMID:21496894 | |
| Biological Process | GO:0080111 | DNA demethylation | APOBEC3C | IDA | Human | PMID:21496894 | |
| Biological Process | GO:0002244 | hematopoietic progenitor cell differentiation | Apobec3 | IGI | MGI:MGI:1343184 | Mouse | PMID:24029230 |
| Biological Process | GO:0045087 | innate immune response | APOBEC3F | IDA | Human | PMID:17121840 | |
| Biological Process | GO:0045087 | innate immune response | APOBEC3G | IDA | Human | PMID:17121840 | |
| Biological Process | GO:0045869 | negative regulation of single stranded viral RNA replication via double stranded DNA intermediate | APOBEC3F | IDA | Human | PMID:17121840 | |
| Biological Process | GO:0045869 | negative regulation of single stranded viral RNA replication via double stranded DNA intermediate | APOBEC3F | IDA | Human | PMID:21835787 | |
| Biological Process | GO:0045869 | negative regulation of single stranded viral RNA replication via double stranded DNA intermediate | APOBEC3D | IDA | Human | PMID:21835787 | |
| Biological Process | GO:0045869 | negative regulation of single stranded viral RNA replication via double stranded DNA intermediate | APOBEC3G | IDA | Human | PMID:16571802 | |
| Biological Process | GO:0045869 | negative regulation of single stranded viral RNA replication via double stranded DNA intermediate | APOBEC3G | IDA | Human | PMID:17121840 | |
| Biological Process | GO:0045869 | negative regulation of single stranded viral RNA replication via double stranded DNA intermediate | APOBEC3G | IDA | Human | PMID:21835787 | |
| Biological Process | GO:0010529 | negative regulation of transposition | APOBEC3F | IDA | Human | PMID:16527742 | |
| Biological Process | GO:0010529 | negative regulation of transposition | APOBEC3F | IDA | Human | PMID:20062055 | |
| Biological Process | GO:0010529 | negative regulation of transposition | APOBEC3D | IDA | Human | PMID:20062055 | |
| Biological Process | GO:0010529 | negative regulation of transposition | APOBEC3G | IDA | Human | PMID:16527742 | |
| Biological Process | GO:0010529 | negative regulation of transposition | APOBEC3C | IDA | Human | PMID:16527742 | |
| Biological Process | GO:0010529 | negative regulation of transposition | APOBEC3C | IDA | Human | PMID:20062055 | |
| Biological Process | GO:0010529 | negative regulation of transposition | APOBEC3B | IDA | Human | PMID:16527742 | |
| Biological Process | GO:0010529 | negative regulation of transposition | APOBEC3B | IDA | Human | PMID:20062055 | |
| Biological Process | GO:0010529 | negative regulation of transposition | Apobec3 | IDA | Mouse | MGI:MGI:5285175|PMID:16527742 | |
| Biological Process | GO:0045071 | negative regulation of viral genome replication | APOBEC3F | IDA | Human | PMID:16378963 | |
| Biological Process | GO:0045071 | negative regulation of viral genome replication | APOBEC3F | IDA | Human | PMID:17121840 | |
| Biological Process | GO:0045071 | negative regulation of viral genome replication | APOBEC3G | IDA | Human | PMID:16378963 | |
| Biological Process | GO:0045071 | negative regulation of viral genome replication | APOBEC3G | IDA | Human | PMID:17121840 | |
| Biological Process | GO:0045071 | negative regulation of viral genome replication | APOBEC3C | IDA | Human | PMID:21632763 | |
| Biological Process | GO:0045071 | negative regulation of viral genome replication | Apobec3 | IDA | Mouse | MGI:MGI:5486557|PMID:16378963 | |
| Biological Process | GO:0048525 | negative regulation of viral process | APOBEC3F | IDA | Human | PMID:17121840 | |
| Biological Process | GO:0048525 | negative regulation of viral process | APOBEC3G | IDA | Human | PMID:17121840 | |
| Biological Process | GO:0002230 | positive regulation of defense response to virus by host | APOBEC3F | IDA | Human | PMID:17121840 | |
| Biological Process | GO:0002230 | positive regulation of defense response to virus by host | APOBEC3G | IDA | Human | PMID:17121840 | |
| Biological Process | GO:0050688 | regulation of defense response to virus | Apobec3 | IMP | MGI:MGI:3809768 | Mouse | PMID:293683 |
| Biological Process | GO:1903900 | regulation of viral life cycle | Apobec3 | IMP | MGI:MGI:3809768 | Mouse | PMID:293683 |
| EXP Inferred from experiment |
| IDA Inferred from direct assay |
| IEP Inferred from expression pattern |
| IGI Inferred from genetic interaction |
| IMP Inferred from mutant phenotype |
| IPI Inferred from physical interaction |
| HTP Inferred from High Throughput Experiment |
| HDA Inferred from High Throughput Direct Assay |
| HMP Inferred from High Throughput Mutant Phenotype |
| HGI Inferred from High Throughput Genetic Interaction |
| HEP Inferred from High Throughput Expression Pattern |
Mouse Genome Database (MGD), Gene Expression Database (GXD), Mouse Models of Human Cancer database (MMHCdb) (formerly Mouse Tumor Biology (MTB)), Gene Ontology (GO) |
||
|
Citing These Resources Funding Information Warranty Disclaimer, Privacy Notice, Licensing, & Copyright Send questions and comments to User Support. |
last database update 09/30/2025 MGI 6.24 |
|
|
|
||