|
Source |
Alliance of Genome Resources |



| Category | ID | Classification term | Gene | Evidence | Inferred from | Organism | Reference |
|---|---|---|---|---|---|---|---|
| Molecular Function | GO:0097718 | disordered domain specific binding | Ap2m1 | IDA | Mouse | MGI:MGI:5882886|PMID:18321067 | |
| Molecular Function | GO:0050750 | low-density lipoprotein particle receptor binding | Ap2m1 | IDA | Rat | PMID:12121421|RGD:10047190 | |
| Molecular Function | GO:0005515 | protein binding | AP2M1 | IPI | UniProtKB:Q9UI12 | Human | PMID:12032142 |
| Molecular Function | GO:0005515 | protein binding | AP2M1 | IPI | UniProtKB:P63010 | Human | PMID:16189514 |
| Molecular Function | GO:0005515 | protein binding | AP2M1 | IPI | UniProtKB:Q92609 | Human | PMID:16189514 |
| Molecular Function | GO:0005515 | protein binding | AP2M1 | IPI | UniProtKB:Q9UHP6 | Human | PMID:16189514 |
| Molecular Function | GO:0005515 | protein binding | AP2M1 | IPI | UniProtKB:Q5VV43 | Human | PMID:19419997 |
| Molecular Function | GO:0005515 | protein binding | AP2M1 | IPI | UniProtKB:P00533 | Human | PMID:20029029 |
| Molecular Function | GO:0005515 | protein binding | AP2M1 | IPI | UniProtKB:P51114 | Human | PMID:21653829 |
| Molecular Function | GO:0005515 | protein binding | AP2M1 | IPI | UniProtKB:P27958:PRO_0000037566 | Human | PMID:22916011 |
| Molecular Function | GO:0005515 | protein binding | AP2M1 | IPI | UniProtKB:O14672,UniProtKB:O94973,UniProtKB:O95782,UniProtKB:P63010 | Human | PMID:23676497 |
| Molecular Function | GO:0005515 | protein binding | AP2M1 | IPI | UniProtKB:P00533 | Human | PMID:24189400 |
| Molecular Function | GO:0005515 | protein binding | AP2M1 | IPI | UniProtKB:P63010 | Human | PMID:24189400 |
| Molecular Function | GO:0005515 | protein binding | AP2M1 | IPI | UniProtKB:Q7Z3C6 | Human | PMID:24603492 |
| Molecular Function | GO:0005515 | protein binding | AP2M1 | IPI | UniProtKB:Q92609 | Human | PMID:24603492 |
| Molecular Function | GO:0005515 | protein binding | AP2M1 | IPI | UniProtKB:P63010 | Human | PMID:30021884 |
| Molecular Function | GO:0005515 | protein binding | AP2M1 | IPI | UniProtKB:Q92609 | Human | PMID:31515488 |
| Molecular Function | GO:0005515 | protein binding | AP2M1 | IPI | UniProtKB:P00533 | Human | PMID:31980649 |
| Molecular Function | GO:0005515 | protein binding | AP2M1 | IPI | UniProtKB:P0DPH9 | Human | PMID:32296183 |
| Molecular Function | GO:0005515 | protein binding | AP2M1 | IPI | UniProtKB:P35268 | Human | PMID:32296183 |
| Molecular Function | GO:0005515 | protein binding | AP2M1 | IPI | UniProtKB:P55081 | Human | PMID:32296183 |
| Molecular Function | GO:0005515 | protein binding | AP2M1 | IPI | UniProtKB:P62807 | Human | PMID:32296183 |
| Molecular Function | GO:0005515 | protein binding | AP2M1 | IPI | UniProtKB:Q00013 | Human | PMID:32296183 |
| Molecular Function | GO:0005515 | protein binding | AP2M1 | IPI | UniProtKB:Q03393 | Human | PMID:32296183 |
| Molecular Function | GO:0005515 | protein binding | AP2M1 | IPI | UniProtKB:Q16778 | Human | PMID:32296183 |
| Molecular Function | GO:0005515 | protein binding | AP2M1 | IPI | UniProtKB:Q1ED39 | Human | PMID:32296183 |
| Molecular Function | GO:0005515 | protein binding | AP2M1 | IPI | UniProtKB:Q68CQ4 | Human | PMID:32296183 |
| Molecular Function | GO:0005515 | protein binding | AP2M1 | IPI | UniProtKB:Q6ZUT1 | Human | PMID:32296183 |
| Molecular Function | GO:0005515 | protein binding | AP2M1 | IPI | UniProtKB:Q86YD7 | Human | PMID:32296183 |
| Molecular Function | GO:0005515 | protein binding | AP2M1 | IPI | UniProtKB:Q8N3F0 | Human | PMID:32296183 |
| Molecular Function | GO:0005515 | protein binding | AP2M1 | IPI | UniProtKB:Q8N8X9 | Human | PMID:32296183 |
| Molecular Function | GO:0005515 | protein binding | AP2M1 | IPI | UniProtKB:Q8N9N8 | Human | PMID:32296183 |
| Molecular Function | GO:0005515 | protein binding | AP2M1 | IPI | UniProtKB:Q8NAV1 | Human | PMID:32296183 |
| Molecular Function | GO:0005515 | protein binding | AP2M1 | IPI | UniProtKB:Q96EY4 | Human | PMID:32296183 |
| Molecular Function | GO:0005515 | protein binding | AP2M1 | IPI | UniProtKB:Q96JC9 | Human | PMID:32296183 |
| Molecular Function | GO:0005515 | protein binding | AP2M1 | IPI | UniProtKB:Q96MH2 | Human | PMID:32296183 |
| Molecular Function | GO:0005515 | protein binding | AP2M1 | IPI | UniProtKB:Q99633 | Human | PMID:32296183 |
| Molecular Function | GO:0005515 | protein binding | AP2M1 | IPI | UniProtKB:Q99880 | Human | PMID:32296183 |
| Molecular Function | GO:0005515 | protein binding | AP2M1 | IPI | UniProtKB:Q9BSU3 | Human | PMID:32296183 |
| Molecular Function | GO:0005515 | protein binding | AP2M1 | IPI | UniProtKB:Q9BU76 | Human | PMID:32296183 |
| Molecular Function | GO:0005515 | protein binding | AP2M1 | IPI | UniProtKB:Q9NZ81 | Human | PMID:32296183 |
| Molecular Function | GO:0005515 | protein binding | AP2M1 | IPI | UniProtKB:Q9P0T4 | Human | PMID:32296183 |
| Molecular Function | GO:0005515 | protein binding | AP2M1 | IPI | UniProtKB:Q9UHP6 | Human | PMID:32296183 |
| Molecular Function | GO:0005515 | protein binding | AP2M1 | IPI | UniProtKB:Q7Z3C6 | Human | PMID:33436498 |
| Molecular Function | GO:0005515 | protein binding | AP2M1 | IPI | UniProtKB:Q9BYF1 | Human | PMID:33436498 |
| Molecular Function | GO:0005515 | protein binding | AP2M1 | IPI | UniProtKB:Q7Z3C6 | Human | PMID:34799561 |
| Molecular Function | GO:0005515 | protein binding | AP2M1 | IPI | UniProtKB:P00533 | Human | PMID:35384245 |
| Molecular Function | GO:0005515 | protein binding | Ap2m1 | IPI | UniProtKB:O35598,UniProtKB:P17426,UniProtKB:P17427,UniProtKB:Q9DBG3 | Mouse | MGI:MGI:5514106|PMID:23676497 |
| Molecular Function | GO:0005515 | protein binding | Ap2m1 | IPI | UniProtKB:P32004 | Mouse | MGI:MGI:5882886|PMID:18321067 |
| Molecular Function | GO:0005515 | protein binding | Ap2m1 | IPI | UniProtKB:P18484,UniProtKB:P62743,UniProtKB:P63010 | Rat | PMID:12086608|RGD:12793054 |
| Molecular Function | GO:0005515 | protein binding | Ap2m1 | IPI | RGD:61811 | Rat | PMID:15598658|RGD:13461857 |
| Molecular Function | GO:0005515 | protein binding | Ap2m1 | IPI | RGD:2651 | Rat | PMID:16192353|RGD:1601273 |
| Molecular Function | GO:0005515 | protein binding | Ap2m1 | IPI | UniProtKB:P19491 | Rat | PMID:17289840|RGD:13432317 |
| Molecular Function | GO:0005515 | protein binding | Ap2m1 | IPI | UniProtKB:P63010 | Rat | PMID:20603002|RGD:8553253 |
| Molecular Function | GO:0005515 | protein binding | Ap2m1 | IPI | UniProtKB:Q60838 | Rat | PMID:20947020|RGD:13432314 |
| Molecular Function | GO:0005515 | protein binding | Ap2m1 | IPI | UniProtKB:P63010 | Rat | PMID:25061211|RGD:13432234 |
| Molecular Function | GO:0005515 | protein binding | Ap2m1 | IPI | UniProtKB:P13612 | Rat | PMID:26779610|RGD:11344624 |
| Molecular Function | GO:0005515 | protein binding | Ap2m1 | IPI | UniProtKB:P17301 | Rat | PMID:26779610|RGD:11344624 |
| Molecular Function | GO:0005515 | protein binding | Ap2m1 | IPI | UniProtKB:P19814 | Rat | PMID:9162036|RGD:8553943 |
| Molecular Function | GO:0005515 | protein binding | Ap2m1 | IPI | UniProtKB:P19814 | Rat | PMID:9341158|RGD:8554298 |
| Molecular Function | GO:0005515 | protein binding | Ap2m1 | IPI | UniProtKB:P63010 | Rat | PMID:9341158|RGD:8554298 |
| Molecular Function | GO:0005048 | signal sequence binding | AP2M1 | IDA | Human | PMID:8918456 | |
| Molecular Function | GO:0005048 | signal sequence binding | AP2M1 | IDA | Human | PMID:9171339 | |
| Molecular Function | GO:0005048 | signal sequence binding | Ap2m1 | IDA | Rat | PMID:12121421|RGD:10047190 | |
| Molecular Function | GO:0044325 | transmembrane transporter binding | AP2M1 | IPI | UniProtKB:P51787 | Human | PMID:23529131 |
| Cellular Component | GO:0030122 | AP-2 adaptor complex | AP2M1 | IDA | Human | PMID:23676497 | |
| Cellular Component | GO:0030122 | AP-2 adaptor complex | Ap2m1 | IDA | Mouse | MGI:MGI:5514106|PMID:23676497 | |
| Cellular Component | GO:0030122 | AP-2 adaptor complex | Ap2m1 | IDA | Rat | PMID:12086608|RGD:12793054 | |
| Cellular Component | GO:0005905 | clathrin-coated pit | AP2M1 | IDA | Human | PMID:31104773 | |
| Cellular Component | GO:0070062 | extracellular exosome | AP2M1 | HDA | Human | PMID:19056867 | |
| Cellular Component | GO:0098894 | extrinsic component of presynaptic endocytic zone membrane | Ap2m1 | IDA | Rat | PMID:8682861|RGD:155230785 | |
| Cellular Component | GO:0098978 | glutamatergic synapse | Ap2m1 | IDA | Mouse | PMID:24217640 | |
| Cellular Component | GO:0098978 | glutamatergic synapse | Ap2m1 | IMP | Mouse | PMID:24217640 | |
| Cellular Component | GO:0098978 | glutamatergic synapse | Ap2m1 | EXP | Rat | PMID:17289840|RGD:13432317 | |
| Cellular Component | GO:0098978 | glutamatergic synapse | Ap2m1 | IDA | Rat | PMID:17289840|RGD:13432317 | |
| Cellular Component | GO:0098978 | glutamatergic synapse | Ap2m1 | IMP | Rat | PMID:17289840|RGD:13432317 | |
| Cellular Component | GO:0005739 | mitochondrion | Ap2m1 | HDA | Mouse | PMID:14651853 | |
| Cellular Component | GO:0005886 | plasma membrane | AP2M1 | IDA | Human | GO_REF:0000052 | |
| Cellular Component | GO:0045202 | synapse | Ap2m1 | IDA | Mouse | PMID:25211037 | |
| Cellular Component | GO:0045202 | synapse | Ap2m1 | EXP | Mouse | PMID:25211037 | |
| Cellular Component | GO:0043195 | terminal bouton | Ap2m1 | HDA | Rat | PMID:24876496|RGD:10047219 | |
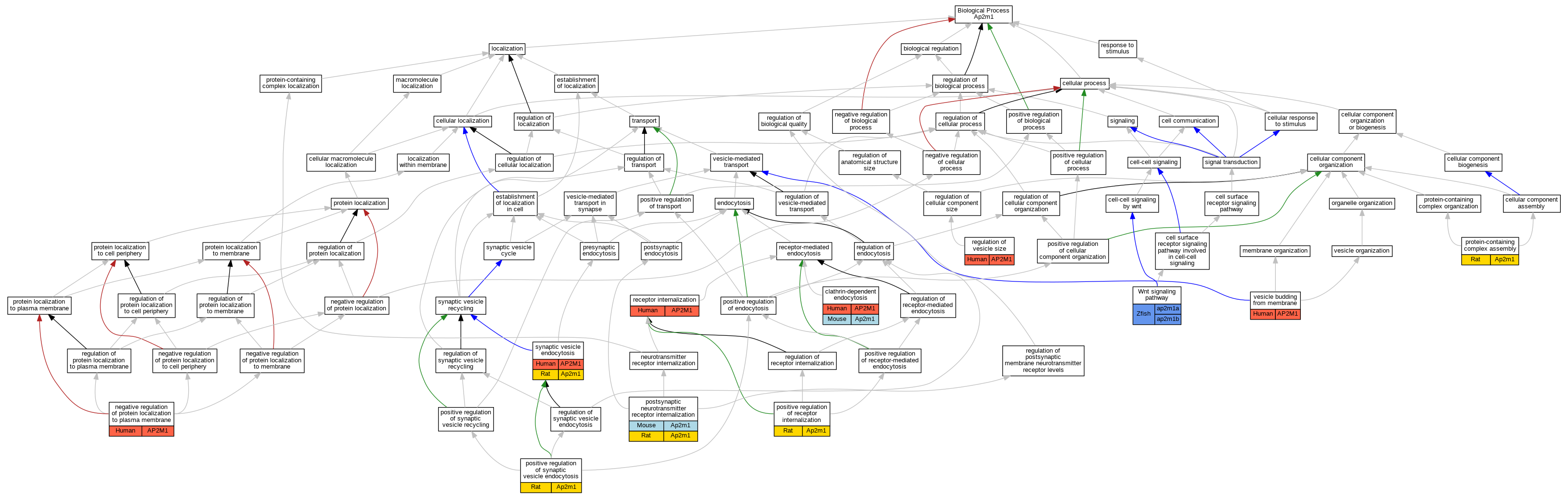
| Biological Process | GO:0072583 | clathrin-dependent endocytosis | AP2M1 | IDA | Human | PMID:23676497 | |
| Biological Process | GO:0072583 | clathrin-dependent endocytosis | AP2M1 | IDA | Human | PMID:31104773 | |
| Biological Process | GO:0072583 | clathrin-dependent endocytosis | Ap2m1 | IDA | Mouse | MGI:MGI:5514106|PMID:23676497 | |
| Biological Process | GO:1903077 | negative regulation of protein localization to plasma membrane | AP2M1 | IMP | Human | PMID:19581412 | |
| Biological Process | GO:0002092 | positive regulation of receptor internalization | Ap2m1 | IMP | Rat | PMID:12105201|RGD:13461854 | |
| Biological Process | GO:1900244 | positive regulation of synaptic vesicle endocytosis | Ap2m1 | IMP | Rat | PMID:19762466|RGD:13461856 | |
| Biological Process | GO:0098884 | postsynaptic neurotransmitter receptor internalization | Ap2m1 | IMP | Mouse | PMID:24217640 | |
| Biological Process | GO:0098884 | postsynaptic neurotransmitter receptor internalization | Ap2m1 | IDA | Mouse | PMID:24217640 | |
| Biological Process | GO:0098884 | postsynaptic neurotransmitter receptor internalization | Ap2m1 | EXP | Rat | PMID:17289840|RGD:13432317 | |
| Biological Process | GO:0098884 | postsynaptic neurotransmitter receptor internalization | Ap2m1 | IDA | Rat | PMID:17289840|RGD:13432317 | |
| Biological Process | GO:0098884 | postsynaptic neurotransmitter receptor internalization | Ap2m1 | IMP | Rat | PMID:17289840|RGD:13432317 | |
| Biological Process | GO:0065003 | protein-containing complex assembly | Ap2m1 | IDA | Rat | PMID:2870069|RGD:13461855 | |
| Biological Process | GO:0031623 | receptor internalization | AP2M1 | IMP | Human | PMID:25898166 | |
| Biological Process | GO:0097494 | regulation of vesicle size | AP2M1 | IMP | Human | PMID:25898166 | |
| Biological Process | GO:0048488 | synaptic vesicle endocytosis | AP2M1 | IDA | Human | PMID:11102472 | |
| Biological Process | GO:0048488 | synaptic vesicle endocytosis | AP2M1 | IMP | Human | PMID:11102472 | |
| Biological Process | GO:0048488 | synaptic vesicle endocytosis | Ap2m1 | IDA | Rat | PMID:19321783|RGD:12050109 | |
| Biological Process | GO:0048488 | synaptic vesicle endocytosis | Ap2m1 | IMP | Rat | PMID:19321783|RGD:12050109 | |
| Biological Process | GO:0006900 | vesicle budding from membrane | AP2M1 | IMP | Human | PMID:25898166 | |
| Biological Process | GO:0016055 | Wnt signaling pathway | ap2m1a | IGI | ZFIN:ZDB-MRPHLNO-141229-6,ZFIN:ZDB-MRPHLNO-141229-7 | Zfish | PMID:25074807 |
| Biological Process | GO:0016055 | Wnt signaling pathway | ap2m1b | IGI | ZFIN:ZDB-MRPHLNO-141229-6,ZFIN:ZDB-MRPHLNO-141229-7 | Zfish | PMID:25074807 |
| EXP Inferred from experiment |
| IDA Inferred from direct assay |
| IEP Inferred from expression pattern |
| IGI Inferred from genetic interaction |
| IMP Inferred from mutant phenotype |
| IPI Inferred from physical interaction |
| HTP Inferred from High Throughput Experiment |
| HDA Inferred from High Throughput Direct Assay |
| HMP Inferred from High Throughput Mutant Phenotype |
| HGI Inferred from High Throughput Genetic Interaction |
| HEP Inferred from High Throughput Expression Pattern |
Mouse Genome Database (MGD), Gene Expression Database (GXD), Mouse Models of Human Cancer database (MMHCdb) (formerly Mouse Tumor Biology (MTB)), Gene Ontology (GO) |
||
|
Citing These Resources Funding Information Warranty Disclaimer, Privacy Notice, Licensing, & Copyright Send questions and comments to User Support. |
last database update 05/05/2026 MGI 6.24 |
|
|
|
||