|
Source |
Alliance of Genome Resources |



| Category | ID | Classification term | Gene | Evidence | Inferred from | Organism | Reference |
|---|---|---|---|---|---|---|---|
| Molecular Function | GO:0005515 | protein binding | ANGPTL2 | IPI | UniProtKB:Q8N423 | Human | PMID:22660330 |
| Molecular Function | GO:0005515 | protein binding | ANGPTL2 | IPI | UniProtKB:Q8N423 | Human | PMID:24899623 |
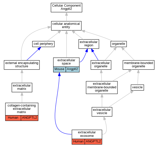
| Cellular Component | GO:0062023 | collagen-containing extracellular matrix | ANGPTL2 | HDA | Human | PMID:28675934 | |
| Cellular Component | GO:0070062 | extracellular exosome | ANGPTL2 | HDA | Human | PMID:19056867 | |
| Cellular Component | GO:0070062 | extracellular exosome | ANGPTL2 | HDA | Human | PMID:23533145 | |
| Cellular Component | GO:0005615 | extracellular space | Angptl2 | HDA | Mouse | MGI:MGI:5640941|PMID:24006456 | |
| Biological Process | GO:0001525 | angiogenesis | angptl2b | IGI | ZFIN:ZDB-MRPHLNO-051019-1,ZFIN:ZDB-MRPHLNO-051020-1 | Zfish | PMID:16174743 |
| Biological Process | GO:0060216 | definitive hemopoiesis | angptl2b | IGI | ZFIN:ZDB-GENE-040724-269 | Zfish | PMID:25714926 |
| Biological Process | GO:0002244 | hematopoietic progenitor cell differentiation | angptl2b | IGI | ZFIN:ZDB-GENE-040426-780,ZFIN:ZDB-GENE-040724-269 | Zfish | PMID:25714926 |
| Biological Process | GO:0002244 | hematopoietic progenitor cell differentiation | angptl2b | IGI | ZFIN:ZDB-GENE-040724-269 | Zfish | PMID:25714926 |
| Biological Process | GO:0045747 | positive regulation of Notch signaling pathway | angptl2b | IGI | ZFIN:ZDB-GENE-040724-269 | Zfish | PMID:25714926 |
| EXP Inferred from experiment |
| IDA Inferred from direct assay |
| IEP Inferred from expression pattern |
| IGI Inferred from genetic interaction |
| IMP Inferred from mutant phenotype |
| IPI Inferred from physical interaction |
| HTP Inferred from High Throughput Experiment |
| HDA Inferred from High Throughput Direct Assay |
| HMP Inferred from High Throughput Mutant Phenotype |
| HGI Inferred from High Throughput Genetic Interaction |
| HEP Inferred from High Throughput Expression Pattern |
Mouse Genome Database (MGD), Gene Expression Database (GXD), Mouse Models of Human Cancer database (MMHCdb) (formerly Mouse Tumor Biology (MTB)), Gene Ontology (GO) |
||
|
Citing These Resources Funding Information Warranty Disclaimer, Privacy Notice, Licensing, & Copyright Send questions and comments to User Support. |
last database update 12/30/2025 MGI 6.24 |
|
|
|
||