|
Source |
Alliance of Genome Resources |



| Category | ID | Classification term | Gene | Evidence | Inferred from | Organism | Reference |
|---|---|---|---|---|---|---|---|
| Molecular Function | GO:0010855 | adenylate cyclase inhibitor activity | Adgrv1 | IDA | Mouse | MGI:MGI:6212875|PMID:24962568 | |
| Molecular Function | GO:0005509 | calcium ion binding | ADGRV1 | IDA | Human | PMID:10976914 | |
| Molecular Function | GO:0004930 | G protein-coupled receptor activity | Adgrv1 | IDA | Mouse | MGI:MGI:6212875|PMID:24962568 | |
| Molecular Function | GO:0001965 | G-protein alpha-subunit binding | Adgrv1 | IDA | Mouse | MGI:MGI:6212875|PMID:24962568 | |
| Molecular Function | GO:0017022 | myosin binding | Adgrv1 | IPI | PR:P97479 | Mouse | PMID:17567809 |
| Molecular Function | GO:0005515 | protein binding | ADGRV1 | IPI | UniProtKB:Q9P202 | Human | PMID:16434480 |
| Molecular Function | GO:0005515 | protein binding | ADGRV1 | IPI | UniProtKB:Q9H5P4 | Human | PMID:20440071 |
| Molecular Function | GO:0005515 | protein binding | Adgrv1 | IPI | UniProtKB:E9Q9W7|UniProtKB:Q80VW5 | Mouse | MGI:MGI:6214629|PMID:23055499 |
| Molecular Function | GO:0005515 | protein binding | Adgrv1 | IPI | UniProtKB:Q2QI47,UniProtKB:Q80VW5 | Mouse | MGI:MGI:4454934|PMID:20502675 |
| Molecular Function | GO:0005515 | protein binding | Adgrv1 | IPI | UniProtKB:E9Q9W7 | Mouse | MGI:MGI:6212875|PMID:24962568 |
| Molecular Function | GO:0005515 | protein binding | Adgrv1 | IPI | PR:Q80VW5 | Mouse | PMID:25406310 |
| Molecular Function | GO:0005515 | protein binding | Adgrv1 | IPI | PR:Q6R0H7 | Mouse | PMID:24191038 |
| Molecular Function | GO:0005515 | protein binding | Adgrv1 | IPI | PR:P21279 | Mouse | PMID:24191038 |
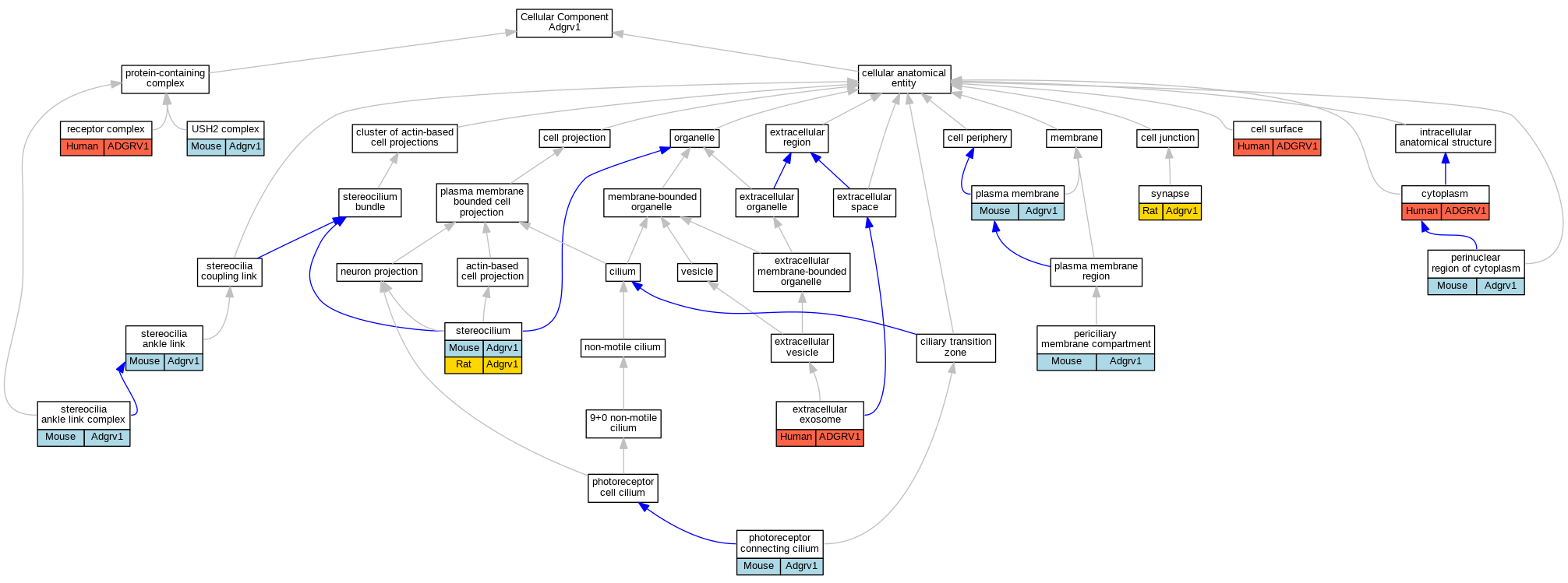
| Cellular Component | GO:0009986 | cell surface | ADGRV1 | IDA | Human | PMID:10976914 | |
| Cellular Component | GO:0005737 | cytoplasm | ADGRV1 | IDA | Human | PMID:16434480 | |
| Cellular Component | GO:0070062 | extracellular exosome | ADGRV1 | HDA | Human | PMID:19056867 | |
| Cellular Component | GO:1990075 | periciliary membrane compartment | Adgrv1 | IDA | Mouse | MGI:MGI:4454934|PMID:20502675 | |
| Cellular Component | GO:1990075 | periciliary membrane compartment | Adgrv1 | IDA | Mouse | PMID:21212183 | |
| Cellular Component | GO:1990075 | periciliary membrane compartment | Adgrv1 | IDA | Mouse | PMID:17906286 | |
| Cellular Component | GO:1990075 | periciliary membrane compartment | Adgrv1 | IDA | Mouse | PMID:24334608 | |
| Cellular Component | GO:0048471 | perinuclear region of cytoplasm | Adgrv1 | IDA | Mouse | PMID:21212183 | |
| Cellular Component | GO:0032391 | photoreceptor connecting cilium | Adgrv1 | IDA | Mouse | PMID:17906286 | |
| Cellular Component | GO:0005886 | plasma membrane | Adgrv1 | IDA | Mouse | PMID:16775142 | |
| Cellular Component | GO:0043235 | receptor complex | ADGRV1 | IDA | Human | PMID:23382219 | |
| Cellular Component | GO:0002141 | stereocilia ankle link | Adgrv1 | IDA | Mouse | MGI:MGI:3629345|PMID:16775142 | |
| Cellular Component | GO:0002141 | stereocilia ankle link | Adgrv1 | IDA | Mouse | MGI:MGI:4454934|PMID:20502675 | |
| Cellular Component | GO:0002141 | stereocilia ankle link | Adgrv1 | IDA | Mouse | MGI:MGI:5698752|PMID:26401052 | |
| Cellular Component | GO:0002141 | stereocilia ankle link | Adgrv1 | IDA | Mouse | PMID:24334608 | |
| Cellular Component | GO:0002142 | stereocilia ankle link complex | Adgrv1 | IDA | Mouse | PMID:17567809 | |
| Cellular Component | GO:0032420 | stereocilium | Adgrv1 | EXP | Mouse | PMID:26754646 | |
| Cellular Component | GO:0032420 | stereocilium | Adgrv1 | IDA | Rat | PMID:16301216|RGD:8548636 | |
| Cellular Component | GO:0045202 | synapse | Adgrv1 | IDA | Rat | PMID:16301216|RGD:8548636 | |
| Cellular Component | GO:1990696 | USH2 complex | Adgrv1 | IPI | Mouse | MGI:MGI:5618171|PMID:25406310 | |
| Cellular Component | GO:1990696 | USH2 complex | Adgrv1 | IDA | Mouse | MGI:MGI:4454934|PMID:20502675 | |
| Cellular Component | GO:1990696 | USH2 complex | Adgrv1 | IDA | Mouse | PMID:25406310 | |
| Biological Process | GO:0071277 | cellular response to calcium ion | Adgrv1 | IDA | Mouse | PMID:24191038 | |
| Biological Process | GO:0050910 | detection of mechanical stimulus involved in sensory perception of sound | Adgrv1 | IMP | MGI:MGI:3046273 | Mouse | PMID:16775142 |
| Biological Process | GO:0051649 | establishment of localization in cell | Adgrv1 | IMP | MGI:MGI:2389570 | Mouse | PMID:24334608 |
| Biological Process | GO:0045184 | establishment of protein localization | Adgrv1 | IMP | MGI:MGI:2389570 | Mouse | PMID:24334608 |
| Biological Process | GO:0042462 | eye photoreceptor cell development | adgrv1 | IGI | ZFIN:ZDB-MRPHLNO-100617-5,ZFIN:ZDB-MRPHLNO-100624-9 | Zfish | PMID:20440071 |
| Biological Process | GO:0048839 | inner ear development | Adgrv1 | IMP | MGI:MGI:3046273 | Mouse | PMID:16775142 |
| Biological Process | GO:0060122 | inner ear receptor cell stereocilium organization | Adgrv1 | IMP | MGI:MGI:3527179 | Mouse | PMID:17567809 |
| Biological Process | GO:0048496 | maintenance of animal organ identity | ADGRV1 | IMP | Human | PMID:15671307 | |
| Biological Process | GO:0007194 | negative regulation of adenylate cyclase activity | Adgrv1 | IDA | Mouse | MGI:MGI:6212875|PMID:24962568 | |
| Biological Process | GO:0050877 | nervous system process | ADGRV1 | IMP | Human | PMID:12402266 | |
| Biological Process | GO:0050877 | nervous system process | Adgrv1 | IMP | MGI:MGI:2389570 | Mouse | PMID:11545713 |
| Biological Process | GO:0045494 | photoreceptor cell maintenance | ADGRV1 | IMP | Human | PMID:14740321 | |
| Biological Process | GO:0030501 | positive regulation of bone mineralization | Adgrv1 | IMP | Mouse | MGI:MGI:6211994|PMID:22419726 | |
| Biological Process | GO:0010739 | positive regulation of protein kinase A signaling | Adgrv1 | IDA | Mouse | PMID:24191038 | |
| Biological Process | GO:0090037 | positive regulation of protein kinase C signaling | Adgrv1 | IDA | Mouse | MGI:MGI:5523726|PMID:24191038 | |
| Biological Process | GO:0031647 | regulation of protein stability | Adgrv1 | IMP | Mouse | MGI:MGI:5523726|PMID:24191038 | |
| Biological Process | GO:0097264 | self proteolysis | Adgrv1 | IDA | Mouse | MGI:MGI:6212875|PMID:24962568 | |
| Biological Process | GO:0050953 | sensory perception of light stimulus | ADGRV1 | IMP | Human | PMID:14740321 | |
| Biological Process | GO:0050953 | sensory perception of light stimulus | ADGRV1 | IMP | Human | PMID:15671307 | |
| Biological Process | GO:0007605 | sensory perception of sound | ADGRV1 | IMP | Human | PMID:14740321 | |
| Biological Process | GO:0007605 | sensory perception of sound | Adgrv1 | IMP | MGI:MGI:2389570 | Mouse | PMID:15820310 |
| Biological Process | GO:0007605 | sensory perception of sound | Adgrv1 | IMP | MGI:MGI:3527179 | Mouse | PMID:19539720 |
| Biological Process | GO:0007605 | sensory perception of sound | Adgrv1 | IMP | MGI:MGI:3708270 | Mouse | PMID:17329413 |
| Biological Process | GO:0007605 | sensory perception of sound | Adgrv1 | IMP | MGI:MGI:2389570 | Mouse | PMID:16137990 |
| Biological Process | GO:0007601 | visual perception | Adgrv1 | IMP | MGI:MGI:3046273 | Mouse | PMID:16775142 |
| EXP Inferred from experiment |
| IDA Inferred from direct assay |
| IEP Inferred from expression pattern |
| IGI Inferred from genetic interaction |
| IMP Inferred from mutant phenotype |
| IPI Inferred from physical interaction |
| HTP Inferred from High Throughput Experiment |
| HDA Inferred from High Throughput Direct Assay |
| HMP Inferred from High Throughput Mutant Phenotype |
| HGI Inferred from High Throughput Genetic Interaction |
| HEP Inferred from High Throughput Expression Pattern |
Mouse Genome Database (MGD), Gene Expression Database (GXD), Mouse Models of Human Cancer database (MMHCdb) (formerly Mouse Tumor Biology (MTB)), Gene Ontology (GO) |
||
|
Citing These Resources Funding Information Warranty Disclaimer, Privacy Notice, Licensing, & Copyright Send questions and comments to User Support. |
last database update 12/30/2025 MGI 6.24 |
|
|
|
||