|
Source |
Alliance of Genome Resources |



| Category | ID | Classification term | Gene | Evidence | Inferred from | Organism | Reference |
|---|---|---|---|---|---|---|---|
| Molecular Function | GO:0003726 | double-stranded RNA adenosine deaminase activity | ADARB1 | IDA | Human | PMID:32220291 | |
| Molecular Function | GO:0003726 | double-stranded RNA adenosine deaminase activity | Adarb1 | IDA | Rat | PMID:14660658|RGD:1358272 | |
| Molecular Function | GO:0003726 | double-stranded RNA adenosine deaminase activity | Adarb1 | IDA | Rat | PMID:8559253|RGD:631737 | |
| Molecular Function | GO:0003725 | double-stranded RNA binding | Adarb1 | IDA | Rat | PMID:16472753|RGD:10755334 | |
| Molecular Function | GO:0042802 | identical protein binding | Adarb1 | IPI | RGD:2033 | Rat | PMID:16682559|RGD:10755335 |
| Molecular Function | GO:0005515 | protein binding | ADARB1 | IPI | UniProtKB:O00308 | Human | PMID:21847096 |
| Molecular Function | GO:0005515 | protein binding | ADARB1 | IPI | UniProtKB:Q13526 | Human | PMID:21847096 |
| Molecular Function | GO:0005515 | protein binding | ADARB1 | IPI | UniProtKB:P05412 | Human | PMID:32814053 |
| Molecular Function | GO:0005515 | protein binding | ADARB1 | IPI | UniProtKB:P68400 | Human | PMID:32814053 |
| Molecular Function | GO:0005515 | protein binding | Adarb1 | IPI | RGD:1319864 | Rat | PMID:23275536|RGD:10059614 |
| Molecular Function | GO:0003723 | RNA binding | ADARB1 | HDA | Human | PMID:22681889 | |
| Molecular Function | GO:0003723 | RNA binding | Adarb1 | IDA | Rat | PMID:10836790|RGD:10450892 | |
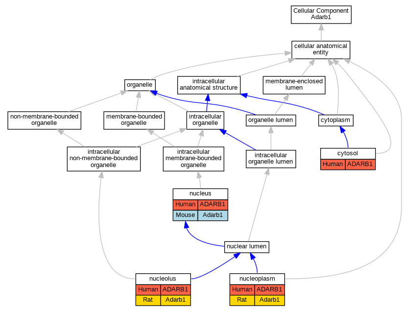
| Cellular Component | GO:0005829 | cytosol | ADARB1 | IDA | Human | GO_REF:0000052 | |
| Cellular Component | GO:0005730 | nucleolus | ADARB1 | IDA | Human | PMID:18178553 | |
| Cellular Component | GO:0005730 | nucleolus | ADARB1 | IDA | Human | PMID:21289159 | |
| Cellular Component | GO:0005730 | nucleolus | ADARB1 | IDA | Human | PMID:32220291 | |
| Cellular Component | GO:0005730 | nucleolus | Adarb1 | IDA | Rat | PMID:14612560|RGD:1358273 | |
| Cellular Component | GO:0005654 | nucleoplasm | ADARB1 | IDA | Human | GO_REF:0000052 | |
| Cellular Component | GO:0005654 | nucleoplasm | Adarb1 | IDA | Rat | PMID:14612560|RGD:1358273 | |
| Cellular Component | GO:0005634 | nucleus | ADARB1 | IDA | Human | PMID:32220291 | |
| Cellular Component | GO:0005634 | nucleus | Adarb1 | IDA | Mouse | PMID:20826656 | |
| Biological Process | GO:0006382 | adenosine to inosine editing | ADARB1 | IDA | Human | PMID:18178553 | |
| Biological Process | GO:0006382 | adenosine to inosine editing | ADARB1 | IDA | Human | PMID:21289159 | |
| Biological Process | GO:0006382 | adenosine to inosine editing | ADARB1 | IDA | Human | PMID:32220291 | |
| Biological Process | GO:0006382 | adenosine to inosine editing | Adarb1 | IDA | Mouse | MGI:MGI:5447614|PMID:17369310 | |
| Biological Process | GO:0006382 | adenosine to inosine editing | Adarb1 | IMP | MGI:MGI:4840554 | Mouse | PMID:20826656 |
| Biological Process | GO:0006382 | adenosine to inosine editing | Adarb1 | IDA | Rat | PMID:8559253|RGD:631737 | |
| Biological Process | GO:0048899 | anterior lateral line development | adarb1a | IMP | ZFIN:ZDB-MRPHLNO-140924-5 | Zfish | PMID:24818983 |
| Biological Process | GO:0016553 | base conversion or substitution editing | ADARB1 | IDA | Human | PMID:32220291 | |
| Biological Process | GO:0016553 | base conversion or substitution editing | Adarb1 | IDA | Rat | PMID:10836790|RGD:10450892 | |
| Biological Process | GO:0007420 | brain development | Adarb1 | IEP | Rat | PMID:18534702|RGD:10450891 | |
| Biological Process | GO:0048701 | embryonic cranial skeleton morphogenesis | adarb1a | IMP | ZFIN:ZDB-MRPHLNO-140924-5 | Zfish | PMID:24818983 |
| Biological Process | GO:0021610 | facial nerve morphogenesis | Adarb1 | IMP | MGI:MGI:4840554 | Mouse | PMID:20826656 |
| Biological Process | GO:0021618 | hypoglossal nerve morphogenesis | Adarb1 | IMP | MGI:MGI:4840554 | Mouse | PMID:20826656 |
| Biological Process | GO:0060384 | innervation | Adarb1 | IMP | MGI:MGI:4840554 | Mouse | PMID:20826656 |
| Biological Process | GO:0061744 | motor behavior | Adarb1 | IMP | MGI:MGI:4840554 | Mouse | PMID:20826656 |
| Biological Process | GO:0097049 | motor neuron apoptotic process | Adarb1 | IMP | MGI:MGI:4840554 | Mouse | PMID:20826656 |
| Biological Process | GO:0016556 | mRNA modification | Adarb1 | IDA | Rat | PMID:14660658|RGD:1358272 | |
| Biological Process | GO:0035264 | multicellular organism growth | Adarb1 | IMP | MGI:MGI:4840554 | Mouse | PMID:20826656 |
| Biological Process | GO:0060415 | muscle tissue morphogenesis | Adarb1 | IMP | MGI:MGI:4840554 | Mouse | PMID:20826656 |
| Biological Process | GO:0030336 | negative regulation of cell migration | ADARB1 | IDA | Human | PMID:18178553 | |
| Biological Process | GO:0008285 | negative regulation of cell population proliferation | ADARB1 | IDA | Human | PMID:18178553 | |
| Biological Process | GO:0044387 | negative regulation of protein kinase activity by regulation of protein phosphorylation | ADARB1 | IDA | Human | PMID:21289159 | |
| Biological Process | GO:0007399 | nervous system development | adarb1a | IMP | ZFIN:ZDB-MRPHLNO-140924-5 | Zfish | PMID:24818983 |
| Biological Process | GO:0014032 | neural crest cell development | adarb1a | IMP | ZFIN:ZDB-MRPHLNO-140924-5 | Zfish | PMID:24818983 |
| Biological Process | GO:0050884 | neuromuscular process controlling posture | Adarb1 | IMP | MGI:MGI:4840554 | Mouse | PMID:20826656 |
| Biological Process | GO:0007274 | neuromuscular synaptic transmission | Adarb1 | IMP | MGI:MGI:4840554 | Mouse | PMID:20826656 |
| Biological Process | GO:0050685 | positive regulation of mRNA processing | Adarb1 | IDA | Rat | PMID:10331393|RGD:10450893 | |
| Biological Process | GO:0045070 | positive regulation of viral genome replication | ADARB1 | IMP | Human | PMID:21289159 | |
| Biological Process | GO:0048916 | posterior lateral line development | adarb1a | IMP | ZFIN:ZDB-MRPHLNO-140924-5 | Zfish | PMID:24818983 |
| Biological Process | GO:0051726 | regulation of cell cycle | ADARB1 | IDA | Human | PMID:18178553 | |
| Biological Process | GO:0006396 | RNA processing | ADARB1 | IDA | Human | PMID:32220291 | |
| Biological Process | GO:0021965 | spinal cord ventral commissure morphogenesis | Adarb1 | IMP | MGI:MGI:4840554 | Mouse | PMID:20826656 |
| EXP Inferred from experiment |
| IDA Inferred from direct assay |
| IEP Inferred from expression pattern |
| IGI Inferred from genetic interaction |
| IMP Inferred from mutant phenotype |
| IPI Inferred from physical interaction |
| HTP Inferred from High Throughput Experiment |
| HDA Inferred from High Throughput Direct Assay |
| HMP Inferred from High Throughput Mutant Phenotype |
| HGI Inferred from High Throughput Genetic Interaction |
| HEP Inferred from High Throughput Expression Pattern |
Mouse Genome Database (MGD), Gene Expression Database (GXD), Mouse Models of Human Cancer database (MMHCdb) (formerly Mouse Tumor Biology (MTB)), Gene Ontology (GO) |
||
|
Citing These Resources Funding Information Warranty Disclaimer, Privacy Notice, Licensing, & Copyright Send questions and comments to User Support. |
last database update 05/05/2026 MGI 6.24 |
|
|
|
||